搜索
首页
大数快讯
大数活动
服务超市
文章专题
出海平台
流量密码
出海蓝图
产业赛道
物流仓储
跨境支付
选品策略
实操手册
报告
跨企查
百科
导航
知识体系
工具箱
更多
找货源
跨境招聘
DeepSeek
首页
>
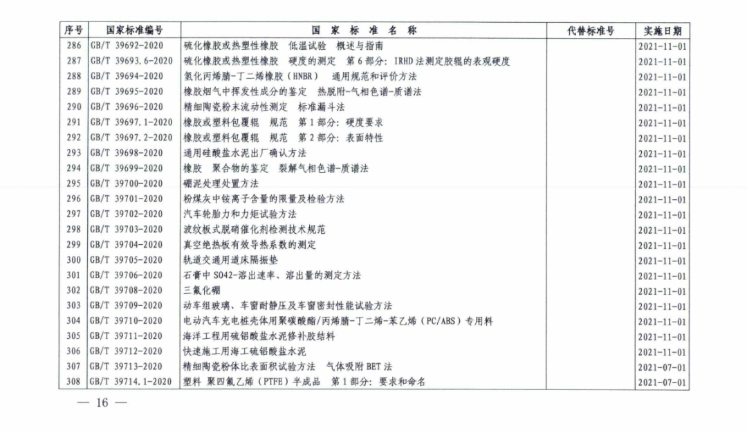
关于批准发布《立体仓库货架系统设计规范》等323项推荐性国家标准和4项国家标准修改单的公告
>
0
0
关于批准发布《立体仓库货架系统设计规范》等323项推荐性国家标准和4项国家标准修改单的公告
中国标准信息服务网
2020-12-16
0
导读:点击此处查看标准公告原文本篇文章或报道转自 市场监管总局标准技术司
点击此处查看标准公告原文
本篇文章或报道转自 市场监管总局标准技术司
【声明】内容源于网络
0
0
中国标准信息服务网
中国标准信息服务网由国家市场监督管理总局国家标准技术审评中心主办。 为您提供最及时最准确最权威的标准化资讯及标准信息查询服务。 电话:400-650-6190。
内容
3781
粉丝
0
立即咨询
关注
中国标准信息服务网
中国标准信息服务网由国家市场监督管理总局国家标准技术审评中心主办。 为您提供最及时最准确最权威的标准化资讯及标准信息查询服务。 电话:400-650-6190。
总阅读
2.7k
粉丝
0
内容
3.8k
立即咨询
关注