
根据《关于开展2022年度智能制造标准应用试点工作的通知》(市监标技发〔2022〕34号),现将拟入选的2022年度智能制造标准应用试点项目名单进行公示,请监督提出意见。如有异议,请在公示期内将书面意见反馈至市场监管总局标准技术司、工业和信息化部装备工业一司。
公示时间:2022年8月3日—2022年8月10日
联系方式:
1.市场监管总局标准技术司
电话:010-82262645;传真:010-82260667
2.工业和信息化部装备工业一司
电话:010-68205630;传真:010-66013726
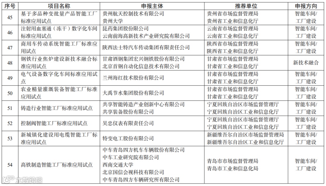
附件:2022年度智能制造标准应用试点项目名单
市场监管总局标准技术司
工业和信息化部装备工业一司
2022年8月3日









