搜索
首页
大数快讯
大数活动
服务超市
文章专题
出海平台
流量密码
出海蓝图
产业赛道
物流仓储
跨境支付
选品策略
实操手册
报告
跨企查
百科
导航
知识体系
工具箱
更多
找货源
跨境招聘
DeepSeek
首页
>
国家标准化管理委员会关于表扬全国信息技术标准化技术委员会等16个技术委员会的通报
>
0
0
国家标准化管理委员会关于表扬全国信息技术标准化技术委员会等16个技术委员会的通报
中国标准信息服务网
2023-04-18
1
导读:各全国专业标准化技术委员会:根据《国家标准化管理委员会关于2022年全国专业标准化技术委员会考核评估结果的通
各全国专业标准化技术委员会:
根据《国家标准化管理委员会关于2022年全国专业标准化技术委员会考核评估结果的通报》(国标委发〔2023〕17号),全国信息技术标准化技术委员会等16个技术委员会在2022年考核评估中考核评估结果为一级(名单见附件),现予以通报表扬。
希望受到表扬的技术委员会认真总结工作经验,再接再厉,取得更大的成绩。各技术委员会要向受到表扬的技术委员会学习,积极履行技术委员会工作职责,加强管理、改进工作方法、规范工作程序,着力提升标准制修订质量,共同为推动我国经济社会高质量发展作出更大的贡献。
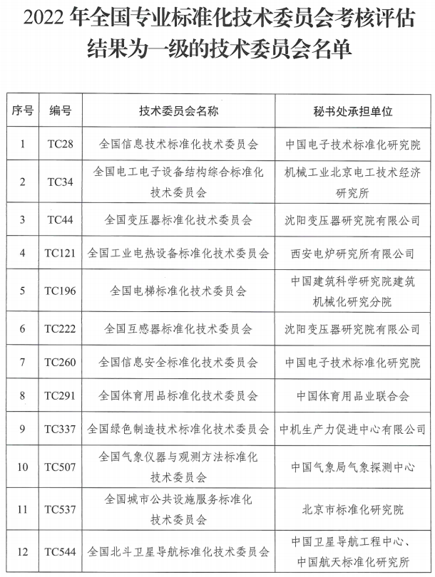
附件:2022年全国专业标准化技术委员会考核评估结果为一级的技术委员会名单
国家标准化管理委员会
2023年4月3日
点击此处查看原文及附件
本篇文章或报道转自
全国专业标准化技术委员会信息公示系统
【声明】内容源于网络
0
0
中国标准信息服务网
中国标准信息服务网由国家市场监督管理总局国家标准技术审评中心主办。 为您提供最及时最准确最权威的标准化资讯及标准信息查询服务。 电话:400-650-6190。
内容
3781
粉丝
0
立即咨询
关注
中国标准信息服务网
中国标准信息服务网由国家市场监督管理总局国家标准技术审评中心主办。 为您提供最及时最准确最权威的标准化资讯及标准信息查询服务。 电话:400-650-6190。
总阅读
4
粉丝
0
内容
3.8k
立即咨询
关注