
“大家好,我是李启方!今天跟大家聊聊财务分析,本次分析案例有点长,我们分成上下两篇!
文末有最新财务直播《信息化助力:财务BP如何通过数据助力企业制造和销售效率提升》 ,就在明天,记得预约观看哦
老李最近看到一个有趣的财务分析案例,这个案例作者通过3个经典的财务报表(利润表,现金流量表,资产负债表)结合电商业务逻辑深入介绍经营分析的手段,同时也通过数据挖掘出一些比如潜在客户,价值客户,快递公司费率等有价值的业务数据支撑。其分析内容丰富、分析框架很清晰,业务落地性很强。非常值得大家学习!

背景介绍
俗话说得好:需求决定了供给,供给又促进了需求。财务BP职位的诞生来自企业急迫的需求,企业的需求主要来自运营或老板不认可财务的数据,使得财务被独立于业务之外。运营和财务最普遍的矛盾就是运营不接受财务提供的数据,认为偏离实际业务;老板和财务最大的矛盾是老板认为企业赚钱,财务却告诉他企业亏钱。
以上矛盾的发生主要原因是:
“需求决定了供给,供给又促进了需求”,这句俗语恰如其分地诠释了财务BP职位的诞生动因。现代企业的运营日益复杂,而财务数据的重要性也日益凸显。然而,在实际运营中,我们却常常面临着诸多的挑战与矛盾。
企业的需求源自运营层面,或者由于老板对财务数据的不认可,导致财务部门往往被独立于业务之外。在这个背景下,业务团队与财务团队之间普遍存在着矛盾,这也是财务BP职位得以诞生的重要原因之一。
最为普遍的矛盾之一在于业务团队不接受财务提供的数据,认为这些数据偏离了实际业务情况。这种认知差异可能源于业务团队对于市场、用户和销售等业务细节的深刻理解,而财务报表却未能充分融入这些业务情境,导致数据之间的脱节。
另一方面,老板与财务团队之间存在巨大的矛盾。尽管老板可能认为企业正在取得盈利,然而财务数据却可能告诉他们企业正面临亏损。这种情况的发生主要是因为财务报表与老板的战略愿景之间存在认知差异,财务数据往往更加注重稳健的财务管理,而老板则更加强调业务的发展和盈利。
因此,财务BP的职位应运而生,旨在协调业务、财务和领导层之间的不同视角与需求,构建一个更加一体化的数据分析体系。通过深入了解业务和财务,财务BP能够更好地为企业的发展提供支持与指导,化解矛盾,促进有效的决策与合作。
需求痛点
在日常业务中,业务团队通常关注的是销售额、访问量、用户转化等业务指标,而财务团队则更关心利润、成本、资金流等财务指标。然而,由于数据来源、计算方法、指标定义等方面的差异,相同的数据在业务和财务报表中可能呈现出截然不同的结果,这就为企业决策带来了混淆和困扰。同时,老板作为企业的最终决策者,常常陷入“业务说赚钱,财务说亏损”的困境中,难以做出明智的决策。
角色职能不同
业务团队注重市场份额、用户满意度等业务指标,因此更偏向强调销售和市场表现,强调增长和扩张。财务团队则负责核算利润、控制成本等财务指标,更加注重企业的盈利能力和财务稳健性。这两个团队的不同职能导致了对数据关注点的差异,容易引发解读上的分歧。
数据处理方式不同
业务和财务在数据处理和分析方法上存在差异。业务团队可能更倾向于使用数据来支持市场决策和用户体验改进,而财务团队则更注重数据的准确性和财务合规性。不同的数据处理方式可能导致同一指标在不同报表中呈现不同的结果。
指标定义与解释差异
业务和财务部门对于指标的定义和解释可能存在差异,例如销售额、净利润、成本等。这可能源于各自的业务需求和行业标准,进一步导致了报表中数据的差异性。
分析问题
针对上述需求痛点,我们选择了天猫平台的1月经营数据作为案例,通过Fine BI工具对业务和财务数据进行综合分析,试图解决以下核心问题:
业务与财务数据的对比与关联:通过对比业务报表和财务报表中的关键指标,我们将揭示两者之间的差异,深入探讨其背后的原因,以及如何确保数据的一致性和准确性。
成本与盈利的关系:我们将分析销售额与净利润之间的关系,挖掘出销售增长所带来的成本变化,从而更准确地评估业务的盈利能力。
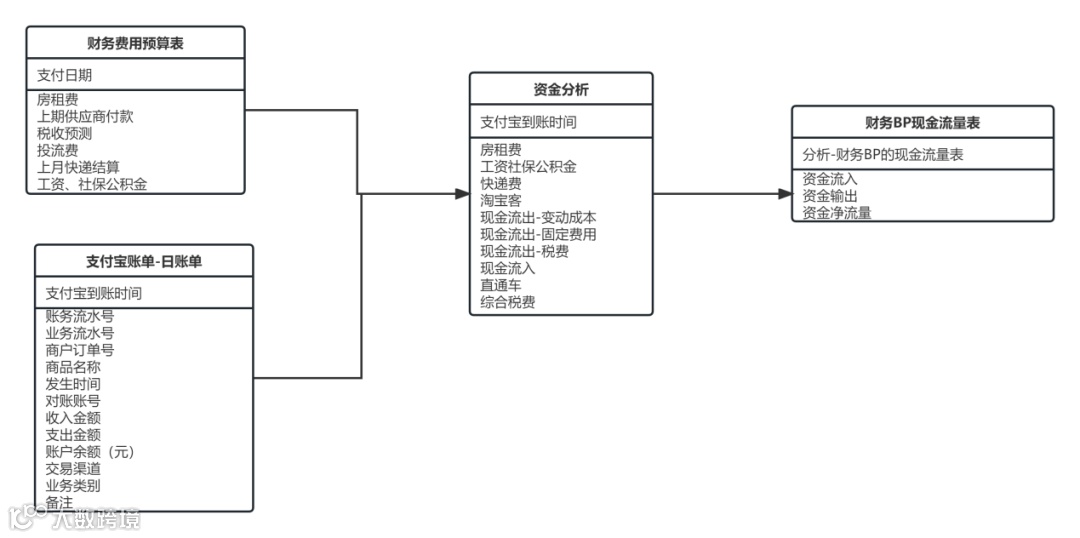
资金流动与运营需求:结合资金流量表,我们将研究企业的资金流动情况,分析资金周转与业务发展之间的关系,为企业的资金管理提供建议。
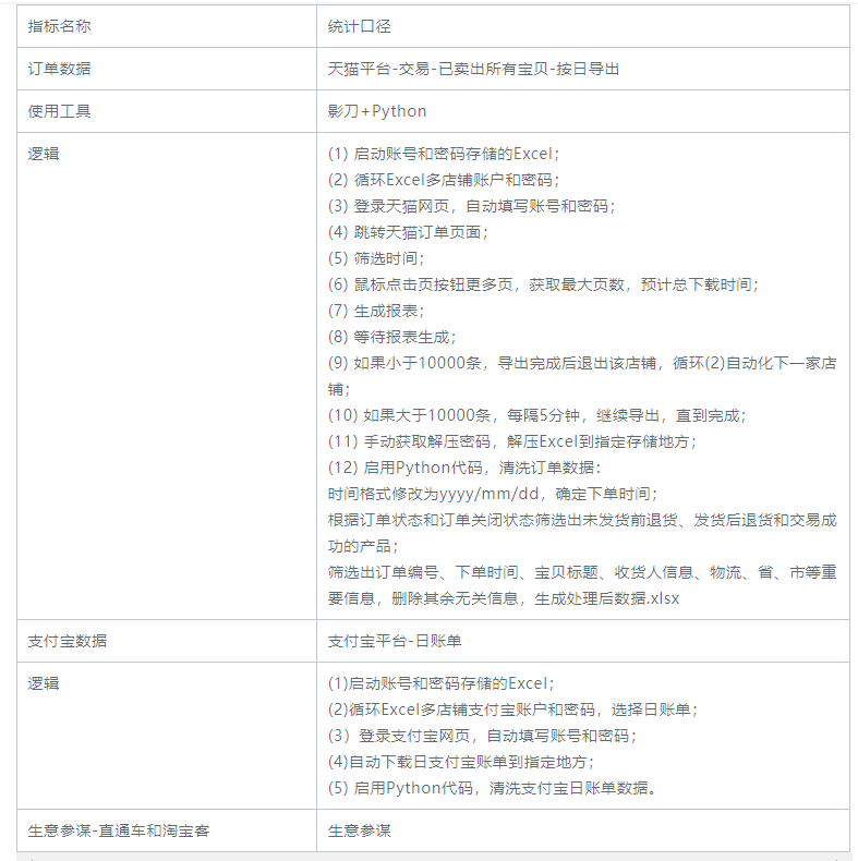
本次比赛选择的是企业数据,已经脱敏处理。数据是由订单数据和支付宝,以下详细解释数据的导出和前期清洗数据。
数据清洗

数据勾稽
解决问题
传统财务数据滞后性和对业务不了解,不能给运营带来专业财务建议,协助业务及时把控企业经营风险;
财务数据及时性:次日出“业+财”经营报表,让业务及时了解昨日业务情况,及时调整运营策略;
运营不懂财务,做出错误运营决策,增加企业财务风险;
分析核心
财务数据及时性:次日出“业+财”经营报表,让业务及时了解昨日业务情况,及时调整运营策略;
运营不懂财务,做出错误运营决策,增加企业财务风险;
相同运营指标,增加专业财务解读,规避运营风险;
以财务三大报表,利润表、资产负债表和现金流量表的财务数据解读运营行为结果,做到事前预测、事中监督、事后复盘,达成企业价值最大化。
1.【财务BP数据公式】:
实际销售额=GMV-未发货前退货-发货后退货
取消率:发货前退货/GMV
取消率是财务BP每日重点分析指标,此指标异常增加一般是由于策划部优惠券设置导致客户凑单退款、美工部主图设计与详情页不符,采购部预售产品周转周期预测不准、友商价格比我们低等原因;
退货率:发货后退货/GMV
退货率是财务BP每月重点分析指标,此指标异常增加一般是由于仓库部产品质量、美工部实际拍摄与实际产品不符,运营部产品描述与实际产品不符等原因;
妥投率:实际销售额/GMV
妥投率是财务BP每日和每月重点分析指标,此指标应结合GMV成为运营KPI考核核心指标。
实际销售额漏斗图和GMV销售占比很直观看到业务的销售额和财务最终确定销售额差距在哪里。
2.【具体数据分析-场景】
财务BP在1月10日上午,打开BI ,查看昨日数据。
1月9日, 天猫店铺GMV与昨日相比下滑28.6%,与上周相比下滑83.4%,与去年同期相比上升56%;
取消额和退货额与去年相比大幅度增加;
实际销售额与去年同期相比下滑65.2%。
GMV与去年同比增加,实际销售额却同比减少,退货率出现经营风险;
3.财务BP执行动作
【财务BP动作1】与业务沟通,确定是否昨日有促销活动、特殊假期等季节性原因导致;
【财务BP动作2】对退货率数据指标深入分析,确定到具体的品,与仓储部和客服部沟通确定原因;
4.结论
每日仅看业务维度的GMV数据指标,就会让业务得出与去年相比GMV正向增长趋势的错误决策;
5.可视化操作
使用图型:指标卡、漏斗图、堆积柱形图、混合图-柱形图和折线图、表格、同比、环比指标卡
同比、环比指标卡:计算当日核心数据与昨天、上周、去年相比的数值,核心数据有GMV、未发货前退货、发货后退货、实际销售额;
6.具体步骤如下
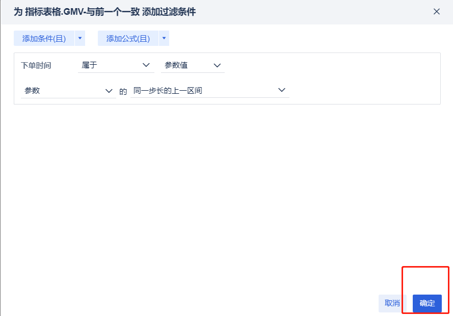
点击字段增加,新建添加参数
【参数类型】—【时间】,然后【确定】;
复制【GMV】指标,重命名【GMV-与前一个一致】,【右键】—【明细过滤】,执行【添加条件(且)】—【下单时间】—【属于】—【参数值】—【参数】—【同一步长的上一区间】—【确定】;
重复是上一步,设置周环比7天和年同比年,【右键】—【明细过滤】,执行【添加条件(且)】—【下单时间】—【属于】—【参数值】—【参数】—【自定义步长】—【7天】或者【365天】—【确定】;
这篇财务分析案例暂时先到这里,下篇老李为大家介绍财务BP利润表、财务BP资产负债表以及财务BP现金流量预算表,明天同一时间发布!
最后再给大家推荐一场财务专场直播,扫描下方二维码即可预约!
你点的每一个在看,都汇聚成数据之光!
点击“阅读原文”,获取分析报告模版和工具












