“大家好,我是李启方!今天跟大家聊聊 BI 看板怎么搭建。
在招聘网站看到「精通 BI 看板搭建」的岗位要求时,你是否也曾困惑:这究竟是指会拖拽几个图表组件,还是能驾驭复杂的数据可视化系统?这个词常被简单等同于“做美观大屏”,但实际场景中,有人用默认模板拼出花里胡哨的看板却抓不住业务重点,有人仅用基础组件就能让数据开口“讲故事”。
作为服务过 200 + 企业的数据可视化顾问,我见过太多徒有其表的 “视觉型看板”。但很少有人能用一个能下钻三层的折线图,精准定位产能瓶颈;用一组联动的地图与漏斗图,清晰揭示用户流失路径。
今天,老李要打破 “看板搭建 = 软件操作” 的认知误区。真正的 BI 看板搭建能力 = 数据逻辑结构化 + 业务需求场景化 + 视觉表达精准化。接下来,老李就从看板搭建的痛点出发,给大家好好讲讲BI看板搭建的最强方法论。
一、BI 看板的定义与价值
1. 基本概念
1. 基本概念
BI 即商业智能(Business Intelligence),BI 看板是基于商业智能技术,将企业内外部的各类数据进行整合、分析,并以直观、生动的可视化形式展示在一个屏幕或界面上的工具。它就像企业的仪表盘,通过各种图表、图形、指标等元素,将复杂的数据转化为易于理解的信息,让企业管理者和决策者能够快速掌握业务的关键指标和运营状况。
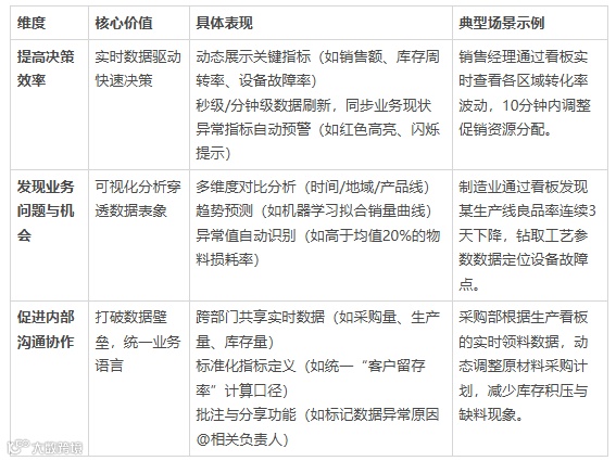
2. 核心价值
BI 看板对于企业来说具有很多重要的价值,具体而言,包括以下几个方面:

二、企业在搭建 BI 看板时面临的痛点
1. 数据整合难题
1. 数据整合难题
企业的数据来源往往非常复杂,包括各种业务系统、数据库、文件等。这些数据可能存在格式不一致、标准不统一、重复冗余等问题,导致数据整合困难。比如销售部门使用的是一套销售系统,财务部门使用的是另一套财务系统,两套系统的数据格式和编码规则可能不同,要将这两个系统的数据整合到 BI 看板中就需要花费大量的时间和精力。
2. 数据分析能力不足
很多企业缺乏专业的数据分析人才和技术,无法对海量的数据进行深入分析。即使有数据,也不知道如何从中提取有价值的信息。企业可能拥有大量的客户交易数据,但不知道如何分析客户的购买行为和偏好,无法为营销决策提供支持。
3. 可视化设计不合理
可视化设计是 BI 看板的重要环节,但很多企业在这方面存在问题。例如,图表选择不当,导致数据展示不清晰;颜色搭配不合理,影响用户的视觉体验;界面布局混乱,让用户难以找到关键信息。这些问题都会影响 BI 看板的使用效果,降低用户的满意度。
4. 系统性能与稳定性问题
随着企业数据量的不断增长,BI 看板需要处理和展示的数据也越来越多。如果系统性能不佳,就会导致数据加载缓慢、响应时间长等问题,影响用户的使用体验。此外,系统的稳定性也至关重要,如果系统经常出现故障或崩溃,会给企业带来很大的损失。
三、搭建 BI 看板的具体步骤
1. 明确需求与目标
1. 明确需求与目标
在搭建 BI 看板之前,首先要明确企业的需求和目标。这需要与企业的高层管理者、业务部门负责人等进行充分的沟通,了解他们对数据的需求、关注的重点以及希望通过 BI 看板实现的目标。举个例子,销售部门可能希望通过 BI 看板了解不同区域的销售业绩、客户分布情况等;财务部门可能关注成本控制、利润分析等指标。明确需求和目标是搭建 BI 看板的基础,只有这样才能确保 BI 看板能够满足企业的实际需求。
2. 数据收集与整合
根据明确的需求和目标,确定需要收集哪些数据。数据来源可以包括企业内部的各种业务系统、数据库、文件等,也可以包括外部的数据来源,如市场调研机构的数据、行业报告等。在收集数据后,需要对数据进行清洗和预处理,去除重复、错误和缺失的数据,确保数据的准确性和一致性。然后,将清洗后的数据整合到一个统一的数据仓库或数据湖中,为后续的数据分析和可视化提供支持。
3. 数据分析与洞察
使用专业的数据分析工具和技术,对整合后的数据进行深入分析。数据分析的方法包括描述性分析、诊断性分析、预测性分析和规范性分析等。通过数据分析,发现数据中的潜在模式、趋势和关系,提取有价值的信息和洞察。然而实际操作过程中,企业数据来源广泛,不易集中处理,推荐大数据分析工具FineBI ,它支持多种数据源连接,无论是常见的关系型数据库(如 MySQL、Oracle、SQL Server),还是 NoSQL 数据库(如 MongoDB、Redis),甚至是 Excel、CSV 等文件数据源,都能轻松接入。点击文末“阅读原文”即可下载体验。

4. 可视化设计与布局
根据数据分析的结果,选择合适的可视化图表和图形来展示数据。常见的可视化图表包括柱状图、折线图、饼图、散点图、地图等。在选择图表时,要根据数据的特点和分析目的进行选择,确保图表能够清晰、准确地展示数据。同时,要注意可视化设计的原则,如简洁性、直观性、可读性等,避免图表过于复杂或混乱。上面提到的FineBI的可视化功能同样非常强大,其仪表盘可将关键指标、维度等与业务决策相关的数据集中展示在一个页面,用户通过 FineBI 的汇总、OLAP(联机分析处理)、过滤等工具,能迅速展示关键指标,为业务决策分析提供直观依据。管理层在制定战略决策时,通过查看 FineBI 生成的可视化决策看板,可快速了解企业运营状况、市场动态等关键信息,做出更科学、准确的决策。

5. 部署与发布
根据企业的实际情况,选择合适的部署方式。常见的部署方式包括本地部署、云端部署等。本地部署需要企业自己搭建服务器和环境,具有较高的安全性和可控性;云端部署则由第三方提供服务器和环境,具有较低的成本和较高的灵活性。部署完成后,将 BI 看板发布给相关的用户。同时,要进行培训和推广,让用户了解 BI 看板的功能和使用方法,提高用户的使用率和满意度。
6. 监控与维护
BI 看板搭建完成后,并不是一劳永逸的,需要进行持续的监控和维护。定期监控 BI 看板的使用情况,了解用户的反馈和需求。同时,要确保数据的及时更新和准确性,定期对数据进行检查和维护。根据用户的反馈和业务的变化,对 BI 看板进行优化和改进,不断提升其性能和功能。
四、解决痛点的策略与建议
以下是企业数据管理与可视化优化策略的表格整理:

总结
Q:如何让看板更符合企业品牌视觉规范?
A:可能遇到的问题:看板默认主题与企业 VI(如 logo 配色、字体)不一致,影响专业形象。
解决方法:
1.自定义主题功能:通过 BI 工具的主题设置(如 FineBI 的 “仪表盘样式”、Power BI 的 “主题编辑器”)修改2.配色:输入企业标准色 RGB 值,应用于图表、标题、背景字体,上传企业指定字体,统一全局文字样式
3.品牌元素:添加企业 logo 至看板顶部,设置固定链接
4.模板复用:设计一套标准看板模板,包含企业 VI 元素,供各部门新建看板时直接套用
总的来说,BI 看板是企业进行数据可视化和决策支持的重要工具。虽然企业在搭建 BI 看板时会面临数据整合、数据分析能力、可视化设计、系统性能与稳定性等痛点,但通过明确需求与目标、数据收集与整合、数据分析与洞察、可视化设计与布局、开发与测试、部署与发布以及监控与维护等具体步骤,以及采用相应的解决策略和建议,企业可以成功搭建出高效、实用的 BI 看板。
如果在下载资料过程中遇到了任何困难,或者对企业数字化转型有任何疑问,欢迎扫描下方二维码,进行免费咨询。(请备注您有哪方面的数字化需求,广告党太多,不备注的将不通过好友)
扫码添加数据顾问
1v1咨询|领取独家资料
你点的每一个在看,都汇聚成数据之光!
点击“阅读原文”,免费下载体验大数据分析工具FineBI

