在周末,我借助ChatGPT这一强大的AI工具,创建了一个资深人力资源专家的角色,旨在协助产品经理进行模拟面试,以便更好地为求职做准备。
以下是具体的使用指南:
1、AI输出流程
根据预先设定的提示词,我创建了一个资深人力资源专家的角色,并为其输出了模拟面试的引导流程。

2、输入简历信息
按照要求输入个人简历信息。此次并未输入投递的目标职位,如有兴趣,读者可自行操作。

3、输出模拟面试问题
ChatGPT将输出四道模拟面试问题,这些问题基本上都是案例型回答。

4、回答问题
根据个人简历信息,回答ChatGPT提出的每个问题。
在此过程中,需要进行进一步的引导,否则在ChatGPT中止后,可能会对后续流程感到困惑。
问题1:

问题2:

5、反问问题
在面试即将结束时,您可以向HR提出一些问题,以便了解更多相关信息。

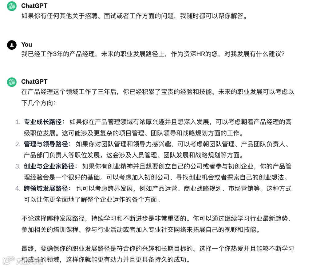
该环节输出的建议”创业与企业家路径“和“跨领域发展路径”不适合HR角色,更适合公司外的视角。
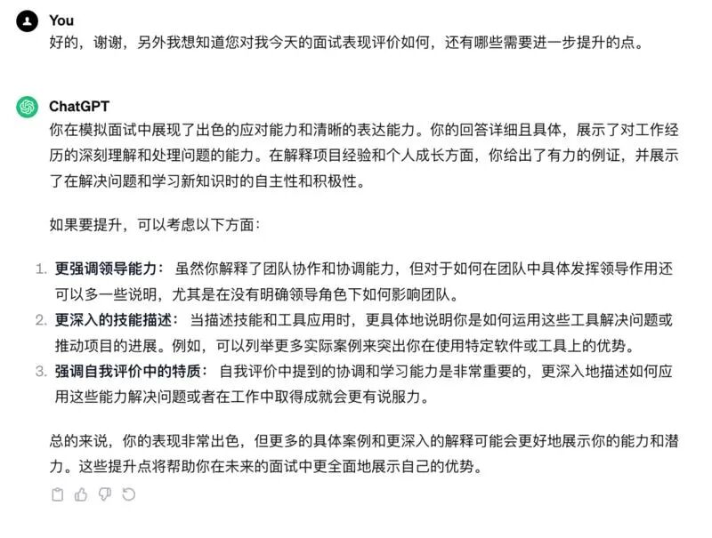
6、评估建议
当面试即将落下帷幕时,您可向HR提出一番问题,以了解他们如何评估您在本次面试中的表现。

整体流程如上所述,后续可进行两个方面的改善:
首先,限制在人力资源专业领域内,可以提供一系列具体问题,例如考察候选人的职业规划、个人稳定性等方面。
其次,模拟面试最好配备语音插件,以提升整体的使用体验和体感效果。
总之,借助ChatGPT的提示词,用户能够扮演HR角色,进行一场30分钟的模拟面试。
除此之外,我还为您准备了以下几篇系列文章供您参考:

