国产大模型第一次在全球最硬的场景里!
当国产AI模型开始领先世界,
下一步要跟上的,
就是“让设备能用上它”。
这次小安将抽取幸运儿
送出AI语音开发板
参与方式在文末哦
安信可 AI 语音模组Ai-WV01-32S ,让通义千问、DeepSeek、豆包的强大能力通过自然语音交互,将AI能力带入各行各业。
针对智能设备多任务协同的核心需求,安信可 AI 语音模组支持 MCP 多命令并行处理协议,用户一句话即可下达多个指令 ——“打开客厅灯、调亮至 70%、拉上窗帘”,所有设备同步响应,无需反复唤醒等待。
在扩展能力上,模组配备 UART、I2C、SPI、PWM 等丰富接口,兼容 RTOS 系统与 Windows、Linux 开发环境,支持二次开发与图形化工具快速配置。
无论是智能家居的全屋控制、车载系统的指令交互,还是工业设备的语音操控、智能玩具的便捷指令,都能通过模组快速落地方案。

项目简介
天空星·小智AI 是由立创·天空星GD32F407开发板为主控,安信可Ai-WV01-32S 为AI语音模块实现的小智AI应用开发板。
你可以让它播放音乐、讲故事和笑话,还可以让小智AI为你设置灯条的颜色。

Ai-WV01-32S提供一个简单的小智AI MCP 控制单片机的示例,通过MCP编程,实现AI控制外设,例如:
AI 控制 LED
AI 控制 电机
AI 设置音量
主要功能
全程语音交互:离线语音控制+AI对话
小程序快速配网
表情显示
字幕显示
AI 对 WS2812 调节颜色
功能展示
颜色控制(蓝色和紫色)

播放音乐

系统框图

硬件电路
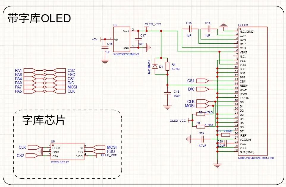
本项目最复杂的电路只有 OLED 的驱动电路,根据提供的规格设计就行。
喇叭及其附件
温馨提示:以下同款产品可查看原文章
喇叭使用的是2W8欧的手机扬声器,绘制了封装,已经经过验证。
触点弹片建议使用2.5~3mm高度的弹片。
固定柱是M1的PCB螺母,要用热风枪吹,不然会很难焊(注意:不要加太多的锡,不然会堵孔)。
软件相关
本项目用到的Ai-WV01-32S不采用默认附件,而是安信可开源团队开发的 UART-MCP 固件(固件地址看文本以下内容),焊好的第一步就是烧录 UART-MCP 固件,否则无法控制。
安信可为UART-MCP开发了一套专门的适配库:emMCP。只需要非常见到的移植,就能使用。因此 天空星只需要关注OLED显示和外设驱动的控制即可。
其他资料
设计图
原理图
PCB
BOM
点击图片查看更多
附件

业务咨询请联系:18022036575




