看及时活动记得进群哈
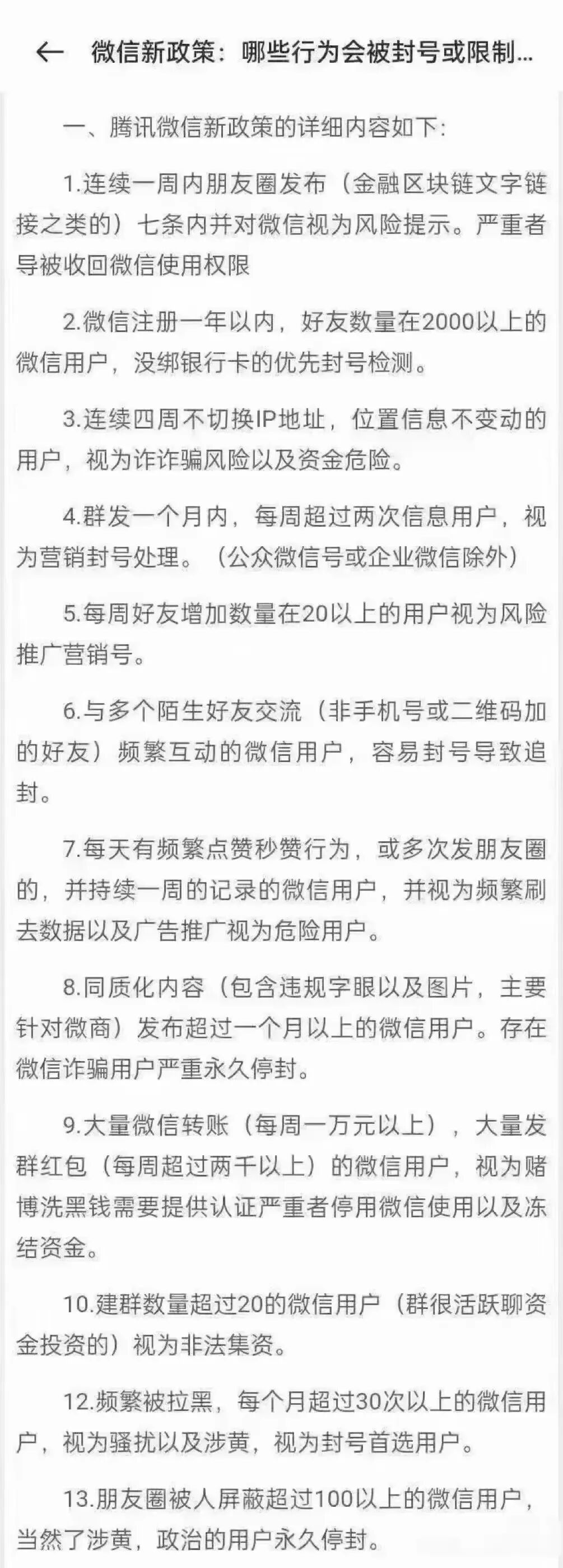
微信最近封号政策以及避免被封申述
级别0
【安全验证】: 尽管这不被视为惩罚,但该账户将被严重降级或暂时冻结
异常登录地点:当账号在未使用过的地点(如海外或陌生城市)登陆时,系统会弹出一个验证弹窗说“是否是本人操作”。
在陌生设备上登录:即使登录位置正常,但如果使用新设备(如未绑定的手机或电脑)登录,则需要进行两次确认。。
账户盗用提醒:从其他位置登录后,如果立即修改信息并执行大量操作,微信将强制冻结您的账户并推送安全验证通知。。
地址簿异常监控:如果大量陌生的联系人突然被添加到地址簿,或者朋友频繁被删除,则需要进行安全验证。。
大传输警告:您将被要求进行安全验证。。
频繁转账:来自同一账户的频繁转账至多个新好友账户,或者如果收款账户被标记为高风险账户,则会暂停交易并需要安全验证。。
密码错误:连续3次输入错误的支付密码。。
这表明环境状态异常,需要进一步验证
1级
【临时限制】: 无惩罚,但账户将被严重降级,部分功能将暂时受限
如何预防临时限制
保持稳定性【网络、设备、卡稳定性】
避免大量操作、快速操作和频繁的操作,将这些操作控制在阈值范围内
避免发送不适当的内容
避免过度营销
避免频繁提示
【限制功能和社交】:限制7天,限制1月,限制3月等等
【限制登陆】:一半可用好友辅助或人脸解除等
【永久封号】:多次违规处罚4级处罚,严重违规会立即触发永久
【关联处罚】:
-
同名关联处罚:名下有严重违规账号,名下的其他账号限制,实名资格被限制 -
同设关联处罚:同一个设备上多个账号被同时关联处罚 -
同网关联处罚:同一个网络下的多个账号被同时关联处罚 -
同站关联处罚:同一个基站下,如果大量账号的资料和密码等雷同,会触发
【永久封号】:追究责任
-
一般是有违法行为导致的
如果你也被误封的话推荐使用下方话术去联系客服进行辅助解封~
1.可能的原因一:近期在群聊中与陌生人发生了争执,发言内容可能被系统误判为“骚扰”或“恶意营销”。2.可能的原因二:频繁添加了较多好友,被系统误判为“恶意营销”或“骚扰行为”。3.可能的原因三:我的账号在不久前曾存在异常登录情况(例如在陌生设备登录),担心账号被盗后被他人用于发布违规信息。我深知平台规则的严肃性,并愿意全力配合调查。如果确实是我的无心之失导致了违规,我在此表示 深深的歉意,并保证未来一定 会更加仔细地阅读用户协议,规范自己的言行,绝不会再发生类似情况。恳请审核人员能在百忙之中重新核查我的账号情况,给予我一次宝贵的解封机会。非常感谢您的工作!祝好!
https://work.weixin.qq.com/kfid/kfc61d1fc452a2dda80
-
群发广告、频繁推销,过度营销,会让你的账号被平台打上标记。特别是同一个内容群发给大量新加的人,根本没机会逃脱风控机制。
-
转发虚假信息或不实谣言,微信一旦判定为违规行为,很容易直接导致封号
-
隐私侵犯 = 批量采集个人信息=封号+法律责任, 平台严厉打击此类行为。
-
使用外挂、第三方多开软件,会让系统误判为不正常操作,还可能导致永久封号。 -
频繁更换设备 微信号 网络或同一网络下有大量违规账号,系统会误判处于异常环境,容易被封 -
大量加好友,新号和老号的数量限制不同!具体数量看图
更多问题 添加微信等等
扫描下方二维码

