1、数字化人才盘点的目的
我们使用Power BI 来构建企业内部的人才数字化盘点体系。在此之前,我们需要明确为何要开展数字化人才盘点,以及为何选择 Power BI 这一工具。
首先,使用Power BI 能够提高整体团队的工作效率。以大型国央企为例,其员工数量动辄上万甚至数十万。若要对如此庞大数量的员工进行全面盘点,借助 Power BI 这样的工具,无论是处理海量数据,还是运用其数据模型,都能轻松实现对上万员工的数字化盘点,显著提升工作效率。
其次,Power BI 有助于实现人员的精准识别。在 Power BI 构建的人才盘点指控体系中,每个员工以散点形式分布在九宫格矩阵里,每个员工都对应一个坐标点。假设我们通过绩效和能力进行盘点,那么矩阵中的 X 轴可代表绩效,Y 轴代表能力。凭借这些精准量化的数据,我们能够精确识别员工在九宫格中的位置,判断其属于双高型员工、双低型员工,还是中间型员工,真正实现用数据识别员工。
最后,使用 Power BI 进行数字化人才盘点是为了以数据支撑决策。人才盘点的最终目标是识别员工,并为他们制定有针对性的人才发展计划。在与业务部门人员或公司管理层沟通时,我们需要依靠数字化的标准数据或数据模型来支持人员发展决策,例如确定哪些员工应该晋升、哪些需要优化,而不能仅凭主观感觉。比如,若某员工在九宫格中处于双低位置,即绩效和能力都较低,那么该员工就属于需要优化的对象。因此,在制定人才发展整体决策以及进行沟通交流时,数字化盘点能够为我们提供支撑,展示合理的解决方案。
2、数字化人才盘点的维度
:
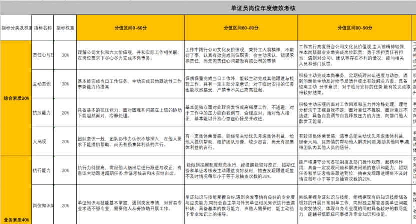
1. 绩效维度:每个岗位需配备 KPI 绩效考核表,涵盖月度考核和年度考核。将月度与年度的数据进行量化,以此开展盘点工作。
2. 能力维度:每年年底会有基于岗位胜任力模型的能力评估表。表中包含各个岗位的能力维度、能力评分规则等内容,汇总后可得到每个员工年度的能力分值。
3. 价值观维度:互联网企业通常较为关注员工价值观,很多互联网企业会按季度进行价值观考评。每家企业都有自身的价值观,会对其进行拆解并制定考评标准,最终得出价值观评估分。
4. 潜力维度:较少有企业开展潜力维度的盘点,主要原因在于潜力难以量化。若一定要进行潜力盘点,最佳方式是开展专题测评,以获取每个岗位或管理层的潜力维度数据。
目前市面上大多按这四个维度进行人才盘点,但人才盘点九宫格是二维矩阵,多数企业主要采用绩效和能力这两个容易量化的维度。互联网企业可能会加入价值观维度进行盘点。
无论企业选择哪些维度进行盘点,关键在于这些维度都必须量化。因为数字化人才盘点需要量化的维度进行排列,在构建九宫格模型时,若数据未量化则难以实现。例如,若企业绩效以 ABCDE 等级形式呈现,当两个员工绩效都是 A 时,就无法区分谁的绩效更高。所以,在盘点时各维度最终都要以量化数字形式呈现,才能进行九宫格绘制和数字化人才盘点。
3、数字化人才盘点的基础数据表
•绩效考核方案
•能力评估表
•绩效维度评估表
•能力维度评估表
•人才盘点数据汇总表
4、Power BI 数字化人才盘点仪表盘的数据表
上面展示的是最终完成的人才盘点板块的数据仪表盘。该数据仪表盘由多个模块组成,包含人才盘点九宫格模型、员工能力雷达图、员工信息数据表以及员工绩效数据等,形成了一个数字化的图表模型。
要构建这样一个数据仪表盘,其背后涉及多张数据表,比如人才盘点数据汇总表、员工人员信息表、薪酬数据表、绩效表等。这就涉及到多表关联的内容,也就是通过相同字段将多张表进行关联,从而实现数据的交互。
所以,若要完成这张人才盘点数据仪表盘,就需要掌握数据的多表关联方法。接下来,我们一起看看具体是由哪几张表构建了这个数据仪表盘。
5、数据表的关联
有了这五张表之后,我们要对它们进行数据关联。大家现在看到下面的图,展示的就是这五张表的数据关联关系。我们借助这五张表中的“员工的 ID”这个字段,通过人员结构中间这张表,将五张表连接了起来。
当这五张表的数据关联完成后,后续在制作整个数据表时,我们就能够随意从这五张表中提取相关字段,进而构建新的数据表或者新的数据模型。
在制作人力资源体系化的数字看板时,就需要掌握这种多表的数据管理方法。在 Power BI 里,你只需将表数据导入,Power BI 会自动识别数据表中是否存在相同字段。要是有相同字段,Power BI 就会自动按照默认设置,帮你对这些表进行数据关联,并提示你进行数据建模。
6、Power BI 数字化人才盘点仪表盘的构建
6.1员工信息档案的盘点
在人力资源的数字化盘点过程中,除了进行核心业务相关的盘点之外,我们还需要对员工的个人档案信息进行盘点,这些信息包括员工的户籍、年龄、司龄、职级以及薪酬等。因此,在开展数字化盘点工作时,我们可以通过表格的形式来完成对员工这些档案信息的盘点。
在员工档案信息盘点中,涉及两张表格。一张是员工的人员结构信息表,其数据来源于五张表中的花名册,也就是人员组织结构表。另一张是在 Power BI 中的员工薪酬信息盘点表,该表记录了员工的薪酬数据和薪酬结构,数据源自员工的年度薪酬数据原始表。可见,这两张表的数据源是不同的。
6.2员工能力雷达图
员工能力雷达图这一数据模型的目的,是分析并判断每个岗位员工各项能力数据的分值,从而清晰呈现出哪些能力分值高、哪些能力分值低。在 Power BI 中,本身并没有默认的雷达图,我们使用的雷达图是通过加载第三方数据模型实现的。加载完成后,将相关字段提供给第三方数据模型,就能生成雷达图。
实际上,Power BI 中默认的图表类型有限。若想获得更多的数据模型图,就需要获取更多视觉对象加载第三方数据模型,这样才能制作出更多美观且高质量的数据可视化图表。
6.3员工能力盘点九宫格数据模型
在前面几章讲解人力资源数据模型时,我们有一个单元详细介绍了九宫格数据模型的构建,大家可以回顾前面单元的内容。
九宫格模型有两个维度,分别是绩效维度和能力维度,数据来自于能力绩效盘点表,以散点数据来代表每一位员工。通过这个九宫格模型,我们能够看到每位员工在九宫格矩阵中的分布情况,这有助于我们更好地识别员工的特点,为员工未来的人才发展提供数据化的决策依据。

-------------------------------------------------------


