9月16日,在中国质量(南京)大会上,第五届中国质量奖评选结果正式揭晓。
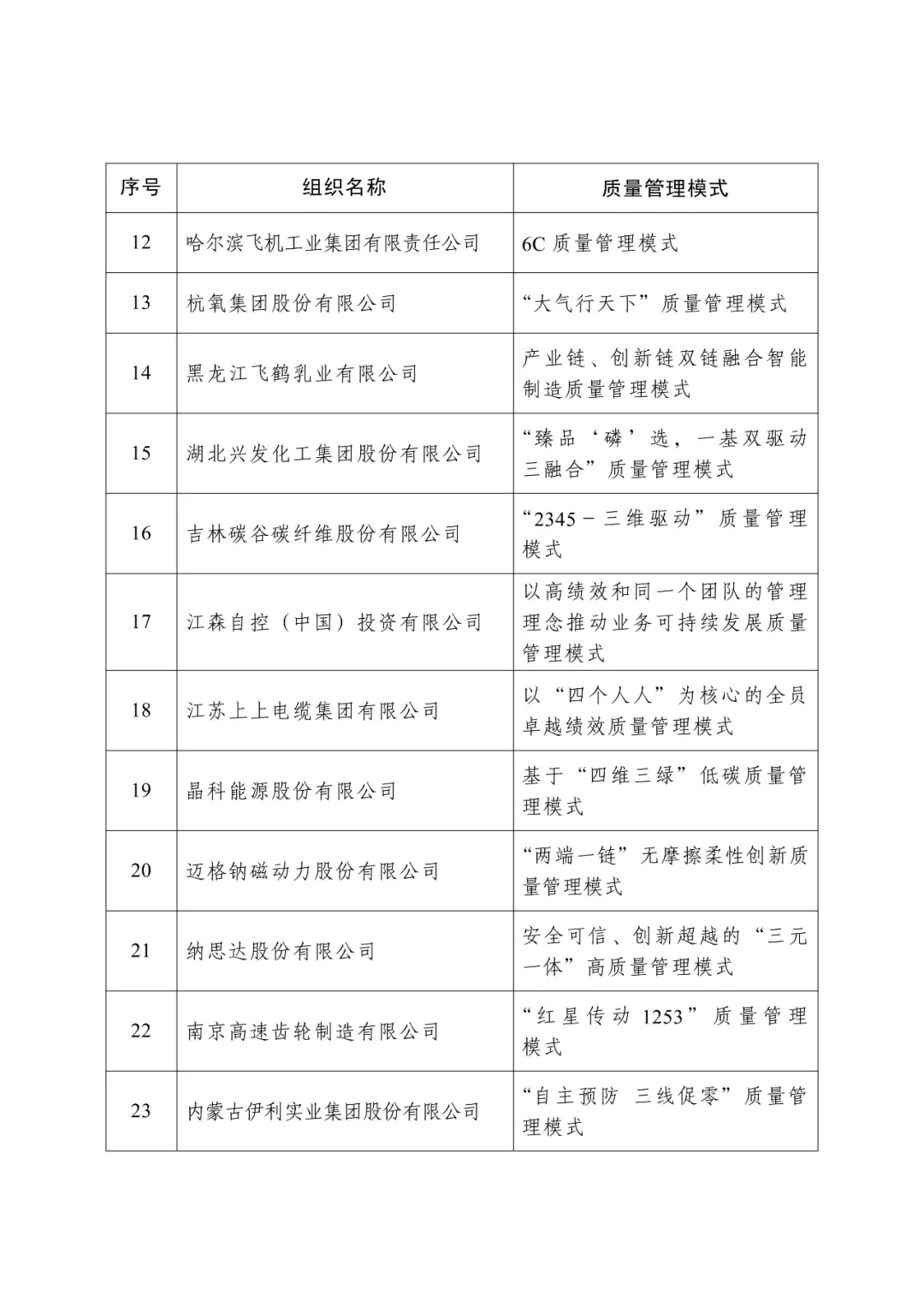
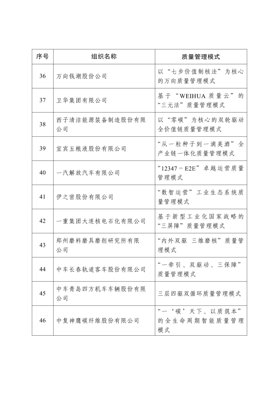
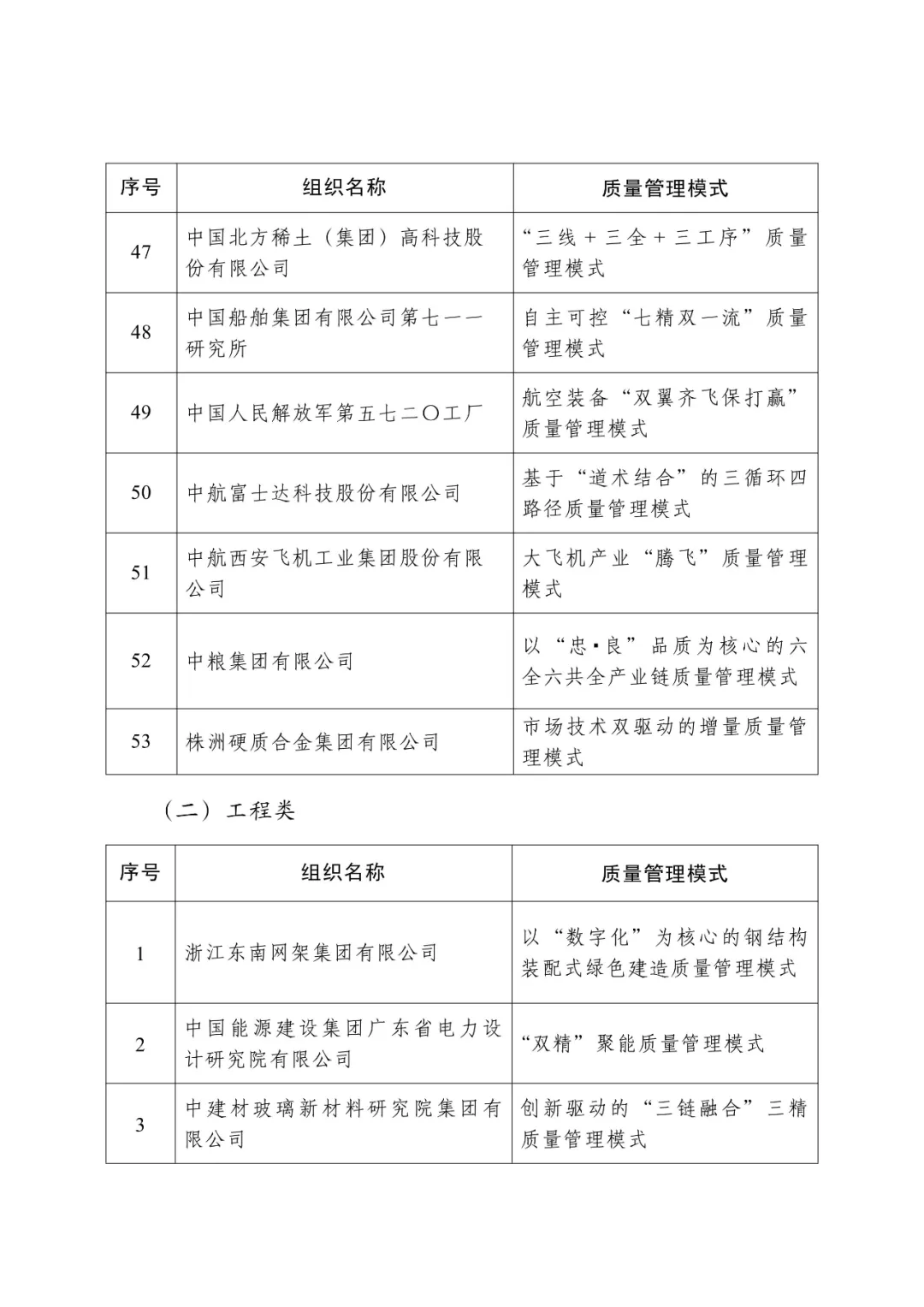
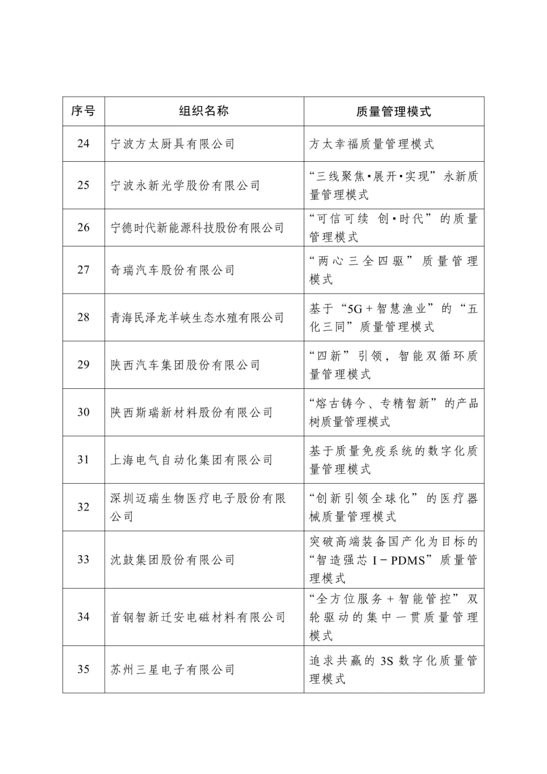
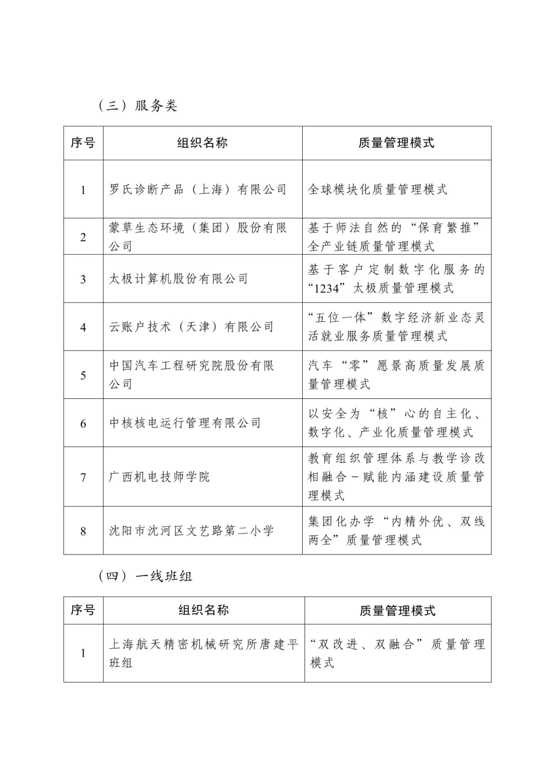
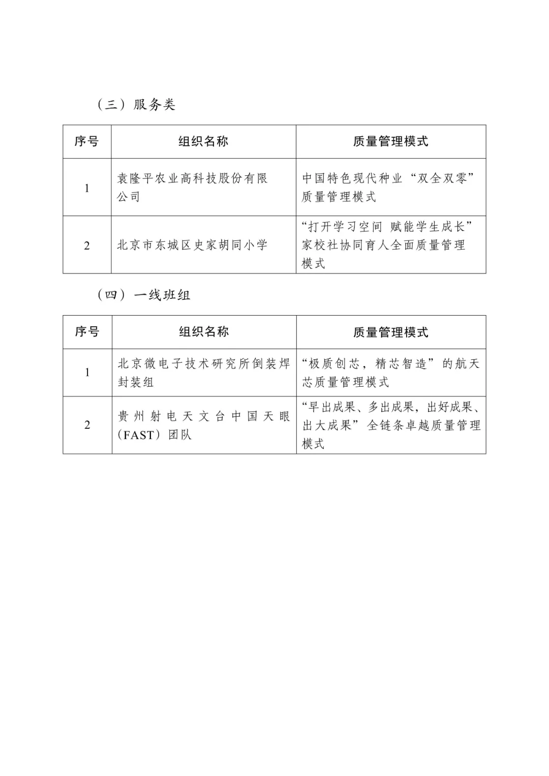
大会现场,杭州海康威视数字技术股份有限公司、江苏亨通光电股份有限公司、TCL科技集团股份有限公司、万华化学集团股份有限公司、中国三峡建工(集团)有限公司、袁隆平农业高科技股份有限公司、北京市东城区史家胡同小学、北京微电子技术研究所倒装焊封装组、贵州射电天文台中国天眼(FAST)团队9家组织被授予第五届中国质量奖,安波福中央电气(上海)有限公司等78家组织和太原重型机械集团有限公司樊志勤等6名个人被授予第五届中国质量奖提名奖。
中国质量奖是我国政府在质量管理领域的最高荣誉,旨在推广科学的质量管理经验方法,传播先进质量理念,促进质量管理创新。上述获奖的组织和个人都是所在行业的佼佼者,坚持视质量为生命,以高质量为追求,在质量提升、创新发展、品牌建设、社会效益等方面取得了显著成果。他们总结提炼出的一批先进科学的、具有中国特色的质量管理模式,具有很高的推广价值,对于提升各行业质量水平、推动质量强国建设具有重要意义。
市场监管总局号召各行各业向获奖组织和个人学习,加强全面质量管理,以质量变革创新赋能发展新质生产力,不断提升企业质量效益,增强产业质量竞争力,推动区域高质量发展,为以中国式现代化全面推进强国建设、民族复兴伟业贡献力量。
本篇文章或报道转自 市说新语

