
点击标题下【软件定义世界(SDX)】可快捷关注
☞【PPT】从电商内部数据看行业兴衰@资深分析师的30页PPT
日前,拉勾网行业数据分析团队基于对京东商城、唯品会、当当和聚美优品四家电商企业的分析,得出一份深度电商行业分析报告,对B2C电商行业进行深入剖析。
戳阅读原文,报名互联网史上最大招聘风暴周↓↓↓
从GMV到收入
B2C电商如何盈利

从收入到毛利

盈利分析

费用分析
B2C电商的分析范式
基本情况


模式选择

B2C电商的核心竞争力
用户获取
物流配送
增长动力

购买频次与品类扩展

竞争概况
Gross GMV


时间花费

MAU

移动端
B2C电商品类选择
整体结构
电商股的估值逻辑
B2C电商类选择
亚马逊的估值历史
中国电商股的估值水平
京东专题
京东的开放平台策略
京东的物流策略
京东的配送
京东的供应链
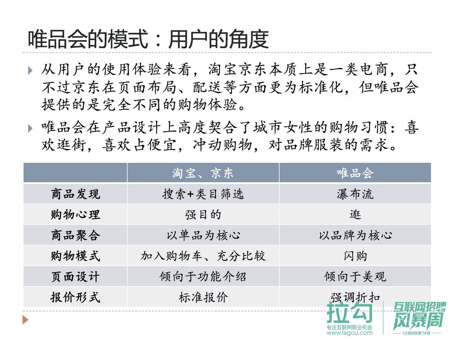
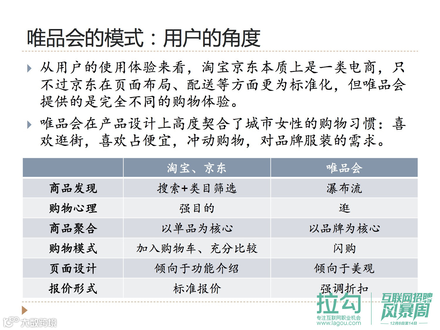
唯品会专题
用户的角度

供应链的角度

聚美优品专题
聚美优品的商业模式


1、回复“干货”查看【干货 数据分析师完整知识结构】
2、回复“答案”查看【大数据Hadoop面试笔试题及答案】
3、回复“设计”查看【这是我见过最逆天的设计,令人惊叹叫绝】
4、回复“可视化”查看【数据可视化专题】-数据可视化案例与工具
5、回复“禅师”查看【当禅师遇到一位理科生,后来禅师疯了!!知识无极限】
6、回复“啤酒”查看【数据挖掘关联注明案例-啤酒喝尿布】












