
来源:体外诊断经销商联盟、国家药监局 、江苏省药监局
作者:阿晨酱
奥森多诊断、迈瑞医疗出现召回!企业严格把关每个IVD产品的每个细节并非易事...
迈瑞医疗2019上半年发生4起产品召回
2019年9月30日,江苏药品监督管理局发布一则迈瑞南京生物技术有限公司产品的召回报告。
报告表示,由于随着放置时间增长可能会出现吸光度值下降的原因,迈瑞南京生物技术有限公司对其生产的血细胞分析用染色液【注册证编码:苏宁械备20160011号(M-68FD)、苏宁械备20170030号(M-60FD)、苏宁械备20170014号(M-68P FD)】进行主动召回。召回级别为三级!数量为658盒!
根据召回报告来看,该产品试剂盒用于迈瑞血细胞分析仪。用于对血细胞进行染色,从而观察其形态与结构,以便于血细胞分析仪器进行血细胞分类计数。广泛应用于临床血液系统等疾病。
仅在今年迈瑞医疗发生了4起召回事件。需要提示的是,虽迈瑞医疗的产品召回次稍有增多。但召回级别都在2级和3级范围内,并无发生因产品缺陷导致医疗事故行为。
就在今年7月22日,国家药品监督管理局发布了一则召回通告,此次通告主要内容是深圳迈瑞医疗对110台全自动生化分析仪进行一次性召回的公布!该产品该主要适用范围是用于定量分析血清、血浆、尿液、脑脊液等样本的临床化学成分等。
此次召回产品全部在中国销售!召回级别是三级
值得注意的是,此次召回的原因是发现部分全自动生化分析仪产品的ISE(离子选择性电极)稳定性测试不符合工艺要求,可能偶尔导致日常质控测试失败并触发报警。
具体的产品型号为:BS-800;BS-820;BS-800M;BS-820M;BS-830;BS-850;BS-2000;BS-2000。
国际IVD巨头罗氏、奥森多也成“召回系”一员
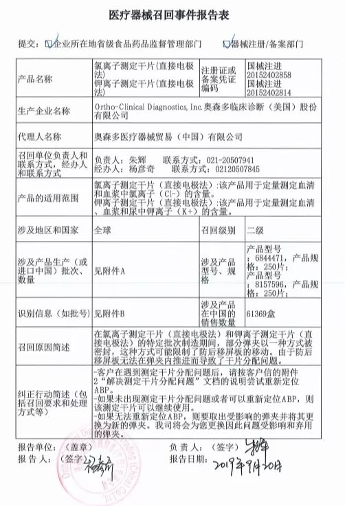
2019年9月30日,国家药监局发布一则有关美国奥森多诊断产品召回文件。此次召回级别为二级!召回在中国的销售数量为61369盒!
根据国家药监局文件显示,美国奥森多诊断由于部分产品因弹夹出现的间歇干片分配问题,Ortho-Clinical Diagnostics, Inc.奥森多临床诊断(美国)股份有限公司对其生产的氯离子测定干片(直接电极法);钾离子测定干片(直接电极法)(注册证号:国械注进20152402858;国械注进20152402814)主动召回。
同时,作为国际IVD巨头的罗氏诊断成为了国家药监局的“召回系”中的一员。2019年5月6日,国家药监局发布了罗氏诊断对全自动生化分析系统、全自动生化分析仪的召回通知。
此次针对罗氏诊断的召回级别为二级!数量为2台。
具体原因是:全自动生化分析系统cobas integra 400plus存在建议的清洗步骤不充分的问题,可能导致携带污染的情况。
另外,全自动生化分析系统cobas integra 400plus、全自动生化分析仪cobas c 111/ cobas c 111 with ISE在检测肌酐和甘油三酯项目时,由于建议的清洗步骤不充分,可能出现二次携带污染的情况。
附最新统计2019年体外诊断行业召回汇总详情:



点原文,更有料!

