
来源:械企必读
2022年8月24日,三明采购联盟血糖试纸等8类医用耗材的集中带量采购结果公布,驼人、益心达、雅培、三诺生物、稳健医疗、山东新华、威高等械企中标。

01
去年底,三明采购联盟发布了《三明采购联盟(全国)办公室关于报送24个医用耗材拟采购品种历史数据的通知》。
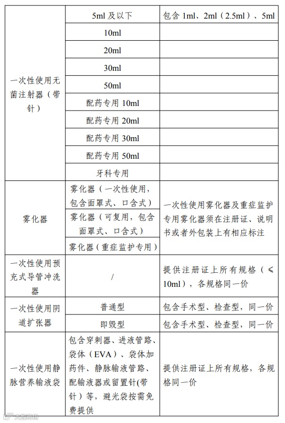
今年8月初,《三明采购联盟医用耗材采购文件》正式公布,采购品种包括:血糖试纸、一次性使用无菌注射器、雾化器、一次性使用预充式导管冲洗器、一次性使用阴道扩张器、一次性使用静脉营养输液袋、一次性使用肠内营养输液袋、一次性使用宫颈球囊导管共8类。具体情况详见下表:



采购主体:参与此次联盟采购地区的定点公立医疗机构,鼓励医保定点社会办医疗机构在进一步完善医用耗材进销存管理、确保医用耗材货款及时结算的基础上参与。
参与地区包括:河北省、青海省、呼和浩特市、乌海市、 太原市、运城市、阳泉市、鸡西市、济南市、临沂市、于都县、邵阳市、娄底市、湘西自治州、周口市、昭通市、玉溪 市、石河子市、三明市共19个省市。
采购周期及采购量:本次医用耗材集中带量采购周期为 2 年,以联盟各地区中选结果实际执行日起计算。在采购周期内,各参与医疗机构中选产品采购量不少于同类品种采购总量的 70%。相较于高值耗材,低值耗材虽然价格低但使用量巨大,19省市8类耗材未来两年70%使用量,依旧是不小的市场。
02
(一)血糖试纸中选企业包括:三诺生物传感股份有限公司、雅培贸易(上海)有限公司、北京华益精点生物技术有限公司、微泰医疗器械(杭州)有限公司;
(二)雾化器中选企业包括:广州维力医疗器械股份有限公司、宁波圣宇瑞医疗器械有限公司、兰州兰津灵医疗科技有限公司;
(三)一次性使用肠内营养输液袋中选企业包括:成都市新津事丰医疗器械有限公司、山东新华安得医疗用品有限公司、江苏荣业科技有限公司;
(四)一次性使用宫颈球囊导管:
1.单球囊导管中选企业包括:常州市康蒂娜医疗科技有限公司、江苏奥博金医药科技有限公司;
2.含导丝导管中选企业包括:深圳市益心达医学新技术有限公司、兰州红会医疗器械有限公司、湖南华福医疗器械科技有限公司;
3.双球囊导管中选企业包括:深圳市益心达医学新技术有限公司、河南驼人贝斯特医疗器械有限公司、深圳市康医博科技发展有限公司;
(五)一次性使用静脉营养输液袋中选企业包括:上海金塔医用器材有限公司、山东威高集团医用高分子制品股份有限公司、江苏康进医疗器材有限公司;
(六)一次性使用无菌注射器中选企业包括:浙江康康医疗器械股份有限公司、稳健平安医疗科技(湖南)有限公司、河南曙光汇知康生物科技股份有限公司、山东威高集团医用高分子制品股份有限公司、岳阳民康医用材料有限公司;
(七)一次性使用阴道扩张器(普通型)中选企业包括:稳健平安医疗科技(湖南)有限公司、岳阳民康医用材料有限公司、江西顺医科技有限公司;
(八)一次性使用预充式导管冲洗器中选企业包括:广东艾希德药业有限公司、山东中保康医疗器具有限公司、江苏因倍思科技发展有限公司。

原文链接:https://www.udplat.com/upload/2022/08-01/21-42-570713-481959599.pdf
声明


