本文为数说故事原创投稿,转载请申请授权。

从“光棍节”到全民狂欢的购物节,在过去的7年,以阿里领军的电商巨头们裹挟着亿万中国消费者的消费狂欢和巨头海量的资本资源,堆出了一座座百亿到千亿成交额的里程碑。
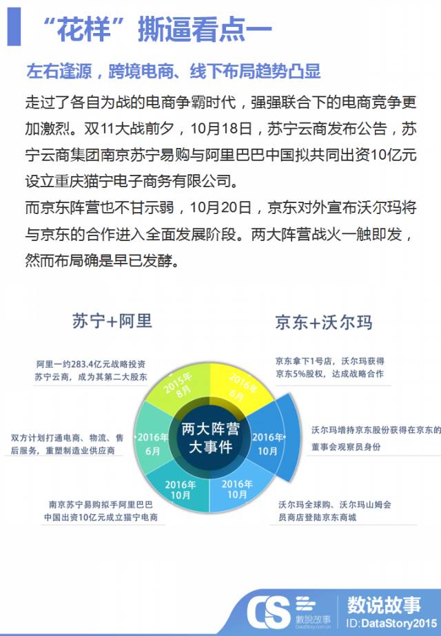
眼下,“双11购物节”俨然已是众多电商造节营销中的超级IP,而随着资本、市场格局的流动与变化,今年的双11,电商巨头们更是展开了“花样”撕逼。



此次我们以阿里系的天猫/淘宝、京东、苏宁为例,
让我们看看这场双11之战到底有哪些看点:

















电商造节:从“比价”到“比质”
天猫/淘宝——打造综艺内容、明星游戏、移动购物三体一位互动娱乐盛宴
京东—— 好物低价”“极致服务”“智能体验”,回归理性消费
苏宁—— O2O购物,线下门店让消费者买的爽玩的嗨的购物狂欢节
通过上文对阿里系、京东、苏宁的双11营销对比我们不难发现,电商造节营销已经全面从“比价”过度到“比质”的阶段,这里的“质”并不单纯的是只销售产品的质量,更是指消费者的购物体验。
关于电商造节营销,小编有以下几条建议:
做好用户需求分析。消费者注意力是稀缺资源,单纯价格战已经过去,只有切入用户痛点、喜好,才能更好获得用户青睐。
强化用户体验。无论是回归光棍节娱乐属性本真的阿里、还是主打品质服务的京东,他们都在总不同角度将用户购物体验升级。
强化互动性。营销活动环节注重与受众的互动往往会收获翻倍的传播效果,阿里、苏宁的微博话题制作就是很好的例子。
学会整合与借势。无论是借势明星或是节日,都是扩大传播覆盖的重要手段,阿里的品牌联动,苏宁的集中资源、借势微博、明星IP效应都是成功案例。
关于数说
DataStory数说故事是新三板上市公司“互动派”(股票代号836928)全资子品牌,专注基于互联网大数据的市场研究产品和服务。团队核心由多名北美博士组成,长期从事自然语言处理和数据挖掘研究,具备强大的数据获取、监测、挖掘和洞察能力,为生产高关注度产品的品牌企业提供从数据到价值的服务支撑。
点击阅读原文,抢机器学习峰会100张免费票!


