点击上方“环球金融俱乐部”关注
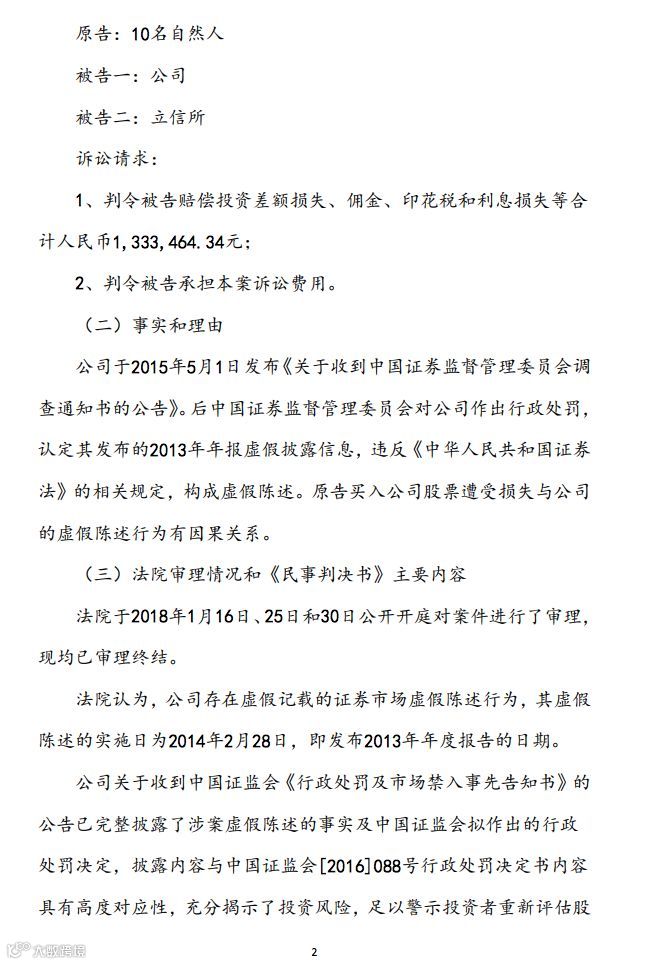
金亚科技(300028)因涉嫌欺诈发行股票等违法行为,已被证监会移送公安机关,公司股票存在暂停上市或终止上市风险。
与此同时,金亚科技投资者索赔案仍在有条不紊地进行着。“近日,备受关注的投资者诉金亚科技、周旭辉证券虚假陈述纠纷案再起波澜又有了新的进展,成都中院正式通知追加立信会计师事务所(特殊普通合伙)(简称立信会所)为被告。”浙江裕丰律师事务所厉健律师告诉e公司记者,“根据原告书面申请,法院依法追加立信会所为被告,这对股民索赔是重大利好,这批案件定将于10月18日开庭,目前我们正在继续征集股民索赔。”
今年6月下旬,金亚科技因涉嫌欺诈发行等犯罪问题被证监会移送公安机关,深交所已正式启动对金亚科技的强制退市机制。根据规定,金亚科技8月8日起进入停牌状态。
据了解,今年上半年,成都中院对部分投资者诉金亚科技、周旭辉案作出一审判决,认定金亚科技存在虚假陈述行为,扣除系统性风险对金亚科技股价下跌的影响,判令金亚科技按照法院认定的原告损失金额的12.29%进行赔偿。
8月上旬,证监会认定立信会所在对金亚科技2014年度财务报表审计时未勤勉尽责,出具了存在虚假记载的审计报告,决定没收立信会所业务收入90万元,并处以270万元的罚款,合计罚没360万元;对签字注册会计师邹军梅、程进给予警告,并分别处以10万元的罚款。
厉健介绍说,今年6月成都中院安排部分案件开庭,因立信会所为金亚科技2014年年报出具“标准无保留意见”审计报告,原告认为立信会所严重违反《会计法》和《证券法》规定,其知道或应当知道被告金亚科技虚假陈述,而不予纠正或者不出具保留意见的,构成共同侵权,属于“未勤勉尽责,所制作、出具的文件有虚假记载、误导性陈述或者重大遗漏”,故申请法院追加立信会所为被告,要求其承担连带赔偿责任。
“在大智慧虚假陈述案中,上海第一中级人民法院一审判决立信会所对股民损失承担连带赔偿责任,这对今后的金亚科技股民索赔具有积极借鉴意义。在金亚科技启动退市程序的情况下,追加更多被告有助于增强赔付能力,降低执行风险。”厉律师称,参考此前金亚科技案一审判决,索赔条件是在2015年4月3日至2015年6月4日期间买入金亚科技股票,并在2015年6月5日后卖出或继续持有该股票的受损投资者,可以起诉索赔。律师费是风险代理,股民获赔后再支付。




另外,由于此前的一审判决尚未生效、赔付比例较低,目前还没有起诉的股民需要考虑实际损失和维权成本,谨慎决定是否起诉。
【特别声明】环球金融俱乐部尊重版权,本公众号转载的所有文章、图片、视频音频文件等资料的版权归版权所有人所有,转载的目的在于传递更多信息。如果版权人认为其作品不宜供大家浏览,或不应无偿使用,请及时与我们联系,我们将尽快妥善处理。
俱乐部介绍:
“环球金融俱乐部”系由上海厚禄投资有限公司实际运营的品牌。
上海厚禄投资是专为已上市、准上市企业提供综合服务及解决方案的金融服务企业,立足上海,辐射全国,放眼全球。“上市云投圈”系厚禄投资的线上信息服务平台。“环球金融俱乐部”系厚禄投资的国际化品牌专注于金融圈高端线下活动。团队由国内外金融投行资深专业人士组成,为海内外客户提供:并购重组、股份转让、配资融资、基金管理、市值管理、IPO上市顾问等针对资本市场的“一站式”定制化综合解决方案,实现为客户持续创造及提升价值。
我们秉承客户至上,人才为本的经营理念,为客户量身定制最适合的优质方案及服务。客户的成功即是我们的成功,我们将以最卓越的服务品质与客户携手共赢。
咨询热线:021-63332362
公众帐号:glbfclub

