
来源:Career in 投行PEVC
IPO是获益最理想的退出方式。首次公开上市(IPO)是指非上市公司通过证券监管机构的审核后在证券市场公开出售其股份给公众投资者,IPO包括境内IPO和境外IPO,境外IPO主要集中在香港、新加坡和美国的纽约证券交易所及纳斯达克证券交易所。
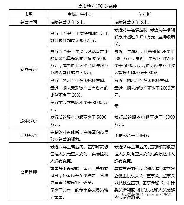
1、境内IPO
在我国境内首次公开上市退出的市场有主板市场、中小板市场和创业板市场,每个市场对企业的上市条件有不同的规定,在公司的股本总额、盈利能力、财务状况等方面,要求最严格的是主板市场,中小板市场和创业板市场上市的要求比主板市场低得多,但国内大部分投资者所投资的公司主要是中小企业,这些中小企业要到达主板市场上市的条件会比较难,因此现在投资者通过IPO退出的市场主要集中在中小板和创业板。
(1)境内IPO退出的优势
①投资者能获得较高的收益。在退出的几种方式中,首次公开上市退出所得到的回报率是最高的,这也是为什么首次公开上市成为投资人首选退出方式的原因。
②既能为投资者和企业赢得信誉、提高知名度,又能帮助企业拓宽融资的渠道以得到更多的资金支持。公司上市的要求比较高,需要提前一两年做很多准备工作,相应的业绩和资本要求等指标都得达到上市标准,这些准备过程中企业会向市场公开一些信息,这样也为企业打出了广告提高了知名度,待企业上市后,投资者能够以满意的价格出售股权,证券市场也为企业将来的发展提供持续的资金支持。
(2)境内IPO退出的劣势
①企业和投资者都将面对较大的不确定性。《公司法》和上交所、深交所的上市规则中对股东的股份交易都有一年的锁定期,资本市场风云多变,受到国际资本市场和国内宏观政策等多方面因素的影响,投资者在这一年的锁定期后能否满载而归是需要承受一定的风险的。
②退出成本高。在申请上市的过程中,手续较为繁琐,需要通过会计师事务所,律师事务所,证券公司等中介机构,这些中间环节花费时间长,支付给这些机构的费用都比较高。
③监管变得越来越严格,要通过IPO来退出变得比较难。
(3)适合本土IPO退出的企业
基于上面对在中国本土上市的条件、优缺点的分析,适合在中国本土上市的企业一般是大型企业,并且企业不是急于寻求发展资金,能够接受长时间的审核过程。鉴于主板推出了中小企业板块,如果投资人能等待中小企业排队审核的话,在国内上市是较好的退出选择。
2、美国证券市场IPO
美国拥有当今最大最成熟的资本市场。纽约聚集了世界上绝大部分的游资和风险基金,股票总市值几乎占了全世界的一半,季度成交额更是占了全球的60%以上。当公司的净资产在5000万人民币左右,或者年营业额达2亿人民币、并且净利润在1500万元以上,即可考虑在纳斯达克市场发行IPO,更好的企业则可以到纽约证券交易所发行IPO。
对中国的中小企业而言,在美国上市最适宜的方法是采用买壳上市,因为无论在时间上还是费用上,买壳上市都比IPO要少很多。2013年数据显示IPO的前期费用一般为100-150万美元,时间一年左右,而买壳上市的前期费用一般为45-75万美元左右,时间一般为4-6个月。
(1)美国上市的优势
①美国证券市场的多层次多样化可以满足不同企业的融资要求。通过上面的表2可以看出,在美国场外交易市场(OTCBB)柜台挂牌交易对企业没有任何要求和限制,只需要3个券商愿意为这只股票做市即可,企业可以先在OTCBB买壳交易,筹集到第一笔资金,等满足了纳斯达克的上市条件,便可申请升级到纳斯达克上市。
②美国证券市场的规模是中国香港、新加坡乃至世界任何一个金融市场所不能比拟的。企业更快融到资金的同时也能让投资者更快退出。
③美国股市极高的换手率,市盈率,并且拥有大量的游资和风险资金,加上股民崇尚冒险的投资意识等鲜明特点,是比较吸引中国企业的。
(2)美国上市的劣势
①中美在地域、文化和法律上的差异带来的障碍。很多中国企业不考虑在美国上市的原因,是因为中美两国在地域、文化、语言以及法律方面存在着巨大的差异,企业在上市过程中会遇到不少这些方面的障碍。因此,华尔街对大多数中国企业来说,似乎显得有点遥远和陌生。
②企业在美国获得的认知度有限。除非是大型或者是知名的中国企业,一般的中国企业在美国资本市场可以获得的认知度相比在中国香港或者新加坡来说,应该是比较有限的。因此,中国中小企业在美国可能会面临认知度不高,追捧较少的局面。但是,随着“中国概念”在美国证券市场的越来越清晰,这种局面近年来已经有所改观。
③上市费用相对较高。如果在美国选择IPO上市,费用可能会相对较高(大约1000-2000万人民币,甚至更高,和中国香港相差不大),但如果选择买壳上市,费用则会降低不少。
(3)适合在美国上市的企业
无论是大型的中国企业,还是中小民营企业,美国上市都应该适合他们,因为美国的资本市场多层次化的特点以及上市方式的多样性为不同的企业提供了不同的服务,令各个层次的企业在美国上市都切实可行。
3、新加坡证券市场IPO
新加坡证券交易所(Singapore Exchange)(以下简称"新交所")可追溯至1930年的新加坡经纪人协会。新交所采用了国际标准的披露标准和公司治理政策,为本地和海外投资者提供了管理良好的投资环境,经过几十年的发展,新加坡证券市场已经成为亚洲主要的证券市场。新加坡政治经济基础稳定、商业和法规环境亲商,作为国际知名的基金管理中心,在新加坡管理的基金总额自1992年起就以超过26%的年增长率成长,在2001年底达到了3000亿新元;超过800家国际基金经理和分析员网络也为期望拥有广泛股东基础的上市公司提供了一个具吸引力的投资者群,特别是在动荡的市场环境下,这些长线投资者将提供更大稳定性的公司融资成长环境,使新加坡证券市场所成为亚太区公认的领先股市。另外,外国公司在新交所上市公司总市值中占了40%,使新交所成为亚洲最国际化的交易所和亚太区首选的上市地之一。
(1)新加坡上市的优势
①申请新加坡上市相对境内上市而言时间较短、成功率更高。境内主板上市往往需要2至3年的时间,相反,中国公司到新加坡上市由于上市程序相对简单,准备时间较短,符合条件的拟上市公司一般都能在1年内实现挂牌交易。这非常有利于中国企业及时把握国际证券市场上的商机,在较短时间内完成融资计划,为公司进一步发展获得必要的资金。此外,上市准备时间的缩短也有利于拟上市企业控制到境外上市的成本。
②境外上市后再融资的灵活性强,难度低。目前,国内上市企业的再融资成本相对较高。据有关统计,目前证监会发审委对国内上市企业再融资申请的审批通过率仅为50%。而境外证券市场再融资则相对灵活,可随时进行增发。目前,在新加坡证券市场,相当一批中国公司通过增发或配股获得的融资额,已经大大超过了企业进行首次公开发行获得的融资额。
③税收优惠。新加坡的税收和外汇制度,不逊于百幕大和英属维尔京群岛(BVI),因此股份公司可直接设于新加坡,这减少了上市环节,节约了上市费用。如新加坡的税收政策规定“不赢利,则不交税,不审计报表”。并且新加坡政府和中国政府签订了避免双重赋税协议、投资保障协议,以及自由贸易协定,在有关政策的支持下大大降低了企业支出成本。
(2)新加坡上市的局限
新加坡证券市场的劣势也是很明显的,相比美国而言,新加坡证券市场的规模要小得多,企业在新加坡上市可能募集到得资金也就很有限。另外,新加坡市场的市盈率、换手率等重要指标都比美国要低,这也让新加坡的竞争力大打折扣。
(3)适合在新加坡上市的企业
适合在新加坡上市的企业应该是国内的一些中小民营企业,这些企业一般不希望等待审核,也不希望支付过高的上市费用。
4、香港证券市场IPO
中国香港是中国企业海外上市最先考虑的地方,也是中国企业海外上市最集中的地方,这得益于中国香港得天独厚的地理位置与金融地位,以及与内地的特殊关系。
(1)中国香港上市的优势
①中国香港优越的地理位置。中国香港和中国大陆的深圳接壤,两地只有一线之隔,是3个海外市场中最接近中国的一个,在交通和交流上获得了不少的先机和优势。
②中国香港与中国大陆特殊的关系。中国香港虽然在1997年主权才回归中国,但港人无论在生活习性和社交礼节上都与内地中国居民差别不大。随着普通话在中国香港的普及,港人和内地居民在语言上的障碍也已经消除。因此,从心理情结来说,中国香港是最能为内地企业接受的海外市场。
③中国香港在亚洲乃至世界的金融地位也是吸引内地企业在其资本市场上市的重要筹码。虽然中国香港经济在1998年经济危机后持续低迷,但其金融业在亚洲乃至世界都一直扮演重要角色。中国香港的证券市场是世界十大市场之一,在亚洲仅次于日本(这里的比较是基于中国深沪2个市场分开统计的)。
④在中国香港实现上市融资的途径多样化。在中国香港上市,除了传统的首次公开发行(IPO)之外,还可以采用反向收购的方式获得上市资金。
(2)中国香港上市的局限
①资本规模方面。与美国相比,中国香港的证券市场规模要小很多,它的股市总市值大约只有美国纽约证券交易所的1/30,纳斯达克的1/4,股票年成交额也是远远低于纽约证券交易所和纳斯达克,相比中国深沪两市加总之后的年成交额也低不少。
②市盈率方面。中国香港证券市场的市盈率很低,大概只有13,而在纽约证券交易所,市盈率一般可以达到30以上,在NASDAQ也有20以上。这意味着在中国香港上市,相对美国来说,在其他条件相同的情况下,募集的资金要小很多。
③股票换手率方面。中国香港证券市场的换手率也很低,大约只有55%,比NASDAQ 300%以上的换手率要低得多,同时也比纽约所的70%以上的换手率要低。这表明在中国香港上市后要进行股份退出相对来说要困难一些。
(3)适合在中国香港上市的企业
对于一些大型的国有或民营企业来说,若不想等待境内较长时间的排队审核流程,到中国香港的主板IPO是不错的选择。对于中小民营企业来说,虽然可以选择中国香港创业板或者买壳上市,但是募集到的资金会很有限,相比之下,这些企业到美国上市会更有利一些。
综上所述,IPO方式是资本退出的高收益渠道,并可为投资者们带来较高的名誉。但鉴于上市条件的要求和上市需要花费的成本较高,IPO方式退出投资项目也越显现出困难。通过以上对中国大陆、美国、新加坡、中国香港4个资本市场的对比和企业上市条件的比较,大致展现了企业上市的基本轮廓和基本要求。通过这些比较不难看出,3个资本市场各自有着优势和劣势:中国本土的上市费用比较低,但是需要等候审核的时间长;美国虽然相对费用较高,但上市的途径和方式多种多样,适合不同需求的企业,并且融集的资金也相对要多;中国香港优势主要是地域和语言与中国接近,可以先入为主,但资本规模难以和美国相比。
(二)新三板挂牌实现退出
所谓的新三板挂牌,只是投资机构退出的一种渠道而非途径。2013年1月16日,全国中小企业股份转让系统(俗称“新三板”)揭牌仪式在北京举行,从此新三板就成了众多投资机构退出的渠道。不是说在新三板挂牌了,就直接退出了,在新三板挂牌,只是给企业退出提供了一个官方认可的企业交易渠道。
新三板市场中的退出机制主要包括二级市场转让(包括协议、做市交易)、转板(政策落地不明朗)、被收购、IPO几种主要方式。
1、新三板挂牌的优势
(1)挂牌速度较快
只要有主办券商推荐及督导,新三板一般挂牌周期为6个月。而主板、中小板等均需要2年甚至更长时间。
(2)企业价值发现,股份流动性佳
非新三板企业上市公司并购对价一般都在15倍以下,少数较好的行业高一些,而新三板公司被并购的对价是明显高于同行业非挂板公司的。做市商对于公司整体估值的提升更为明显,一方面是因为做市是要券商真金白银投资企业的,筛选非常严格,隐含了券商的声誉保证。另一方面,做市提供了新三板所稀缺的流动性:想买就能买,想卖就能卖。而流动性毫无疑问也是有价格的。
(3)加快转板进程
可以通过新三板挂牌的全过程检验公司团队,检验中介机构服务水平,看看市场对公司的认知程度。新三板挂牌的企业在通往IPO的道路上,相对非挂牌企业,在审核力度上肯定会有所不同,尤其在审核下放给交易所之后。
(4)政府财政支持以及挂牌成本低廉
为鼓励本地企业加入资本市场,加速发展本土经济,各地政府在企业挂牌资本市场都有一个相对较好的资金支持;而主办券商、会计师等在挂牌中所需的费用也是极其低廉的。
2、新三板挂牌退出的障碍
(1)流动性差:市场表现冷清
由于市场对投资设置了准入门槛,导致新三板二级市场资金量相较主板要小得多。同时,挂牌企业在不断增多,形成了僧多肉少的局面。由此带来一系列连锁反应,首要的就是自身定位模糊不清,与纯粹的二级市场相比,流动性大打折扣;与纯PE/VC相比,估值要高出不少,投资成本过高。这又进一步导致外部资金难以进入,市场依靠仅有的存量资金,成为退出的障碍。新三板市场表现冷淡的背后,除了政策落地不达预期外,更深层次的原因在于市场定位混乱、新三板退出通道难以满足投资方和企业的需求所致。
(2)转板通道:基本无望成为退出渠道
在2015年,转板一度被认为是新三板退出机制的首选,因为在我国能够进入主板就意味着企业步入了新的境界,但是主板上市的严格审查、上市门槛以及审查效率使得绝大多数企业被隔绝。新三板如果能够获得一定程度上的绿色通道,将成为众多企业垂涎的红利。但是一方面A股目前至少有600家企业在排队审查,以每年平均200家上市公司的速度来看,消化存量待审企业是一个长期过程,新三板直接转板可能性不大;另一方面,股转系统官方也曾多次表态,新三板绝不是主板市场的附属,将优质企业孕育孵化后拱手让人,也不利于新三板独立自主的发展道路,故而新三板转板制度近期推出基本无望。
(3)收购:政策限制定价,收购难以回本
由于我国主板市场有一个23倍市盈率的规则,即新股定价市盈率高于23倍很难通过审查。而发行股份购买资产,在现实中也很少超过20倍市盈率购买。同时,新三板目前平均市盈率基本在30—40倍。这就造成主板公司收购好一点的新三板企业,会面临一个大幅折价的问题:新三板企业是否能够容忍一个超低价被收购。这之间的成本可能需要N个涨停板来弥补。当然,新三板由于容量庞大,其中会有被市场低估的好企业,这一点也许是未来新三板投资的逻辑之一。
(4)IPO:道阻且艰
独立IPO相对于新三板企业来说,选择成本会更大一些。目前主板审核趋严、自有“库存”待消化的情况依然会持续,另一方面,对于一些进入创新层的企业,接下来的一两年正是创新层制度红利的窗口期,选择独立IPO不仅会错过这一时段,而超长的“待机”等待过审的成本也非常巨大。
3、适合在新三板挂牌的企业
新三板作为国家多层次资本市场的一部分,不管是政策还是市场都还处于完善状态,新三板不像主板市场一样,有一个大家都认可的公允价格,而是采取协议转让的形式,故而其流动性较低,但若投资方想尽快实现退出,相对IPO来说,新三板可为正在寻求并购的企业提供诸多指导意见,或者在主板市场上经受IPO政策限定暂时难以上市的企业,也可以考虑挂牌新三板。(来源:Career in 投行PEVC)
【特别声明】环球金融俱乐部尊重版权,本公众号转载的所有文章、图片、视频音频文件等资料的版权归版权所有人所有,转载的目的在于传递更多信息。如果版权人认为其作品不宜供大家浏览,或不应无偿使用,请及时与我们联系,我们将尽快妥善处理。
俱乐部介绍:“环球金融俱乐部”系由上海厚禄投资有限公司实际运营的品牌,上海厚禄投资系一家为企业提供定制化、多样化和系统化股权融资服务的平台+直投型投资公司,通过线上平台和线下活动,整合项目、资金和渠道资源,开展融资前辅导、融资服务、挂牌上市、并购重组、市值管理、基金募投等全方位、多层次的资本市场服务。概括为
“1234”,即“一点两线三方四块”,具体指:
一点——以企业股权融资需求为中心点;
两线——以线上平台和线下活动为对接线;
三方——以渠道方、项目方和资金方为服务方;
四块——以股权投融资、挂牌上市、并购重组、市值管理为业务块。
公司定位:股权领域的精品投行
1、有精品的团队是根基
2、有精品的合作伙伴是关键
3、提供精品的服务内容是核心
咨询热线:021-63332362

