中国基金报记者 李智
又双叒叕…中国银行因贷款相关业务再收大额罚单。
7月20日,中国银保监会福建监管局一口气公布了5张罚单,其中均涉及中国银行。行政处罚信息公开表显示,由于流动资金贷款贷前调查不尽职、贷后管理不到位等,中国银行一家分行,四家支行共计被罚300万元。

中国银行一日连收5罚单
福州市分行等共计被罚300万元
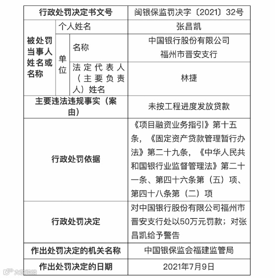
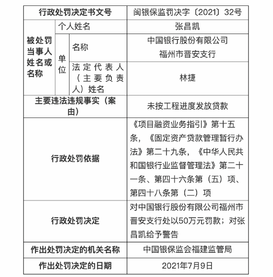
7月20日,据银保监会福建监管局披露的闽银保监罚决字〔2021〕32号行政处罚决定书显示,中国银行股份有限公司福州市晋安支行因未按工程进度发放贷款,福建监管局对其处以50万元罚款;对相关人员给予警告处分。

此外,中国银行股份有限公司长乐支行也遭福建监管局合计处罚80万元,其主要违法违规事实为个人贷款贷前调查不尽职、贷后管理不到位,流动资金贷款贷前调查不尽职。同时,福建监管局还对相关涉事人员给予警告,并处5万元罚款。

另根据闽银保监罚决字〔2021〕34号行政处罚决定书,中国银行股份有限公司福州市鼓楼支行因未尽经营性物业贷款用途真实性调查职责,流动资金贷款贷前调查不尽职,中国银保监会福建监管局对该支行处以90万元罚款;并对两位相关人员给予警告,并分别处5万元罚款。

闽银保监罚决字〔2021〕35号罚单显示,中国银行股份有限公司福州市仓山支行因流动资金贷款贷前调查不尽职,中国银保监会福建监管局根据《商业银行授信工作尽职指引》第十五条、第十六条;《流动资金贷款管理暂行办法》第十三条、第十六条;《中华人民共和国银行业监督管理法》第二十一条、第四十六条第(五)项,对中国银行股份有限公司福州市仓山支行处以30万元罚款。

同样因为流动资金贷款贷前调查不尽职、贷后管理不到位等违法违规事实,中国银行股份有限公司福州市分行被中国银保监会福建监管局处以50万元罚款。

因36项违法违规行为
中行被处罚款8761万元
去年12月份,中国银行还因为“原油宝”事件遭监管巨额罚单。银保监会公开指出了中国银行的“四宗罪”,包括产品管理不规范、风险管理不审慎、内控管理不健全、销售管理不合规,银保监会决定对中国银行处以5050万元的罚款。
当时,中国银行回应称,中国银行坚决接受处罚,认真落实相关监管措施,针对上述问题,深刻反思、汲取教训、举一反三,对有关责任人员依法依规严肃问责。中国银行表示,“原油宝”事件发生以来,中国银行全面开展风险排查,优化全流程产品管理,强化风险内控建设,规范销售管理,与客户逐一沟通,听取诉求,及时出台和解补偿方案。
不过,今年以来中国银行依然是问题频出,“千万罚单”“百万罚单”拿到手软,其内部管理仍存诸多问题。
5月17日,银保监会严肃查处一批违法违规案件,针对中国银行违规为私募股权基金收购境内企业发放并购贷款、贷款管理不严、超比例发放并购贷款等36项违法违规行为,决定依法没收违法所得并处罚款合计8761.355万元,对1名责任人员予以警告处罚。

另外就在半个月前,同样是福建监管局网站披露的信息,中国银行3家分行刚领多张百万级别的罚单,合计被罚290万元,多涉及流动资金贷款贷前调查不尽职等问题。
具体来看,7月8日,中国银保监会福建监管局指出,中国银行闽侯分行因未按工程进度发放贷款,流动资金贷款贷前调查不尽职,被处以100万元罚款;中国银行福清分行因理财产品资金投资非标债权资产投前调查不尽职、投后管理不到位,流动资金贷款贷前调查不尽职等原因,被处以90万元罚款;中国银行福建自贸试验区平潭片区分行未按工程进度发放贷款,流动资金贷款贷前调查不尽职,被处以100万元罚款。
7月15日,长治银保监分局行政处罚信息公开表显示,中国银行股份有限公司长治市分行因通过贷款重组掩盖资产质量、未提供实质性服务违规收费,被责令改正,并罚款40万元。
靠行吃行,大肆收受他人财物
中行福建分行原副行长被“双开”
值得注意的是,7月份以来,中行收到的罚单矛头大多指向福建省的多家分行。除了银行业务疏于管理频遭处罚外,中行福建省分行原副行长林传伟也出事了,因严重违法违纪被“双开”,祸不单行。
7月11日,中央纪委国家监委网站消息称,日前,经中央纪委国家监委批准,中央纪委国家监委驻中国银行纪检监察组、江西省纪委监委对中国银行福建省分行原党委委员、副行长林传伟严重违纪违法问题进行了立案审查调查。

经查,林传伟违反政治纪律,对抗组织审查,破坏单位政治生态;违反中央八项规定精神,接受企业老板宴请,组织公款吃喝,操办子女婚礼借机敛财;违反组织纪律,不如实报告个人有关事项;违反廉洁纪律,收受管理服务对象大额财物,借房屋装修收受企业老板好处;违反工作纪律,层层绕开制度,插手干预采购招标;违反生活纪律;亲清不分、靠行吃行,利用职务之便为他人谋取利益,大肆收受他人财物,数额特别巨大,涉嫌受贿犯罪。
依据有关规定,经中国银行党委研究决定,给予林传伟开除党籍处分;经中央纪委国家监委驻中国银行纪检监察组研究决定,给予林传伟开除公职处分;收缴其违纪违法所得;江西省监委将其涉嫌犯罪问题移送检察机关依法审查起诉。
厚禄投资介绍:
上海厚禄投资有限公司成立于2015年初,目前主营科创板PE股权投资业务。早年从事投资顾问及重组并购业务,在业内获得良好口碑及佳绩,具备大量上市公司资源。曾是花旗集团旗下VC投资机构——美国梧桐资本Sycamore Ventures的中国合伙人。公司从2019年初开始专注于股权投资(PE)科技领域。
作为一家厚积薄发的新锐投资机构,公司以直投的投资方式,具备出资快、效率高、投资方式灵活、退出渠道丰富等优势。公司聚焦于科技创新项目,涵盖新能源、医疗器械、高端制造、人工智能等领域,偏向技术壁垒高、符合科创板上市条件的优质项目标的。
助力国内科技驱动型新兴产业的崛起,填补国内科技空白。公司力争成为国内一流的科技投资PE机构。
BP投递:alex@glbfinance.net
咨询热线:021-63332362
公众帐号:glbfclub



