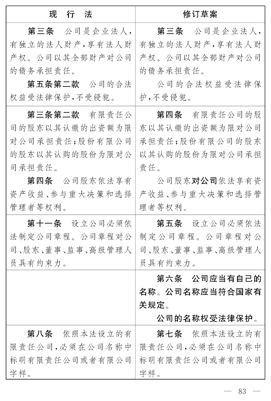
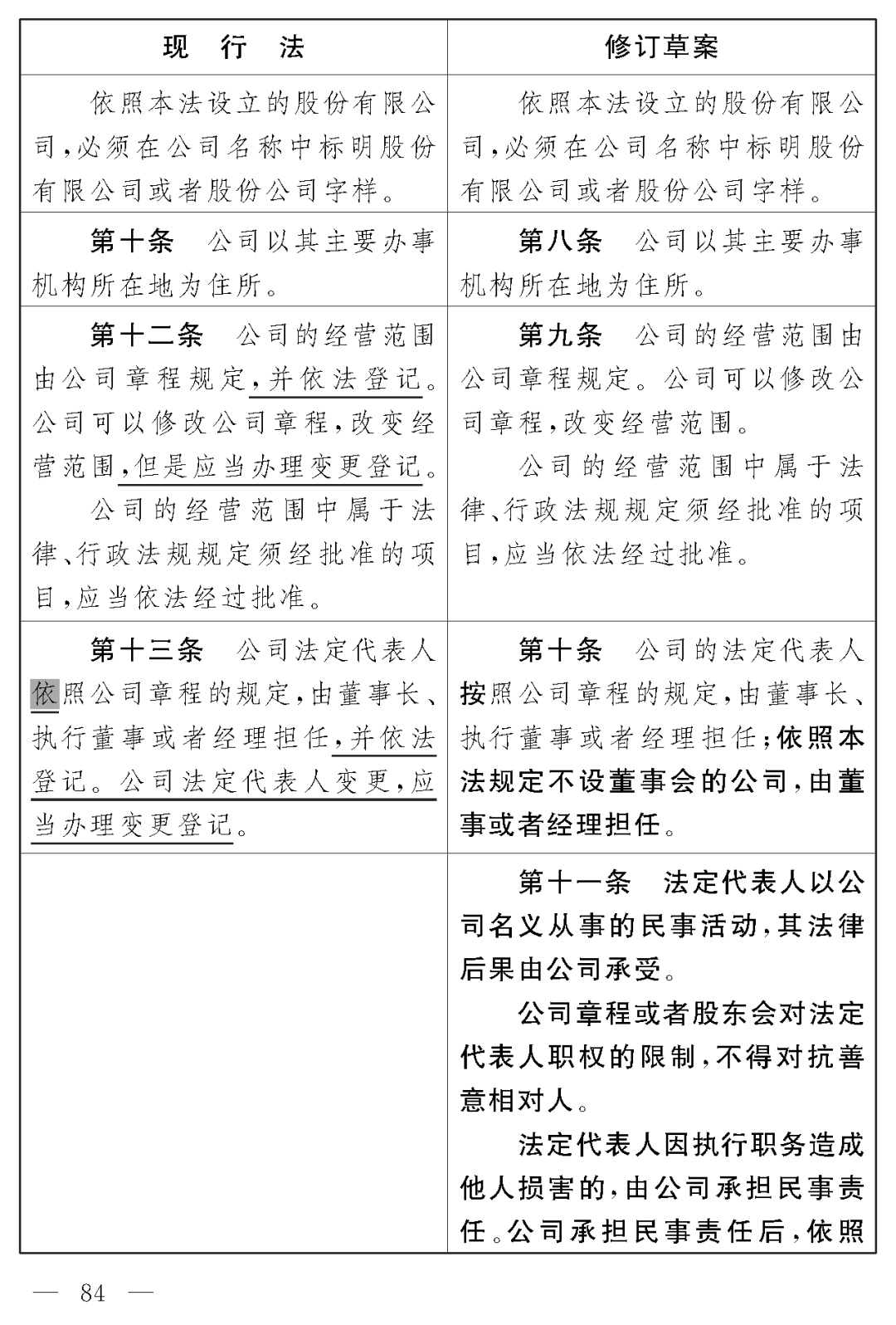
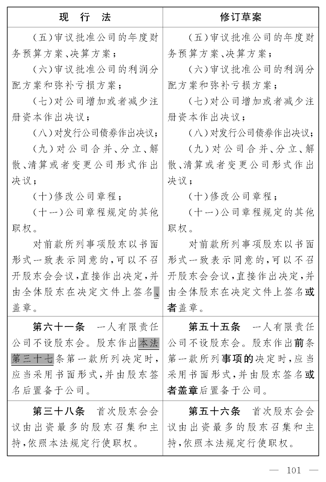
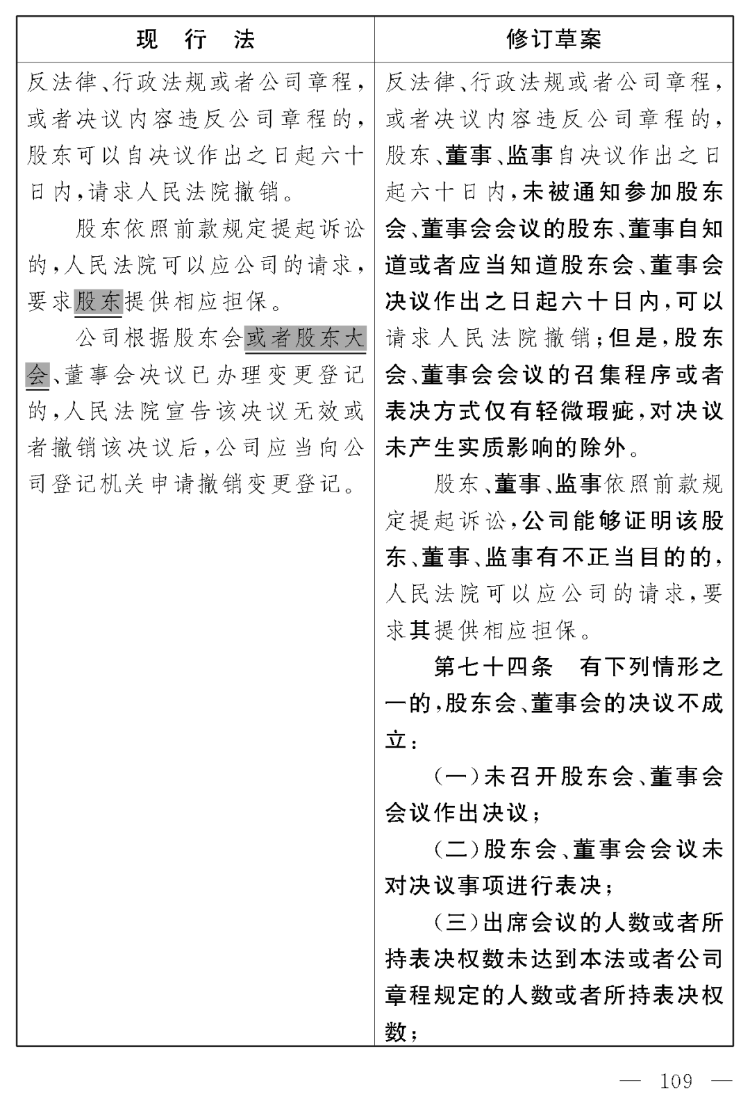
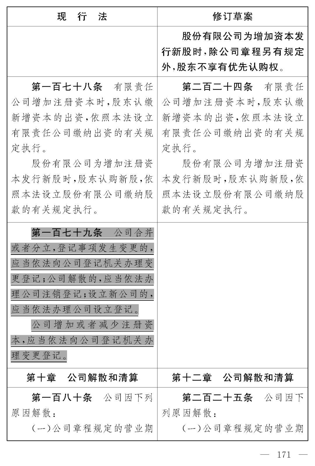
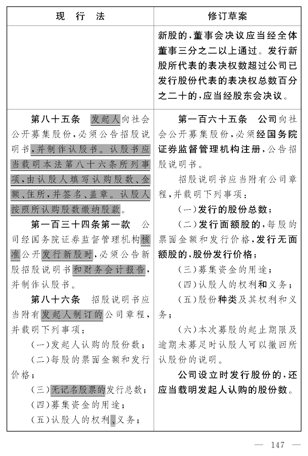
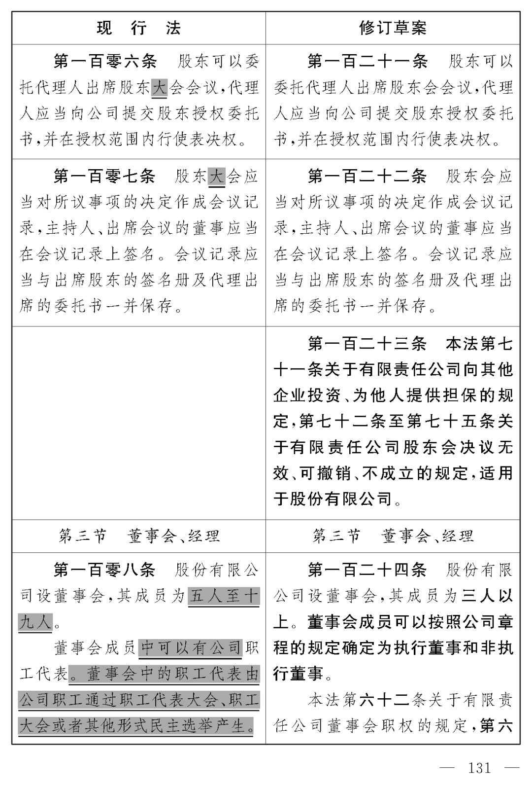
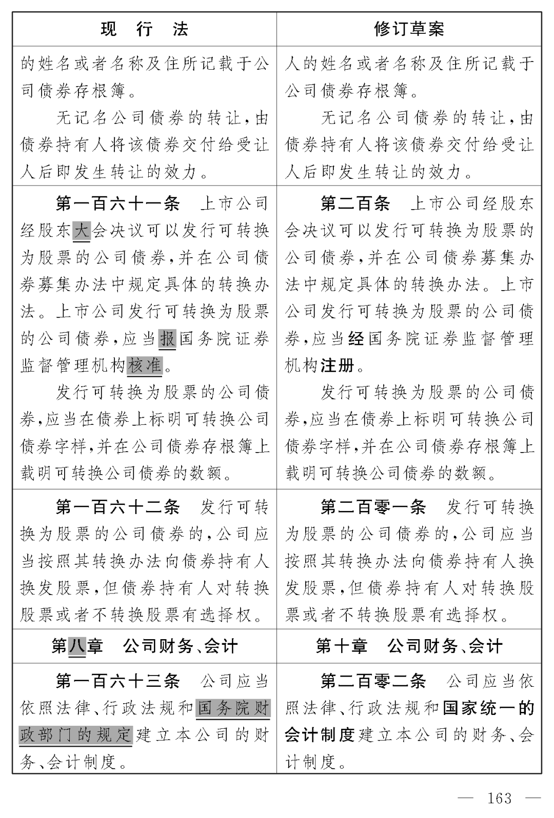
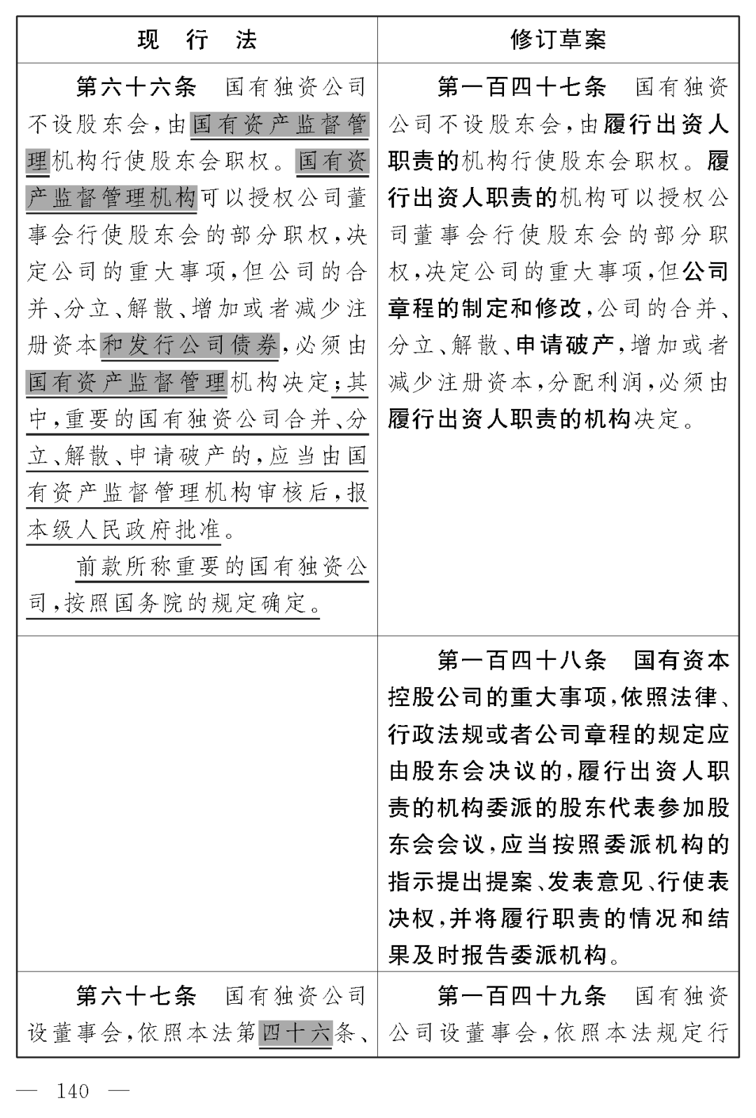
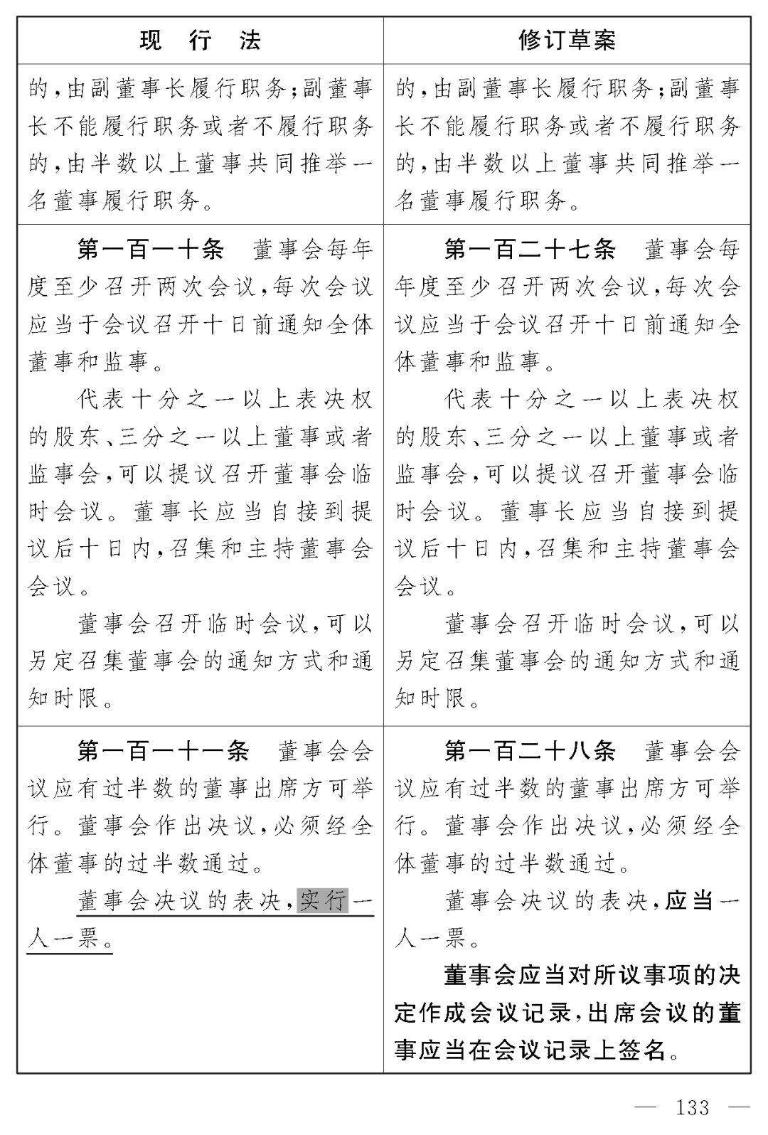
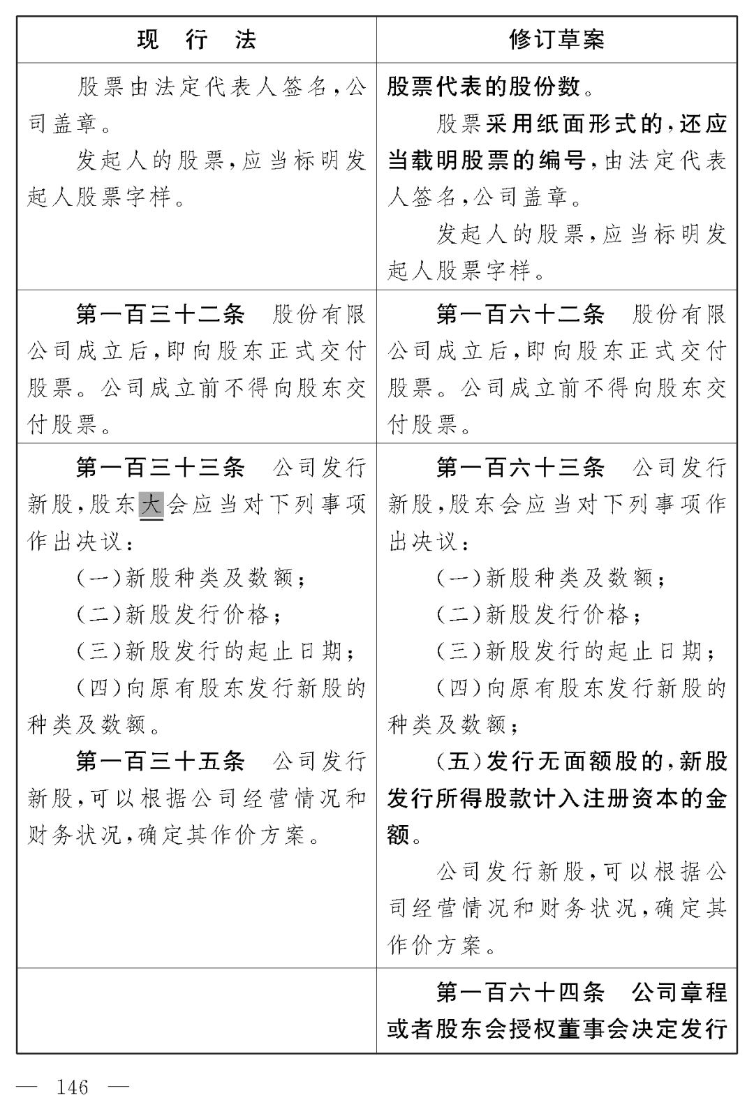
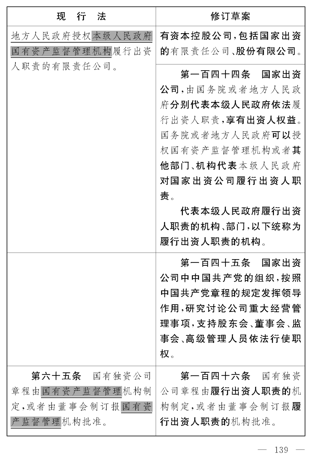
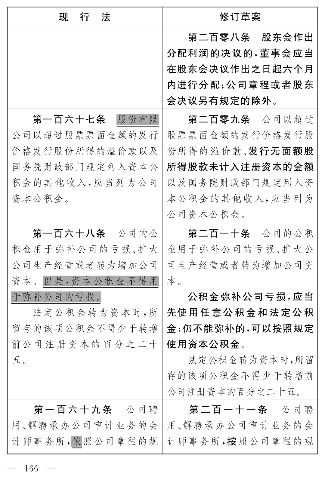
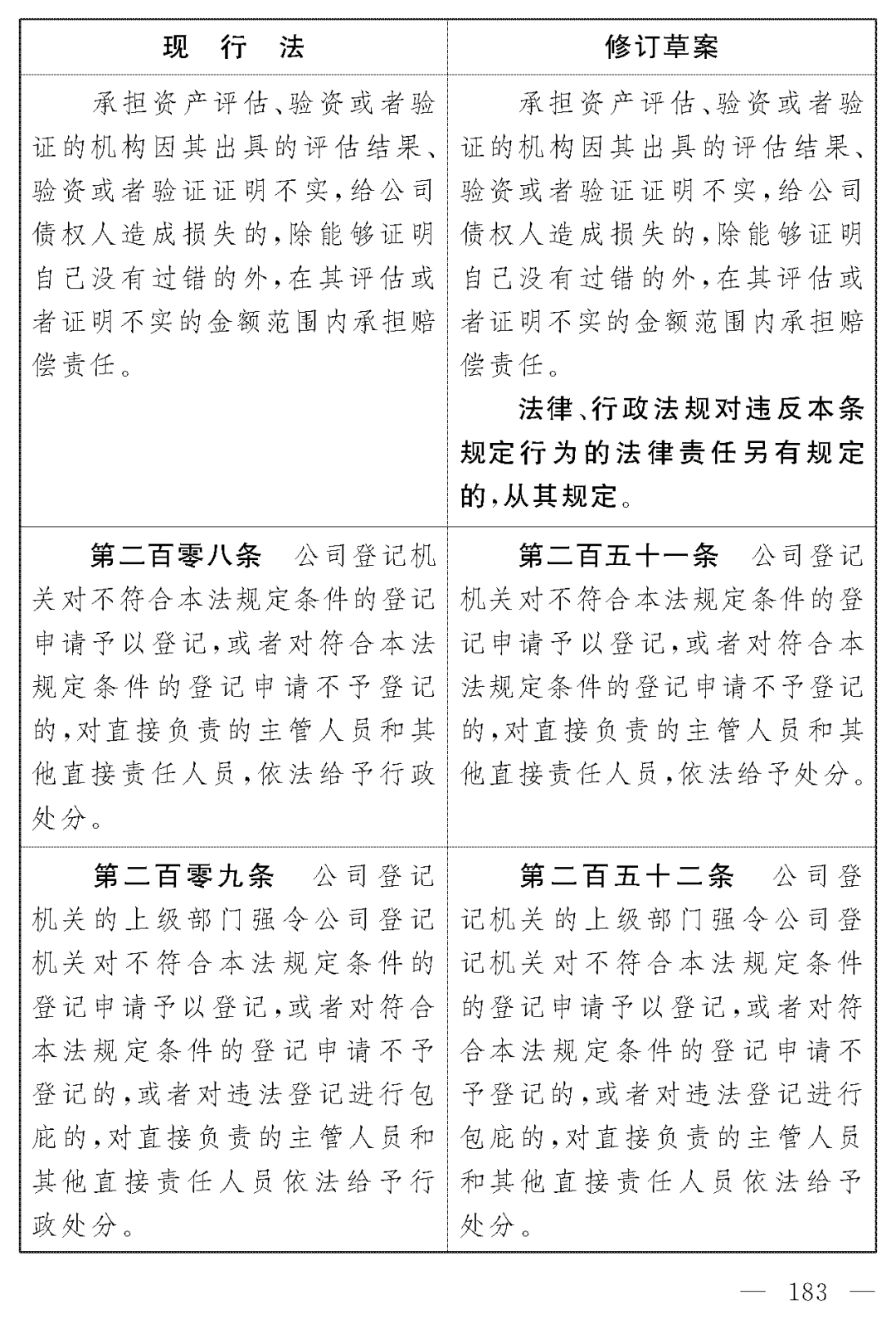
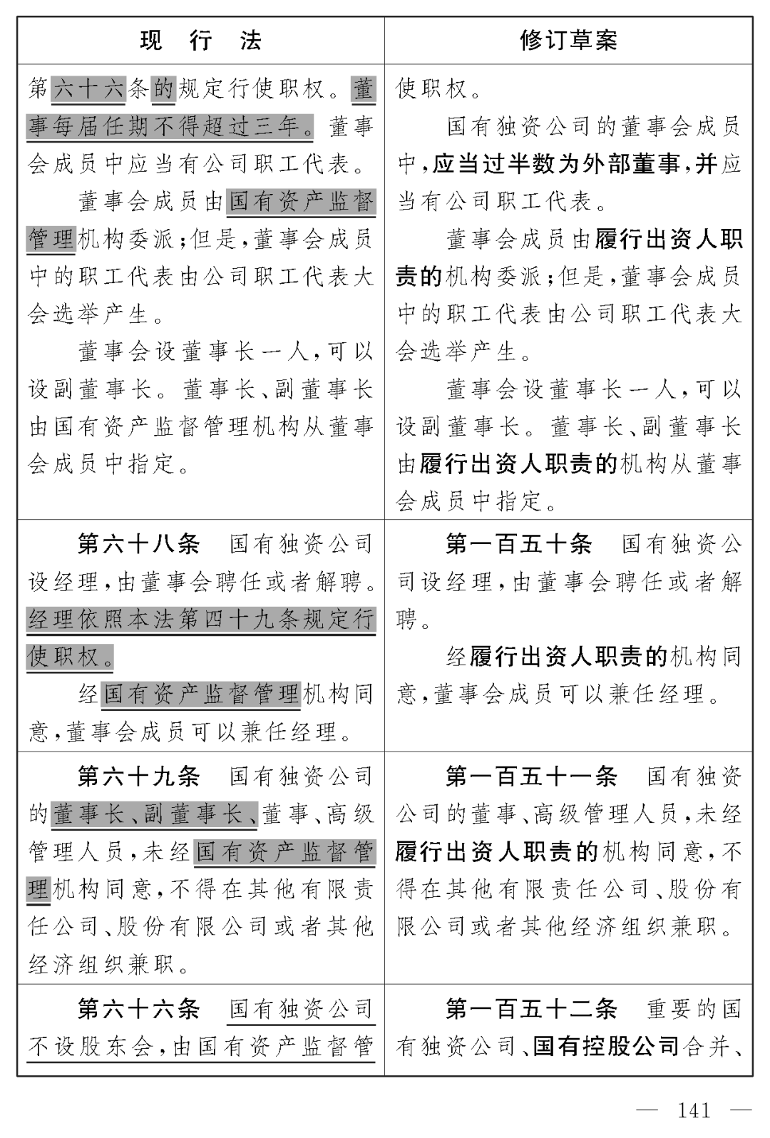
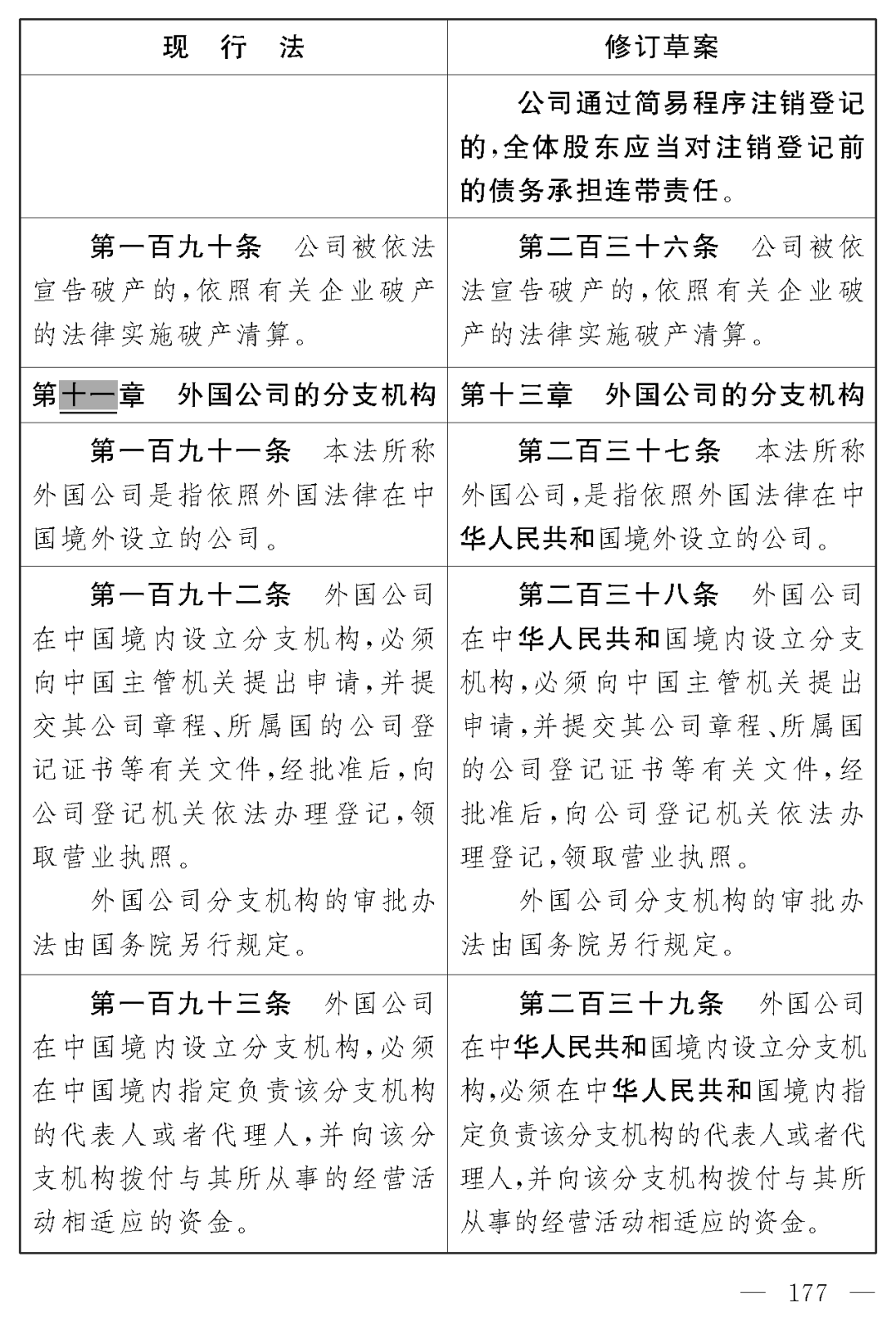
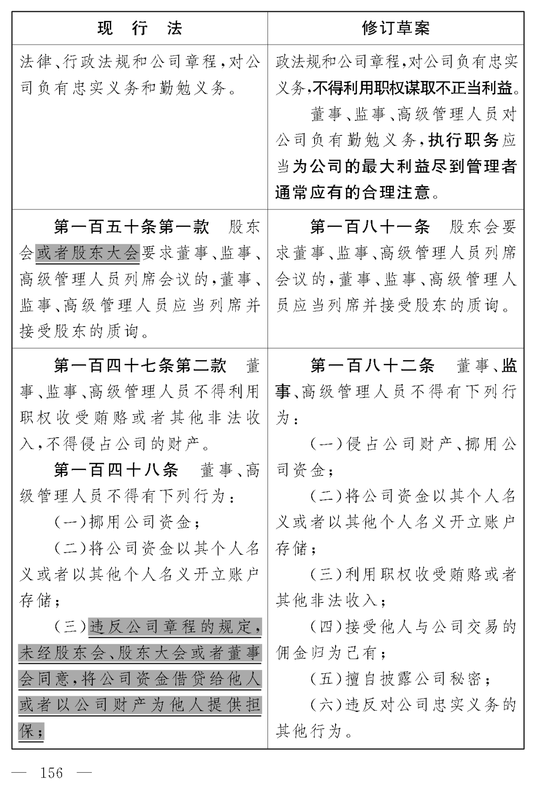
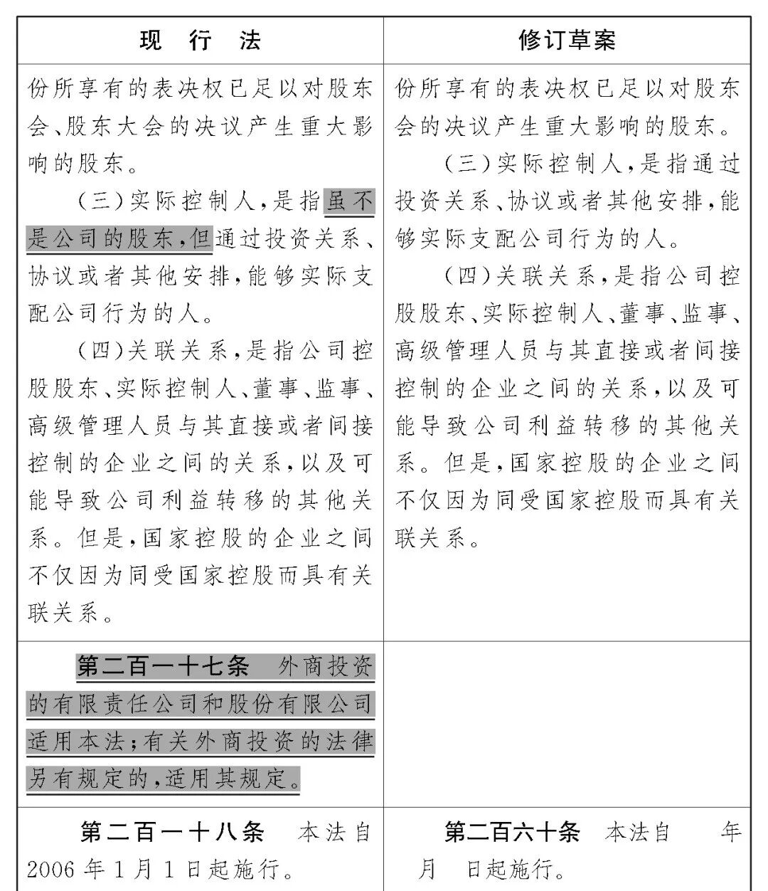
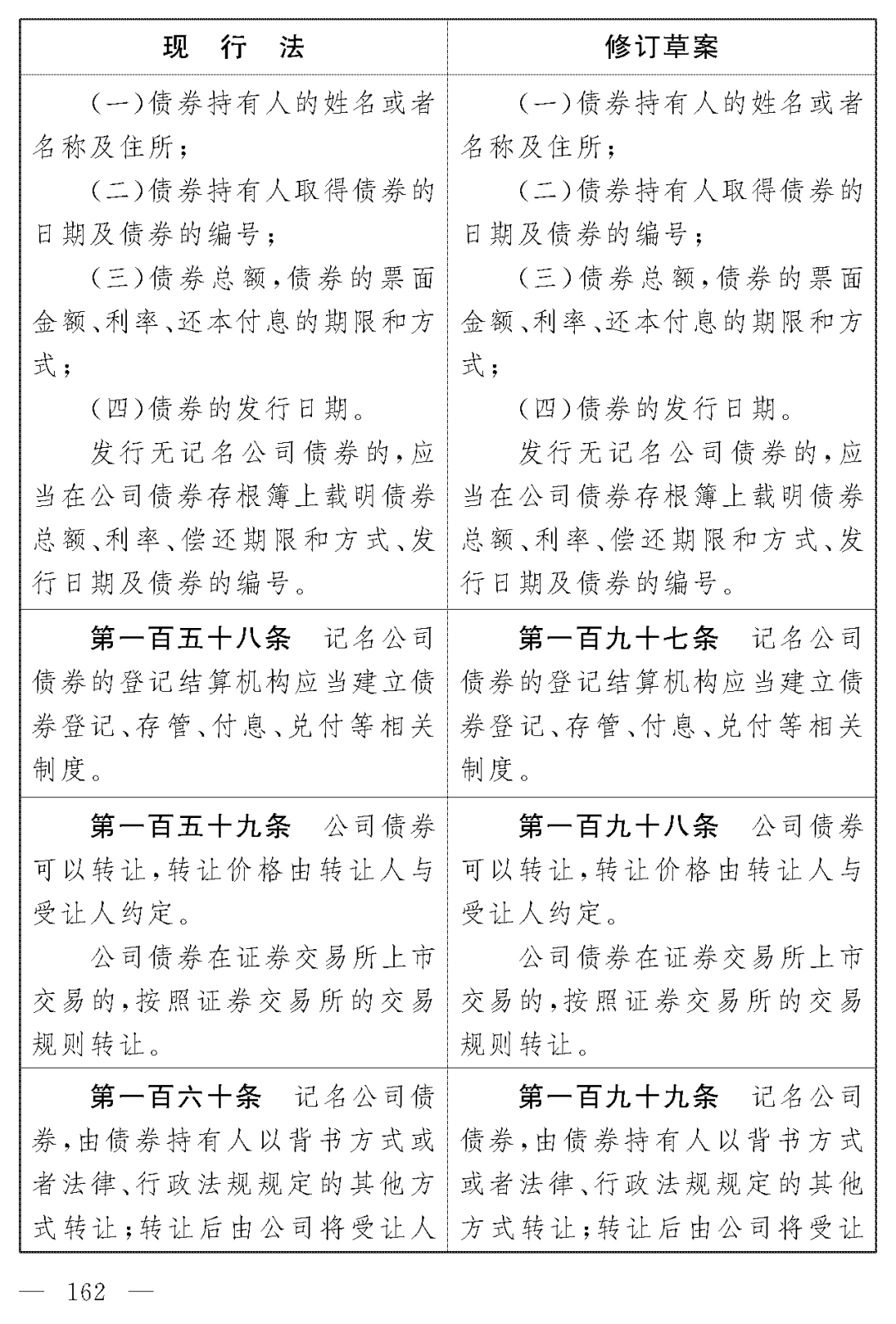
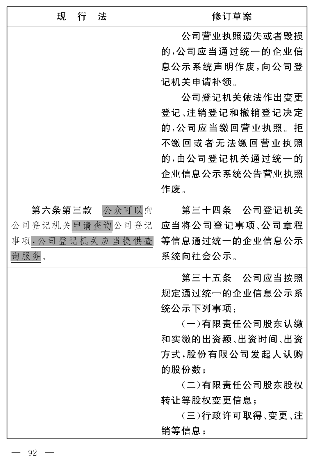
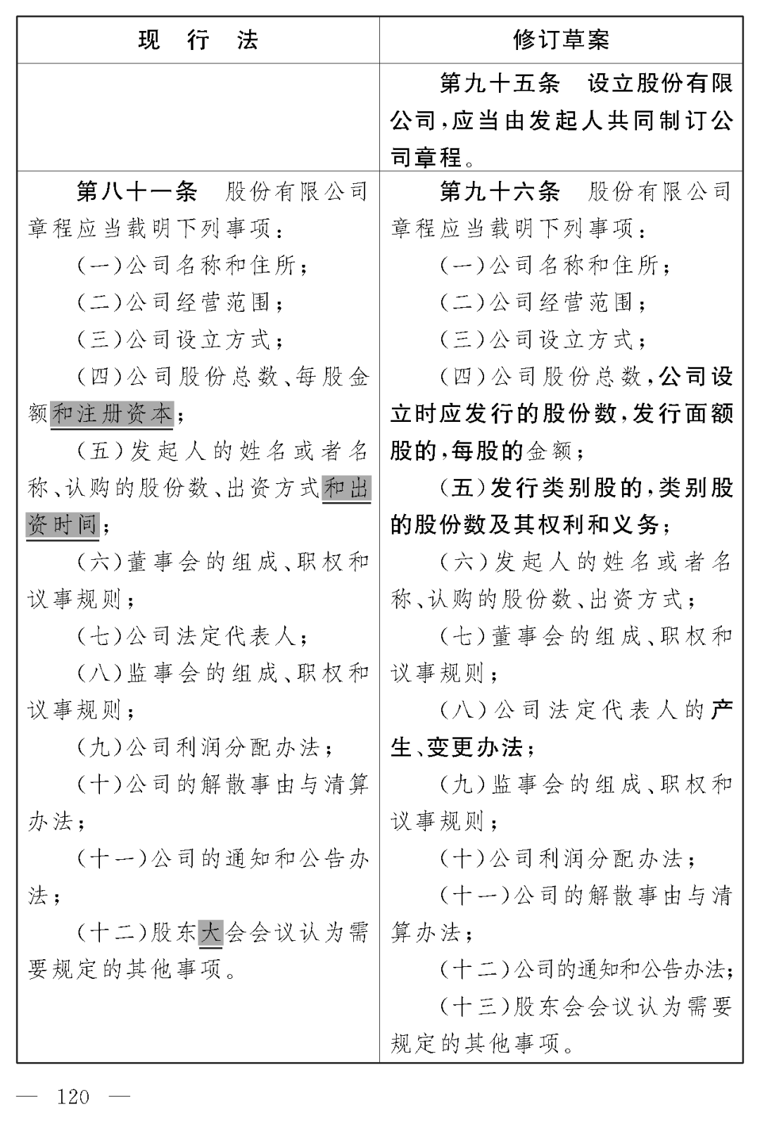
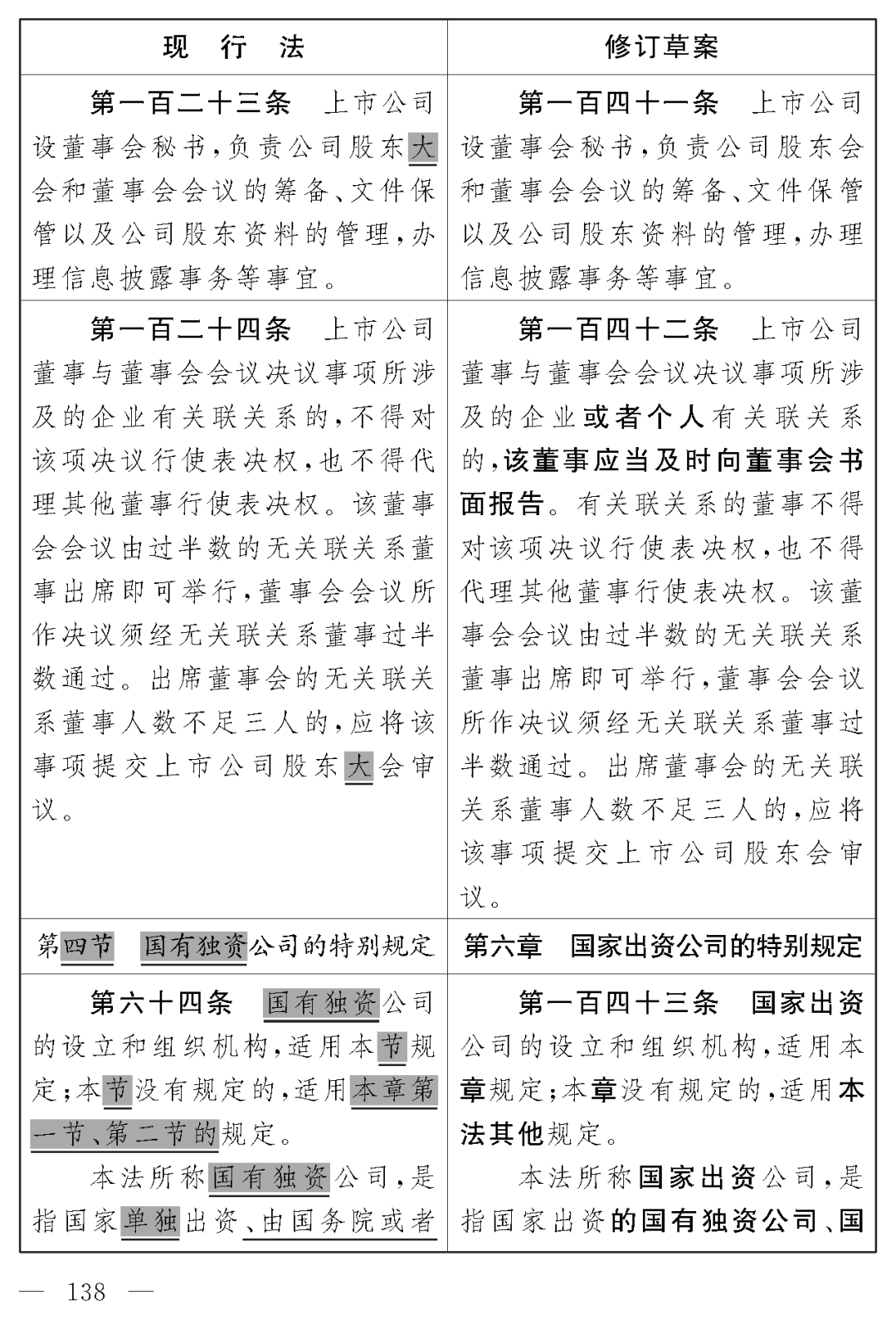
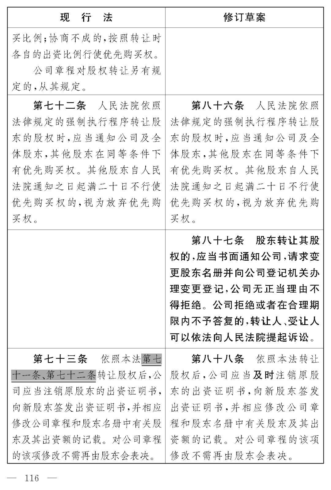
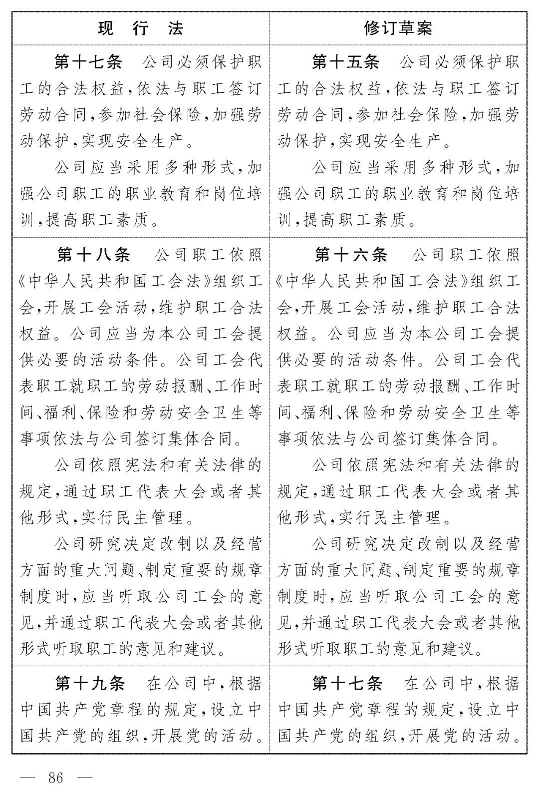
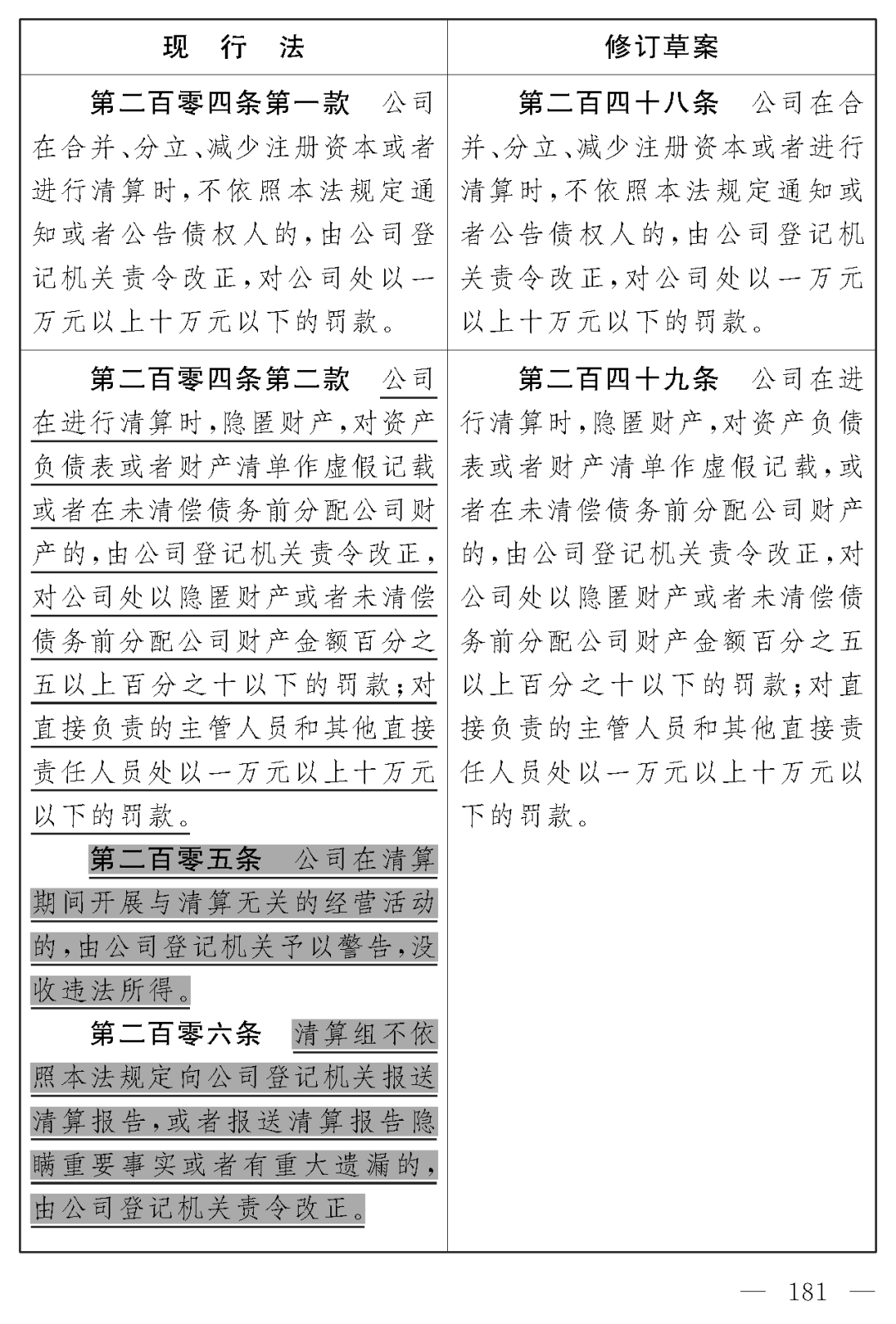
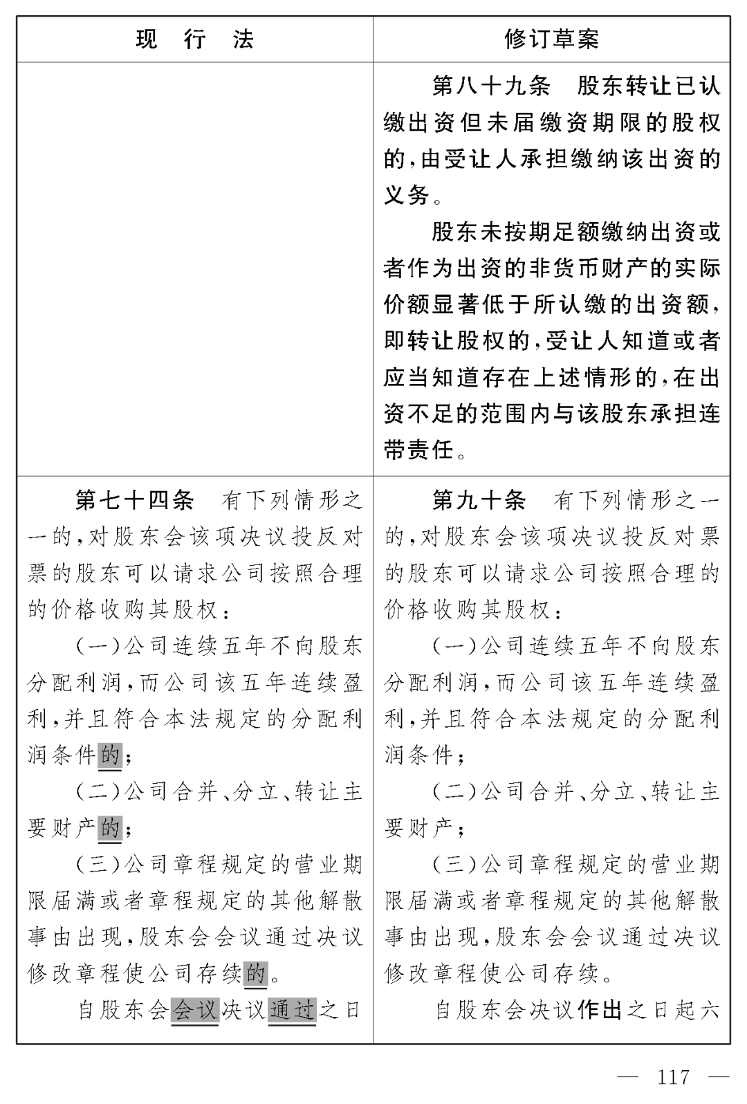
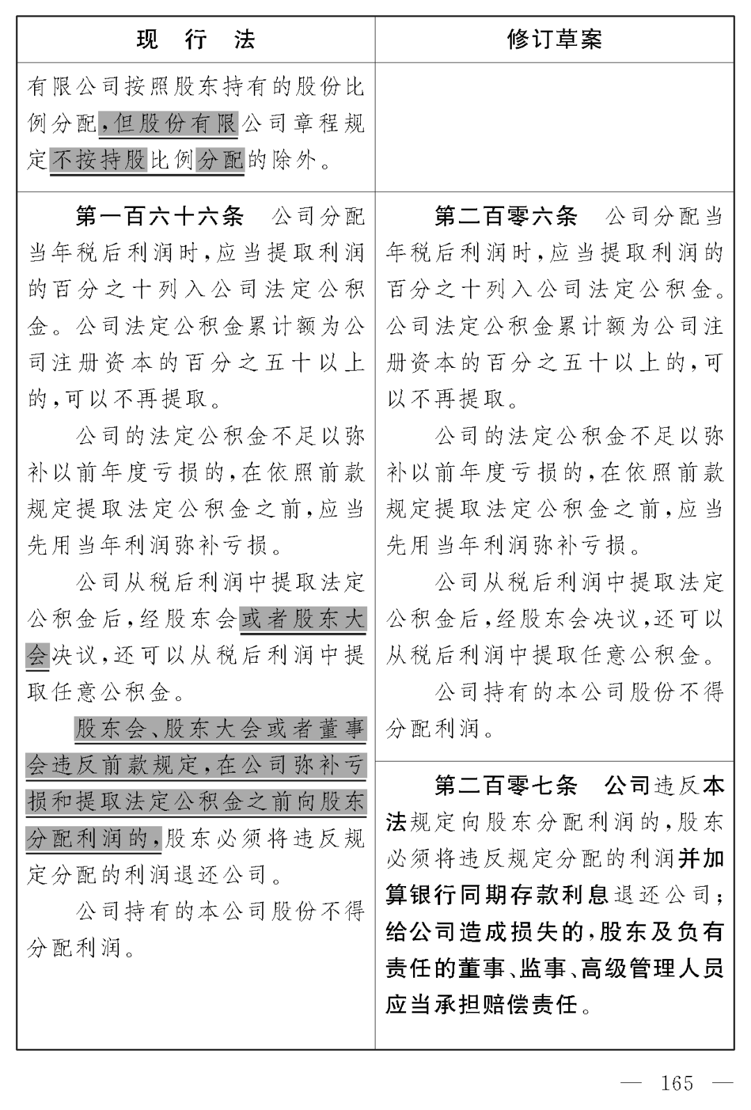
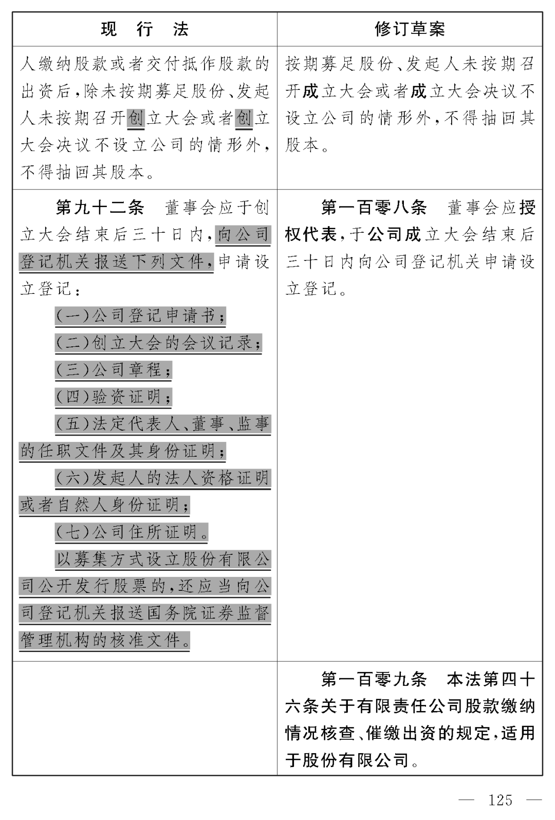
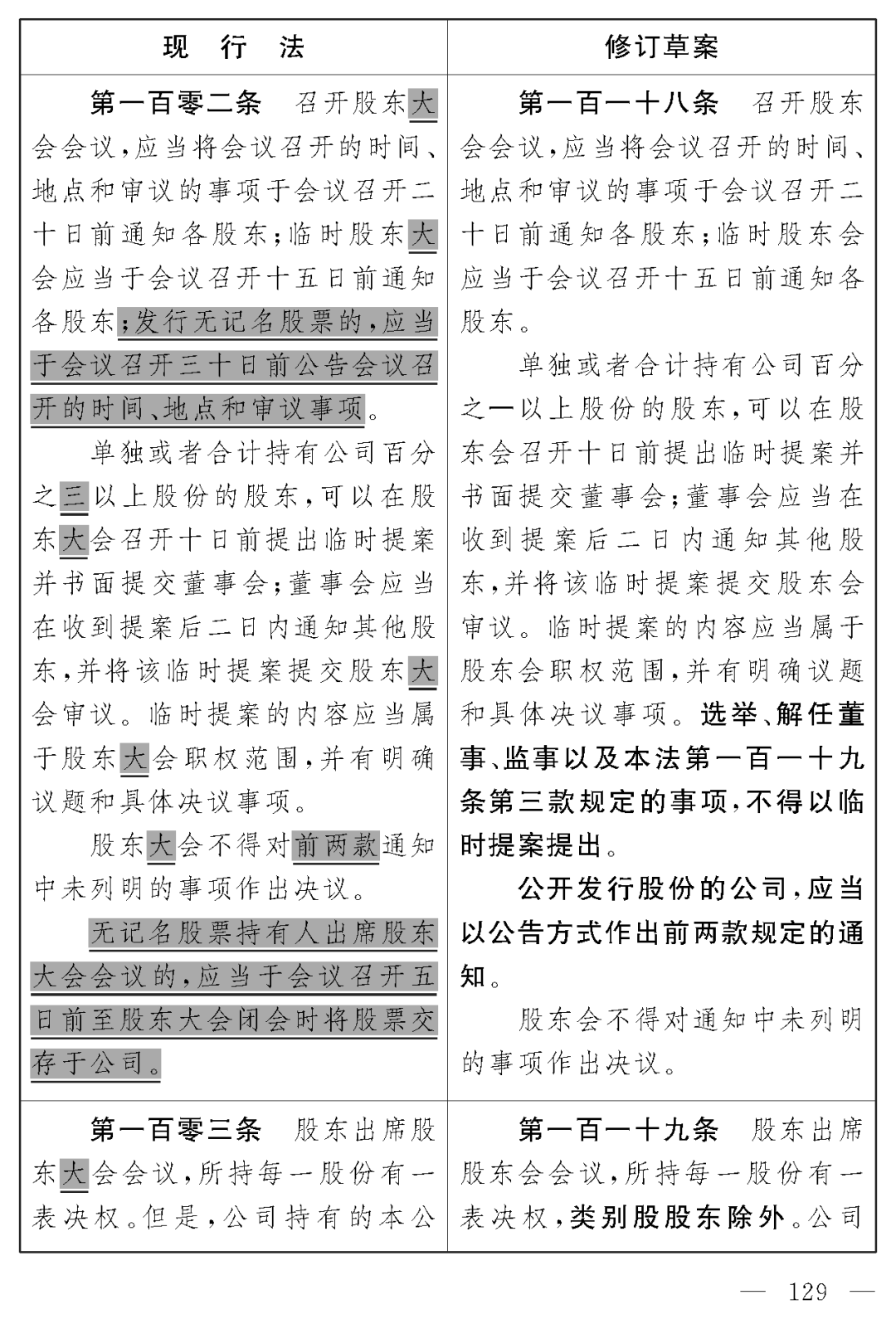
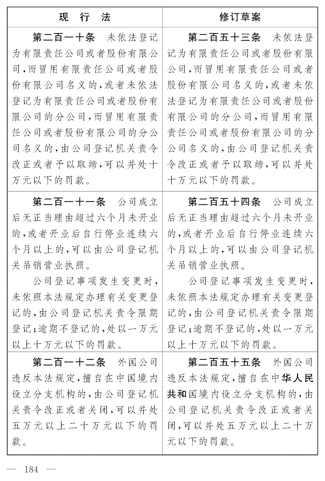
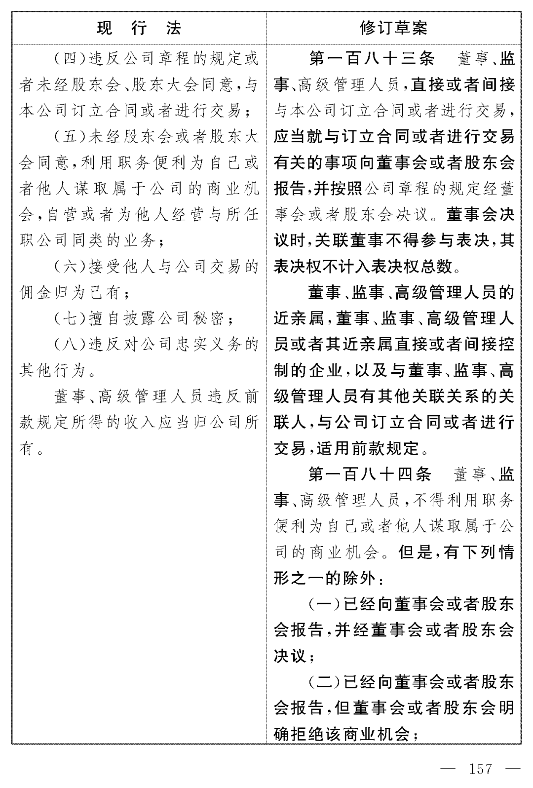
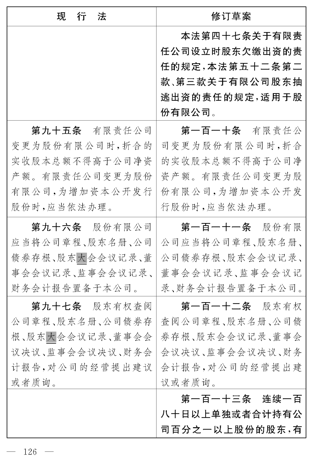
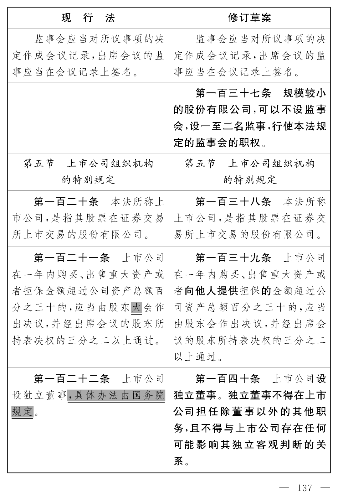
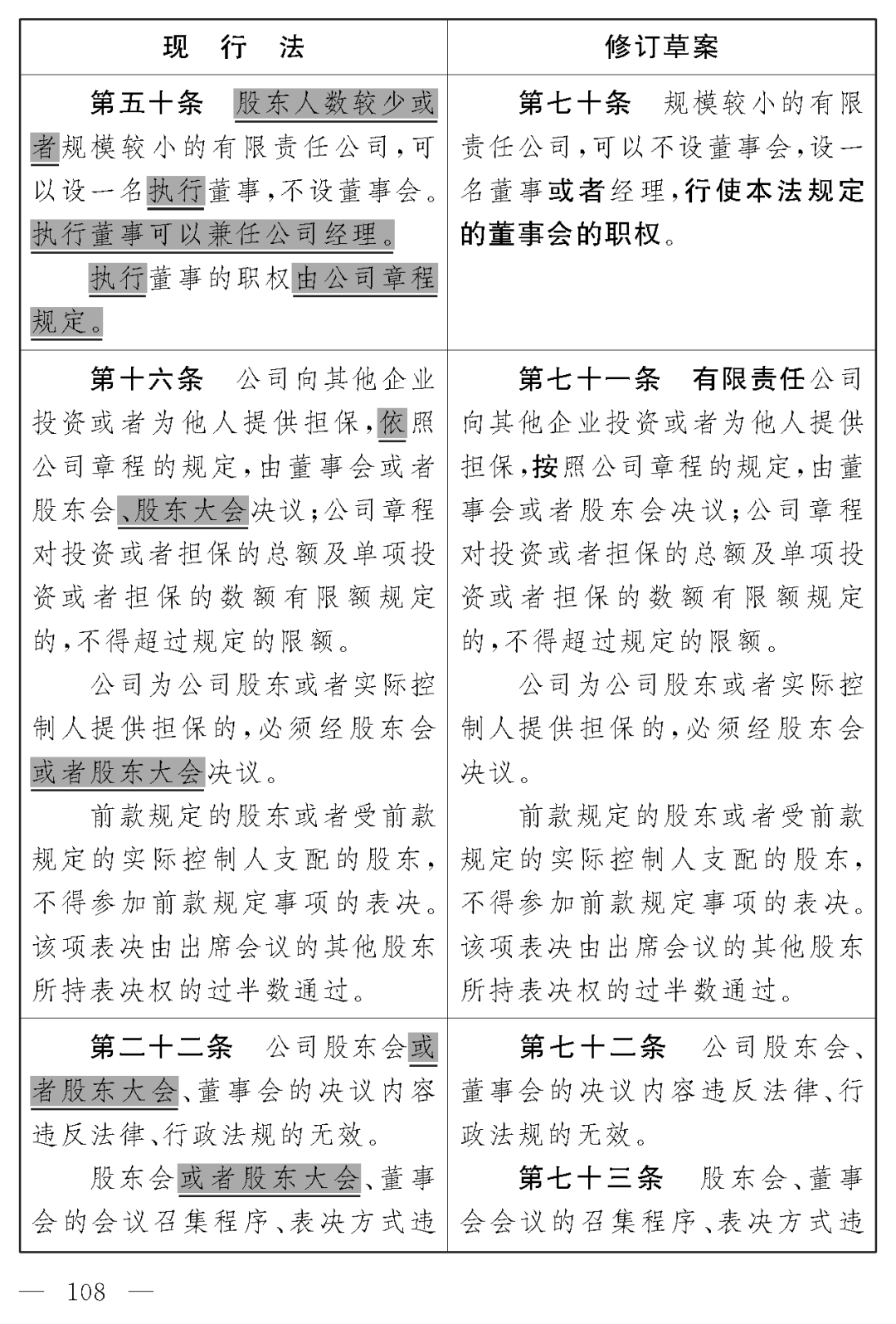
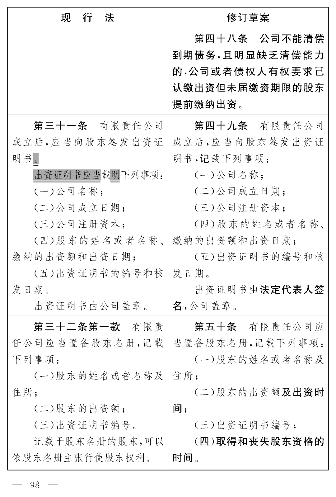
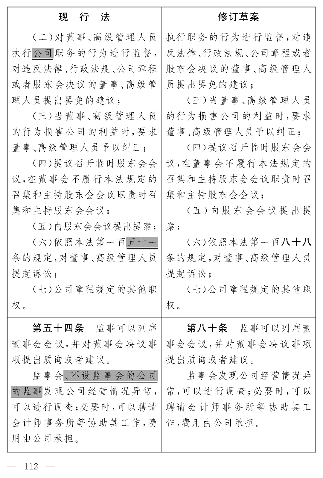
第十三届全国人大常委会第三十二次会议近日对《中华人民共和国公司法(修订草案)》进行了审议,修订草案12月24日起向社会公开征求意见。
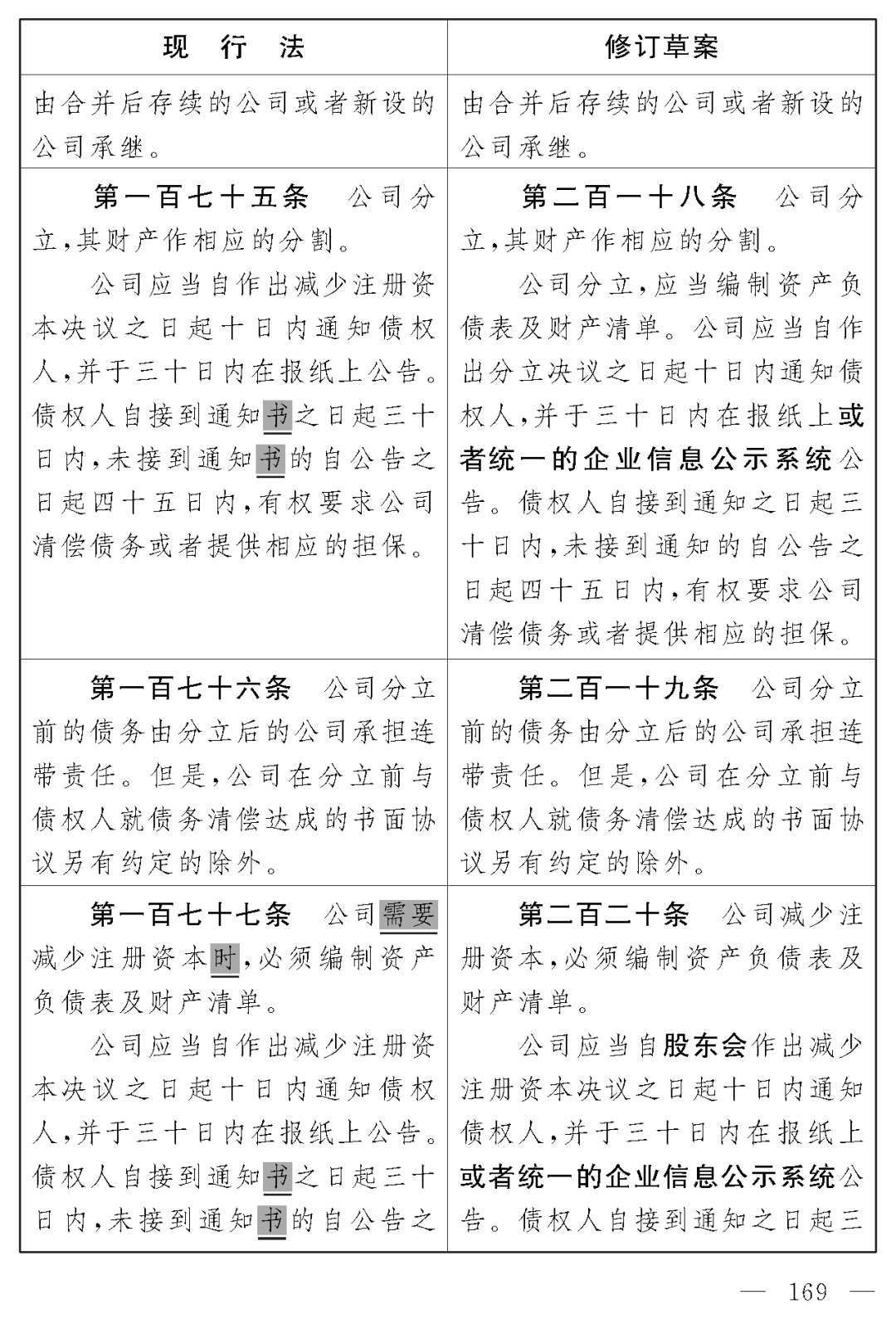
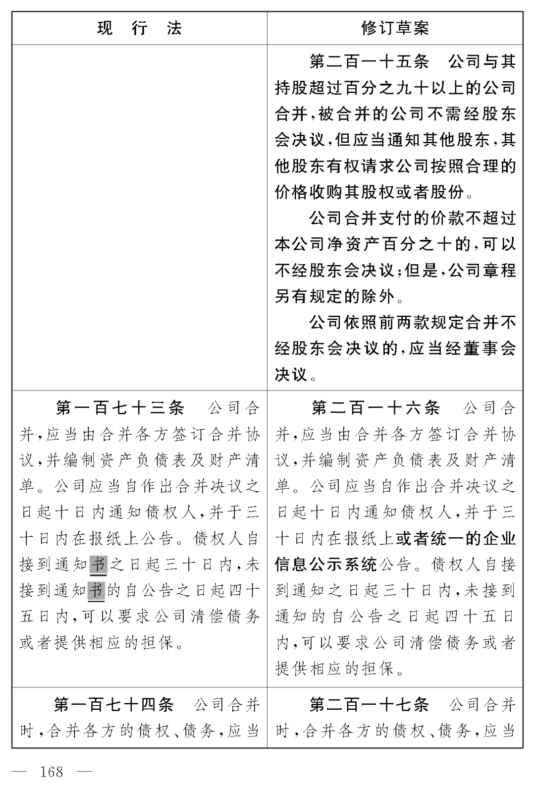
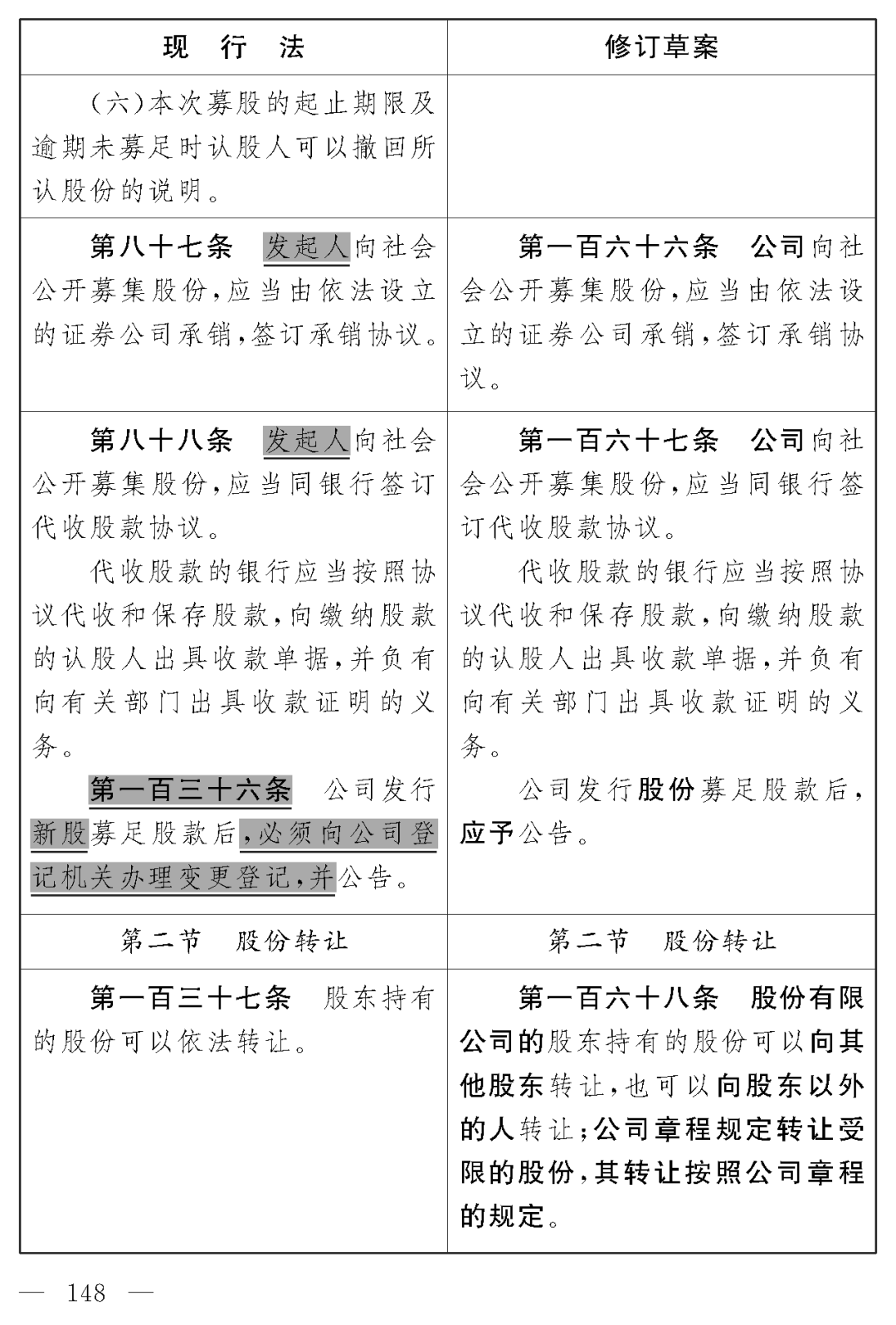
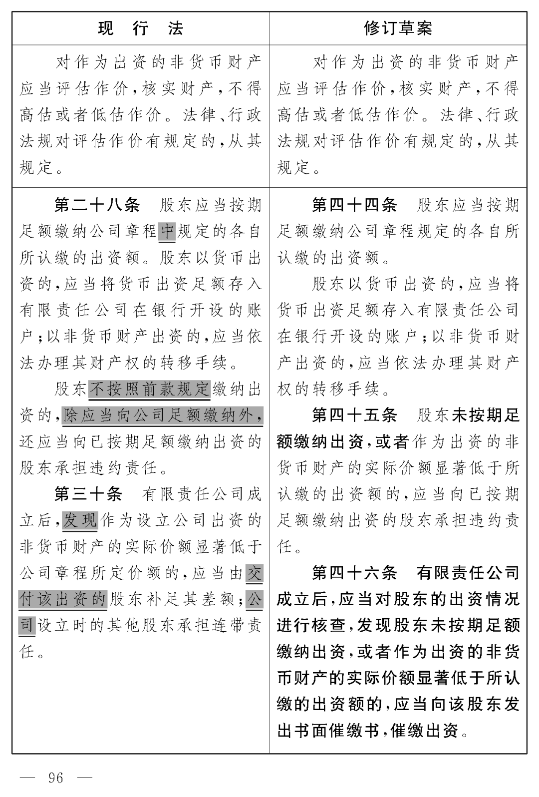
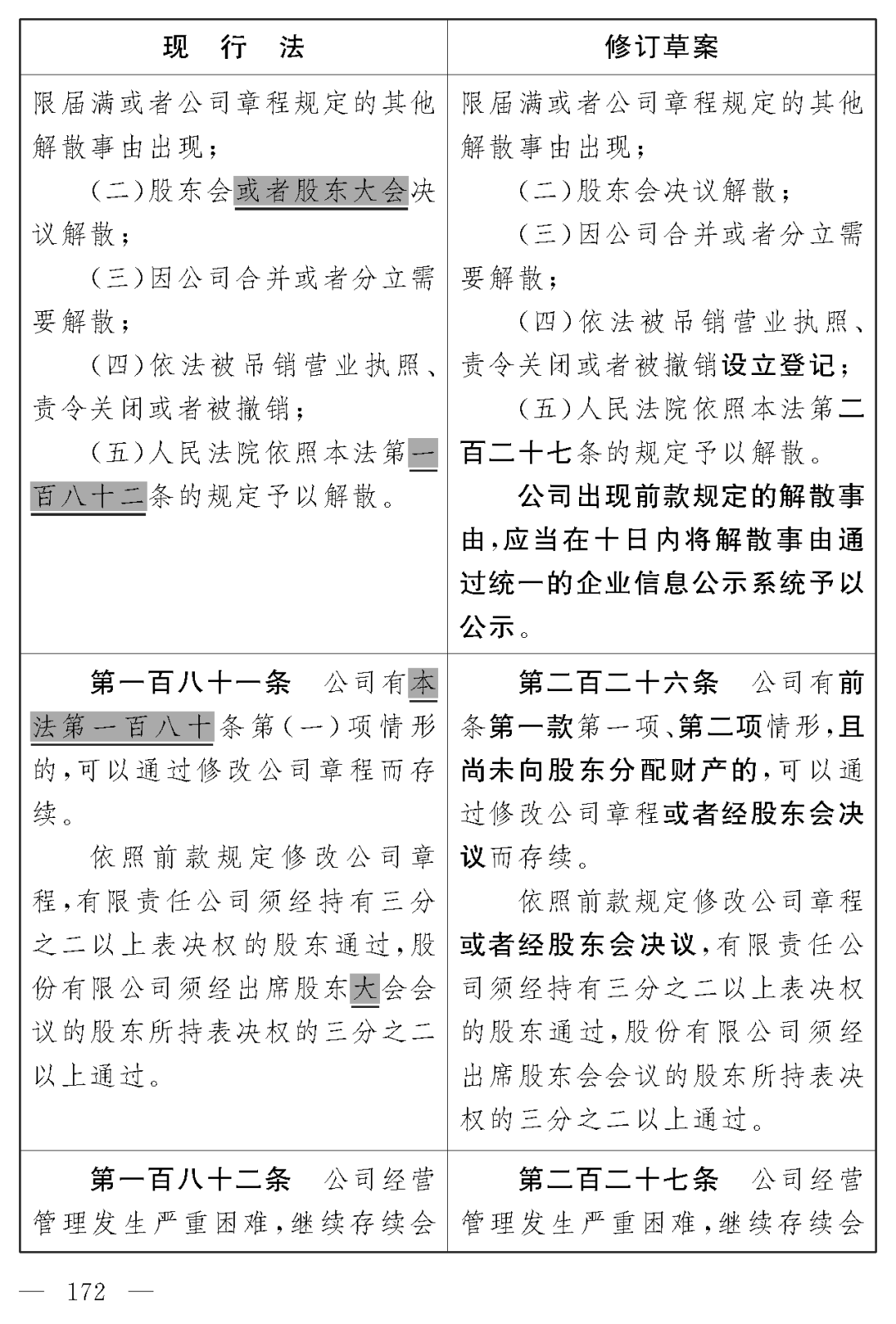
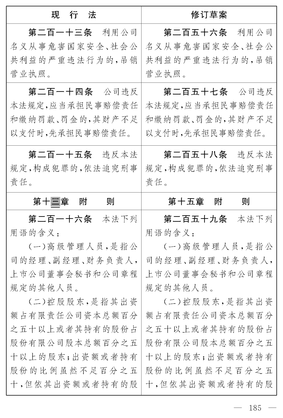
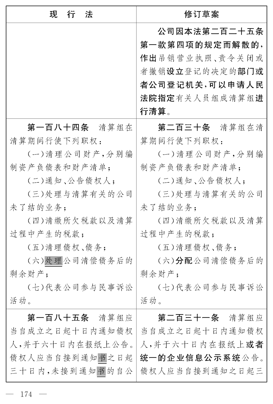
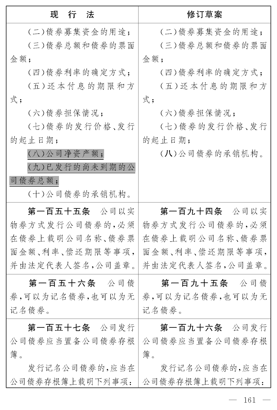
修订草案共15章260条,在现行公司法13章218条的基础上,实质新增和修改70条左右。
厚禄投资介绍:
上海厚禄投资有限公司成立于2015年初,目前主营科创板PE股权投资业务。早年从事投资顾问及重组并购业务,在业内获得良好口碑及佳绩,具备大量上市公司资源。公司从2019年初开始专注于股权投资(PE)科技领域。
作为一家厚积薄发的新锐投资机构,公司以直投的投资方式,具备出资快、效率高、投资方式灵活、退出渠道丰富等优势。公司聚焦于科技创新项目,涵盖新能源、医疗器械、高端制造、人工智能等领域,偏向技术壁垒高、符合科创板上市条件的优质项目标的。
助力国内科技驱动型新兴产业的崛起,填补国内科技空白。公司力争成为国内一流的科技投资PE机构。
BP投递:alex@glbfinance.net
咨询热线:021-63332362
公众帐号:glbfclub



