点击上方“环球金融俱乐部”关注
今天讲一桩很罕见的并购案,罕见在买卖双方、券商由于诈骗、行贿、受贿最终导致集体被判刑。
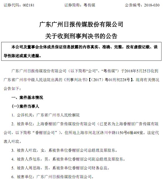
近日,粤传媒并购香榭丽案,终于有了初步结果。三方共6人获刑,最高刑期为15年半。

事情经过是这样滴:
香榭丽,全称上海香榭丽广告传媒有限公司,2003年设立,改制于2012年,主营户外LED广告,在2012年全国行业规模排名位列第三名。
财报显示,2010年-2013年,香榭丽的营收分别为1.16 亿、1.74 亿、2.40 元和2.70 亿元,年复合增长率达32.53%。净利润分别为2535.26万、3647.28 万、3695.35 万和4685.43元,年复合增长率达22.72%。
粤传媒全称为广东广州日报传媒股份有限公司,2007从三板转至中小板,是国内首家转板成功的公司,也是中国报业上市第一股。五年前,粤传媒为寻求报业转型突破,发展新媒体集群,开始寻找并购标。
2013年6月,双方经东方花旗郑剑辉介绍,粤传媒看了香榭丽亮眼的业绩,一拍即合,随后开始洽谈并购事宜。却不曾想这份不错的业绩,全靠财务造假。并且,香榭丽还将虚假的财务资料,提供给了来尽调的第三方中介机构,由此,中介机构出具了错误的报告。
2014年7月,粤传媒以4.5亿元对价通过发行股票和现金购买的方式,全额收购香榭丽。后续还曾增资4500万元。
并购完成后,香榭丽总经理叶玫分得粤传媒股票750万余股,副总乔旭东分得206万余股及现金808万余元,高管周思海,获得工作奖励100万,公司其他股东分得剩余的现金及股票。
此次并购香榭丽做出业绩承诺,在2014年、2015年和2016年分别实现5683万元、6870万元和8156万元的扣非净利润。
然而承诺很丰满,现实很骨感。2014至2016年,香榭丽的扣非净利润分别亏损1.54亿1.33亿和1.17亿,三年巨亏4.04亿。

说好的华丽增长呢?现在亏成狗是啥情况!?既然完不成业绩承诺,那就进行业绩补偿吧。然而,香榭丽的四个原股东,将其用以完成业绩补偿的限售股票进行了质押,套现5436万元。换句话说,就是亏了我也补偿不了。
2016年3月,粤传媒向相关部门申诉,请求调查。
2016年9月,香榭丽申请破产,至2017年6月30日,香榭丽的净资产为-5.2亿。
2017年9月,无奈的粤传媒“壮士断腕”,以1元钱的价格将香榭丽转让。

判决书显示,并购时香榭丽已经虚增了2亿多元的收入,报表与实际情况严重不符。并且叶玫为使公司尽快被并购,向粤传媒三名国家工作人员,总经理赵文华、董秘陈广超、派人香榭丽董事长李名智,合计行贿410万元。并购后,为完成对赌业绩,继续制作虚假合同、虚假业绩,并骗取粤传媒再增资4500万元。
粤传媒三位工作人员在收购过程中,包括增资过程中,不仅受贿还严重失职,错误判断香榭丽的财务状况还继续给其增资及借款。
由此,今年5月10日,法院对此案做出一审判决:

另外,去年12月,粤传媒原总经理赵文华,因受贿罪、国有公司人员失职罪,被判处11年有期徒刑,罚金50万元。
至此,粤传媒系列案一审结果全部出来,但涉案的7人均表示不服,提请上诉。
同时,值得关注的是,粤传媒并购香榭丽项目的财务顾问主办人,东方花旗证券原投行部董事、TMT团队联席主管董事郑剑辉,也因行贿遭获刑。
广州市番禺区人民检察院指控,2013年至2014年,被告人郑剑辉在东方花旗任资深业务总监期间,为粤传媒并购香榭丽公司项目过程中谋取不正当利益。先后7次贿赂粤传媒董秘陈广超合计145万元,其中帮助香榭丽叶玫贿送陈广超15万元、帮助香榭丽梁志欣贿送陈广超合共75万元。
公诉机关认为,被告人郑剑辉无视国家法律,为谋取不正当利益,给予国家工作人员财物,情节严重,以行贿罪追究其刑事责任,以行贿罪、单位行贿罪,判处其有期徒刑三年。
不过就在判处出炉的当日,郑剑辉的新任辩护律师发表一篇微博长文,上罗列了诸多检方证据解释不通的点,坚称郑剑辉“无罪”。
例如此案的项目,只是东方花旗很小的一个项目,收费才500多万,项目完成后的奖金也只有十几万,为一个500万的项目花55万去贿赂,在投行是不合逻辑的。另外,这比贿赂资金没查到任何记录,“行贿”地点多为公共场合,有监控录像,众目睽睽之下送钱,也于理不通。
文章很长,大虾就不一一叙述了,想看的朋友可点击下方“阅读原文”查看。
对券商行贿这事,大家怎么看?
【特别声明】环球金融俱乐部尊重版权,本公众号转载的所有文章、图片、视频音频文件等资料的版权归版权所有人所有,转载的目的在于传递更多信息。如果版权人认为其作品不宜供大家浏览,或不应无偿使用,请及时与我们联系,我们将尽快妥善处理。
俱乐部介绍:
“环球金融俱乐部”系由上海厚禄投资有限公司实际运营的品牌。
上海厚禄投资是专为已上市、准上市企业提供综合服务及解决方案的金融服务企业,立足上海,辐射全国,放眼全球。“上市云投圈”系厚禄投资的线上信息服务平台。“环球金融俱乐部”系厚禄投资的国际化品牌专注于金融圈高端线下活动。团队由国内外金融投行资深专业人士组成,为海内外客户提供:并购重组、股份转让、配资融资、基金管理、市值管理、IPO上市顾问等针对资本市场的“一站式”定制化综合解决方案,实现为客户持续创造及提升价值。
我们秉承客户至上,人才为本的经营理念,为客户量身定制最适合的优质方案及服务。客户的成功即是我们的成功,我们将以最卓越的服务品质与客户携手共赢。
咨询热线:021-63332362
公众帐号:glbfclub

