大数跨境
0
0

特种气体国产替代加速!2025年我国工业气体规模将达2607亿!

特种气体国产替代加速!2025年我国工业气体规模将达2607亿! 厚禄投资
2023-03-16
2
导读:特种气体国产替代加速!2025年我国工业气体规模将达2607亿!
工业气体指用于工业用途,常温常压下为气态的产品,由于用途广泛,被称作“工业的血液”。全球工业气体市场稳定扩张,国内市场潜力十足。根据历史数据分析,全球工业气体行业增速通常维持在GDP的2.0-2.5倍,长年来扩张迅速且稳定。亿渡研究数据显示,2020年全球工业气体市场规模已达1341亿美元,未来市场空间有望进一步扩大,预计2025年将达到1929亿美元,5年CAGR约7.54%。相比于发达国家而言,我国工业气体起步较晚,产品品种较为单一,近年来由于上游空分设备厂商的技术突破,我国工业气体进入高速发展期,2020年我国工业气体规模为1626亿元,预计2025年将达到2607亿元,5年CAGR约9.9%,高于全球增速。
全球工业气体市场规模及增速(亿美元)

数据来源:亿渡数据
中国工业气体市场规模及增速(亿元)

数据来源:亿渡数据
根据制备方式和应用领域的不同,工业气体通常分为大宗气体和特种气体两类。大宗气体包括空分气体和合成气体,这类气体产品的产销量大、对纯度要求相对较低,主要用于化工能源、金属冶炼、机械制造等工业领域。特种气体可分为高纯气体、标准气体和电子特种气体等,品种较多、单一产品用量相对偏小,主要用于半导体、生物医药、航空航天、环境保护等新兴领域。
工业气体分类


传统工业企业对工业气体需求量较大,但对纯度要求较低,常用于炼钢、冶炼、机械工业中的焊接、金热处理。根据前瞻产业研究院统计,钢铁行业是我国工业气体的第一大应用领域,2019年钢铁行业的用气量占比达24%,其次为石化行业,占比13%。电子产品、环保新能源等新型行业对工业气体技术含量要求较高,对气体纯度、杂质率、稳定性都具备高考核界限。近年来随着我国经济结构的调整,半导体、新能源等新兴产业蓬勃发展,电子产品领域的占比从2016年的9.26%提升到了2021年的11.20%,2016-2021年复合增速达15%。未来在国家政策、技术创新等因素的推动下,新型行业在工业气体下游应用中的占比将逐步提升,特种气体需求有望加速提升。
2016-2024 年工业气体下游应用领域变化

数据来源:前瞻产业研究院,china gas招股书
特种气体一般运用在特定领域中,对产品品质有极高要求,其中纯度要求需≥99.999%。特种气体虽产品种类丰富,但由于其为高技术及高附加值产品,单一产品的产销量较小。目前我国特种气体正处于快速发展期,在国家政策大力扶持下,我国企业正积极努力通过自主创新突破电子工业技术,通过工艺创新变更扩大和推动特种气体化学品的需求量和产品更新换代速度。据卓创资讯数据,2017年我国特种气体市场规模约178亿元,其中应用于集成电路、显示面板、光伏能源、光纤光缆等半导体领域的电子特气的市场规模约100亿元,占比近60%。预计2022年中国特种气体市场规模将达到411亿元,2018年至2022年行业复合增速为19%。且2022—2025年行业仍将维持15%以上的高增长。
根据亿渡数据统计,2021年在特种气体的细分赛道中,电子特气的市场规模占比达到特种气体市场总规模63%。电子气体被称为集成电路、液晶面板、LED 及光伏等 材料的“粮食”和“源”。在国家政策持续推动以及电子半导体下游需求高速增加的带动下,电子特气市场空间有望进一步扩容。
2021年特种气体分类及电子特气下游应用

数据来源:亿渡数据
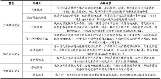
特种气体行业壁垒高,主要体现在产品技术壁垒、客户认证壁垒、营销服务壁垒上。
产品技术壁垒:特种气体在生产过程中涉及合成、纯化、混合气配制、充装、分析检测、气瓶处理等多项工艺技术具有较高的技术壁垒,尤其是客户对气体纯度、混合气配比的精度以及气瓶处理技术的高要求。
客户认证壁垒:以电子特气为例,气体质量会决定整条生产线产品的质量,故下游产业客户对气体供应商的选择极为审慎严格,一般均需经过审厂、产品认证2轮严格的审核认证,其中光伏能源、光纤光缆领域的审核认证周期通常为0.5—1年,显示面板通常为1—2年,集成电路领域的审核认证周期长达2—3年,同时双方一旦建立合作关系后不会轻易更换气体供应商,客户黏性较强,形成较高的客户壁垒。
营销服务壁垒:由于客户对气体种类、响应速度、服务质量的高要求,营销网络在气体企业的经营中处于重要地位,而营销网络需要投入大量的人力物力进行铺设,行业的先发优势明显。
表 特种气体壁垒高


电子特气是主要用于电子信息领域的一类特种气体,下游行业包括集成电路、液晶面板、LED、光纤通信、晶硅太阳能电池等。电子特气的质量直接影响到产成品的性能,在半导体行业,电子特气被广泛应用于离子注入、刻蚀、气相沉积、掺杂等工艺。由于生产所需电子特气种类繁多,而每一种气体的用量较小,因此客户不会轻易更换供应商,气体产品的价格和盈利性较高。
电子气体分类


电子特气下游应用广泛,国内市场规模持续扩大。前瞻产业研究院统计数据显示,2013—2020年,中国电子特种气体市场规模从64.8亿元增至173.6亿元,CAGR高达15.12%,未来随着下游晶圆厂的扩产以及半导体材料国产化的推进,预计国内特种气体市场规模仍将维持高速增长。


根据中国半导体协会,2020年中国集成电路行业销售额为8848亿元,同比增长17%,近五年年复合增长率GAGR达20%。半导体属电动汽车、数码3C、光伏等成长型行业的核心器件,下游需求持续增长。同时,半导体又是我国被“卡脖子”的战略新兴产业,近两年国内产能大幅扩张,预计未来行业仍有望保持较快增长。
根据北美半导体产业协会(SIA),在各芯片制造材料中,电子气体占比达14%,是仅次于硅片材料之外的第二大半导体材料。硅片材料、电子气体、掩模板、光刻胶、光刻胶配套、CMP材料、湿化学品、靶材、其他材料占比分别为31%、14%、14%、6%、7%、7%、6%、3%、12%。
近五年中国集成电路产业销售额复合增速达20%

数据来源:中国半导体行业协会
电子气体占芯片制造材料市场的份额为14%

数据来源:SIA
根据全球63家拥有自建晶圆产线的半导体厂商现有产能及扩产情况。预计未来几年,中国大陆晶圆产能将以远超全球增速的态势增长,产能占比将持续提升。机构预计2022—2024年中国厂商晶圆月产能分别为427.2/532.2/618.3万片,同比分别增长31.2%/24.6%/16.2%,2024年国内厂商产能占比将达到23.7%。
全球及中国大陆晶圆厂产能增长


行业竞争格局:海外巨头把持全球市场,电子特气市场集中度极高。目前,全球乃至国内的主要特种气体,尤其是电子特气市场是由海外大型跨国公司占据,本土企业的竞争实力偏弱,国产化需求迫切。目前林德集团、空气化工、液化空气和大阳日酸分别以25%、25%、23%和18%的市场份额垄断全球工业气体市场规模的91%,同时海外四巨头垄断了国内88%的市场份额,国内厂商仅占据12%市场份额。


内资企业分头突围,电子特气国产化率有望进一步提升。国内气体公司在资金、技术、设备等方面较国外企业仍有差距,但在技术不断突破、国家政策大力扶持、下游市场发展迅速等多重因素影响下,国内气体企业的竞争力不断增强,市场份额有望扩大。进入十四五以来,各地密集出台政策,重点支持特种气体,尤其是应用于集成电路及新型显示的电子气体的研发及产业化。其中,江苏省、浙江省和广东省的十四五规划中均提到“加快电子气体研发与产业化应用”。在政策的积极支持以及半导体产业的国产化需求下,特种气体将迎来新的发展机遇。
工业气体行业相关支持政策


在国产化浪潮带动下我国特种气体市场有望持续扩容,结合2018—2020年我国特气国产 替代节奏以及下游集成电路政策目标增速,机构预测2025年我国特气国产化率有望达30%, 2030年有望达45%。国产化率提升有力撬动我国特种气体生产企业迎来高增,未来三年复合增速达 37%,2025/2030 年国产特气市场规模有望达 220/870亿元。
特种气体自给市场规模

数据来源:《中国制造2025》
目前国内知名的特种气体厂包括金宏气体、华特气体、昊华科技、南大光电、雅克科技等。从已披露数据来看,各公司营收规模及特气规模均有一定比例的增幅,显示出我国企业正在逐步突破外资气体垄断的局面。相比于外资气体公司,我国电子气体生产企业由于技术及资金实力较为有限,各家公司根据自己擅长的技术领域进行针对性产品研发,使得我国气体企业分别在某些细分产品领域占据优势。金宏气体自主研发的超纯氨在国内市场占有率已超过50%。我国气体企业产品错位竞争,逐个突破下游用气客户。
国内特气公司产品及营业收入情况对比(亿元)

来源:空分之家


厚禄投资介绍: 

     上海厚禄投资有限公司成立于2015年初,目前主营科创板PE股权投资业务。早年从事投资顾问及重组并购业务,在业内获得良好口碑及佳绩,具备大量上市公司资源。公司从2019年初开始专注于股权投资(PE)科技领域。

      作为一家厚积薄发的新锐投资机构,公司以直投的投资方式,具备出资快、效率高、投资方式灵活、退出渠道丰富等优势。公司聚焦于科技创新项目,涵盖新能源、医疗器械、高端制造、人工智能等领域,偏向技术壁垒高、符合科创板上市条件的优质项目标的。

      助力国内科技驱动型新兴产业的崛起,填补国内科技空白。公司力争成为国内一流的科技投资PE机构。             

  BP投递:quain.zhong@glbfinance.net

  咨询热线:021-63332362        

  公众号:glbfclub

【声明】内容源于网络
0
0
厚禄投资
上海厚禄投资有限公司成立于2015年,主营科创板PE股权投资业务。早年从事上市公司重组并购业务,在业内获得良好口碑及佳绩。2025年厚禄投资与见华国际携手设立泰国办公室,致力于为中国企业出海泰国投资设厂,包括泰国工业用地买卖,BOI申请等。
内容 1521
粉丝 0
厚禄投资 上海厚禄投资有限公司成立于2015年,主营科创板PE股权投资业务。早年从事上市公司重组并购业务,在业内获得良好口碑及佳绩。2025年厚禄投资与见华国际携手设立泰国办公室,致力于为中国企业出海泰国投资设厂,包括泰国工业用地买卖,BOI申请等。
总阅读236
粉丝0
内容1.5k