(报告出品方/作者:国融证券,张志刚)
1. 基因是生命的语言
1.1 对基因的研究是对生命研究的核心内容
基因,即含有遗传信息的 DNA 片段,储存着生命的种族、血型、孕育、 生长、凋亡等过程的全部信息。现代生物学的基石理论,最重要的理论之一 中心法则阐述了 DNA、RNA、蛋白质三者之间的关系,从而为探索生命本质提 供了重要路径。DNA 是一种长链聚合物,由四种脱氧核苷酸组成,包括腺嘌呤脱氧核苷酸、 胸腺嘧啶脱氧核苷酸、胞嘧啶脱氧核苷酸、鸟嘌呤脱氧核苷酸。每个核苷酸 上的脱氧核糖与磷酸分子由酯键相连,碱基沿着内侧排列形成序列,通过不 同类型核苷酸的组合形成遗传密码,DNA 双链中的一条单链转录出 mRNA,并 被翻译和表达为蛋白质,从而调控生命的活动。
1.2 解码基因,探索生命
自 DNA 的双螺旋结构被发现后,对 DNA 序列所承载的信息检测便成为重 要的研究内容,而对应的基因检测技术更是重中之重。当下用于基因检测的 技术主要包括 PCR 技术、基因测序技术、FISH 技术和基因芯片技术。
其中 PCR 技术、基因芯片技术和 FISH 技术均已在我国应用多年,较为成 熟。PCR 应用场景广,疾病筛查、科研等多角度都可适用,FISH 技术主要应 用于基因异位的检测,基因芯片过往主要应用基因筛选、环境污染测定等方 面,但是随着第二代基因测序技术的迅速发展,应用空间受到挤压。

基因测序技术经过了多代发展,第一代测序法中 Sanger 测序十分经典, 其利用 DNA 合成反应,加入经过荧光标签标记过的 4 种核苷酸,这样 DNA 序 列在使用特殊标记的核苷酸后合成会立即终止。根据合成的随机性,最终扩 增形成大量长短不一的片段,通过电泳检测相应的荧光标签核苷酸,即可读 取测序结果,并转换成 DNA 序列。
Sanger 测序法的出现使科学家得以初探基因的奥秘,也是人类基因组计 划主要使用的测序方法。但随着其广泛应用,Sanger 测序表现出一些缺点, 首先是测序通量低,其测序速度通常在 80-100Kb/小时,测量人类完整基因组的时间达到 3-4 年,且成本较高,到 2003 年人类基因组计划完成时,利用 Sanger 法测序一个人的基因组,成本接近 5000 万美元。Sanger 法逐渐不适应人类更大样本量、更低成本、更多物种的研究方向, 科学家们开始开发新的测序技术:提高通量、降低成本,成为新方法的开发 目标。第二代测序方法的核心思想是通过捕捉新合成的末端的标记来确定 DNA 的序列,在众多合成新末端的方法中,以 Illumina 公司的可逆链终止测序法 最为经典和广泛应用。可逆链终止测序法首先通过桥式 PCR 扩增 DNA,制备含有大量待测 DNA 片 段的芯片,通过加入 4 种特殊修饰的核苷酸,聚合反应能够暂停,使机器识 别到当前点位的核苷酸类别,通过激光照射,这些特殊修饰的核苷酸荧光集 团被切除,并使 DNA 合成能够继续进行,如此循环,将得到一系列荧光信号, 将这些荧光信号对应回相应的核苷酸,就可以得到 DNA 一条链的碱基序列, 将不同片段拼接,就可以汇总出样本的完整序列。
Illumina 通过可逆链终止测序法站稳霸主地位,其经典 HiSeq 系列测序 仪大举占领市场,但第二代测序技术发展的过程中同时也出现了一些其他测 序方法,例如 QIAGEN 公司(已被赛默飞世尔收购)的合成测序法,CG 公司 (已被华大集团收购并放入华大智造)的 DNA 纳米微球测序法,Danaher Motion 公司的 Polony 测序法等。第二代测序法相比第一代测序通量大、测序成本低,Illumina 的出现使 2017 年人类基因组测序成本降低至 1000 美元,成本下降明显。虽然第二代测 序技术也有一些缺点,例如测序读长短、测序结果偏好性等,但为解决这些问题而发展出的第三代测序技术尚未成熟,测序准确率不高,因此相比较之 下第二代测序技术是目前最流行和最有前景的技术。
2.基因检测应用较为广泛
不同基因测序技术可以用于不同领域,但第二代测序技术以其通量高、 准确的优势用于各个领域,本篇报告主要以第二代测序技术为对象。基因测序产业链的上游是基因测序相关仪器、耗材及试剂供应商,提供 基因测序平台和解决方案。基因测序技术是基因测序仪的核心,在多种基因 测序技术中,以 Illumina、Thermo Fisher 和华大智造为代表的高通量测序 技术是目前市场较为主流的测序技术。基因测序产业链的中游是以实验室、 研究机构、测序服务公司为代表的服务提供商,其构建大规模测序平台,并 为其他用户提供测序,开发基因测序相关应用。基因测序产业链的下游是以 政府、药企、医院及广大人群为代表的测序相关应用或服务的终端消费者。目前,产业下游逐步成熟的应用领域包括:疾病筛查、生殖健康、伴随诊断、 个性化消费等。

2.1 上游为设备和原材料供应商
全球基因测序仪及耗材市场保持高增。根据 Markets and Markets 的数 据,全球基因测序仪及耗材市场在 2015-2019 年期间保持 20%的年复合增长率, 于 2019 年达到 38.98 亿美元规模,并预计将在未来十年以 18.2%的年均复合 增长率增长,预计到 2030 年将达到 245.80 亿美元规模。我国基因测序仪与耗材市场在 2015-2019 年期间保持 24.8%的年复合增长 率,于 2019 年达到 42.22 亿规模,未来十年以 19.7%的年均复合增长率增长, 略高于全球市场增速,预计到 2030 年将达到 303.94 亿规模。
基因测序行业设备及试剂耗材提供商主要包括 Illumina、Thermo Fisher、 华大智造、Pacific BioSciences 和 Oxford Nanopore 等,以 Illumina 为代 表的桥式 PCR 扩增与边合成边测序结合的技术路线、以华大智造为代表的 DNA 纳米球与联合探针锚定聚合相结合的技术路线、以 Thermo Fisher 为代表的 乳液 PCR 扩增与半导体测序结合的技术路线目前占据市场主要份额。这三种 技术路线在基因测序领域主要技术参数上各有特点,居于领先地位,并相较 于其他竞争对手具有一定的技术优势。
基因测序行业上游集中度高。因为基因测序行业上游涉及复杂的多学科 交叉和大量精密仪器制造和组装,源头性技术及完整的专利布局会构筑较高 的技术壁垒。目前从全球市场来看,基因测序行业巨头 Illumina 因其业务具 有先发优势,市场占有率较高,具有一定的垄断地位。根据 Grand View Research 的 2020 年发布的市场报告,2019 年全球测序行业上游市场中 Illumina 的市场占有率约为 74.1%,Thermo Fisher 的市场占有率约为 13.6%,华大智造占全球市场份额约为 3.5%,相较于 Illumina 和 Thermo Fisher 的全 球市场份额更低。

2.2 中游为检测试剂提供商
基因测序技术可应用于多种领域,例如微生物检测、食品安全、海关检 疫、无创产前检测、肿瘤筛查等。试剂生产商通过构建大规模测序平台,提 供商业化试剂盒,为相关领域的客户提供测序服务,由于可细分的应用领域 较多,进入者也较多,因此竞争更为激烈。
根据 Grand View Research 的报告,学术研究、临床研究和医院诊断是 下游应用最多的领域,合计占比超过 85%。学术研究是基因测序应用最多的领 域,主要取决于高校及科研院所、政府组织等机构的经费投入,考虑到各国 科学研究经费投入稳定增加,预计未来用于学术研究领域的测序需求将长期 稳健增长。另一方面,临床及检验应用受益于人口老龄化及测序技术的成熟, 应用领域也快速拓展。无创产前检测(NIPT)是其中较为成熟的领域,肿瘤 精准治疗、肿瘤早筛则是当下最具发展潜力的领域。
2.3 基因测序在学术领域应用稳步扩大
生物产业是当今发展最快的行业之一,生物技术进入大规模产业化的加 速发展新阶段,生物医药、生物农业日趋成熟,人们生活也越来越离不开生 物产业。生物制造、生物能源、生物环保深刻影响着人类的日常生活,生物 科学对解决人口、粮食、能源等问题具有重要意义。在此基础上,各国均将生物产业发展提升至战略地位。2022 年 5 月 10 日, 国家发展改革委发布了《“十四五”生物经济发展规划》,作为我国首部生物 经济的五年规划,明确了生物经济发展的具体任务。《规划》指出,要支持重 大科技基础设施建设,加强关键共性生物技术创新平台建设,推动基因检测、 生物遗传等先进技术与疾病预防深度融合,开展遗传病、出生缺陷、肿瘤、 心血管疾病、代谢疾病等重大疾病早期筛查,提升疾病诊断能力和临床医疗 水平,目标是到十四五结束时,生物经济增加值占国内生产总值的比重稳步 提升,年营收百亿元以上企业数量显著增加。
美国同样将发展生物科技提升至战略高度,2022 年 9 月 14 日,白宫举办 “国家生物技术和生物制造计划峰会”,会议承诺发展国内生物经济,加强与 生物技术相关的国防工业基础,包括利用生物学为国防供应链制造产品。在 今年 8 月通过的《芯片与科学法案》中,也出现了生物技术的表述,将加强 生物经济,并帮助推动和保证美国生物技术、生物制造和相关技术的发展。因此,预计全球用于生命科学领域的研究资金将进一步增加,全球生命 科学领域的研究资金投入快速增长,从 2016 年的 1247 亿美元增加到 2020 年 的 1576 亿美元,年复合增长率为 6.0%。中商产业研究院预测,2022 年全球 生命科学领域研究资金投入将达到 1754 亿美元。

我们将“NGS”(Next Generation Sequencing,下一代测序)放入 PubMed 数据库中检索,发现从 2010 年开始 NGS 相关的文献数量大幅上升,可 见基因测序在当今生命科学的研究中重要性不断上升,预计未来基因测序在 学术研究中的应用将稳健增长。
2.4 无创产前筛查是测序应用较为成熟的领域
当前中国市场生育健康检查涵盖婚前、孕前、孕期、新生儿和儿童各个 阶段,其中以孕前筛查所占比例最高。孕前筛查主流技术可分为三种,分别 是无创产前检查(NIPT),传统产前筛查和传统产前诊断。相比其他两大检查, NIPT 最大的优点在于无创检查,且检出率不逊于另外两大技术,非常适合用 于预筛参考,因此目前 NIPT 市场占整个生育健康检查的大半。
由于我国新生儿数量呈现下滑态势,NIPT 市场趋近于成熟和饱和,其头 部企业华大基因、贝瑞基因分别占市场 30-35%的市场份额,竞争格局较为稳 固。
2.5 遗传资源受保护,预计国产厂商将主导行业
基因信息属于遗传资源,受到国家保护。我国疆域广阔,人口和民族众 多,人类遗传资源极其丰富。推动人类遗传资源的有效保护和合理利用,对 于保障个人权益、维护社会公共利益和筑牢国家生物安全屏障具有重要意义。同时,采集、保藏、利用和研究人类遗传资源对于生命科学基础研究、临床 医学应用研究、药物医疗器械研发具有重要的科学和产业价值。目前,我国 已经把生物安全纳入国家安全体系,凸显了生物安全在保护人民健康、保障 国家安全、维护国家长治久安中的重要地位。
3. 肿瘤早筛:基因检测领域的冉冉新星
3.1 癌症成为主要病死原因,肿瘤早筛作用凸显
全球癌症病例不断提升,总病例从 2015 年的 1680 万人提升至 2020 年的 1900 万人。其中中国癌症发病宗数从 2015 年的 400 万上升至 2020 年的 450 万,年均复合增长率为 2.7%,美国癌症发病宗数从 2015 年的 170 万上升至 2020 年的 180 万,年均复合增长率为 1.5%。
根据 Lancet 对 1990 年到 2017 年中国各省的前 25 位死因变化分析,癌 症已经成为国人最主要的死亡原因之一。由于癌症的发病宗数在不停增长, 且有效治疗方法越来越多,而新兴的靶向治疗价格较高,这导致癌症的治疗 费用也在不断增长,癌症诊疗市场不断扩容。根据 Frost & Sullivan 的数据, 2019 年中国癌症治疗的总费用高达 2407 亿美元,预计将在 5 年间保持 9.8% 的年复合增速,到 2023 年时将达到 3517 亿美元,预计到 2030 年,治疗总费 用将达到 5920 亿美元。

通常情况下,早期癌症的花费比晚期癌症的花费偏低,因为早期癌症一 般可以通过手术治疗可以切除癌变组织,复发概率小,后续治疗较少;而晚 期癌症往往需要使用更加昂贵和新兴的疗法,因此早期花费较少。根据 Frost & Sullivan 的数据,已经扩散的癌症治疗花费一般是局部阶段肿瘤治疗的 2- 3 倍,因此较早诊断癌症并且较早治疗能够明显降低癌症的治疗成本。
不仅如此,较早发现、较早治疗的癌症患者的生存率明显高于晚期癌症 患者。晚期癌症患者已经发生远处转移,癌细胞大范围扩散,手术后残留病 灶较多,难以全部处理干净,达不到理想治疗效果。以结直肠癌为例,当患 者在癌前病变阶段发现并治疗时,五年生存率高达 100%,但若拖延至Ⅲ期、 Ⅳ期,则五年生存率分别下滑至 57%和 10.8%。早发现、早诊断、早治疗,不 仅能降低患者经济负担,还能够提高患者生存率,肿瘤早筛具备临床价值和 社会价值。
根据 Frost & Sullivan 对中国肿瘤早筛潜在市场的测算,2030 年中国高 风险人群约 5.22 亿,假设其中可负担癌症检测的人群占比为 3.9%,则早筛对 应目标客户约 2035.8 万人,假设检测一次的平均费用为 1400 美元,则 2030 年中国癌症早筛潜在市场可达到 289 亿美元规模。
3.2 肿瘤早筛多技术并进,液体活检技术前景光明
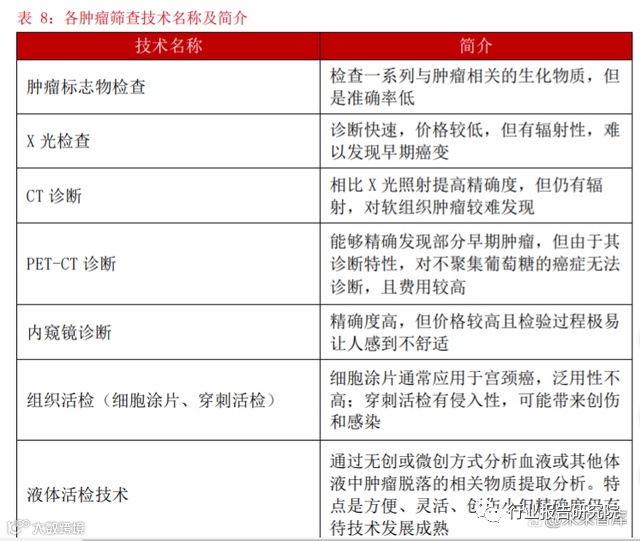
目前肿瘤早筛技术有多种方法,包括肿瘤标志物检查、影像学检查、组 织活检、液体活检技术等。

液体活检指采用高通量测序、PCR、微流控芯片等手段对肿瘤患者体液标 本中的 CTC、ctDNA、外泌体以及血小板等进行检测,获取肿瘤相关信息。ctDNA(circulating tumor DNA)广泛存在于血液中,是肿瘤病灶细胞周期 过程中释放的基因水平标记物,当这些 DNA 从肿瘤进入到血液循环系统后便 可通过外周血从采集到进行检测。这些游离的 DNA 片段长度一般在 132~145bp 之间,并且半衰期短,可以反映出肿瘤的基因组全部信息。
部分影像学检查有放射性,不宜频繁检测,并且无法获得肿瘤的生物学 信息,需要通过组织活检或手术来进一步确认。而肿瘤标志物检测准确度较 低,且仍然无法获得肿瘤的生物学信息,组织活检虽然是长期以来的“金标 准”,但是其侵入性的取样手法会导致感染和癌细胞转移的风险,不宜作为普 筛手段。液体活检技术在很大程度上弥补了上述传统检查方法的不足,因此 液体活检技术有望成为替代传统组织学活检的新兴检测技术。目前,已有多家公司布局液体活检技术和相关的癌症早筛产品,且数据 亮眼。癌症早筛的领导者之一泛生子 2021 年 3 月发布了肝癌早筛液体活检产 品 HCCscreen™的最新数据,截至 2021 年 2 月,对 1,615 名乙肝表面抗原阳性 的患者的随访数据表明,HCCscreen™实现了 88%的灵敏度与 93%的特异性,而 超声检查联合甲胎蛋白(AFP)检测取得了 71%的灵敏度与 95%的特异性。HCCscreen™还实现了 40.9%的阳性预测值(PPV)与 99.3%的阴性预测值 (NPV)。在 HCCscreen™诊断出的肝癌患者中,49%处于早期阶段,肿瘤小于三 厘米,对于小于三厘米的肿瘤,HCCscreen™的灵敏度为 85%;对于三厘米到五 厘米的肿瘤,HCCscreen™的灵敏度为 96%。HCCscreen™已经获得 FDA“突破性 医疗器械”认定,将加速在中美的落地步伐。
另一早筛领域领头公司和瑞基因在今年发布了多癌种早筛产品“全思宁”, “全思宁”是目前全球首个采用游离 DNA(cfDNA)多维度全基因组测序(WGS) 技术的多癌种早筛产品,可以筛查肺癌、食管癌、胃癌、肝癌、胰腺癌、结 直肠癌在内的 6 大中国高危高发癌症,目前已达到灵敏度 87.58%、特异性 99.09%、溯源准确性 82%的国际领先性能。和瑞基因的肝癌早筛拳头产品“莱思宁”,在一项对两个纳入肝硬化结节 和肝细胞癌的患者队列展开回顾性(共 171 例, 87 例肝硬化结节、84 例肝细胞癌)与前瞻性(共 156 例, 85 例肝硬化结节、71 例肝细胞癌)队列验 证的研究中数据表现良好,在回顾性队列验证中, AUC(曲线下面积)达到 0.951,90.8%特异性下灵敏度达到 82.1%;前瞻性队列验证中 AUC 达 到 0.958,91.8%特异性下灵敏度达到 81.7%。亚组分析显示,该模型 在 AFP 阴性和结节大小≤2cm 的样本中均表现出良好的 AUC 值,分别为 0.951 (灵敏度 80.9%,特异性 91.0%)和 0.947(灵敏度 74.7%,特异性 92.1%)。

4. 代表性公司介绍
4.1 华大智造
深圳华大智造科技股份有限公司是一家专注于生命科学与生物技术领域, 以仪器设备、试剂耗材等相关产品的研发、生产和销售为主要业务的公司, 公司成立于 2016 年,目前已形成基因测序仪业务和实验室自动化业务两大板 块,其中,公司基因测序仪业务板块继承了全资子公司 CG US 的技术,在研 发和生产已处于全球领先地位,形成了以“DNBSEQ 测序技术”、“规则阵列芯 片技术”、“测序仪光机电系统技术”等为代表的多项源头性核心技术,具备 了独立自主研发的能力并实现了临床级测序仪的量产,目前公司已初步构建 全球化的业务网络。
4.1.1 公司处于成长期,业务快速扩张
财务方面,公司营收和净利润快速增长,成长性优异,而盈利能力维持 在较高水平。随着公司规模逐渐扩大,费率管控能力持续增强。公司 2020 年、 2021 年收入增长较高,主要由于公司向疾控中心、医院、海关、第三方医疗检验机构、企业、政府机构等单位销售实验室自动化仪器、新冠病毒核酸提 取试剂及相应耗材等产品,实验室自动化设备业务增长迅速所致。由于新冠疫情,公司 2020 年及 2021 年业绩保持高速增长,2020 年及 2021 年公司主营业务收入中与新冠疫情相关的收入分别为 198,498.35 万元和 234,428.55 万元,占当期营业收入的比例分别为 71.41%和 59.67%,主要来自 实验室自动化业务板块;疫情不相关的主营业务收入分别为 76,866.84 万元 和 155,256.71 万元,占当期营业收入的比例分别为 27.65%和 39.52%,大部 分来自于基因测序仪业务板块。未来得益于基因测序行业快速发展和实验室 自动化设备应用领域扩展使得公司产品的需求大幅增加,公司收入有望呈持 续增长态势。

4.1.2 性价比优势是公司的核心优势
根据美国国家卫生院数据,随着高通量测序技术的大规模使用,人类全 基因组测序的成本实现了快速的降低,在 2009 年降低至 10 万美元左右,在 2015 年已降低至 1,000 美元左右。而目前,华大智造测序仪 DNBSEQ-T7 系列 已经可实现测序成本降至约 500 美元,相比竞争对手,华大智造的价格优势 相当明显。同时,华大智造的机器已经处于行业领先水平,和 Illumina 超高通量测 序仪 NovaSeq 对标的 T7 测序仪在数据产出速度、运行时间等方面均优于 Illumina。
4.1.3 海外诉讼达成和解,国际市场发展空间得以打开
Illumina 曾对华大智造子公司 CG US 提起诉讼,主张 CG US 侵犯其专利 权。CG US 提起反诉,主张原告 Illumina 侵犯其专利权。法院于 2020 年 6 月 13 日颁发了临时禁令,禁止被告在美国销售、制造、许诺销售或使用等行为。2022 年 7 月 15 日,华大智造宣布,与 Illumina 就美国境内的所有未决 诉讼达成和解。根据协议条款,双方将不再对美国加州北部地区法院和特拉 华州地区法院的诉讼判决结果提出异议。基于此,Illumina 将向华大智造子 公司 CG 支付 3.25 亿美元的净赔偿费。同时,华大智造将撤销在加州北部地 区法院对 Illumina 的反垄断诉讼。Illumina 将获得华大智造及其子公司 CG 公司的“双色测序技术”系列专利授权。华大智造将于 2022 年 8 月开始在美 国销售其基于 CoolMPS 技术的相关测序产品,并于 2023 年 1 月开始销售 StandardMPS 相关测序产品。截至 2021 年 12 月 31 日,公司业务布局遍布六大洲 80 多个国家和地区, 在全球服务累计超过 1,300 个用户,并在武汉、长春、青岛、香港和美国、 日本、拉脱维亚、阿联酋等地设有分、子公司。此次诉讼和解使华大智造能 够顺利布局美国市场,并进一步加速其国际布局。
4.2 诺辉健康
诺辉健康成立于 2015 年 11 月,是中国结直肠癌筛查市场的先行者,其 核心产品常卫清的目标客户为中国 120 百万的结直肠癌高危人群,可让用户 居家采集粪便样本,避免施行具有侵入性的手术,同时取得较高测试灵敏度 及特异性,在早筛行业处于领先地位。
4.2.1 核心产品常卫清、噗噗管放量带动业绩
2022 年上半年,公司营业收入进一步增长至 2.26 亿,同比增长 413.7%;净利润进一步减亏。公司毛利率进一步上升至 82.02%,期间费率不断优化。分产品来看,常卫清实现营业收入 7364 万元,同比增长 419%;噗噗管实现营 业收入 6854 万元,同比增长 132%;幽幽管实现营业收入 8346 万元。核心产品常卫清、噗噗管放量带动业绩,上半年常卫清出货量加速增至 约 294600 单位,较 2021 年同期增加 142.5%。由于常卫清毛利率较高,带动 公司毛利率上行趋势明显。今年初用于幽门螺杆菌检测的产品幽幽管获国家 药品监督管理局批准的三类医疗器械注册申请,一经上市,放量十分迅速。

4.2.2 早筛第一证含金量高,占据黄金赛道优势明显
根据弗若斯特沙利文,诺辉健康专有的非侵入性多靶点 FIT-DNA 测试- 常卫清为中国首个且唯一获国家药监局批准的分子癌症筛查测试。结直肠癌是中国第五大的癌症死因。于 2019 年,中国结直肠癌的死亡数高达 21.2 万 人,而美国则为 5.1 万人。同年,中国结直肠癌的死亡对发病率(以人口为 基准的疾病存活率指标)为 0.48,而美国则为 0.37。根据弗若斯特沙利文, 该比例的上升是由于人群对癌症筛查的意识有限及并无可得的筛查方案,导 致中国患者相对较迟检测出结直肠癌所致。以多靶点粪便 FIT-DNA 检测技术为基础的常卫清不需要侵入即可获取检 测样本,相比传统结直肠癌筛查方法肠镜优势明显。在公司对 5,881 名入组 受试者进行的注册试验中,常卫清展示其临床效果,对结直肠癌及进展期腺 瘤的灵敏度分别达 95.5%及 63.5%,整体特异性为 87.1%,而对结直肠癌的 NPV 为 99.6%,对结直肠癌及进展期腺瘤的 PPV 则合共为 46.2%,数据靓丽。
4.3 贝瑞基因
贝瑞基因是一家先进的创新型生物科技公司,致力于实现基因测序技术 向应用的全面转化,专注于用测序技术促进生命科学的研究。公司主要业务 为以高通量测序技术为基础的基因检测和设备、试剂销售。其中,基因检测 分为医学产品及服务和基础科研服务,医学产品及服务可分为医疗检测服务、 试剂销售和设备销售。公司参股子公司和瑞基因是全球肿瘤基因检测行业及癌症早筛赛道的代 表性企业,其代表性肝癌早筛产品“莱思宁”是经过全球首个大规模前瞻性 队列研究验证的临床级早筛产品,产品灵敏度 95.42%,特异性 97.91%,性能 处于国际领先水平,并且比传统检测方法提前 6-12 个月预警肝癌风险,可区 分肝硬化和早期/极早期肝癌,为患者争取宝贵的治愈机会,纳入首个《中国 肝癌早筛策略专家共识》。
和瑞基因于今年正式发布了多癌种早筛产品“全思宁”,针对Ⅰ期癌症灵 敏度可达到 84.50%,Ⅱ期癌症灵敏度可达到 85.59%。溯源性 82%,检测结果 可准确提示癌症来源的器官,为临床进一步诊断提供指导方向。由于和瑞基因早先由贝瑞基因体内孵化,因此尽管目前贝瑞基因仅持有 和瑞基因 18.27%的股权,但根据早先签订的优先回购协议,贝瑞基因有权根 据和瑞基因后续肿瘤业务的研发及业务发展情况,在和瑞基因投资人实际支 付第一期投资增资款之日后的第 49 个月首日至第 51 个月末日的期间内 (约为 2022 年初),或交割日后第 61 个月首日至第 63 个月末日的期间内 (约为 2023 年初)向和瑞基因其他股东发出收购通知,决定是否收购和瑞 基因其他股东所持和瑞基因股权。目前公司虽然放弃在第一个窗口期对福建 和瑞被收购方实施股权收购权,但随着第二个窗口期到来,和瑞未来仍有可 能并入贝瑞体内。
上海厚禄投资有限公司成立于2015年初,目前主营科创板PE股权投资业务。早年从事投资顾问及重组并购业务,在业内获得良好口碑及佳绩,具备大量上市公司资源。公司从2019年初开始专注于股权投资(PE)科技领域。
作为一家厚积薄发的新锐投资机构,公司以直投的投资方式,具备出资快、效率高、投资方式灵活、退出渠道丰富等优势。公司聚焦于科技创新项目,涵盖新能源、医疗器械、高端制造、人工智能等领域,偏向技术壁垒高、符合科创板上市条件的优质项目标的。
助力国内科技驱动型新兴产业的崛起,填补国内科技空白。公司力争成为国内一流的科技投资PE机构。
BP投递:quain.zhong@glbfinance.net
咨询热线:021-63332362

