来源:中国基金报
股价距离1元面值越来越近,300亿市值的永泰能源,突发重磅业绩利好!
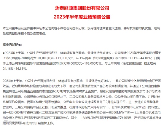
6月18日晚间,永泰能源公告,预计2023年半年度实现净利润为10.1亿元-11.1亿元,与上年同期(法定披露数据)相比增长31.11%-44.10%。永泰能源也算是较早披露中报业绩的。且在近期该公司股价持续走低态势之下,利好公告或是一副强心剂。
近期,永泰能源股价持续走低,近日最低跌至1.33元,距离1元“面退”风险越来越近。今年以来,已有不少个股因为股价持续1元面值触发退市。截至今年一季度末,永泰能源股东户数为42.88万户。

利好来袭,永泰能源投资社区不少网友兴奋激动起来。不过也有网友仍然有所担忧。
永泰能源业绩利好
总市值307亿元的永泰能源发布业绩利好公告。公司表示,预计2023年半年度实现净利润为10.1亿元-11.1亿元,与上年同期(法定披露数据)相比增长31.11%-44.10%。主要系报告期内公司煤炭业务产销量同比增加,电力业务动力煤采购成本同比下降所致。

永泰能源表示,2023年上半年,公司生产经营持续向好,储能转型有序落地,业绩保持良好增长。
一是公司煤炭业务继续保持良好经济效益。近期焦煤市场价格虽较高点出现较大下跌,但公司所属优质焦煤产品仍有较高利润空间,并通过子公司山西康伟集团有限公司所属山西省古交市2座各60万吨/年优质焦煤煤矿全面复产、精细化管理等措施有效抵消煤炭市场价格波动对利润的影响,公司煤炭业务效益保持较好水平。
二是公司电力业务实现扭亏为盈。受益于动力煤价格下跌,并通过长协煤签约全覆盖、提高长协煤兑现率等措施,公司电力业务效益持续改善并于5月份实现扭亏,进一步提升公司整体经营业绩。三是公司储能项目正在按计划全力推进。在属地政府相关支持与安排下,公司所属敦煌市汇宏矿业开发有限公司一期3,000吨/年高纯五氧化二钒选冶生产线和张家港德泰储能装备有限公司一期300MW/年新一代大容量全钒液流电池及相关产品生产线将于6月底举行开工建设仪式。其中:1 MW试验产线将于近期建成交付使用,产学研教学基地及储能研究院计划6月底同时开展挂牌工作。
永泰能源公司主要从事煤炭、电力、石化、储能等能源产业,主营业务形成了煤电互补的综合能源经营格局。最新股价收报1.38元,总市值307亿元。

近期股价大幅走低
距离1元面值不远
虽然永泰能源近几年是持续盈利,2019年以来每年都是赚钱的,但公司股价表现并不亮眼,2022年以来持续位于2元价格以下,而该股最新每股净资产为2元,长时间处于破净状态。
5月中旬以来,股价更是突然持续走低,距离1元面值越来越近。6月15日更是一度跌至1.33元而后拉升涨起。不过最新收盘价仍只有1.38元。
根据交易类退市规则,如果连续20个交易日收盘价低于1元面值,将触发退市。

值得注意的是,永泰能源在2018年曾出现过债券违约情形,到2022年仍有与信托、基金、私募、券商资管等机构的融资、债券相关诉讼,不过2022年年报中显示相关诉讼都已结案。
厚禄投资介绍:
上海厚禄投资有限公司成立于2015年初,目前主营科创板PE股权投资业务。早年从事投资顾问及重组并购业务,在业内获得良好口碑及佳绩,具备大量上市公司资源。公司从2019年初开始专注于股权投资(PE)科技领域。
作为一家厚积薄发的新锐投资机构,公司以直投的投资方式,具备出资快、效率高、投资方式灵活、退出渠道丰富等优势。公司聚焦于科技创新项目,涵盖新能源、医疗器械、高端制造、人工智能等领域,偏向技术壁垒高、符合科创板上市条件的优质项目标的。
助力国内科技驱动型新兴产业的崛起,填补国内科技空白。公司力争成为国内一流的科技投资PE机构。
BP投递:quain.zhong@glbfinance.net
咨询热线:021-63332362
公众账号:glbfclub

