点击上方“环球金融俱乐部”关注
目录
A.股权投资概要
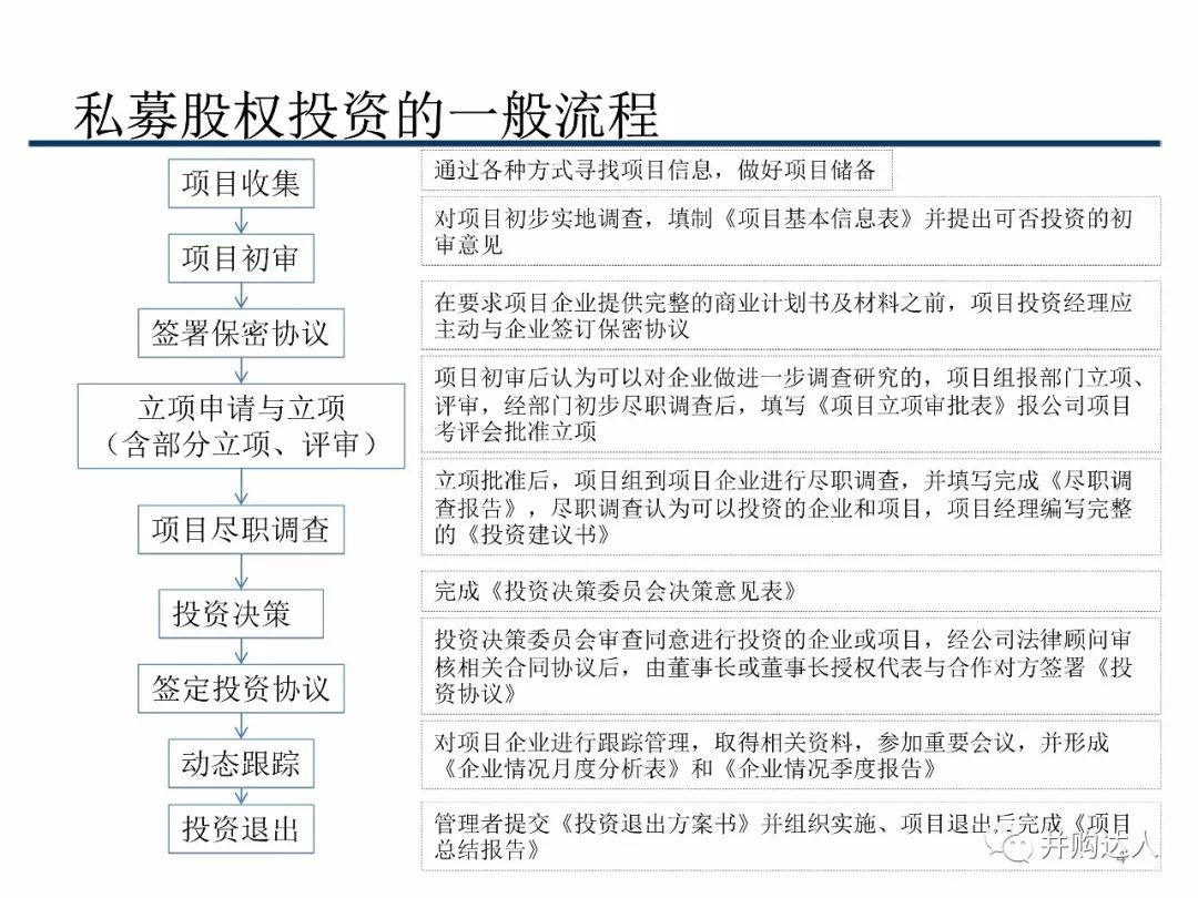
B.私募股权投资的一般流程介绍
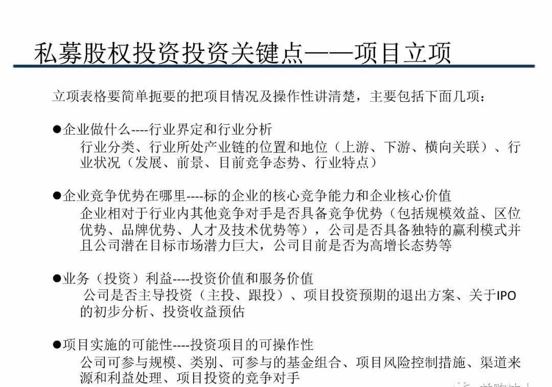
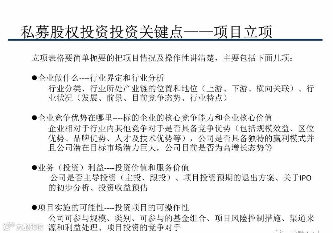
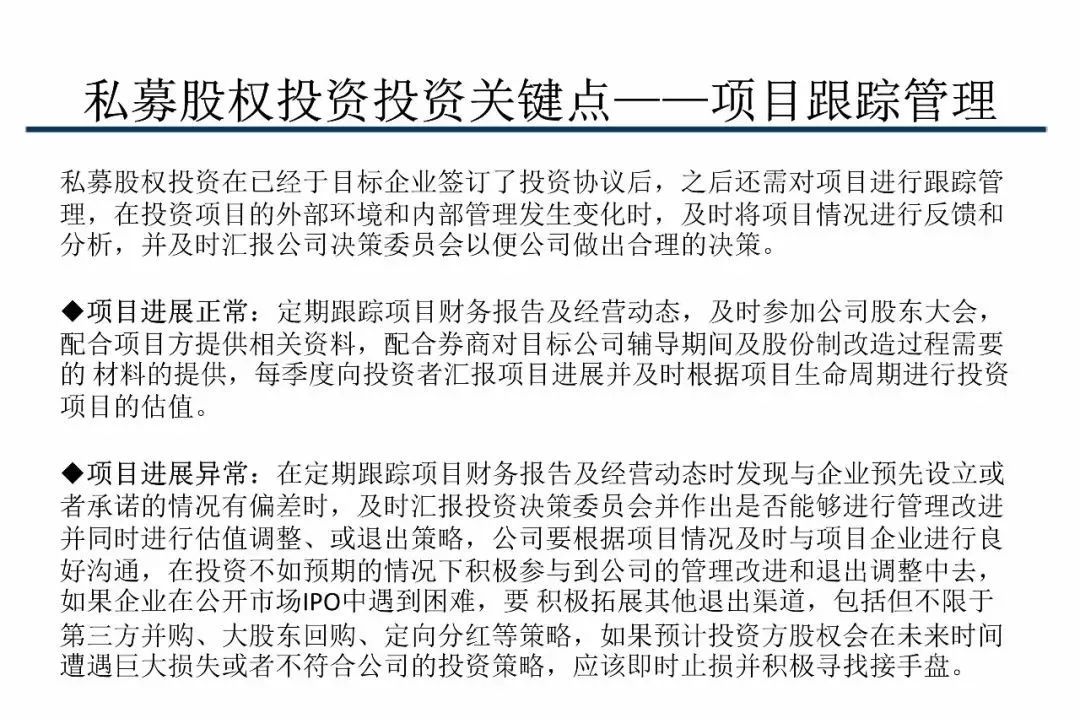
C.私募股权投资关键点
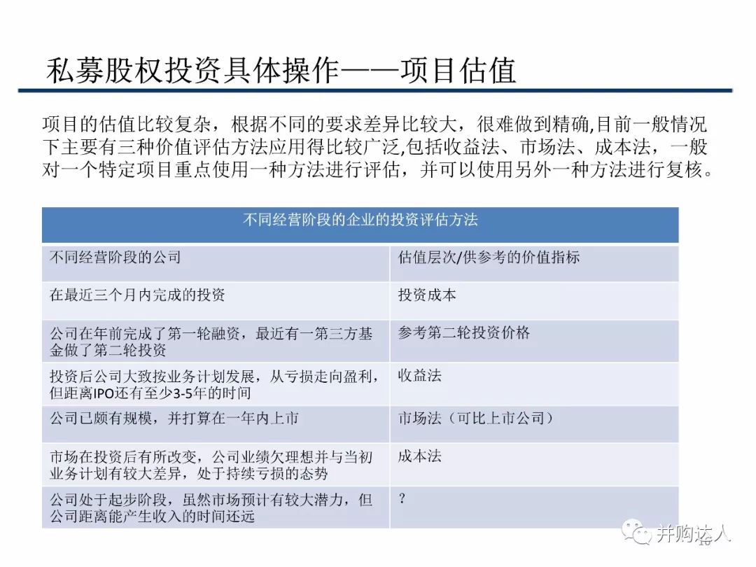
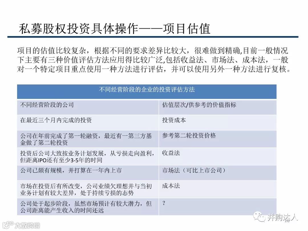
D.股权投资具体操作
E.私募股权投资募集说明书样板、签署合同协议





















注意事项:
1. 聘请富有经验的顾问,包括财务顾问、法律顾问、税务顾问等
私募过程专业化要求很高,仅依靠中小企业自己的财务人员难以胜任。私募过程中需要的财务技术与企业日常的财务技术有所不同。有经验的顾问可以给企业全方位、专业化的帮助,如风险把控、税务筹划、投资方的推荐等。
2.选择好的资金
投资银行界惯常将私募资金分为“好的资金”和“坏的资金”。用“好”“坏”资金确定引入资金对企业发展的作用。“好的资金”多是战略性投资人,投资者对企业的投资周期较长,投资者有相对长远的打算,这种资金的拥有者往往会拥有很多的资源,投资者可以动用自身资源帮助被投资者发展起来。参考公司:“好的资金”提供者包括行业中 的企业巨头,他们往往会拿出部分资金对本领域中的有发展前景的中小企业做战略性投资。包括成熟的专业风险投资机构,他们资金雄厚,投资经验丰富,可以在资本运作上给公司很大帮助。如国内的深圳风险创业投资公司、红塔创业投资公司,国际上的软银投资公司都是很出色的机构。
3.有进有退
投资者与被投资者是利益与矛盾的统一体。投资方希望得到使自己的投资毫无风险的条款,中小企业在引资过程中有些条款不可以接受。比如海外投资机构在对高科技企业投资中提出相关要求:如果企业在某一时间内的业绩达不到特定水平,则投资方可以要求降低投资额或者被投资方要将款项退还给投资方。这样的条款被投资方绝对不可接受,企业目标就是引入战略投资者,仅想回报而不愿共担风险的资金则要慎重考虑。
4、结合企业的长远规划,有意识规避法律风险
对于目标定位于上市或接受了海外机构投资的企业规避法律风险非常重要。
常见的是将公司注册地转移到海外,如开曼群岛、百幕大群岛都是国内民企集中注册地,我国在 NASDAQ上市的三大门户网站均在这些地方注册。(来源:法律金融研究)
【特别声明】环球金融俱乐部尊重版权,本公众号转载的所有文章、图片、视频音频文件等资料的版权归版权所有人所有,转载的目的在于传递更多信息。如果版权人认为其作品不宜供大家浏览,或不应无偿使用,请及时与我们联系,我们将尽快妥善处理。
俱乐部介绍:
“环球金融俱乐部”系由上海厚禄投资有限公司实际运营的品牌。
上海厚禄投资是专为已上市、准上市企业提供综合服务及解决方案的金融服务企业,立足上海,辐射全国,放眼全球。“上市云投圈”系厚禄投资的线上信息服务平台。“环球金融俱乐部”系厚禄投资的国际化品牌专注于金融圈高端线下活动。团队由国内外金融投行资深专业人士组成,为海内外客户提供:并购重组、股份转让、配资融资、基金管理、市值管理、IPO上市顾问等针对资本市场的“一站式”定制化综合解决方案,实现为客户持续创造及提升价值。
我们秉承客户至上,人才为本的经营理念,为客户量身定制最适合的优质方案及服务。客户的成功即是我们的成功,我们将以最卓越的服务品质与客户携手共赢。
咨询热线:021-63332362
公众帐号:glbfclub

