
1
如果购买的股份没有达到重大影响或者共同控制,那么该资产只能划分为金融工具,具体可以划分为两种:
1、以公允价值计量且其变动计入当期损益的金融资产(交易性金融资产)
2、指定为以公允价值计量且其变动计入其他综合收益的金融资产(其他权益工具投资)

2
当对该资产达到重大影响或者共同控制,则是“不形成控股合并的长期股权投资”
3
当对该资产达到控制,则是“形成控股合并的长期股权投资”
②和③在初始计量的时候最典型的差别是对交易费用的处理:
其中②这里,交易费用要记入初始投资成本,即长期股权投资
其中③这里,交易费用要记入当期损益,即“管理费用”
4
所谓权益法,即权益变动调整法,就是被投资单位的所有者权益发生变动那长期股权投资也要跟着变动。

这里需要注意的是在调整利润的时候,有两个要注意:
(1)投资的时候被投资单位的公允价值和账面价值的差异
(2)未实现内部交易损益
简单来说,(1)影响的是各项资产的成本,(2)影响的是未实现的利润
5
同一控制下的企业合并
本来在合并前就受同一方控制,不会产生新的商誉,初始投资成本为“被合并方账面价值的份额”,合并方付出的资产也应该按照账面价值记录,差额记入“资本公积——资本溢价”,不足冲减的,冲减“盈余公积”和“未分配利润”
借:长期股权投资
贷:银行存款
资本公积——资本溢价
交易费用记入当期损益:
借:管理费用
贷:银行存款
6
在个别报表中,后续计量采用成本法计量!
(1)被投资单位实现利润或者发生亏损,长期股权投资的账面价值不变;
(2)如果分配现金股利:
借:应收股利
贷:投资收益
(3)如果发生减值,按照减值的方法处理!
7

8
初始投资成本为投出资产的公允价值,交易费用计入当期损益

9
非同一控制下的企业合并,个别报表的处理还是按照成本法,跟同一控制没区别!
10

11
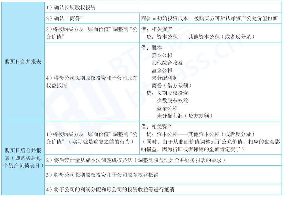
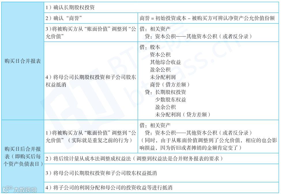
在权益法中,内部交易的处理是直接调整了当年利润,进而影响了长期股权投资;
在企业合并报表中,虽然在编制合并报表的时候,需要将长期股权投资从成本法调整到权益法,但是在这个调整的时候无需调整未实现内部交易损益,因为企业合并报表有专门的内部交易抵消的处理分录!
1.内部商品交易的合并处理

2. 内部债权债务的合并处理

3.内部固定资产交易

12

来源:李彬教你考注会、并购菁英汇
【特别声明】上海厚禄投资尊重版权,本公众号转载的所有文章、图片、视频音频文件等资料的版权归版权所有人所有,转载的目的在于传递更多信息。如果版权人认为其作品不宜供大家浏览,或不应无偿使用,请及时与我们联系,我们将尽快妥善处理。
厚禄投资介绍:
上海厚禄投资有限公司成立于2015年初,主营科创板PE股权投资、A股重组(借壳、并购、卖买壳)业务。早年从事投资顾问及重组并购业务,在业内获得良好口碑及佳绩,具备大量上市公司资源。曾是花旗集团旗下VC投资机构——美国梧桐资本Sycamore Ventures的中国合伙人。公司从2019年初开始专注于股权投资(PE)科技领域,LP主要为上市公司实控人及著名企业家。目前管理资金规模10亿人民币。由于公司具有并购退出、投后管理、获取优质项目等优势,故管理规模在不断扩大中。
作为一家厚积薄发的新锐投资机构,公司具备出资快、效率高、投资方式灵活、退出渠道丰富等优势。公司聚焦于科技创新项目,涵盖新能源、医疗器械、高端制造、人工智能等领域,偏向技术壁垒高、符合科创板上市条件的优质项目标的。仅半年时间累积投资项目3个,目前已有投资项目在申报科创板上市中。单笔投资规模不限,千万人民币起投。
助力国内科技驱动型新兴产业的崛起,填补国内科技空白。力争成为国内一流的科技投资PE机构。
BP投递:alex@glbfinance.net
咨询热线:021-63332362
公众帐号:glbfclub



