来源:梧桐树下V 文:梧桐兄弟
2019年11月8日,中国证监会发布了《关于修改<上市公司证券发行管理办法>的决定》(征求意见稿)《关于修改<创业板上市公司证券发行管理暂行办法>的决定》(征求意见稿)、《关于修改<上市公司非公开发行股票实施细则>的决定》(征求意见稿)等,意见反馈截止时间为2019 年12月8日。
同日,中国证监会还发布了《科创板上市公司证券发行注册管理办法(试行)》(征求意见稿),上交所发布了《上海证券交易所科创板上市公司证券发行上市审核规则(征求意见稿)》、《上海证券交易所科创板上市公司证券发行承销实施细则(征求意见稿)》等配套业务规则。
一、主要内容
对于主板/中小板上市企业而言,征求意见稿主要修订了非公开发行机制,包括发行对象数量、发行价格折扣、锁定期、批文有效期等等,具体如下:
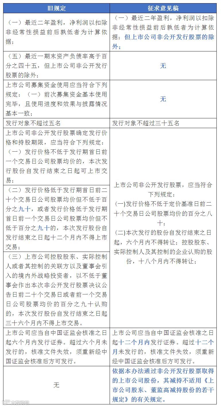
1、发行对象由原先的不超过10名增加至不超过35 名,发行对象为境外战略投资者的,应当遵守国家的相关规定。
2、发行价格不低于定价基准日前二十个交易日公司股票均价的80%,折扣率由9折改为8折。
3、企业拿到非公开发行的批文后有效期由6个月延长至12个月。
4、上市公司控股股东、实际控制人及其控制的企业认购股份锁定期由36个月缩短至18个月,其他认购对象股份锁定期由12个月缩短至6个月。
5、非公开发行不再适用《上市公司股东、董监高减持股份的若干规定》相关限制,减持时长大幅缩短。
对于创业板上市企业而言,征求意见稿主要降低了创业板公开发行股票的门槛,调整非公开发行股票定价和锁定机制等,具体如下:
1、取消创业板公开发行证券最近一期末资产负债率高于45%的条件;取消创业板非公开发行股票连续2年盈利的条件。
2、将发行价格不得低于定价基准日前20个交易日公司股票均价的9折改为8折;
3、将锁定期由现在的36个月和12个月分别缩短至18个月和6个月,且不适用减持规则的相关限制;
4、非公开发行股票发行对象数量增加至不超过35名,发行对象为境外战略投资者的,应当遵守国家的相关规定。
5、企业拿到再融资批文后有效期由6个月延长至12个月。
对于科创板上市企业而言,征求意见稿主要内容包括设定基本发行条件,支持上市公司引入战略投资者,设置小额非公开发行简易审核程序,提升融资效率。征求意见稿共7章87条,包括总则、发行条件、发行程序、信息披露、发行承销与保荐的特别规定、监督管理和法律责任等。具体如下:
1、发行条件
(一)具备健全且运行良好的组织机构,现任董事、监事和高级管理人员具备法律、行政法规规定的任职资格;
(二)具有完整的业务体系和直接面向市场独立经营的能力,不存在对持续经营有重大不利影响的情形;
(三)会计基础工作规范,内部控制制度健全且有效执行,财务报表的编制和披露符合企业会计准则和相关信息披露规则的规定,在所有重大方面公允地反映了上市公司的财务状况、经营成果和现金流量,最近三年财务会计报告被出具标准无保留意见审计报告。
2、负面清单
上市公司存在下列情形之一的,不得公开发行证券:
(一)上市公司及其控股股东、实际控制人最近三年存在贪污、贿赂、侵占财产、挪用财产或者破坏社会主义市场经济秩序的刑事犯罪,或者存在严重损害上市公司利益、投资者合法权益、社会公共利益的重大违法行为;
(二)上市公司及其现任董事、监事和高级管理人员最 近三年受到中国证监会行政处罚,或者最近一年受到证券交 易所公开谴责,或者因涉嫌犯罪正被司法机关立案侦查或者 涉嫌违法违规正被中国证监会立案调查;
(三)上市公司及其控股股东、实际控制人最近一年存 在未履行向投资者作出的公开承诺的情形。
上市公司存在下列情形之一的,不得非公开发行证券:
(一)最近一年财务会计报告被出具否定意见或者无法 表示意见的审计报告;最近一年财务会计报告被出具保留意 见的审计报告,但保留意见所涉及事项对上市公司的重大不 利影响已经消除或者本次发行涉及重大资产重组的除外;
(二)控股股东、实际控制人最近三年存在严重损害上 市公司利益或者投资者合法权益的重大违法行为;
(三)现任董事、监事和高级管理人员最近三年受到中国证监会行政处罚,或者最近一年受到证券交易所公开谴责;
(四)上市公司及其现任董事、监事和高级管理人员因 涉嫌犯罪正被司法机关立案侦查或者涉嫌违法违规正被中国 证监会立案调查;
(五)最近三年存在严重损害投资者合法权益或者社会公共利益的重大违法行为。
3、发行程序
董事会依照前款作出决议,董事会决议日与首次公开发行股票上市日的时间间隔不得少于六个月。
交易所发行上市审核机构自受理之日起十五个工作日内,提出首轮审核问询。交易所应当自受理注册申请文件之日起二个月内形成审核意见。
中国证监会在十五个工作日内对上市公司的注册申请作出同意注册或者不予注册的决定。
4、简易程序
符合下列情形的,可以适用本节规定的简易审核程序:
(一)融资额不超过人民币三亿元且不超过最近一年末净资产百分之二十,但最近十二个月内上市公司非公开发行股票的融资额超过最近一年末净资产百分之二十的除外;
(二)以询价方式确定发行价格、发行数量和认购对象,不得由董事会决议确定具体发行对象,且上市公司控股股东、实际控制人、董事、监事、高级管理人员及持股比例超过百分之五的股东及其关联方不参与本次证券发行认购。
上市公司年度股东大会可以根据公司章程的规定,授权董事会决定非公开发行融资不超过最近一年末净资产百分之二十的股票,该项授权在下一年度股东大会召开日失效。
上交所自受理之日起五个工作日内,结合发行上市审核机构的审核报告,出具同意发行上市的审核意见或者作出终止发行上市审核的决定。
上市公司及其保荐人、证券服务机构回复本所审核问询的时间,不计算在前款规定的时限内。
5、上交所对上市公司证券发行上市实行电子化审核,通过上交所发行上市审核业务系统办理。
6、上市公司非公开发行股票,应当向合格投资者、持有本公司股份百分之五以上的股东,以及本公司的董事、监事、高级管理人员发行,每次发行对象不超过三十五名。
7、上市公司非公开发行股票,发行对象应当符合股东大会决议规定的条件,发行价格应当不低于定价基准日前二十个交易日公司股票均价的百分之八十。
8、上市公司增发的,发行价格应当不低于公告招股意向书前二十个交易日或者前一个交易日公司股票均价的百分之九十五。
9、发行对象认购的股票自发行结束之日起六个月内不得转让。
上市公司董事会决议提前确定全部发行对象,且发行对象属于下列情形之一的,定价基准日可以为关于本次非公开发行股票的董事会决议公告日、股东大会决议公告日或者发行期首日,发行对象认购的股票自发行结束之日起十八个月内不得转让:
(一)上市公司的控股股东、实际控制人或其控制的关联人;
(二)通过认购本次发行的股票取得上市公司实际控制权的投资者;
(三)董事会拟引入的境内外战略投资者。前款所称战略投资者,是指符合法律、行政法规的规定,具有资金、技术、管理、市场等优势,经上市公司认可长期投资合作战略地位的投资者。
发行对象为前款第(一)项、第(二)项的,发行对象认购的股票自发行结束之日起十八个月内不得转让。
10、募集资金用途
(一)募集资金应当投资于科技创新领域的主营业务;
(二)募集资金用途符合国家产业政策和有关环境保护、土地管理等法律、行政法规规定;
(三)募集资金项目实施后,不会新增重大不利影响的同业竞争、显失公平的关联交易,或者严重影响公司生产经营的独立性。
11、上市公司披露盈利预测的,利润实现数未达到盈利预测百分之八十的,除因不可抗力外,交易所可以对上市公司及其董事长、总经理、财务负责人给予通报批评、公开谴责或者一年内不接受上市公司提交的证券发行上市申请文件的纪律处分;对签字保荐代表人给予通报批评、公开谴责或者三个月至一年内不接受其签字的发行上市申请文件、信息披露文件的纪律处分。
利润实现数未达到盈利预测百分之五十的,除因不可抗力外,交易所可以对上市公司及其董事长、总经理、财务负责人给予公开谴责或者三年内不接受上市公司提交的证券发行上市申请文件的纪律处分;对签字保荐代表人给予公开谴责或者一年至二年内不接受其签字的发行上市申请文件、信息披露文件的纪律处分。
注册会计师在对前两款规定的盈利预测出具审核报告的过程中未勤勉尽责的,交易所可以对签字注册会计师给予通报批评、公开谴责或者一年内不接受其签字的发行上市申请文件、信息披露文件的纪律处分。
二、修订稿比较
1、上市公司证券发行管理办法

2、创业板上市公司证券发行管理暂行办法

3、上市公司非公开发行股票实施细则

三、主板/中小板、创业板、科创板发行机制比较
1、发行条件
主板/中小板
上市公司的组织机构健全、运行良好,符合下列规定:
(一)公司章程合法有效,股东大会、董事会、监事会和独 立董事制度健全,能够依法有效履行职责;
(二)公司内部控制制度健全,能够有效保证公司运行的效 率、合法合规性和财务报告的可靠性;内部控制制度的完整性、合理性、有效性不存在重大缺陷;
(三)现任董事、监事和高级管理人员具备任职资格,能够忠实和勤勉地履行职务,不存在违反公司法第一百四十八条、第一百四十九条规定的行为,且最近三十六个月内未受到过中国证 监会的行政处罚、最近十二个月内未受到过证券交易所的公开谴责;
(四)上市公司与控股股东或实际控制人的人员、资产、财务分开,机构、业务独立,能够自主经营管理;
(五)最近十二个月内不存在违规对外提供担保的行为。
上市公司的盈利能力具有可持续性,符合下列规定:
(一)最近三个会计年度连续盈利。扣除非经常性损益后的 净利润与扣除前的净利润相比,以低者作为计算依据;
(二)业务和盈利来源相对稳定,不存在严重依赖于控股股东、实际控制人的情形;
(三)现有主营业务或投资方向能够可持续发展,经营模式和投资计划稳健,主要产品或服务的市场前景良好,行业经营环 境和市场需求不存在现实或可预见的重大不利变化;
(四)高级管理人员和核心技术人员稳定,最近十二个月内未发生重大不利变化;
(五)公司重要资产、核心技术或其他重大权益的取得合法,能够持续使用,不存在现实或可预见的重大不利变化;
(六)不存在可能严重影响公司持续经营的担保、诉讼、仲裁或其他重大事项;
(七)最近二十四个月内曾公开发行证券的,不存在发行当年营业利润比上年下降百分之五十以上的情形。
上市公司的财务状况良好,符合下列规定:
(一)会计基础工作规范,严格遵循国家统一会计制度的规定;
(二)最近三年及一期财务报表未被注册会计师出具保留意见、否定意见或无法表示意见的审计报告;被注册会计师出具带 强调事项段的无保留意见审计报告的,所涉及的事项对发行人无 重大不利影响或者在发行前重大不利影响已经消除;
(三)资产质量良好。不良资产不足以对公司财务状况造成重大不利影响;
(四)经营成果真实,现金流量正常。营业收入和成本费用的确认严格遵循国家有关企业会计准则的规定,最近三年资产减值准备计提充分合理,不存在操纵经营业绩的情形;
(五)最近三年以现金方式累计分配的利润不少于最近三年实现的年均可分配利润的百分之三十。
向原股东配售股份(简称“配股”),除符合本章第一节规定外,还应当符合下列规定:
(一)拟配售股份数量不超过本次配售股份前股本总额的百分之三十;
(二)控股股东应当在股东大会召开前公开承诺认配股份的数量;
(三)采用证券法规定的代销方式发行。控股股东不履行认配股份的承诺,或者代销期限届满,原股东认购股票的数量未达到拟配售数量百分之七十的,发行人应当按照发行价并加算银行同期存款利息返还已经认购的股东。
第十三条 向不特定对象公开募集股份(简称“增发”),除符合本章第一节规定外,还应当符合下列规定:
(一)最近三个会计年度加权平均净资产收益率平均不低于百分之六。扣除非经常性损益后的净利润与扣除前的净利润相比,以低者作为加权平均净资产收益率的计算依据;
(二)除金融类企业外,最近一期末不存在持有金额较大的交易性金融资产和可供出售的金融资产、借予他人款项、委托理财等财务性投资的情形;
(三)发行价格应不低于公告招股意向书前二十个交易日公司股票均价或前一个交易日的均价。
创业板
(一)最近二年盈利,净利润以扣除非经常性损益前后孰低者为计算依据;但上市公司非公开发行股票的除外;
(二)会计基础工作规范,经营成果真实。内部控制制度健 全且被有效执行,能够合理保证公司财务报告的可靠性、生产经营的合法性,以及营运的效率与效果;
(三)最近二年按照上市公司章程的规定实施现金分红;
(四)最近三年及一期财务报表未被注册会计师出具否定意见或者无法表示意见的审计报告;被注册会计师出具保留意见或者带强调事项段的无保留意见审计报告的,所涉及的事项对上市公司无重大不利影响或者在发行前重大不利影响已经消除;
(五)上市公司与控股股东或者实际控制人的人员、资产、财务分开,机构、业务独立,能够自主经营管理。上市公司最近十二个月内不存在违规对外提供担保或者资金被上市公司控股股 东、实际控制人及其控制的其他企业以借款、代偿债务、代垫款 项或者其他方式占用的情形。
向原股东配售股份(以下简称配股),还应当符合下列规定:
(一)拟配售股份数量不超过本次配售股份前股本总额的百分之三十;
(二)控股股东应当在股东大会召开前公开承诺认配股份的数量;
(三)采用《证券法》规定的代销方式发行。控股股东不履行认配股份的承诺,或者代销期限届满,原股东认购股票的数量未达到拟配售数量百分之七十的,上市公司应当按照发行价并加算银行同期存款利息返还已经认购的股东。
向不特定对象公开募集股份(以下简称增发),还应当符合下列规定:
(一)除金融类企业外,最近一期末不存在持有金额较大的交易性金融资产和可供出售的金融资产、借予他人款项、委托理 财等财务性投资的情形;
(二)发行价格不低于公告招股意向书前二十个交易日或者前一个交易日公司股票均价。
非公开发行股票的特定对象应当符合下列规定:
(一)特定对象符合股东大会决议规定的条件;
(二)发行对象不超过三十五名。发行对象为境外战略投资者的,应当遵守国家的相关规定。
上市公司非公开发行股票,应当符合下列规定:
(一)发行价格不低于定价基准日前二十个交易日公司股票均价的百分之八十;
(二)本次发行的股份自发行结束之日起,六个月内不得转让;控股股东、实际控制人及其控制的企业认购的股份,十八个月内不得转让;
(三)本次发行将导致上市公司控制权发生变化的,还应当符合中国证监会的其他规定。
科创板
(一)具备健全且运行良好的组织机构,现任董事、监事和高级管理人员具备法律、行政法规规定的任职资格;
(二)具有完整的业务体系和直接面向市场独立经营的能力,不存在对持续经营有重大不利影响的情形;
(三)会计基础工作规范,内部控制制度健全且有效执行,财务报表的编制和披露符合企业会计准则和相关信息披露规则的规定,在所有重大方面公允地反映了上市公司的财务状况、经营成果和现金流量,最近三年财务会计报告被出具标准无保留意见审计报告。
2、负面清单
主板/中小板
上市公司最近三十六个月内财务会计文件无虚假记载,且不存在下列重大违法行为:
(一)违反证券法律、行政法规或规章,受到中国证监会的 行政处罚,或者受到刑事处罚;(二)违反工商、税收、土地、环保、海关法律、行政法规 或规章,受到行政处罚且情节严重,或者受到刑事处罚;
(三)违反国家其他法律、行政法规且情节严重的行为。
上市公司存在下列情形之一的,不得公开发行证券:
(一)本次发行申请文件有虚假记载、误导性陈述或重大遗漏;
(二)擅自改变前次公开发行证券募集资金的用途而未作纠正;
(三)上市公司最近十二个月内受到过证券交易所的公开谴责;
(四)上市公司及其控股股东或实际控制人最近十二个月内存在未履行向投资者作出的公开承诺的行为;
(五)上市公司或其现任董事、高级管理人员因涉嫌犯罪被司法机关立案侦查或涉嫌违法违规被中国证监会立案调查;
(六)严重损害投资者的合法权益和社会公共利益的其他情形。
创业板
上市公司存在下列情形之一的,不得发行证券:
(一)本次发行申请文件有虚假记载、误导性陈述或者重大遗漏;
(二)最近十二个月内未履行向投资者作出的公开承诺;
(三)最近三十六个月内因违反法律、行政法规、规章受到行政处罚且情节严重,或者受到刑事处罚,或者因违反证券法律、行政法规、规章受到中国证监会的行政处罚;最近十二个月内受到证券交易所的公开谴责;因涉嫌犯罪被司法机关立案侦查或者涉嫌违法违规被中国证监会立案调查;
(四)上市公司控股股东或者实际控制人最近十二个月内因违反证券法律、行政法规、规章,受到中国证监会的行政处罚,或者受到刑事处罚;
(五)现任董事、监事和高级管理人员存在违反《公司法》 第一百四十七条、第一百四十八条规定的行为,或者最近三十六个月内受到中国证监会的行政处罚、最近十二个月内受到证券交易所的公开谴责;因涉嫌犯罪被司法机关立案侦查或者涉嫌违法违规被中国证监会立案调查;
(六)严重损害投资者的合法权益和社会公共利益的其他情形。
科创板
上市公司存在下列情形之一的,不得公开发行证券:
(一)上市公司及其控股股东、实际控制人最近三年存 在贪污、贿赂、侵占财产、挪用财产或者破坏社会主义市场 经济秩序的刑事犯罪,或者存在严重损害上市公司利益、投 资者合法权益、社会公共利益的重大违法行为;
(二)上市公司及其现任董事、监事和高级管理人员最 近三年受到中国证监会行政处罚,或者最近一年受到证券交 易所公开谴责,或者因涉嫌犯罪正被司法机关立案侦查或者 涉嫌违法违规正被中国证监会立案调查;
(三)上市公司及其控股股东、实际控制人最近一年存 在未履行向投资者作出的公开承诺的情形。
上市公司存在下列情形之一的,不得非公开发行证券:
(一)最近一年财务会计报告被出具否定意见或者无法 表示意见的审计报告;最近一年财务会计报告被出具保留意 见的审计报告,但保留意见所涉及事项对上市公司的重大不 利影响已经消除或者本次发行涉及重大资产重组的除外;
(二)控股股东、实际控制人最近三年存在严重损害上 市公司利益或者投资者合法权益的重大违法行为;
(三)现任董事、监事和高级管理人员最近三年受到中国证监会行政处罚,或者最近一年受到证券交易所公开谴责;
(四)上市公司及其现任董事、监事和高级管理人员因 涉嫌犯罪正被司法机关立案侦查或者涉嫌违法违规正被中国 证监会立案调查;
(五)最近三年存在严重损害投资者合法权益或者社会公共利益的重大违法行为。
3、发行定价
创业板
上市公司增发的,发行价格不低于公告招股意向书前二十个交易日或者 前一个交易日公司股票均价。
上市公司非公开发行股票,发行价格不低于定价基准日前二十个交易日公司股票 均价的百分之八十。
科创板
上市公司增发的,发行价格应当不低于公告招股意向书前二十个交易日或者前一个交易日公司股票均价的百分之九十五。
上市公司非公开发行股票,发行对象应当符合股东大会决议规定的条件,发行价格应当不低于定价基准日前二十个交易日公司股票均价的百分之八十。
4、非公开发行锁定期
主板/中小板
本次发行的股份自发行结束之日起,六个月内不得转让;控股股东、实际控制人及其控制的企业认购的股份,十八个月内不得转让。
创业板
本次发行的股份自发行结束之日起,六个月内不得转让;控股股东、实际控制人及其控制的企业认购的股份,十八个月内不得转让。
科创板
发行对象认购的股票自发行结束之日起六个月内不得转让。
上市公司董事会决议提前确定全部发行对象,且发行对象属于下列情形之一的,定价基准日可以为关于本次非公开发行股票的董事会决议公告日、股东大会决议公告日或者发行期首日,发行对象认购的股票自发行结束之日起十八个月内不得转让:
(一)上市公司的控股股东、实际控制人或其控制的关联人;
(二)通过认购本次发行的股票取得上市公司实际控制权的投资者;
(三)董事会拟引入的境内外战略投资者。前款所称战略投资者,是指符合法律、行政法规的规定,具有资金、技术、管理、市场等优势,经上市公司认可长期投资合作战略地位的投资者。
发行对象为前款第(一)项、第(二)项的,发行对象认购的股票自发行结束之日起十八个月内不得转让。
【特别声明】上海厚禄投资尊重版权,本公众号转载的所有文章、图片、视频音频文件等资料的版权归版权所有人所有,转载的目的在于传递更多信息。如果版权人认为其作品不宜供大家浏览,或不应无偿使用,请及时与我们联系,我们将尽快妥善处理。
厚禄投资介绍:
上海厚禄投资有限公司成立于2015年初,主营科创板PE股权投资、A股重组(借壳、并购、卖买壳)业务。早年从事投资顾问及重组并购业务,在业内获得良好口碑及佳绩,具备大量上市公司资源。曾是花旗集团旗下VC投资机构——美国梧桐资本Sycamore Ventures的中国合伙人。公司从2019年初开始专注于股权投资(PE)科技领域,LP主要为上市公司实控人及著名企业家。目前管理资金规模10亿人民币。由于公司具有并购退出、投后管理、获取优质项目等优势,故管理规模在不断扩大中。
作为一家厚积薄发的新锐投资机构,公司具备出资快、效率高、投资方式灵活、退出渠道丰富等优势。公司聚焦于科技创新项目,涵盖新能源、医疗器械、高端制造、人工智能等领域,偏向技术壁垒高、符合科创板上市条件的优质项目标的。仅半年时间累积投资项目3个,目前已有投资项目在申报科创板上市中。单笔投资规模不限,千万人民币起投。
助力国内科技驱动型新兴产业的崛起,填补国内科技空白。力争成为国内一流的科技投资PE机构。
BP投递:alex@glbfinance.net
咨询热线:021-63332362
公众帐号:glbfclub



