他是名门之后,父亲是中国知识产权事业的创始人!
大学毕业后,24岁上山下乡,26岁进入中科院搞科研!
14年之后,40岁不惑之年创立企业!
在中国企业届一干就是35年,从PC到创投,被誉为中国企业家“教父”!
马云说:他是中国企业界的财富;雷军说:他是中关村人心中的教父;王健林说:有这样的兄长和朋友非常的骄傲!
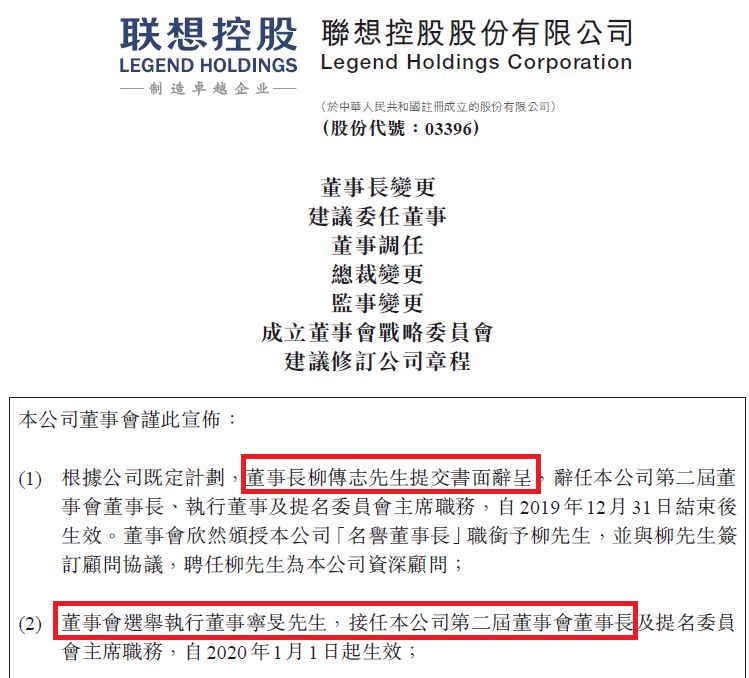
他就是柳传志,昨天,2019年12月18日,宣布退休了!
联想控股今日下午发布公告,柳传志卸任董事长,并担任名誉董事长!

正如几个月前,柳传志接受采访时谈到的那样:当个名誉董事长,战略大问题,知道一下,只看年轻人最后做的结果,那才是一个老头真正该做的事。
40岁柳传志下海创业
20万创立联想
柳传志1944年4月出生于江苏镇江,他的父亲是知识产权事业的创始人柳谷书。
柳谷书从事知识产权事业近40年,是我国知识产权事业的创始人、先驱者和积极参与者,创办中国专利(香港)代理公司、中国国际贸易促进委员会专利商标事务所和柳沈律师事务所。
名门之后的柳传志1966年毕业于西安军事电讯工程学院(现西安电子科技大学),毕业后短暂任职于国防科工委十院十所,24岁到26岁在上山下乡运动中,先后下放到湖南、广东的农场劳动锻炼。
1970年4月进入中国科学院计算技术研究所从事科学研究工作,在中科院14年时间,直至1984年创立北京计算机新技术发展公司(联想集团前身)。
1984年在中国改革开放历史中,是具有深远历史意义的重要事件。邓小平视察深圳,中国开启了下海经商热潮,40岁不惑之年的柳传志从中科院计算机所下海了,用 20万启动资金创办了联想的前身。
柳传志带着其他10名科研人员在北京一处租来的传达室中开始创业。

1984年被称为“中国企业元年”,联想集团的前身、海尔集团、万科的前身深圳现代科教仪器展销中心等应运而生。柳传志、张瑞敏、王石成为这个时代创立的企业代表人物。
上世纪80年代的联想,抓住了改革开放初期的机会,推出了联想汉卡,并布局香港。
1985年联想推出第一款具有联想功能的汉卡产品联想式汉卡,站上了当时科技创新的高地。
这一创新在1988年荣获中国国家科技进步奖一等奖,这是一个非常重要的国家级奖项。
这一年,柳传志带领的香港联想成立。随后的1989年,北京联想集团公司成立。
柳传志成功布局香港和北京的双总部,更好地利用香港的地位,为联想集团上世纪90年代的快速发展奠定了基础。
90年代的柳传志和联想“风生水起”,尽管经历了一些波折,到几次关键时点都取得了很大的成功。
这10年的柳传志和联想,香港上市是第一个标志性事件。1994年2月,联想在香港证券交易所成功上市。此次上市改变了联想公司的治理结构,中科院占65%。
当时国内资本市场刚刚起步,联想率先在香港上市,占据了先机。尽管随后联想出现了亏损,柳传志也与联想另一个重要人物倪光南出现分歧,危机过后,倪光南退出联想,柳传志继续负责联想。
柳传志随后做出了一个重大决定,把北京联想与香港联想合并成联想集团,并宣布了主打国内市场PC的销售战略。
90年代的联想在PC领域快速发展,成为国内PC领域的老大。1992年,联想推出家用电脑概念,联想1+1家用电脑投入国内市场。
1993年,联想进入"奔腾"时代,推出中国第一台"586"个人电脑。
1996年这一年,联想首次位居国内市场占有率首位,打败了国际的巨头,快速占领PC市场。
1999年,联想成为亚太市场顶级电脑商,并在全国电子百强中名列第一。
随后在2000年,柳传志做出了一个重大决定,将联想一分为二——“联想电脑”和“神州数码”,分别有杨元庆和郭为两位年青一代“少帅”负责。
柳传志及其联想集团的高光时刻发生在2004年,12月8日,联想宣布以6.5亿美元现金、6亿美元的公司股票收购IBM在全球的个人计算机业务。这一并购被称为电脑领域“世纪并购”,标志着联想成为一家全球大公司。
而IBM是个人电脑的巨头,曾是全球最大的个人电脑公司,尽管收购IBM的PC业务时,站在台前的是柳传志,但高光时刻之后,宣布了“激流勇退”,将联想集团董事长职位交给杨元庆。
2004年对柳传志和联想来说,还有一个重要事件,也就是联想成为第一家中国企业成为国际奥委会全球合作伙伴,为2006年都灵冬季奥运会和2008年北京奥运会服务。
2005年5月,联想完成了这一世纪收购案,杨元庆也正式接替柳传志出任联想集团董事长兼首席执行官。这一年,柳传志61岁,刚好超过国家法定退休年龄。
其实,当时的柳传志并没有退休,而是把主要精力放在了联想控股,主要做了一系列创投、金融服务等领域。
然而,快速全球化的联想做大的同时,也出现了危机。2008年的全球金融危机大背景下,联想集团出现了亏损,股价也出现了暴跌。
柳传志再次出山,2009年9月重新担任董事局主席,半年后联想集团扭亏为盈,随后逐渐恢复盈利。
危机过后的2011年11月,柳传志第二次卸任联想集团董事局主席,把主要精力放在了快速发展的联想控股创投、并购等业务上。柳传志当时就表示,“辞职不是卸任,是为了做联想控股。”
71岁柳传志
带领联想控股上市
柳传志的个人奖项
柳传志的江湖地位,一大因素是在于其大力培养年轻人,并重用年轻人。三十五年的商海,柳传志带出了杨元庆、孙宏斌等人
杨元庆1989年从中国科大毕业后进入联想工作。1994年,联想成立微机事业部,柳传志全力支持29岁的杨元庆执掌联想个人电脑业务。杨元庆不辱使命,2011年11月再次执掌联想集团以来,把联想引领上新的高度。在当前复杂多变的国际经贸环境中,联想集团的个人电脑业务已居全球第一,截至联想集团19/20财年第二季度,营业额948亿人民币,连续第9个季度增长;智能化转型势头强劲,行业智能整体营业额达去年同期3倍,软件和服务营业额突破60亿人民币。
同样备受柳传志看好的年轻人,孙宏斌有更多的爱恨情仇。孙宏斌1985年从清华毕业,1988年加入联想公司,1989年,年仅26岁的孙宏斌便被任命为专门负责汉卡和微机产品全国分销业务的企业部经理。在不到两年的时间里,孙宏斌从普通员工变成了主任经理,1990年他被破格提拔为联想集团企业发展部的经理,主管范围包括在全国各地开辟的18家分公司。
然而,备受重用的孙宏斌却在联想内部发展起独立王国,甚至在部门内部办了一份小报。1990年5月,孙宏斌被北京海淀警方刑事拘留。1992年8月,孙宏斌被判处有期徒刑5年,罪名是挪用公款13万元。
孙宏斌最终获减刑1年零2个月,1994年3月27日,孙宏斌出狱,通过前同事想约柳传志见面,没想到柳传志爽快的答应了。孙宏斌见到柳传志时,向柳传志认错,并希望自己重新在创业时能获得他的帮助,柳传志借了500万元支持孙宏斌创业。
获得帮助的孙宏斌东山再起。2016年,孙宏斌的融创中国以137亿元收购了联想的地产项目。据媒体报道,孙宏斌还加入了由柳传志创办的中国企业家俱乐部,甚至如今两家人还保持互动,经常相聚吃饭。
柳传志作为中国企业界的大佬,其他大批企业家都对他很尊重,他所创立的泰山会,聚集了一大批企业家,除了柳传志之外,还有段永基、冯仑、卢志强、王健林、郭广昌、李彦宏、史玉柱等,随后马云等企业家也加入泰山会。

马云曾说:“柳传志不亚于世界上任何一个了不起的企业家、任何一个企业界的教父,他就是中国企业界的财富。”
王健林曾说:“我有柳总这样的兄长和朋友感到非常的骄傲”。
雷军曾说:“柳传志在每一个中关村人心里都是教父。”
俞敏洪曾说:柳传志是“半神半人”、“高不可攀的成功者”
潘石屹曾说,柳传志这一代企业家对自己影响非常大。
今年5月,柳传志在接受某栏目采访时谈及退休,表示退休已经提上日程。
柳传志说,“自己要有自知之明,理想的状态是担任联想控股的名誉董事长,公司在战略上有大的问题,我只是知道一下,只看年轻人最后做的结果,那才是一个老头真正该做的事。”
联想控股董事会这样评价柳传志
作为联想的创始人和缔造者,柳传志先生用远见卓识和坚韧不拔,带 领这家企业树立“产业报国”的愿景,不断开疆拓土,持续锻造人才,形成了今天横跨战略投资与财务 投资、中国与海外的战略布局;
他还用这35年的时间,着力推动了企业的机制体制建设、管理规律总结和企业文化打造,这对企业的长 远发展极具深远意义;同时,他身体力行地倡导商业文明,践行企业社会责任,致力于“做好人,做好 事,为社会做出好样子”的理念在联想代代相传。
柳传志先生的贡献不仅于此,他还通过联想实践推动了中国信息化的创新发展,也因而作为“科技产业 化的先行者”,荣获了中共中央、国务院授予的“改革先锋”称号;带领联想在本土击败国际竞争对手 ,并通过投资并购等方式进军海外,为中国企业“走出去”提供了宝贵经验;成功实施企业股份制改造 ,为中国科研院所高科技企业的机制改革探索了一条道路;他高度重视企业管理规律的研究,总结并提 出了“联想领导力三要素”,为更多企业提供了有益借鉴。
柳传志说:“联想是时代的产物。是中国波澜壮阔的改革开放使我们未曾虚度光阴,有机会成为创业者 ,有机会把联想从十几个‘书呆子’发展成人才辈出的现代企业,并通过实践为社会切实做一点事情。 在我们的成长过程中,得到了社会上多方面的支持。感谢大股东中科院在联想各个关键时期坚定不移的 信任与支持,感谢各级政府为我们营造的土壤和悉心指导、鞭策,感谢多年来关怀、帮助联想的各界朋 友。”
“在我35年的企业生涯中,取得了一些成绩,也有许多挫折、失误,感谢与我并肩作战的同事们的相伴 扶持,与我共克难关,分享这一路的酸甜苦辣。未来世界会有各种不确定性的挑战,而联想控股也尚且 年轻稚嫩,但联想人是团结的,有战斗力的,我相信,新一代领导团队有远大的志向和足够的学习能力 ,把过去的经验教训作为财富,将拼搏进取、永不放弃的精神传承下去,迎接压力,拥抱机遇,秉持我 们的初心,努力为国家做出更多贡献。”
【特别声明】上海厚禄投资尊重版权,本公众号转载的所有文章、图片、视频音频文件等资料的版权归版权所有人所有,转载的目的在于传递更多信息。如果版权人认为其作品不宜供大家浏览,或不应无偿使用,请及时与我们联系,我们将尽快妥善处理。
厚禄投资介绍:
上海厚禄投资有限公司成立于2015年初,主营科创板PE股权投资、A股重组(借壳、并购、卖买壳)业务。早年从事投资顾问及重组并购业务,在业内获得良好口碑及佳绩,具备大量上市公司资源。曾是花旗集团旗下VC投资机构——美国梧桐资本Sycamore Ventures的中国合伙人。公司从2019年初开始专注于股权投资(PE)科技领域,LP主要为上市公司实控人及著名企业家。目前管理资金规模10亿人民币。由于公司具有并购退出、投后管理、获取优质项目等优势,故管理规模在不断扩大中。
作为一家厚积薄发的新锐投资机构,公司具备出资快、效率高、投资方式灵活、退出渠道丰富等优势。公司聚焦于科技创新项目,涵盖新能源、医疗器械、高端制造、人工智能等领域,偏向技术壁垒高、符合科创板上市条件的优质项目标的。仅半年时间累积投资项目3个,目前已有投资项目在申报科创板上市中。单笔投资规模不限,千万人民币起投。
助力国内科技驱动型新兴产业的崛起,填补国内科技空白。力争成为国内一流的科技投资PE机构。
BP投递:alex@glbfinance.net
咨询热线:021-63332362
公众帐号:glbfclub



