(报告出品方/作者:中信建投证券,贺菊颖、王在存、刘慧彬)
脑机接口:多学科交叉的前沿技术,国内外研究进展加速
脑机接口技术快速发展。近年来,随着人工智能、神经生物学、传感器等技术提升,脑机接口技术快速发展。脑机接口原理主要是 脑机接口采集大脑信号,再对其进行预处理、特征提取、分类识别,然后生成执行信号从而控制外部设备,最后用户根据设备反馈信息 继续操控调整设备。
脑机接口系统构成:1)用户:大脑。2)脑信号采集:为脑机接口系统提供输入信号。采集方式包括头皮 脑电(EEG)、皮层脑电(ECoG)、单个神经元记录(Spikes)等。3)脑信号处理与解码:包括脑信号预处理,根据神经信号规律提取 特征,用模式识别技术或机器学习算法训练分类模型。4)控制接口:把逻辑控制信号转换为语义控制信号,并由语义控制 信号转化为物理控制信号。5)机器人等外设:与脑机接口通信或可控制的外部设备,如计算机 系统或机器系统。6)神经反馈:以视觉、听觉或触觉等方式反馈给用户,调整用户的 心理活动,从而调节用户的脑信号,最终提升脑机交互的性能。
脑机接口系统根据大脑和外部设备间信号传导方向的不同,分为输出式脑机接口和输入式脑机接口。输出式脑机接口:主要由大脑向外部设备输出通信或控制指令,并把结果通过视听觉等反馈形式提供给用户形成闭环以调节其脑活动 信号,从而提升脑机交互的性能。Neuralink 2024年1月份公布的实验、清华大学与宣武医院的硬膜外电极临床研究、清华大学与天坛医 院的无线微创脑机接口临床试验都属于输出式脑机接口。输入式脑机接口:由外部设备或机器绕过外周神经或肌肉系统直接向大脑输入电、磁、声和光等刺激或神经反馈,以调控中枢神经活 动。包括深部脑刺激(deep brain stimulation,DBS)、经颅磁刺激(transcranial magnetic stimulation,TMS)、经颅电刺激 (transcranial electrical stimulation,TES)和经颅超声刺激(transcranial ultrasound stimulation,TUS)等。神经专科临床应用的 DBS技术、翔宇医疗的智能下肢反馈康复训练系统、诚益通的经颅磁导航系统和脑部磁刺激治疗仪都属于输入式脑机接口。
脑机接口系统根据硬件接入方式的不同,分为侵入式、半侵入式和非侵入式脑机接口。侵入式脑机接口:通过手术等方式将信号采集装置直接植入患者大脑皮层,以获得高强度、高质量的信号,但此种方式经济成本和安 全风险均较高,极有可能引发免疫反应和脑胶质细胞结痂等炎症反应,从而导致信号质量下降。Neuralink 2024年1月份公布的实验、 DBS技术属于侵入式脑机接口研究。半侵入式脑机接口:通过手术方式植入电极,但电极处于颅腔内硬膜外,半侵入式脑机接口相较于侵入式脑机接口,虽采集到的信号 较弱,但免疫反应和炎症反应发生率均较低,安全系数较高。清华大学与宣武医院的硬膜外电极临床研究,清华大学与天坛医院的无线微 创脑机接口临床试验都属于半侵入式脑机接口研究。非侵入式脑机接口:这种脑机接口无需手术,是对人体创伤最小、采集方法最为简单的脑电信号采集方式,将信号采集电极置于头皮 外部的非侵入式脑机接口,但电极与神经元距离较远,测得的信号噪声较大。非侵入式脑机接口主要用于诊疗康复领域,入耳式电子器件 及智能假肢等均属于这一类。
多学科交叉的前沿技术,近年来国内外研究进展加速。1874年,英国物理学家Richard Caton首次研究脑电活动。1973年,美国计算 机科学家Jacques J.Vidal首次提出脑机接口概念,标志着脑机接口进入科学论证时期。当前,脑机接口研究已引发全球广泛关注:2024年1 月,第一位人类患者接受了脑机接口公司Neuralink的植入物;宣武医院联合清华大学团队宣布,全球首例植入式硬膜外电极脑机接口辅助 治疗颈髓损伤引起的四肢截瘫患者行为能力取得突破性进展;2月,清华大学联合天坛医院团队,利用无线微创脑机接口技术,成功帮助高 位截瘫患者实现用脑电活动控制电脑光标移动;8月,马斯克透露Neuralink已成功为第二名人类患者植入脑机接口设备,植入的设备运转良 好;12月,上海脑虎科技、华山医院、天桥脑科学研究所项目基于全自主研发的256导高通量植入式柔性脑机接口,先后开展高精度实时运 动解码和语言解码临床试验研究,成功实现了“脑控”智能设备和“意念对话”。2025年1月,Neuralink已完成3例脑机接口植入,马斯克 宣布计划在2025年再植入约20至30例。
技术革新和政策红利催化,脑机接口行业发展驶入快车道
脑机接口市场规模增速快,预计2019-2027年复合增速达到13.5%。根据国际市场研究机构IMARC Groupe的数据,自2019年起,全 球脑机接口市场规模逐年攀升,预计到2027年将达到33亿美元的规模,年复合增长率约13.5%。非侵入式脑机接口是研发重点方向,占脑机接口市场规模的86%。鉴于技术和伦理安全等问题,当前的研究重心更多倾向于非侵入式脑 机接口技术的开发与应用,广泛应用于脑疾病的早期筛查、诊疗及医疗保健。侵入式脑机接口技术主要应用于难治性脑部疾病的治疗康复, 占比约为14%。
脑机接口潜在应用领域广泛,医疗保健领域是当前主要应用场景。脑机接口技术在医疗健康、教育教学、游戏娱乐、智能空间、军事、 社会安全等多个领域展现出其应用潜力,其中医疗健康领域是最早被应用并最接近实现商业化落地的细分领域。2020年脑机接口市场上,医 疗领域应用占比达62%,其他领域占比38%。
肢体运动障碍诊疗应用发展较快,目前已进入临床阶段。由于脑机接口技术可以直接实现大脑与外部设备的交互,因此脑机接口技术可 以广泛应用于意识与认知障碍诊疗、精神心理疾病诊疗和感觉缺陷诊疗等领域,肢体运动障碍诊疗应用方面已进入临床阶段。
神经编解码算法、新型神经接口、高通量芯片、柔性电极、临床试验等多维度技术实现突破。近年来,各国重视脑机接口在医疗、国防 等领域的应用,技术突破加速出现:
神经编解码算法的模型表现更优:2024年5月,上海交通大学与零唯一思合作发布全球首个脑电大模型LaBraM,模型在20个数据集、 累计2500小时的EEG数据上进行了预训练,在多项任务上超越现有的最优方法,能高效处理多样脑电数据,经无监督训练实现通用表征,从 而快速适配下游任务。
神经接口的侵入性更小、灵敏度更高、记录更稳定:2024年,剑桥大学团队打造出 “可体内植入的电化学致动微电极”(即柔性神经 袖套),该袖套以4μm厚的高分子聚合物为基底,整体厚度仅为10μm,实现了对外周神经的最小侵入性接口连接,借此可以实现更安全、 更有效的神经接口。
芯片通量更高:2024年,武汉衷华脑机宣布已经成功研发出具备65000通道双向通信能力的脑机接口芯片。
柔性电极的创伤更小、生物相容性更高:2023年,中国科学院上海微系统与信息技术研究所与上海交通大学医学院附属第六人民医院合 作,将蚕丝应用于神经接口,解决了神经电极在植入时容易造成较大创伤的问题,为进一步提高蚕丝蛋白神经接口与神经组织的适配性,团 队基于双层可卷曲蚕丝蛋白膜及微机电系统工艺,开发出一种用于外周神经的螺旋电极,其电生理刺激功能和中长期在体生物相容性已得到 初步验证。
运动功能重建领域的侵入式与半侵入式临床试验越来越多,语言与视觉重建领域也有突破:1)Neuralink 2024年1月完成首例侵入式 脑机接口试验,帮助四肢瘫痪患者实现脑控手机和电脑;截至2025年3月中旬,公司已完成3例脑机接口植入;公司计划在2025年再植入约 20至30例,并表示下一个研究方向是帮助视障人士通过直接与大脑视觉皮层连接来重获视觉。2)2024年11月,博睿康与清华大学团队合 作完成全国第三例、上海第一例脑机接口植入手术,帮助因颈椎脊髓损伤而无法站立的患者下床坐轮椅。3)2024年12月,脑虎科技联合华 山医院,开展国内首例高通量植入式柔性脑机接口实时合成汉语言临床试验,通过对语言区占位肿瘤癫痫患者植入脑虎自研256导高通量脑 机接口电极,帮助其定位病灶并保护语言相关的重要脑功能区,术后七天实现142个常用汉语音节下71%的解码准确率,且单字解码时延小 于100毫秒。
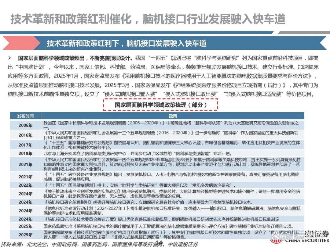
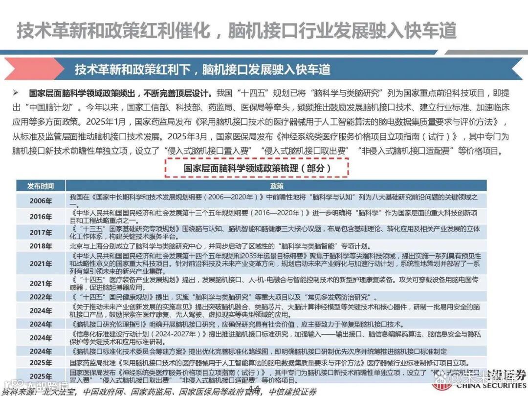
国家层面脑科学领域政策频出,不断完善顶层设计。我国“十四五”规划已将“脑科学与类脑研究”列为国家重点前沿科技项目,即提 出“中国脑计划”。今年以来,国家工信部、科技部、药监局、医保局等牵头,频频推出鼓励发展脑机接口技术、建立行业标准、加速临床 应用等多方面政策。2025年1月,国家药监局发布《采用脑机接口技术的医疗器械用于人工智能算法的脑电数据集质量要求与评价方法》, 从标准及监管层面推动脑机接口技术发展。2025年3月,国家医保局发布《神经系统类医疗服务价格项目立项指南(试行)》,其中专门为 脑机接口新技术前瞻性单独立项,设立了“侵入式脑机接口置入费”“侵入式脑机接口取出费”“非侵入式脑机接口适配费”等价格项目。
脑机接口产业链梳理:上中游技术进展较快
脑机接口产业链上游主要涉及核心器件,包括植入电极(脑虎科技、阶梯医疗)、植入芯片(Neuralink、衷华脑机)、非植入芯片 (芯动神州)、非植入电极(Biomed Products、科斗);中游主要涉及工具软件,包括脑电记录分析/放大器(Alpha Omega、博睿康), 数据压缩(麓联科技);下游则是各类应用解决方案,覆盖癫痫预测(诺尔医疗)、情绪和抑郁识别(Brainify.AI)、脑起搏器(美敦力、 品驰)、脑起搏器临床应用(三博脑科)、麻醉监测(爱朋医疗)、康复设备(诚益通、翔宇医疗)、运动功能(强脑科技、创新医疗)等 多个方案,海外Neuralink综合布局上游核心器件和下游应用解决方案。
Neuralink:侵入性脑机接口公司,由马斯克于2016年成立,产品包括三个基本部分:植入物、应用程序和手术机器人。1)N1植 入物:一种完全植入的神经记录和数据传输设备,包含柔性电极“线”(threads)阵列,最大限度减少了植入过程中以及之后的损伤。植入后,该植入物会取代原来位置的头骨,进行无线传输数据。2020年产品更新后,N1植入物能够捕获超过1000个通道的信息,并且 每个通道以200兆比特的速率传输数据。植入物宽23mm,厚8mm,被密封在生物相容性外壳内,由一块小电池供电,无线充电,电池 续航1天。2)应用程序:通过低功耗芯片处理神经信号,无线传输至Neuralink应用程序,后者将数据流解码为动作和想法。3)手术机 器人:负责插入N1植入物,其传感器负责引导切割刀片,从而避免血管破裂,机器人每分钟能够插入6根柔性电极“线”,种植过程仅 耗费不到一小时。
2024年1月,公司宣布完成首例侵入式脑机接口实验,帮助四肢瘫痪患者通过意念控制手机和电脑;5月,外媒报道称首例患者或因 术后颅内积气而导致电极线收缩,影响了捕获数据量,公司表示已经通过一系列软件修复来弥补电极线收缩问题;截至2025年3月中旬, 公司已完成3例脑机接口植入。2025年1月初,马斯克宣布计划在2025年再植入约20至30例,并表示下一个研究方向是帮助视障人士通 过直接与大脑视觉皮层连接来重获视觉。
脑机接口相关上市公司:布局下游解决方案为主
爱朋医疗:主业布局脑电采集设备,参控股脑机公司
爱朋医疗主营医疗器械,致力于急慢性疼痛管理(镇痛泵等)、鼻腔及上气道管理(诺斯清生理海水鼻腔喷雾等)两大 细分领域,公司公告的脑机接口相关布局包括:1)公司麻醉深度监测仪产品属于脑电采集设备,运用非植入式电极采集脑电(EEG)信号通过数据处理应用于麻 醉深度监测领域,该产品正在市场推广过程中,已完成20多个省份的挂网。2)参股常州瑞神安,控股深圳朋睿脑科学,持续布局脑机接口。常州瑞神安为公司参股公司,基于脑机接口技术, 拥有一次性使用颅内脑电极(SEEG)、植入式迷走神经刺激器(VNS)及植入式可充电脊髓刺激器(SCS)等三类注 册证产品,应用于癫痫及疼痛治疗等领域,且已取得一定规模的销售。深圳朋睿脑科学为公司控股公司,未来将依托 脑机接口、柔性传感、AI算法等技术,从事神经系统疾病诊断、认知训练、睡眠监测等领域脑疾病数字化诊疗产品及 平台研发。
三博脑科:DBS应用于旗下医院临床手术,福建三博正在开展脑机接口临床试验
三博脑科:神经专科民营龙头。公司依靠首医大,主打大单体医院扩张。“三博脑科”品牌于2003年由国内知名神经医学专 家栾国明、于春江、石祥恩及资深医疗管理专家张阳等人创建,经过十八年发展,形成了以医疗投资、医院管理、品牌运营为主 导,集“医疗、教学、科研”于一体的医疗集团。目前运营医院7家,其中神经专科三级医院4家,三级综合性医院1家,二级综 合性医院2家。
DBS应用于旗下医院临床手术。公司旗下医院已将DBS应用于临床手术,例如2022年河南三博脑科医院针对一名抽动秽语综合征患者, 在其GPi靶点植入DBS,医生操作手术机器人通过术中注册和打靶矫正精度,完成电极植入。术后该患者无抽动症状,表情自然。
旗下医院正在开展脑机接口临床试验。福建三博福能脑科医院正在开展“静脉介入脑机A型传感器治疗瘫痪肢体的临床安全性研究”, 旨在评估静脉内介入脑机A型传感器的安全性和有效性,研究将采用静脉内介入脑机接口(BCI)技术,介入脑机A型传感器1个月,介入1个 月后取出。通过采集脑电信号并结合功能性电刺激,结合外部设备进行治疗,促进缺血性脑卒中患者的肢体运动功能恢复,目前正在公开招 募受试者。
公司积极对外开展脑机接口合作研究。2024年6月4日,公司与武汉衷华脑机签署战略合作协议,双方将发挥各自在神经科学领域的专 业优势,在促进脑机接口临床转化等方向上开展合作。衷华脑机成立于2021年,具备从底层CMOS芯片设计、微机电系统工艺制备到脑机接 口系统总体设计的全链条自主可控的研发体系,已研制出6万5千通道双向植入式脑机接口系统。2)2024年4月27日,公司与清华大学生物 医学工程学院签署校企合作备忘录,双方将共建“脑机精准医学联合研究中心”,在脑疾病大数据、建模与计算和精准诊疗新技术等方面开 展研究,并推动临床转化,打造成为中国先进的脑疾病精准诊疗和脑健康技术创新联合研究中心。
诚益通:依托子公司综合布局非侵入式和侵入式脑机接口
诚益通:“智能制造+康复设备”企业。“一体两翼、双轮驱动”的发展战略,涵盖智能制造业务和康复医疗设备业务。诚益通成立于 2003年,是国内领先的生物、制药行业智能制造系统整体解决方案供应商;康复设备、康复辅具研发制造、康复养老专业技术服务、医用医 疗器械提供商,是国家首批认定的高新技术企业。目前,公司业务涵盖医药生物智能制造和康复医疗设备两大板块。
公司依托子公司综合布局非侵入式和侵入式脑机接口。1)非侵入式方面,全资子公司龙之杰携手华南理工大学成功研发了经颅磁导航 系统及脑部的磁刺激治疗仪等产品,将脑机接口技术与现有康复产品进行融合,2024年7月10日,龙之杰发布三款基于脑机接口技术的神经 康复产品样机,包括脑机接口认知康复系统、脑机接口手功能康复系统以及脑机接口上下肢主被动康复系统。2)侵入式方面,2024年3月 28日,龙之杰在北京设立北京脑连科技有限公司,与清华大学高小榕教授等团队深入探索脑机接口相关技术。目前公司通过脑连科技与大兴 医药基地管委会联合成立“脑机接口植入式生物实验室”,专注于侵入式脑机接口技术的研发与转化。
报告节选:



























来源:行业报告研究院
厚禄投资介绍:
上海厚禄投资有限公司成立于2015年,主营科创板PE股权投资业务。早年从事上市公司重组并购业务,在业内获得良好口碑及佳绩。
2025年厚禄投资与见华国际携手设立泰国办公室,致力于为中国企业出海泰国投资设厂,包括泰国工业用地买卖,BOI申请等。
BP投递:quain.zhong@glbfinance.net
咨询热线:021-63332362

