(报告出品方/作者:国信证券,唐旭霞、孙树林)
传感器:人形机器人感知层、控制层关键部件
总结:传感器是人形机器人与外界交互的重要桥梁,人形机器人需搭载多种传感器(视觉、力觉、惯性、温度等),其中力传感器重要性高(感知并度量力)、价值量大(头豹研究院测算其在机器人中价值量占比 16%);力传感器按测量维度分为一至六维,其中六维力可给出最全面力觉信息,在人形机器人上主要安装于手腕、脚踝等部位,助力机器人实现精准感知和柔顺控制。
传感器是人形机器人与环境交互的重要桥梁,力传感器价值量高
传感器是一种能够感知外部信息的测量工具,可将物理、化学、生物等非电信号转化为便于精确分析的电信号。作为获取外部信息的关键起点,传感器在很大程度上决定了控制系统整体的性能。随传感器技术的不断进步,传感器已在汽车电子、工业控制、消费电子、国防军事、航空航天等诸多领域得到广泛应用。作为人形机器人与外部环境交互的重要桥梁,传感器是感知层和控制层不可或缺的关键部件。人形机器人可分为感知、决策、控制、执行模块,传感器作为感知模块的核心部件采集机器人的内外部信息,信号输入人形机器人“大脑”后由大脑做出决策,再由控制模块的控制器和伺服驱动器输出控制指令,如关节的启动顺序、速度和力矩等控制指标,从而控制电机提供动力,驱动直线关节、旋转关节和灵巧手等执行模块执行具体动作,再通过传感器获取反馈信号,比较输出和输入状态,以达到精准控制的目的。
人形机器人的传感器相当于人的感知器官,种类繁多。人形机器人需要传感器采集并处理机器人自身和周围环境的状态,以及机器人自身状态,包括对视觉、听觉、触觉等信息的处理和分析。因此人形机器人往往搭载多种类型的传感器,更全面、准确地感知周围环境和操作对象的状态。例如,在抓取易碎物品时,视觉和触觉传感器的协同作用使人形机器人能够精确控制抓取力度,避免物品损坏。力传感器在人形机器人中的重要性高、价值量大。人形机器人用到的传感器类型众多,除了满足传统机器人需求的比如电流传感器、温度传感器、颗粒物传感器之外,还包括价值量较高、对于性能提升较为关键的传感器,如力传感器、电子皮肤、视觉传感器、惯性传感器等。其中力传感器价值量高,与人形机器人的智能化、高精度控制紧密相连,对提升机器人性能具有决定性作用。因此本报告重点研究力传感器。
人形机器人打开力传感器广阔应用空间
力传感器可感知并度量力,将力的量值转换为相关电信号输出,从而检测压力、重力、扭矩等机械量;力传感器测量系统可实现从最初载荷到弹性应变、应变片的电阻值、输出电压,到最终的力/力矩信号的变换过程。按测量维度可分为一至六维力传感器,在指定的直角坐标系内,力传感器能够测量几个维度,它就是几维力传感器:一维力传感器较常见的是称重传感器,只能测量垂直于地面的重力;三维力传感器则可测量 X、Y、Z 空间坐标系内的力觉信息。而六维力传感器能同时测量沿三个坐标轴方向的力和绕三个坐标轴方向的力矩,能给出最为全面的力觉信息。六维力传感器的研发难度大,不是三个一维力传感器和三个扭矩传感器结构的简单叠加,非线性力学特征明显要考虑多通道信号的温漂、蠕变、交叉干扰、数据处理的实时性等问题,六维联合加载标定也较为复杂,坤维科技认为六维力传感器的技术难度是一维力传感器难度的“六次方”。
力传感器产业链拆解: 上游是原材料与零部件:包括半导体、陶瓷、有机、金属材料等;零部件包括弹性体、应变片、电路板、粘接、外壳等。力传感器原材料成本占比高,以柯力传感为例,其直接材料成本占 73.6%;零部件层面,如应变片式传感器主要材料为应变片等;国际高端传感器主要使用硅应变片,中国企业多使用较为便宜的金属应变片。 中游为力传感器的生产制造:关键工艺流程主要为弹性体的制造与加工、应变片的贴片、检测等环节。 下游应用领域较为广泛:机器人为重要应用场景。当前力传感器主要应用于高精度抛光打磨、铣削、焊接及高精密装配等场景多关节机器人,以及对传感性能要求更高的协作机器人。
在机器人应用领域,六维力传感器是机器人实现柔顺化、智能化控制的重要组成,为机器人的力控制和运动控制提供了力信息。力控技术的发展赋予机器人更强的感知、决策、执行能力,对机器人完成复杂精细作业、实现智能化起重要作用。
在人形机器人领域,六维力传感器主要装于手腕、脚踝等关键部位,可提升机器人手部操作的精细化与柔性化程度、测量脚踝处的力和力矩,提高脚部行走的稳定性,实现人形机器人精准和柔顺控制。在机器人末端关节上使用的六维力传感器一般需要连接一个执行机构,例如打磨头、夹爪等,执行器工作过程中的力臂(力的作用线到支点的距离)在几十到两三百 mm 之间。
当前部分人形机器人厂商明确披露在机器人产品中使用力传感器,如特斯拉、优必选、智元等。以 Optimus 为例,其在旋转关节上采用力矩传感器,在直线关节上采用力传感器,同时预计在手腕和脚踝部位有望采用六维力传感器。
优必选在人形机器人产品上均配备 4 个六维力传感器,分布在手腕和脚踝处。智元在远征 A2-W 机器人上配备 7 自由度双臂,配合六维力传感器,A2-W 能够精准执行多种力控任务。
六维力传感器:高壁垒、高价值的精准力控传感器
总结:六维力传感器可测量空间坐标系中 3 方向力+3 方向力矩,1)性能指标:包括串扰、精度、准度、灵敏度、分辨率、过载能力等衡量指标;2)技术路线:应变式、电容式、压电式、光电式等类型,其中应变式技术成熟,精度高、成本较低、应用广泛;3)结构拆解:应变式六维力主要元件包括弹性体、应变片、底盘、基座、顶盖等,其中弹性体和应变片是核心部件;4)工作原理:基于弹性体形变,弹性体上粘贴的应变片发生形变导致电阻值变化,通过测量电路转为电压信号,算法解耦后得到六维力信息。
六维力传感器是人形机器人精准力控的关键
六维力传感器能够检测力在空间作用的全部信息,即在笛卡尔空间坐标系所形成的三个力分量(Fx、Fy、Fz)和三个力矩分量(Mx、My、Mz)都可以被完整描述,从而对力进行精密测量与控制;六维力测量的需求最早来自航空航天飞行器领域,飞行器内部的六维力传感器用来测量飞行器的空气动力学特性,包括正交三方向力(升力、阻力、侧向力),以及三方向力矩(俯仰力矩、偏航力矩和滚转力矩)。
六维力传感器相对于三维力传感器增加对三方向力矩的测量,能够更精准地测量力觉信息。举例来看,当力的方向与传感器的测量轴线平行但不重合(即力的作用点与传感器标定参考点不重合)时,仅采用三维力传感器可能测量出现误差,因为基于理论力学中力的平移等效原理,相当于有一个力和弯矩同时作用在传感器上,此弯矩对传感器产生一定变形作用。三维力传感器加载标定时无法考虑弯矩,使得标定出的模型和参数无法将弯矩的干扰修正消除,导致误差。力经正交分解并平移后,传感器既要承受力 Fx/Fy/Fz 三分量作用,又要承受Mx/My/Mz三个弯矩作用,弯矩越大,三维力的测量越不准确。六维力传感器可精准地修正三方向力和三方向弯矩之间的耦合误差,很大程度上消除弯矩对力测量干扰。
核心指标:六维力传感器的核心指标包括串扰、精度、准度、满量程、满量程输出、灵敏度、迟滞、分辨率、过载能力等。
串扰:用来衡量多维力传感器各测量方向间的耦合影响,可反映测量误差水平,是衡量六维力传感器性能关键指标之一。串扰需分别对六维力传感器的六个测量方向精确加载至各自的额定载荷,记录六个方向测量结果。如载荷组1中,仅对 Fx 方向加载到额定载荷,并假设加载方向和载荷值准确,所以理论上Fx 是 100%FS,其它方向是 0%FS;而实际测试结果显示,Fy、Fz、Mx、My、Mz测量结果并非为 0%FS,其值大小即为在 Fx 作用下的串扰。根据坤维科技,比较优秀的串扰指标在 1%FS 左右,2~5%FS 比较常见。
精度与准度:精度强调测量结果的重复性,准度强调测量结果与理论真值之间的偏离程度。准度涵盖滞后、线性、蠕变等误差因素,更能体现产品的综合性能,是多维力传感器最为核心的技术指标之一。
精度等级:根据国家标准《GB/T33010-2016 中华人民共和国国家标准·力传感器的检验》,力传感器可分为 0.01~1 八个级别;2023 年9 月工信部发布的《关于组织开展 2023 年未来产业创新任务揭榜挂帅工作的通知》中,《人形机器人揭榜挂帅任务榜单》提到:到 2025 年,完成人形机器人系列化力传感器的设计与制造,满足驱动关节、手指、足底等肢体末端力测量需要,并在人形机器人上开展实际应用。传感器采用低成本、高性能的设计,精度达到0.5%FS,响应时间优于0.03s,具有智能信息采集与处理能力,提升力传感器的智能化水平。
应变式六维力传感器精度高、较成熟,应用广泛
根据测量原理不同,六维力传感器可以分为应变式、电容式、光电式、压电式等类型。在产品性能方面,应变式传感器综合性能较优,其中硅应变和金属箔传感器的刚度接近,成本上金属箔占优,硅应变片在稳定性和信噪比方面更优。总体而言,应变式传感器较成熟,应用广泛,具有精度高、测量范围广、成本低、高频响特性好的特点(QYResearch 预计其使用量约占力传感器总量的80%+)。
应变式六维力传感器的工作原理主要基于弹性体形变,整体过程包括4 个阶段:
阶段①载荷→弹性体形变:力的作用下,弹性体发生与所受力成一定关系的微小应变。
阶段②弹性体形变→应变片电阻值的变化:在弹性体变形较灵敏的部位粘贴电阻应变片,弹性体发生形变时应变片同样发生形变,应变片由于应变效应(金属应变片)或压阻效应(半导体应变片)产生电阻值的变化。
阶段③应变片电阻值的变化→电压输出:应变片被接入到一个电桥电路中,该电路通常由四个电阻组成,其中两个固定电阻,另外两个应变片电阻。当弹性体受到力作用时,应变片的电阻值发生变化,导致电桥电路失去平衡,从而产生一个与力成比例的电压信号。
阶段④电压输出→力/力矩信息输出:由于传感器包含多维力和力矩信息,每一个施加的力/力矩都可能对所有输出信号产生影响(即耦合)。因此需通过解耦算法将传感器输出电压向量进行解耦,得到实际加载的准确的力/力矩信息。最后力信号将会反馈给控制系统,控制系统根据感知到的力信号调整运动轨迹和力度,实现对力的精确控制。
结构拆解:以应变式六维力传感器为例,其主要机械元件包括弹性体、应变片、底盘、基座、顶盖等:
顶盖通过中心四个定位孔与弹性体直接连接,且顶盖与基座之间有一定缝隙,因此顶盖可直接受力并将力传递给与之相连的弹性体;
弹性体目前主要是十字梁型,包括四个主梁、八个浮动梁、中心台、轮缘等。在每个主梁的正反面及两个侧面各贴有多个应变片。
应变片通常由金属箔或半导体材料制成,具较好的力学和电学性能,可将机械应变转换为电阻变化。金属应变片主要包括丝式、箔式等,由敏感栅、导线、覆盖层、基底等部分构成。作为应变片的核心,敏感栅是将应变量转换成电阻变化量的电阻体,可以感知微小的应变变化,主要为金属或半导体材料;敏感栅的引出部分即为导线,可将应变片接入测量电路;覆盖层主要保护敏感格栅;半导体应变片则主要包括体型、薄膜型、扩散型等,采用半导体材料作为敏感栅,灵敏度较高。
基底一方面能保护内部敏感元件,另一方面可传导被测单元的应变。
应变片系六维力传感器核心部件,主要包括金属应变片或硅应变片方案:
金属应变片:应变效应,受力后尺寸变化导致电阻变化。传统金属应变片以金属应变效应为原理,金属受力后发生尺寸变化,产生电阻变化,这种应变效应引起的材料电阻值的变化幅度较小(相对于硅应变片)。
硅应变片:压阻效应,受力后半导体的电阻率发生变化。以半导体压阻效应为原理:力作用下半导体晶格产生畸变→晶体内部能级构造变化→晶格对称性被破坏→改变载流子相对能量、迁移率→改变材料电阻率。相对金属应变片,硅应变片灵敏系数更高,且机械滞后性(外力消失后不会立即恢复原样)、体积等都比较小;缺点是温度稳定性弱,温度变化会导致电阻值变化,且承受较大外力时会导致其输出的非线性误差增加,需要采用温度补偿等措施。
难点:设计、算法、标定以及工艺多维壁垒
总结:六维力传感器的价值量高、技术难度大,Know how 要求多,技术壁垒主要体现为设计、算法、工艺的精湛结合,结构设计、解耦、标定检测、加工工艺等多个方面共同构成六维力传感器制造“系统工程”:1)结构设计方面,六维力传感器的结构设计涉及多个关键点,包括弹性体的选择与优化、应变片设计与选择等,弹性体需要平衡刚度与灵敏度,应变片种类较多且影响工艺路线选择;2)解耦方面,消除维间耦合(即解耦)是六维力传感器需解决的核心问题,包括结构解耦和算法解耦;结构解耦存在加工难度高、不易实现、成本较高等难点,壁垒较高;算法解耦种类较多,各有优劣,尚未收敛,厂商也需要对模型改进,Knowhow较深;3)标定与检测方面,六维联合加载标定和检测的复杂程度高,设备需自研;4)工艺方面,加工工艺流程长、复杂度高,弹性体和应变片的加工Knowhow较深,金属应变片贴片仍需依赖人工,大批量一致性自动化生产的壁垒较高。硅应变片精度、灵敏度高,与玻璃微熔工艺结合可提高自动化生产能力,有望成为未来大批量出货时的工艺方向。
结构设计:弹性体和应变片设计涉及多个关键点
六维力传感器结构设计涉及多个关键点,如弹性体的选择与优化、应变片设计与选择等,共同构成六维力传感器高精度、高稳定性和高可靠性的基础。其中弹性体的结构直接影响传感器的灵敏度、刚度、动态性能、维间耦合等特性。弹性体的结构设计是六维力传感器的核心,需要平衡刚度与灵敏度。弹性体的刚度决定传感器的测量范围,刚度越大,量程越大,但灵敏度就越小,因此如何在刚度和灵敏度之间平衡,成为弹性体的设计的壁垒之一,在结构设计和材料选择方面具较多 Know how:1)结构:结构设计时需考虑量程、重量限制、尺寸限制、安全载荷下的强度、电路板放置、与其它结构的机械配合等多种因素,也需充分考虑力传递的均匀性和灵敏度,确保传感器能够准确感知多维力的变化;2)材料:需考虑材料力学性能、刚度、稳定性及加工精度等因素,比较好的弹性体材料应具备良好的弹性恢复能力和缓解疲劳性能,以确保传感器在长期使用过程中保持高精度和稳定性。 当前弹性体的结构有多种类型,各有优劣,尚未收敛。美国斯坦福大学人工智能研究所设计的十字交叉梁结构的六维腕力传感器,其采用“马提斯十字梁”(Maltess Cross)结构,是应用最广泛的一种结构,优点是结构对称,同时降低了高度使得传感器结构紧凑,并且维间耦合小,易于实现温度补偿,但也存在抗过载能力较差,动态特性难于提高等缺点。
应变片设计与选择方面,应变片类型较多,且影响工艺路线,knowhow 较深。应变片主要包括金属应变片和半导体应变片,其中金属应变片主要包括丝式、箔式等,半导体应变片则主要包括体型、薄膜型、扩散型等,种类较多。不同类型的应变片影响其与弹性体的连接工艺。金属应变片在与弹性体相连接时主要采用胶水粘贴的工艺,需人工贴片;而半导体应变片则可以采用玻璃微熔工艺,可实现大批量自动化生产。因此,应变片的设计与选择也具有较深壁垒。
弹性体和应变片的选择会影响六维力的温度漂移与补偿。温度漂移是指不同环境的温度变化会对影响传感器性能,是传感器需要解决的重要问题之一。以应变式六维力传感器为例,应变片电阻值变化主要有两个来源,其一是正常的金属应变效应或者半导体压阻效应,另一来源则是温度漂移:应变效应、压阻效应:受力时,弹性体形变带动应变片形变,金属应变效应或者半导体压阻效应导致应变片的电阻值发生变化;此原因即为常温下力传感器的测量原理,应变片的形变仅由弹性体带动。虚假应变(温度漂移):当环境温度变化时,一方面引起材料电阻系数的变化,直接导致电阻值变化(而不是力作用);另一方面会引起应变片与弹性体的体积发生不同程度变化,产生不同应变值,导致电阻值变化。此时应变片的形变是虚假应变,又被称为热输出,需要通过温度补偿进行消除。弹性体的材料可能影响温度漂移。同样的应变片粘贴于不同材料弹性体上时,温度变化会影响弹性体材料的弹性模量,进而导致六维力的产生不同程度的虚假应变。因此,弹性体设计时需注重材料选择。 补偿应变片法是常用的温度补偿方法,高精度补偿需具备较高Know how。补偿应变片法是使用两个相同的电阻应变片,一片为工作应变片,粘贴在需要测量应变的地方;另一片为补偿应变片,粘贴在与同材料、同温度条件但不受力的补偿件上,并与工作应变片作为邻臂接入电桥中,补偿应变片不承受应变,只感受温度变化。由于两个应变片处于相同的温度场中,所以温度变化引起的应变相同,因而可以消除温度的影响。然而整体来看,通过硬件设计进行温度补偿较难做到高精度补偿,高精度温度补偿还需结合软件算法,具备较高Know how。
解耦:结构、算法双解耦难度高
消除维间耦合(即解耦)是六维力传感器需解决的核心问题。理想情况下,六维力传感器各通道间不存在维间干扰,每个通道电压输出只与本通道的加载力/力矩有关,与其它通道无关;但事实上由于弹性体机械结构、传感器机械加工精度、应变片粘贴技术、测量方法等原因,几乎任何通道输出信号会受各个方向力/力矩的影响,某一通道的输出信息可认为是由该通道输入的力/力矩和其余耦合通道输入的力/力矩共同作用之和,即存在维间耦合。
多维力传感器的耦合问题产生的原因包括结构性耦合和误差性耦合。结构性耦合主要是因为弹性体是一体化结构,在结构设计上某些方向存在耦合;误差性耦合产生的原因主要是制造工艺和贴片水平的限制。因此要提高六维力传感器感知的精确性需要进行解耦,主要包括结构解耦和算法解耦。
方案一:结构解耦
在解耦结构设计方面:由于结构加工和工艺误差等原因,不同维度之间的力信号可能会相互干扰,影响测量精度。可通过结构设计来提高解耦的精度,结构解耦是从误差根源入手,通过合理布局、制造工艺和机械设计,将不同维度的力信号分离开,减少相互间干扰。通过弹性体结构的设计,多维力传感器能够在受到外力作用时,将多维力及力矩分量转换为可测量的电信号。例如,一种具有滑移结构的六维力传感器通过滑移结构将十字梁进行限制,使其只在需要的方向移动,具备结构解耦的特性。但结构解耦存在加工难度高、不易实现、成本较高等难点,壁垒较高。
方案二:算法解耦
算法解耦通过软件算法的设计对六维力传感器进行解耦。相比结构解耦,算法解耦灵活性高、成本低、更易实现,分为线性解耦和非线性解耦:1)线性解耦假设六维力传感器的输入和输出呈线性关系,基于最小二乘法来计算系数矩阵的广义逆,是最简单、应用最广泛的解耦算法。但不同通道的输入、输出数据之间并不总是线性关系,出现微小扰动可能使得解耦精度发生偏差。2)非线性解耦算法种类较多,各有优劣,尚未收敛。非线性解耦算法包括反向传播神经网络(BP)、径向基函数(RBF)、支持向量机算法(SVR)、极限学习机算法(ELM)等等,可处理非线性映射关系,误差相比线性解耦有明显改善,但也存在计算复杂、所需训练样本多、耗时长等缺点,厂商也需要对解耦模型进行改进,增加解耦成本。
标定与检测:六维联合加载标定复杂度高,设备需自研
六维力传感器在设计、制造完成后,或者使用一段时间后,需对其进行标定和校准,以确定其输入、输出间的关系是否变化,确保各项性能指标满足要求。标定是指通过试验方法记录输入-输出数据,将已知的被测量(即标准量)输入传感器,得到传感器的输出量,建立输出量与输入量之间的对应关系,从而得到一系列表征两者关系的标定曲线,进而得到获得六维力传感器内部算法的各个参数,也就是建立传感器原始信号和受力之间的映射关系。检测是指加载已知理论真值的载荷(输入)并同时记录传感器测量结果(输出),统计、比较测量结果和理论真值的差异,获得传感器的精度和准度,也就是测试传感器准不准。简单来说,标定是获得传感器参数,检测是获得传感器的精准度。
标定
从原理上来看,六维力传感器在测量时,弹性体上会受到六维力/力矩的作用,以F 来表示;而传感器输出的电压信号则用 V 表示。六维力的输入矩阵F 和输出矩阵 V 之间的关系为:F=C×V,C 即为标定矩阵。传感器的标定就是求标定矩阵C,即根据加载在传感器上的已知力 F(标定力)和传感器六通道的电压输出值V,求解出矩阵 C。C 已知后,在传感器上施加任意方向大小的载荷,就可以根据输出电压 V 得到传感器上加载的力 F 的大小。
六维力传感器的标定需要同时考虑六个维度,六维联合加载标定的样本空间复杂程度高。对于六维力传感器而言,在标定时需要六维联合加载标定,即三个方向的力(Fx、Fy、Fz)和三个方向的力矩(Mx、My、Mz)同时加载。从难度对比来看,假如同样每个维度取 9 个样本点,一维力传感器的样本空间包含9 个样本点来,而六维力传感器的样本空间则包含 531441 个样本点,难度呈指数型上升。
六维联合加载标定难度较高的主要原因在于非线性特性,六维力传感器并非多个单维传感器的简单叠加,需要通过对交叉样本点的加载标定来充分体现非线性效应,然后采用解耦算法的数学模型进行深入研究,之后还要精确拟合模型参数,才能标定出高准度的六维力传感器,实现高准度。
检测
检测的主要功能是评价传感器的标定效果。检测也要采用六维联合加载的方式,所用到的设备与标定设备一样,但检测样本点需要与标定样本点都不相同。每个检测样本点都是三个方向力(Fx、Fy、Fz)和力矩(Mx、My、Mz)的组合。检测样本点的选择应该满足随机性和非相关性的要求,并且较为均匀地分布在样本空间中,才能准确、客观的评估标定结果的优劣。
标定设备
标定设备方面,目前六维联合加载设备无标准产品,需厂商自研。六维联合加载设备是高精度六维力传感器研发和生产的必要条件,但是目前没有标准产品可以直接采购,一般由六维力传感器的厂商自行研制,因此不同厂商的六维联合加载设备的形态差别非常大。六维联合加载设备的研发涉及到空间光学定位、载荷位移补偿、机电一体化等多项综合技术,Knowhow 较深,依赖工程经验。一旦细节考虑不周全,加载效果就不理想,加载设备自己产生的耦合误差可能超过1%FS,进而无法标定出高准度的六维力传感器。
生产加工工艺:一致性自动化生产难度高
六维力传感器加工工艺流程长、复杂度高,核心零部件弹性体和应变片加工Knowhow 较深,且当前小批量出货下,金属应变片的贴片工艺仍依赖人工,大批量一致性自动化生产的壁垒高;硅应变片+玻璃微熔的工艺路线可实现自动化贴片,有望提高大批量生产的能力。 1)弹性体加工方面,弹性体在加工中会产出各种加工应力,其加工应力的积蓄与大小会影响到传感器的测试性能指标,因此加工中应尽量避免加工应力积蓄或减少加工应力;此外在贴片、组桥、补偿、调试、封胶等环节上需控制环境温度、湿度洁净度和流程节拍,Knowhow 较深。 2)应变片贴片方面,当前小批量出货情况下,大部分应变式六维力厂商仍采用金属应变片+人工贴片的方式,尚未完全实现自动化生产,仍需人工操作,带来对人才、经验的要求,提升大批量、一致性出货的难度。
金属应变片主要是在基底的塑料薄膜上贴上由薄金属箔材制成的敏感栅,然后再覆盖上一层薄膜做成迭层构造。主要生产工序包括基底制作、匀光刻胶、腐蚀、调阻、加盖层等。金属应变片主要通过胶水粘贴的工艺与弹性体相连接,而胶水粘贴是一项工艺性较强的作业,主要凭借贴片工人的经验,工艺knowhow较深。
硅应变片精度、灵敏度高,与玻璃微熔工艺结合可提高自动化生产能力,有望成为未来大批量出货时的工艺方向。金属应变片存在成本较高、灵敏度低、抗干扰能力和稳定性较差等劣势,而硅应变片有更好的压阻效应,在高精度和高灵敏度的力学测量的领域可实现对金属应变片的替代。硅应变片目前主要通过光刻单晶硅技术或蚀刻单晶硅技术制造;与传感器连接时,硅应变片常采用有机胶粘贴或玻璃微熔方式,其中玻璃微熔能够通过自动化工艺生产,提高批量化生产能力。
有机胶粘贴是将硅应变片放置在固定胶上,通过加热使传感器上的固定胶熔化,从而将硅应变片固定在固定胶中;但高温环境中固定胶可能会熔化,使应变片位置发生改变,影响性能。
玻璃微熔是使用高温熔化的玻璃粉作为黏合剂,将弹性体与硅应变片紧密结合。玻璃微熔工艺能够通过自动化工艺生产,消除传感器的零点漂移,改善稳定性,还使得传感器能够兼容各种气体和液体环境,拓宽应用场景。
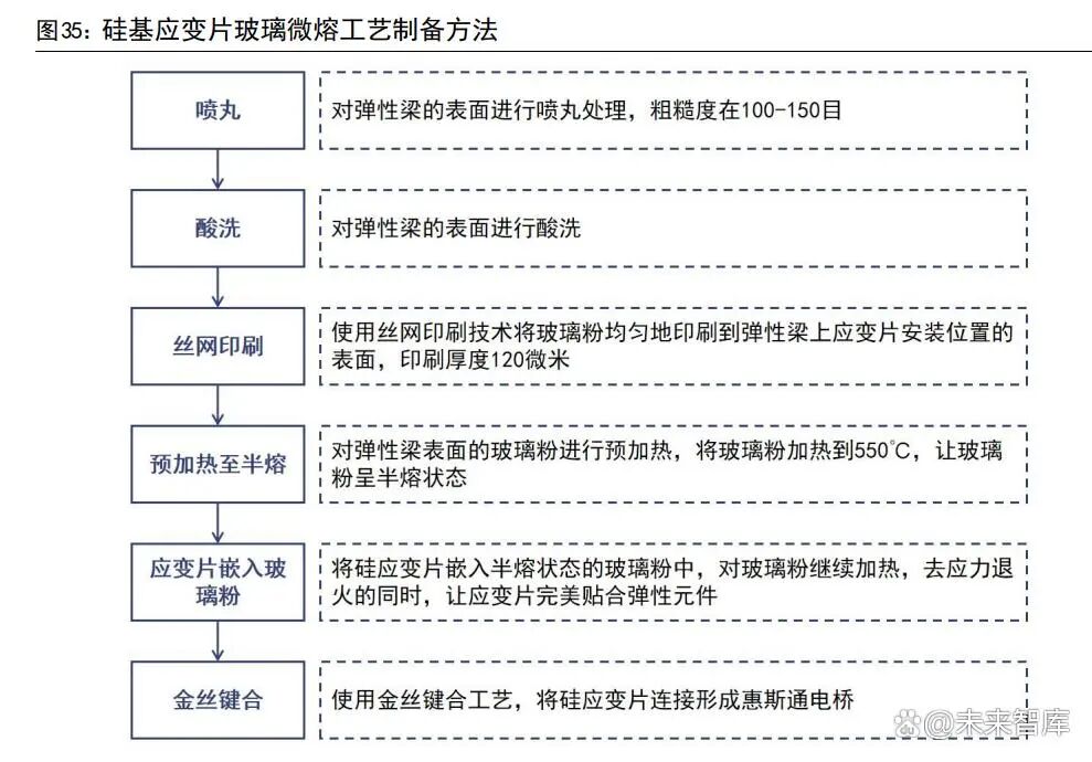
安培龙在其发明专利《一种基于玻璃微熔工艺的六维力传感器及其制备方法》中详细介绍通过玻璃微熔工艺中将硅应变片和弹性体进行连接的方法:采用MEMS硅基半导体应变片和玻璃微熔工艺相结合的技术,有效解决传统树脂粘接工艺带来的老化、蠕变影响,具有优异的稳定性和抗冲击能力:
步骤 1:对弹性梁表面喷丸处理。喷丸加工是一种在材料表面喷射高速颗粒来改变其表面形貌的方法,让弹性梁表面粗糙,提高后续与玻璃粉粘附性;颗粒大小 100-150 目可获得适度粗糙度,以提供良好的附着性和表面质量。
步骤 2:对弹性梁的表面进行酸洗。喷丸处理后弹性梁的表面可能存在碎屑,通过清洗去除弹性梁表面的碎屑,避免对后续玻璃粉印刷造成影响;酸洗处理可以去除表面的氧化物、污垢和其他杂质,清洁表面并提高其粘附性。
步骤 3:使用丝网印刷技术将玻璃粉印刷到弹性梁的表面。使用丝网印刷技术将玻璃粉均匀地印刷到弹性梁上应变片安装位置的表面,丝网印刷是常见的印刷技术,在网孔上涂覆墨漆并压榨使其通过网孔传输到弹性梁的表面上。
步骤 4:对弹性梁表面的玻璃粉进行预加热,将玻璃粉加热成半熔状态,从而更好地与应变片嵌入并固化。相比粉末状,半熔状态的玻璃粉能够更好地对应变片进行预固定。
步骤 5:将应变片放在玻璃粉上,对玻璃粉继续加热,使应变片嵌入玻璃粉中。将硅应变片嵌入半熔状态的玻璃粉中,去应力退火的同时,让其贴合弹性元件,与玻璃粉有效结合。对弹性梁表面玻璃粉预加热(加热到550℃)使其呈半熔状态,以确保它在后续可与应变片嵌入在一起,由于硅熔点远高于玻璃粉加热温度(550℃),因此无需担心高温加工对硅应变片造成损伤。
步骤 6:使用金丝键合工艺,将硅应变片连接形成惠斯通电桥。金丝键合是一种常用的微电子封装技术,通过将金属线键合到应变片的焊盘上,使得传感器上的四个应变片实现电连接,形成惠斯通电桥,从而测量力的变化。
格局:国产玩家进展较快,人形机器人催生广阔空间
总结:六维力传感器高端市场以外资为主,近几年国内玩家逐步入局,产品性能不断迭代;当下六维力传感器单价约 1-2 万元,随后续机器人出货量以及搭载率的提升带来的成本摊销,其单价有望逐步下探有望下探至1000-2000 元;结合GGII测算 2030 年人形机器人领域六维力传感器市场规模有望达138.4 亿元。
竞争格局:国产替代进程加速
六维力传感器外资品牌先发优势明显,国内仍处产业早期,但已有国产替代趋势。全球六维力传感器厂商品牌主要分布在欧美、中国、日韩三大地区。根据QYResearch,目前六维力传感器行业高端市场以外资品牌ATI IndustrialAutomation、Epson 等为主,但外资品牌近几年市占率持续下降。近年来,国产入局者逐渐增加,但受限于该领域的高技术壁垒,真正具备批量化产品供应能力的厂商依然偏少。国内厂商包括坤维科技、鑫精诚、宇立仪器、柯力传感等。据智研咨询,2023 年国内六维力传感器 67.9%市场份额由外资品牌占据,相比2020年国产替代趋势明显(增长 13pct)。国产产品性能不断提升,2023 年国产六维力传感器品牌市场份额 32.1%,本土企业宇立仪器市场份额仅次于ATI,排名第二,占比 12.2%,其在工业机器人磨抛行业和汽车碰撞测试行业应用较多;蓝点触控、坤维科技也具备较强竞争力,分别占比 4.8%、4.7%;尽管国产品牌与外资产品在精准度方面已基本对齐,但在灵敏度、串扰、抗过载能力及维间耦合误差等指标上仍有提升空间。
部分中国玩家如坤维科技、宇立仪器、蓝点触控等国产品牌厂商未上市,上市公司中如柯力传感、凌云股份等上市公司也依托前期在传感器产业的积累,积极布局六维力传感器。国内六维力传感器入局者逐步增多。
市场规模:人形机器人打开增量空间
六维力传感器应用领域广泛,未来人形机器人将为六维力传感器带来广大应用空间。当前主要应用于汽车行业的碰撞测试、轮毂测试和零部件测试等,以及航空航天、生物力学、医疗康复、科研实验、机器人与自动化等领域。人形机器人对精准力控要求高,未来预计能够为六维力传感器带来庞大增量需求。
根据 QYResearch,2024 年全球六维力传感器销量近6 万套,其中国内销量约1.7万套。目前六维力传感器市场基数仍较小,规模效应不明显,价格依然较高,据GGII,现阶段的六维力传感器价格基本在 1~2 万之间;2025 年预计为人形机器人量产元年,随后续机器人出货量以及搭载率的提升带来的成本摊销,六维力传感器单价有望逐步下探有望下探至 1000-2000 元);结合GGII 测算2030 年人形机器人领域六维力传感器市场规模将达 138.4 亿元。
投资分析
凌云股份
凌云股份成立于 1995 年,2003 年上市,是中国兵器工业集团公司所属的上市公司,下辖 37 家全资及控股子公司、3 家参股公司,分布于德国、墨西哥、印尼以及国内 30 多个省市和地区,其中与瑞士、美国、德国、韩国等合资成立15家中外合资公司。公司主导产品有车身安全结构产品、新能源车电池产品、汽车管路系统等,公司积极布局新能源电池管理系统及封装系统、汽车流体控制系统、汽车热管理系统、汽车线控转向系统及智能制造工程以及传感器、机器人智能关节及机械臂等关键部件研发销售以及相关业务。2024 年公司实现营收188.4亿元,同比+0.7%,归母净利润 6.6 亿元,同比+3.8%。
公司股权集中架构稳定,拥有国资背景。凌云股份是北方凌云工业集团有限公司所属的汽车零部件专业上市公司,第一大股东北方凌云工业集团有限公司持有凌云股份 31.38%股份,第二大股东中兵投资管理有限责任公司持有公司8.97%股份。中国兵器工业集团有限公司为公司的实际控制人。
公司主要业务包括汽车零部件、塑料管道系统两大板块。
汽车零部件业务主要涵盖金属零部件、非金属零部件两大类,包括汽车车身结构件、新能源汽车电池系统配套产品、汽车尼龙管路系统、汽车橡胶管路及总成、汽车装饰密封件等系列,主要用于整车车身结构、管路系统等汽车部件的供应配套。
塑料管道业务是市政管道的重要组成部分,塑料管道具有耐腐蚀、抗老化、导热系数低等优点,广泛应用于城市供水、排水、燃气管网等领域,同时因其稳定的性能逐步取代了金属管道占据了行业主导地位。
凌云积极拓展布局力传感器,进军机器人业务。2025 年4 月3 日,公司拟在经营范围中增加传感器、机器人智能关节及机械臂等关键部件研发销售以及相关业务,完成了经营范围工商变更登记手续及《公司章程》备案手续。公司作为牵头方联合相关单位成立传感器项目工作组,组织制定项目计划,推进项目开发,聚焦主责主业,依托现有技术、人才基础,结合公司市场开发优势,发挥互补优势和协同效应,实现资源优化配置和有效整合。现已生产出相关样件,公司积极把握潜在市场机会,加强与行业内相关企业沟通交流。传感器业务处于产品研制、产线布局、客户对接阶段。
客户方面,凌云品牌影响力进一步提升,产品与客户结构持续优化。公司拥有高强度、轻量化汽车零部件的技术和全球高端客户,国际市场与保时捷、宝马、奔驰、奥迪、丰田等国际高端品牌客户实现战略合作,国内市场实现与重点客户在高层次、宽领域同步设计、同步研发、同步验证的重点跨越。
汽车金属及塑料零部件客户:主要客户是国内外主流车企和新能源汽车电池厂商,包括宝马、奔驰、奥迪、保时捷、TSL、Stellantis、上汽大众、一汽大众、比亚迪、长安汽车、奇瑞、长城、东风乘用车、东风本田、东风日产、江铃股份、上汽通用、长安福特、一汽红旗、一汽丰田、广汽丰田、广汽本田、广汽乘用车、上汽通用五菱、上汽乘用车、北京现代、悦达起亚、广汽埃安、东风岚图、理想汽车、小鹏汽车、蔚来汽车、宁德时代、蜂巢能源等、光束汽车、北汽股份、赣锋锂电。
塑料管道系统客户:聚乙烯(PE)燃气管道系统客户包括港华燃气、华润燃气、中国燃气、新奥燃气等;聚乙烯(PE)给水管道系统客户包括首创环保、华衍水务、中国水务、北控水务等;其他产品客户包括上海塑普瑞米新型材料有限公司、中国石油化工股份有限公司等。
财务方面,2019-2024 年凌云股份营收复合增速为8.1%,规模实现稳定增长,利润率稳中有升。自 2020 年起,归母净利润扭亏并逐步上升,利润率稳中有升,各项费用率得到稳定控制。2024 年公司实现营收 188.4 亿元,同比+0.7%;归母净利润 6.6 亿元,同比+3.8%;扣非净利润 5.5 亿元,同比-4.1%。分业务看,2024年公司汽车金属及塑料零部件业务高附加值产品比例增长,实现营收171.1亿元,同比+2.8%;塑料管道系统业务营收 11.1 亿元,同比-15.1%。
中鼎股份
中鼎股份创建于 1980 年,2006 年通过资产重组在深交所挂牌上市。经过44年发展,中鼎现已成为拥有下属企业百余家,以机械基础件和汽车零部件为主导的跨国民营企业集团。除宁国总部基地外,中鼎还在上海、天津、江苏、广东等地建立产业基地,并通过海外并购在美国、德国等地拥有KACO、WEGU、AMK、TFH等20 余家多个细分领域的隐形冠军企业。2024 年开始中鼎通过入局人形机器人领域,拓展新的增长曲线。2024 年实现营收 188.54 亿元,同比+9.33%。
公司股权集中架构稳定。中鼎股份实际控制人为夏鼎湖(终身名誉董事长)和夏迎松(董事长、总经理)两人,分别直接持有公司股份0.04%和0.05%。中鼎股份第一大股东为安徽中鼎控股(集团)股份有限公司,持有公司40.46%股份,夏鼎湖和夏迎松分别持有安徽中鼎控股(集团)股份有限公司31.61%和22.13%股份,成为公司实际控制人。
公司主要业务包括空悬系统、轻量化、橡胶、冷却系统、密封系统、其他业务。
智能底盘系统业务-空气悬挂系统:中鼎旗下德国AMK 作为空气悬挂系统的高端供应商,是行业前三的领导者,自九十年代进入空悬系统业务领域以来,不断提升产品总成技术,深耕行业二十多年,为捷豹路虎、沃尔沃、奥迪、奔驰、宝马等世界顶级主机生产商配套。AMK 中国已取得国内多家造车新势力及传统自主品牌龙头企业订单。公司旗下子公司鼎瑜科技依托中鼎在橡胶领域的研发、制造等核心优势,专注于空气弹簧的研发、生产,并持续推进技术突破,不断提升产品性能,目前空气弹簧及储气罐产品已获得项目定点,同时公司也在加快布局磁流变减震器项目,目前项目产线建设正在加速推进中。截至目前公司国内空悬业务已获订单总产值约152 亿元,其中总成产品订单总产值约 17 亿元,未来有望拿到更多项目定点。
智能底盘系统业务-轻量化底盘系统:中鼎近年来大力发展底盘轻量化系统总成产品,旗下子公司四川望锦公司核心技术为球头铰链总成产品,是底盘系统核心安全部件及性能部件,拥有全球领先的技术,技术门槛高。随着公司在底盘轻量化系统总成产品业务的不断推进,已经取得奔驰、长安、广汽、比亚迪等多个传统及新势力主机厂订单。公司在保持国内轻量化业务稳步发展的同时也在积极布局海外轻量化市场,目前公司在斯洛伐克及墨西哥的轻量化工厂正在有序建设中。2024 年轻量化业务累计获得订单约142亿元。
热管理系统:中鼎多年来一直推进热管理管路产品的研发与生产,旗下子公司德国 TFH 是发动机及新能源汽车电池热管理管路总成产品优秀供应商,拥有自主专利的独家生产技术 creatube 工艺以及TPV 软管和尼龙管的核心技术,公司在所处细分领域行业全球排名前二。公司大力推进新能源汽车热管理管路系统总成业务,目前已经给宝马、沃尔沃、奥迪、大众、吉利、小鹏和理想等新能源汽车平台配套。公司子公司中鼎流体及中鼎智能热系统主导热管理系统总成业务的发展,积极布局热管理系统总成及核心零部件产品的研发与生产,拥有自主知识产权。目前已推出系列化储能液冷机组、超算中心浸没式液冷机组、热管理控制器、温压一体传感器、冷媒流道板等产品。公司也正在积极推动更多新能源汽车热管理产品的落地。2024 年公司热管理系统业务累计获得订单约 117 亿元。
密封系统:中鼎旗下子公司德国 KACO、美国 ACUSHNET 拥有国际前三的密封系统技术。KACO 为代表密封系统旗下企业积极推进新能源布局,已经开发配套成功高性能新能源电机密封。同时,公司目前已开发批产新能源电池模组密封系统和电桥总成等产品,为沃尔沃、蔚来、上汽、广汽等新能源汽车平台配套。公司近年不断加大业务拓展速度,尤其在美系车及自主品牌客户上有较大突破,行业市占率稳步提升。
其他业务:公司将积极推进人形机器人领域、低空经济、AI 等新领域赛道的布局,尤其将人形机器人领域将作为公司的核心战略目标。中鼎旗下子公司安徽睿思博专注于拓展人形机器人部件总成产品相关业务,公司目前技术团队在谐波减速产品领域具备核心竞争优势,相关产线设备正在调试中。同时公司现有密封、橡胶业务及轻量化业务在机器人领域也有运用。公司及子公司已与浙江五洲新春集团股份有限公司、深圳市众擎机器人科技有限公司、埃夫特智能装备股份有限公司签署战略合作协议。力传感器方面,2025年5月,公司与核心技术团队合资设立合肥星汇传感技术有限公司,以推进人形机器人力觉传感器产品的进一步落地,星汇传感主要产品为机器人力觉传感器,包括六维力传感器、扭矩传感器以及一维拉压力传感器等。其中六维力传感器产品综合准度将高于 0.5%,达到国内产品第一梯队水平,扭矩及一维力传感器精度将达到 0.1%以内。公司产品将应用于人形机器人手腕和脚踝(六维力)、直线执行机构末端(一维拉压力)以及旋转执行机构末端(扭矩)。
财务方面,2019-2024 年中鼎股份营收复合增速为10.0%,规模实现稳定增长,利润率稳中有升。2024 年公司实现营收 188.5 亿元,同比+9.3%;归母净利润12.5亿元,同比+10.6%;扣非净利润 10.8 亿元,同比+10.1%。分业务看,2024年公司橡胶制品业务营收142.7亿元,同比+7.8%;其他业务营收1.9亿元,同比+24.4%,增速显著高于主业,主要系公司布局新能源及智能网联汽车赛道,新业务加速放量。2024 年公司新能源车业务营收达 72.5 亿元,占汽车业务40.2%,同比增长显著,彰显在热管理及轻量化底盘等核心赛道的全球竞争力。
华培动力
华培动力成立于 2006 年,2019 年上市,是一家创新驱动的多元化产业集团。2023年华培动力更名为“上海华培数能科技(集团)股份有限公司”;华培动力业务覆盖汽车涡轮增压零部件、放气阀零部件、涡轮壳、中间壳,汽车动力总成系统、变速箱、排放系统、底盘系统等系统的多品类压力传感器、温度传感器、速度传感器、位置传感器的研发与生产。2024 年公司营收12.4 亿元,同比-1.6%,归母净利润 0.7 亿元,同比-43.4%。
公司股权较为集中,子公司分工明确。华培动力实际控制人为吴怀磊,担任公司董事长兼总经理职务,直接持有公司 7.29%的股权,通过上海华涧投资管理有限公司间接持有公司 41.22%的股权,吴怀磊直接和间接合计持有公司48.51%的股权。同时,吴怀磊与吴佳为夫妻关系,为一致行动人。吴怀磊通过一致行动人吴佳间接控制公司 3.34%的股权。吴氏家族共计持有公司51.85%股权。华培动力子公司分工明确,公司治理架构合理。
公司主要业务为动力总成及传感器业务,积极向机器人领域拓展业务。 动力总成业务主要产品为汽车发动机涡轮增压系统的核心零部件,包括放气阀组件、涡轮壳和中间壳及其他零部件等。放气阀组件的功能主要是用于避免涡轮壳内部压强过大、温度过高,从而稳定涡轮增压器进气端的压强;涡轮壳为涡轮增压器工作的腔体;中间壳为涡轮增压器轴承壳体。 传感器业务以子公司华培无锡、华培传感无锡、盛美芯为业务基础,主要产品涵盖全压力量程范围的压力传感器、速度位置传感器、温度传感器、尿素品质传感器等多品类传感器及部分核心芯片。
公司向机器人领域积极拓展业务。基于头部机器人厂商实际需求和已有技术能力积极推进研发工作,同步整合内外部资源,开启机器人子公司或机器人事业部的筹备工作。公司利用已有的车规级 MEMS 压力芯片和硅应变计的自主设计及封装测试的能力,寻求从玻璃微熔 MSG 高压压力传感器向六维力矩传感器延展的突破,力争在 2025 年内实现产品的研发落地。在技术储备上,公司有深厚的压力传感器技术底蕴,拥有至少四条压力传感器技术路线,从传感器组装到核心压力传感器制造完全掌握且有百分百自主知识产权。从汽车压力传感器转向机器人六维力传感器并非完全跨界,在惠斯通电桥设计印刷、对应采样电路芯片设计上有超十年应用和设计经验,还有长时间出货量积累的市场匹配和应用经验,对六维力传感器的设计和工艺设计有延续性好处。此外,公司在商用车领域掌握了金属应变片工艺和技术,对金属弹性体研究有独到见解和工艺控制诀窍,可避免在六维力传感器研发上从零开始摸索。
客户方面,公司精益求精,持续拓展优质客户。
动力总成业务:产品最终应用于福特、沃尔沃、戴姆勒-奔驰、长城、东风、宝马、上汽、大众、捷豹、比亚迪、理想等终端汽车整车品牌。公司作为二级供应商供应放气阀组件、涡轮壳和中间壳等产品给一级供应商,客户包括博格华纳、盖瑞特、三菱重工、石川岛播磨、博马科技等全球知名涡轮增压器整机制造商。此外公司还作为三级供应商,供应放气阀组件类产品给二级供应商,包括美达工业、科华控股等涡轮增压器零部件制造商。
传感器业务:公司传感器业务主要服务于国内商用车前装市场,客户涵盖一汽解放、中国重汽、陕汽、三一重工等商用车主机厂,潍柴动力、康明斯、玉柴、锡柴、云内、常柴等国内外主流发动机厂商以及Bosch、秦泰等汽车尾气排放系统厂商。同时,公司已在乘用车市场获得初步突破,未来将在继续乘用车市场扩大投资,获取更多客户和市场。财务方面,2019-2024 年华培动力营收复合增速 11.9%,2024 年实现营收12.4亿元,同比-1.6%。分业务看,2024 年发动机进气系统业务营收9.9 亿元,同比-2.3%。汽车传感器业务实现增长,实现营收 2.4 亿元,同比+1.0%。2024 年公司归母净利润 0.7 亿元,同比-43.4%,主要系业务拓展的人工成本和市场开拓费增加,人工成本及折旧摊销增加,加大研发投入所致;扣非净利润0.5 亿元,同比+7.9%。未来随着机器人传感器业务逐渐布局、成熟,公司盈利能力有望稳步提升。
来源:行业报告研究院
上海厚禄投资有限公司成立于2015年,主营科创板PE股权投资业务。早年从事上市公司重组并购业务,在业内获得良好口碑及佳绩。
2025年厚禄投资与见华国际携手设立泰国办公室,致力于为中国企业出海泰国投资设厂,包括泰国工业用地买卖,BOI申请等。
BP投递:quain.zhong@glbfinance.net
咨询热线:021-63332362

