(报告出品方/作者:方正证券,李鲁靖、刘明洋、孔德璋)
1. 量子信息技术:未来产业的代表,全球科技赛场新前沿
量子信息技术-全球科技赛场新前沿
量子信息技术是国家新质生产力的重要组成部分。量子信息技术作为能使计算、通信等领域实现革命性突破的产业,是培育未来产业、构建新质生产力、推动 高质量发展的重要方向之一。量子信息是一门结合了量子力学原理和信息技术的前沿交叉领域,其核心在于利用量子力学的独特性质进行信息处理和传输,能 够利用量子叠加、量子纠缠等特性,实现传统信息技术无法企及的功能。短时间内实现多项技术突破,国际竞争逐渐白热化。
国际:美国参议院已拟提出量子领先法案,计划在2026-2030财年提供超过25亿美元的资金支持。欧盟发布《“地平线欧洲”2025-2027年战略计划》,表示 2021-2027年将至少投入130亿欧元用于发展量子技术、光子学等多个数字技术。荷兰已选定六家公司和研究机构,来开发针对技术和运营难题的量子解决方 案,最终成果将在2025年11月进行展示。近期,微软首发量子计算芯片Majorana1,显著提升了量子比特的相干时间和可扩展性。谷歌量子人工智能团队发布 全新的超导量子处理器Willow,用时不到5分钟完成了当前世界最快超级计算机Frontier需要耗时10亿亿亿年完成的RCS基准测试,行业进展处于加速阶段。
国内:目前,中央、东部沿海省市及部分中部16个省份均发布一系列相关政策,支持量子信息科技发展。2024年两会期间,国务院国资委指出,2025年中央企 业战略性新兴产业收入的占比要达35%,在类脑智能、量子信息、可控核聚变等方面要提前布局,到2030年要实现百万级量子计算机。2月20日,国内发布全 球首例基于集成光量子芯片的“连续变量”量子纠缠簇态,使量子计算距离实用化再近一步。国内研发的105个量子比特的“祖冲之三号”量子计算机正式发 表,为目前超导量子计算的最强优越性。我国第三代自主超导量子计算机“本源悟空”突破2000万次全球访问量。
量子三大领域中,量子计算进展空间最大,量子通信测量产业相较成熟。据测算,2027年,专用量子计算机预计将实现性能突破,在2028年至2035年,市场规 模将继续迅速扩大,受益于通用量子计算机的技术进步和专用量子计算机在特定领域的广泛应用,到2035年量子计算总市场规模有望达到8117亿美元。量子通 信从目前已经发展的形态来看,主要是由量子物理加密产品与技术带来的产业价值。仅考虑QKD、PQC、QRNG三个重要市场,2030年全球量子通信市场规模为 196.8亿美元。而全球量子测量市场规模预计从2019年的11.2亿美元增长到2030年的25.27亿美元,市场规模呈现不断上升趋势,年复合增长率为7.97%。
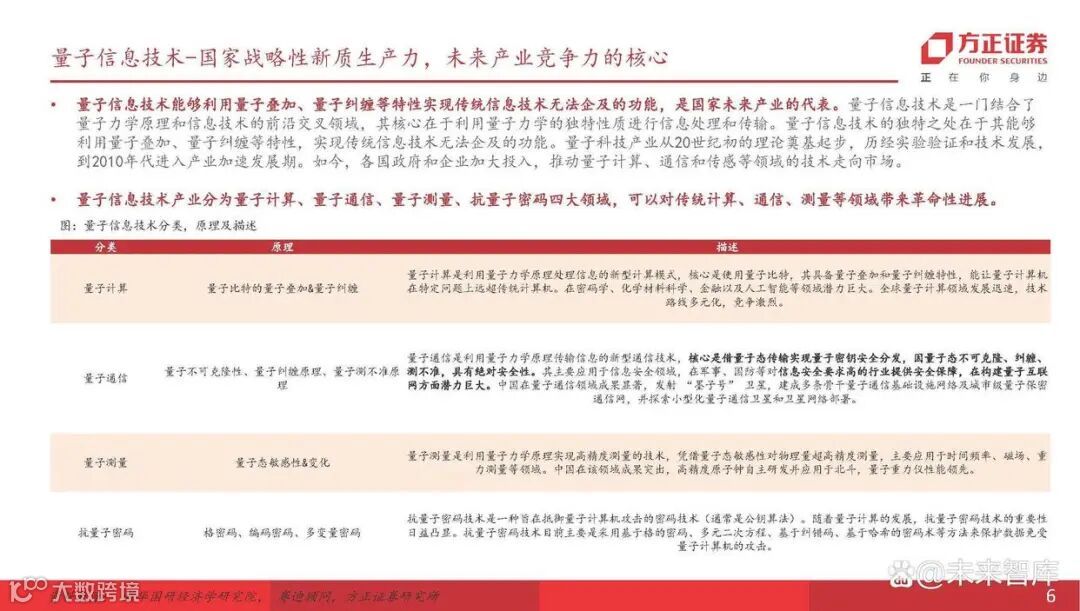
量子信息技术-国家战略性新质生产力,未来产业竞争力的核心
量子信息技术能够利用量子叠加、量子纠缠等特性实现传统信息技术无法企及的功能,是国家未来产业的代表。量子信息技术是一门结合了 量子力学原理和信息技术的前沿交叉领域,其核心在于利用量子力学的独特性质进行信息处理和传输。量子信息技术的独特之处在于其能够 利用量子叠加、量子纠缠等特性,实现传统信息技术无法企及的功能。量子科技产业从20世纪初的理论奠基起步,历经实验验证和技术发展, 到2010年代进入产业加速发展期。如今,各国政府和企业加大投入,推动量子计算、通信和传感等领域的技术走向市场。量子信息技术产业分为量子计算、量子通信、量子测量、抗量子密码四大领域,可以对传统计算、通信、测量等领域带来革命性进展。
全球竞争格局:科技赛场新前沿,全球各国纷纷布局
全球纷纷布局量子信息技术。许多国家均成立和运营各类量子信息技术产业联盟。美国最早成立 量子经济发展联盟,该联盟由斯坦福研究院运营,是近年来发展最 活跃的量子产业平台,联盟成员囊括高校、科研院所、科技企业和 初创公司,且数量已扩张至 36 个国家 305 家机构。此外,荷兰、 加拿大、德国和日本及欧盟等国家和组织也成立了量子信息技术产 业联盟,旨在促进政府、科研机构和产业公司等利益相关方的交流 与合作。
前沿科技企业加速入局。IBM公司运营超导量子计算QExperience云平台及OpenQASM软件编程 框架,为全球180余家机构提供软硬件一体化服务,并开展联合研发;亚马逊联合多家量子计算硬件厂商提供商业级量子计算云服务;芝 加哥量子交易所、西北量子网络等行业联盟平台在量子器件技术研 发、量子计算机研制与测试、应用开发等方面相互合作。
美国、中国和欧盟在全球量子信息技术市场中占据主导地位。美国凭借科技巨头在量子计算领域的强大投入,市场规模占全球的 30% 左右。中国在量子通信领域优势突出,其量子通信市场规模在 全球占比约 25%,同时在量子计算和量子测量领域发展迅速。欧盟 在量子技术多个领域均衡发展,占全球市场规模的 20% 左右。日本、 加拿大、英国等国家积极发展,虽市场规模相对较小,但增长速度 快。
2. 量子计算-重塑现代算力效率,全球竞争核心领域
量子计算是一种依托量子力学原理构建的新型计算模式。其基本运作原理是借助量子比特所展现出的量子叠加和量子纠缠等独特量子力学现象 来开展计算工作,这一创新模式为传统计算方式带来了重大变革。叠加:在量子计算机中,信息的基本单元不再是经典计算机中的比特(bit), 而是量子比特(qubit)。比特只能是表现0或1,但由于量子状态的不确定性,量子比特可以同时处于0和1的叠加态,可以同时储存2^N个数,这 使得量子计算机能够同时进行多个计算。例如经典计算机的8个比特能表示0到255之间的任意一个数字,而量子计算机的8个量子比特能表示全 部255个数字,只不过每个数字出现的概率不同,极大地提高了运算效率。纠缠:量子比特之间可以相互纠缠,即使它们相隔很远,改变一个 量子比特的状态会立即影响另一个纠缠的量子比特。这种特性使得量子计算机在处理某些问题时,比经典计算机更高效。量子计算机的运算可通过量子门来实现。量子门在量子计算中可被视为“开关”,以对量子比特进行操作,并在多个量子比特之间传递信息, 类似于传统计算机中的经典逻辑门—AND、OR和NOT等。量子门是量子计算的基本构建模块。它们也是描述许多其他量子信息处理任务的便捷方 式这些量子门遵循一些特定的数学规则,例如“幺正性”,即量子操作过程中保持概率总和为1。
量子计算产业链
量子计算产业链上游涵盖了量子计算机研制所需的核心材料、器件、组件及环境支撑 与测控系统(如稀释制冷机、真空系统、低温组件、光学器件等)。在量子计算高速发 展背景下,测控系统正向自动化、低温化、混合化以及集成化四个方向进行技术省级。上游产业链呈现专业化分工:零部件头部企业专注核心技术迭代,与量子计算整机企业 开展合作,通过模块化设计与定制化服务适配整机厂商需求。垂直整合:整机厂商通过 量子芯片自主流片、稀释制冷机联合研发等方式,以保障供应链安全并降低技术耦合风 险,同时也试图拓展相关业务。
量子计算产业链中游是产业生态的核心环节,主要由量子计算机整机厂和软件供应商 构成。在原型机领域,全球超三分之一的企业聚焦超导技术路线,离子阱、中性原子、 光量子和硅半导体等路线也有广泛布局;软件层面则呈现开源社区驱动产品迭代与用户 生态培育的趋势,科技巨头依托传统软件生态优势占据先发地位。2024年,谷歌,微软 等全球相关领先机构均发布了新一代量子处理器。其中以超导量子计算方案为主。
量子计算产业链下游作为产业生态的终端应用环节,主要由量子计算云平台供应商和 行业应用企业构成。云平台方面,IBM、微软、亚马逊等国际科技巨头凭借资源共享性 强、硬件多样性高、应用案例丰富及服务模式成熟等优势占据全球领先地位,而我国量 子计算云平台在后端硬件水平、平台协同能力及商业模式探索等方面仍有较大提升空间;行业应用方面,量子计算的行业应用涉及教育、生物、化工、国防、能源、金融等多个 领域。但由于当前量子计算机的发展尚早,未达到实用化阶段,无法就现实问题提供算 力支持,现阶段的各类应用合作尚处于早期探索阶段。
3. 量子通信-量子时代的安全保障,QKD、PQC并驾齐驱
量子通信是目前最先进入实用化阶段、发展最为成熟的量子信息技术。量子通信是指利用量子力学的基本原理,特别是量子不可克隆性、量子 纠缠原理以及测不准原理,通过保密通信协议和工程技术,如量子密钥分发、量子随机数发生器和量子隐形传态等,实现信息传输的安全性。其核心目标是构建基于量子力学原理或数学复杂性理论的下一代安全体系,确保信息在量子计算时代的安全性、完整性与隐私性。作为现代保 密通信技术发展的重要突破方向,量子通信行业在未来数字化、信息化社会中具有战略性意义,被视为通信安全领域的未来支柱。量子通信的原理包括量子纠缠、量子不可克隆原理、量子密钥分配和量子隐形形态。量子通信的这些特性使得量子通信克服了传统通信方式被 破解的风险,提供了无法被窃听(窃听必被觉察)和计算破解的绝对安全性保证,让量子通信在信息安全领域展现了巨大的潜力。
量子通信产业链
量子通信的产业链上游主要是核心器件与材料划分为芯片、光源、单光子探测器、量子随机数发生器以及其他。量子芯片 技术是产业链基础,包含数据处理、电学、光学芯片。光源是量子通信关键组件,经调制后能携带量子信息技术传输共享。单光子探测器在通信接收端精准检测量子信息技术,量子随机数发生器保障通信不可预测。PPLN 晶体、波导及光纤光缆等 核心器件也发挥关键作用,它们共同为量子通信与安全产业链上游提供创新动力,奠定量子通信系统发展基础。量子通信的产业链中游为核心设备、网络建设集成、保密网络运营以及PQC。核心设备包括 QKD 设备、组网设备和网络管 理软件平台,保障信息安全传输。网络建设集成用于构建高效安全的量子通信网络。保密网络运营由各运营商参与,负责日 常运行维护。产业链中游还涵盖 PQC 领域,推动产业链全面发展并关注密码学演进。中游通过设备、网络建设与运营的协 同,为量子通信与安全发展提供支撑与关键保障。量子通信的产业链下游涵盖了广泛的应用领域,包括国防、金融、电网以及终端等。
4. 量子测量-高精度测量手段,下游应用前景广阔
量子测量,是量子科技行业的重要分支,是一种实现高精度传感测量的技术。量子测量是一种通过间接方式测量物理量的过 程。与经典力学中的直接测量不同,量子测量可能会改变被测系统的量子状态,使得测量后系统呈现出不同的状态。此外, 重复测量的结果往往不完全一致,而是表现为一定的概率分布。这种现象的产生是由于量子测量通常通过观测外界物理量的 变化来间接探测微观系统的量子态变化。这种间接测量方法显著提升了测量的精度、灵敏度和稳定性,相较传统技术具有数 量级的优势。
量子测量产业链
量子测量的产业链上游主要是系统研发所需的基础材料、元器件和支撑系统等的供应商,由于这些基础设施对技术路线的 依赖性强,且不同技术对材料需求存在差异,上游供应链集中度较高。中游为系统设备制造商,是将前沿科研成果转化为商 业化产品的关键环节,产品涵盖原子钟、重力仪等。其中,部分技术(如冷原子钟)已商业化,而量子磁力计和光量子雷达 正处于工程化阶段。下游为医疗健康、国防军工等应用。
量子测量产业链全球分布情况如下:产业链上游以美、英、德、日企业居多,如Vixor、Photodigm等。中游以欧美和我国 企业为主,如国盾量子、国仪量子等。
钻石有望成为量子传感器的最佳材料,深度赋能量子测量领域
钻石NV色心是量子精密测量领域最具潜力的结构,可实现对磁场、电场、温度、应力等物理量的精密测量。钻石中的氮空位(NV)色心作为固 态单量子比特,因其在室温下的高相干性、高灵敏度和纳米级分辨率,使其在室温下稳定性好,对磁场、电场、应变和温度变化敏感,电子自 旋相干时间长,能被激光和微波操控,是量子传感器的重要材料。其应用涵盖磁场、电场、温度、应力等多物理量检测,适用于高压、低温等 极端环境,既可以探测量子材料中的量子相变,也可以探测生物中的神经活动。MPCVD法可在金刚石中定量掺杂高浓度氮元素,在提升NV色心浓度的同时提升量子磁探测性能。根据中国兵器工业集团豫西集团中南钻石的研 究,MPCVD法可在金刚石中定量掺杂高浓度氮元素,经电子辐照后金刚石NV色心浓度显著提高,并利用包括XRD、红外、荧光以及ODMR等材料测 试表征手段,有效证明单晶金刚石氮掺杂高浓度NV色心具有良好的量子磁探测性能,大幅提升了测量效率。国仪量子已成功研发全球首台商用低温版量子钻石原子力显微镜,助力量子测量产业化发展。此台显微镜是结合了金刚石NV色心光探测磁共振 技术以及原子力显微镜扫描成像技术的量子精密测量仪器。其可用于宽温区下高分辨、高灵敏、定量无损的磁学测量,具有纳米级的高空间分 辨以及单个自旋的超高探测灵敏度。主要用于检测材料的表面磁学特性,将为我国生命科学、材料科学、凝聚态物理等领域研究,提供全新手 段,对指导新型磁存储材料、超导材料的开发都具有重大意义。
报告节选:













































来源:行业报告研究院
厚禄投资介绍:
上海厚禄投资有限公司成立于2015年,主营科创板PE股权投资业务。早年从事上市公司重组并购业务,在业内获得良好口碑及佳绩。
2025年厚禄投资与见华国际携手设立泰国办公室,致力于为中国企业出海泰国投资设厂,包括泰国工业用地买卖,BOI申请等。
BP投递:quain.zhong@glbfinance.net
咨询热线:021-63332362

