(报告出品方/作者:国海证券,张钰莹)
1、全固态电池:产业进程加速,硫化物路线或为趋势
固态电池:有望成为下一代“革命性”电池技术
传统液态锂电池在电极材料、能量密度、安全性等方面的发展进入瓶颈,固态电池凭借高能量密度、高安全性、循环寿命长等优势,有望成为下一代“革命性”电池技术。按照固态电解质含量,固态电池可分为半固态电池和全固态电池。据起点固态电池公众号,半固态电池液体含量一般在5%-10%,是从液态向全固态的过渡型技术。根据《固态电池行业研究及其投资逻辑分析》韩熙如等,全固态锂电池使用固态电解质完全替代液态及半固态锂电池的电解液和隔膜,其优势具体体现在:1)电化学窗口更宽,可匹配电极电位更高的正极材料,工作电压更高、工作温度范围更大;2)外包破损不会造成电池液外漏,电解质热分解温度更高,电池本征安全更好;3)可兼容高比容量电极材料,能量密度更高;4)结构更简单,可通过多层堆垛技术实现内部串联,输出电压更高,无效质量或体积更少。
从实际应用场景看,全固态电池被视为低空经济和人形机器人等前沿领域实现突破的关键动力来源。从终端市场来看,固态电池场景应用边界明显拓宽,除新能源汽车、消费电子、电动工具等传统领域以外,随着eVTOL、人形机器人等新兴行业高速发展,其对电池能量密度、安全性、倍率性能等提出更高要求,未来固态电池有望在新兴领域率先迎来批量应用。
全固态电池:量产渐近,2027年或为国内400Wh/kg关键量产之年
海外企业全固态电池计划量产时间集中在2026-2030年,技术路线以硫化物为主要方向。日韩和欧美在全固态电池方面布局早、研发力度大。日本整车厂:重点布局硫化物路线,本田明确将于2025年1月开始试生产全固态电池;丰田最新宣布2026年开始量产全固态电池,到2030年产能计划达到9GWh。韩国电池厂:三星SDI和LGES均布局硫化物技术路线,SK On布局聚合氧化物复合材料、硫化物双路线,三家均计划在2027-2030年实现量产或商业化。美国电池厂:Factorial、Quantum Scape(QS)和Solid Power三大固态电池初创公司分别与奔驰、大众和宝马三家欧洲车企建立起合作关系,目前全固态电池均处于送样测试阶段,技术路线相对多元。
我国多数企业全固态电池聚焦高镍三元+硫化物电解质+硅碳负极的技术路线,目标2027年左右实现400Wh/kg的全固态电池量产。目前宁德时代、比亚迪、国轩高科、中创新航、卫蓝科技等国内头部电池厂或整车厂均已布局全固态电池,且普遍预计于2027-2028年进入小批量生产或装车验证阶段,2028-2030年迈入正式量产阶段,2030-2032年有望实现大规模装车上市。从技术路线角度来看,宁德时代、比亚迪、国轩高科等大厂均选择硫化物路线。近期比亚迪表示其2024年已实现60Ah全固态电芯的中试下线,能量密度达到400Wh/kg (800Wh/L),表明部分硫化物技术难题已得到突破。
综合成本下降→产业化进程加速:半固态 vs. 全固态
半固态电池已进入量产,远期成本将低于0.4元RMB/Wh。据TrendForce集邦咨询,截至2024年11月,从成本角度看,半固态电池已扩大到GWh级别量产,但量产初期综合成本偏高,主要在于:1)量产制造经验不足,尤其是电解液的原位固化工艺环节难以有效控制固化的均匀性,导致生产良率较低(行业领先企业良率仅50%-80%);2)半固态电池生产规模小,尚未形成规模效应。目前半固态电池出货规模正在扩大,TrendForce集邦咨询预计2025年将超过10GWh。随着技术成熟度的提升,中期(2030年)当半固态电池制造良率高于90%,预计电芯综合成本将降至0.6元RMB/Wh以下;远期(2035年)成本有望低于0.4元RMB/Wh。
全固态电池正处于从样件电芯向工程化转化的阶段,量产初期(2027-2028年)预计成本较高,电芯价格将落在1-3元RMB/Wh,EV市场应用规模≤1GWh。2030年后当全固态电池形成一定规模时(≥10GWh),预计电芯价格将降至1元RMB/Wh左右,到2035年经过市场大规模的快速推广后,TrendForce集邦咨询预计全固态电芯价格有望降至0.6-0.7元RMB/Wh。
综合成本下降→产业化进程加速:聚合物 vs. 氧化物 vs. 硫化物
聚合物:制造工艺发展较早,相对成熟,与现有锂电池制造工艺较为接近,具有较大成本优势,尤其以PEO基聚合物最为常见。以PEO基聚合物锂金属固态电池为例,据TrendForce集邦咨询,其2024年电芯总成本(不含税)约0.5元RMB/Wh,与液态电池相当,法国BlueSolutions已在前十年(2011-2020年)将此路线固态电池在欧洲地区推向商业化应用。但还需设计电化学窗口更宽、离子电导率更高的聚合物电解质复合材料,以提升电池性能。
氧化物:综合成本介于聚合物和硫化物固态电池之间,但氧化物固态电解质存在如下缺点:1)加工难度大:尤其是超薄型氧化物固态电解质隔膜(<30μm),因此其隔膜厚度通常较厚,不利于电池能量密度的提升和单位瓦时成本的降低。2)材料售价高:目前常用的几种氧化物电解质,如LLTO、LATP、LLZO等,虽然已有部分企业具备千吨级量产能力,但市场应用层面该材料还未规模化放量,材料实际售价接近其金属总成本的10倍左右,未来还有较大降本空间。
研发成本下降→产业化进程加速
AI正成为全固态电池研发进程的重要加速器,将在材料筛选、设计工艺以及性能管理等方面发挥关键作用。AI大模型将会改变研究范式,文献阅读、报告撰写、模型计算、优化设计等方面都能借助AI,AI赋能下将缩短原有科研实验试错模式下的时间周期,并大幅降低研发成本,加速全固态电池的研发及产业化进展。中国科学院院士欧阳明高表示,通过全固态电池研发智能公共服务平台,能实现材料体系智能匹配、设计参数智能选优,制备工艺智能推荐等研发服务,电池研发效率可提升1~2个数量级,节省研发费用70%~80%。
目前多家锂电池企业或车企正推进AI研发平台的建设。宁德时代已开发电池材料智能化设计平台,基于AI材料智能设计算法,90天内可完成材料筛选与闭环验证。广汽埃安也在推进人工智能的开发平台,加速全固态电池技术开发进度。
2、全固态电池设备:核心增量在于“干”“压”“叠”
干法电极工艺:全固态电池潜在主流路线
在生产制造端,干法电极工艺优势明显,有望成为全固态电池量产的 主流路线。极片及固态电解质膜的制备工艺是全固态电池制造的核心。
传统湿法电极工艺:把正极或负极活性材料、导电剂及粘结剂按一定 比例在溶剂中混合得到电极浆料,再把电极浆料涂覆在集流体上经过烘 干得到电极。
干法电极工艺:通过干法混合粘结剂、活性材料和导电剂,再将其压 制在集流体上形成电极。干法电极工艺成本低、性能高,且对于硫化 物全固态电池是刚需。根据《高离子电导率硫化物固态电解质的空气 稳定性研究进展》吕璐等,硫化物电解质遇溶剂会发生化学反应进而产 生毒气,离子导电率将急剧下滑。而干法电极工艺下的极片制造过程完 全干燥,从而避免湿法工艺烘干后溶剂残留对电解质造成影响。
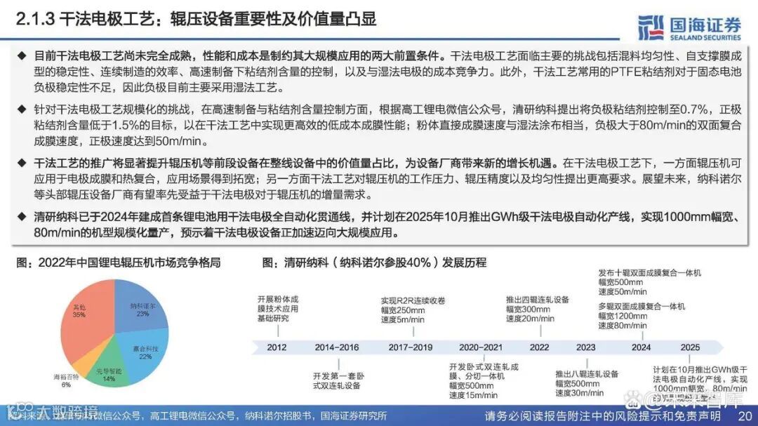
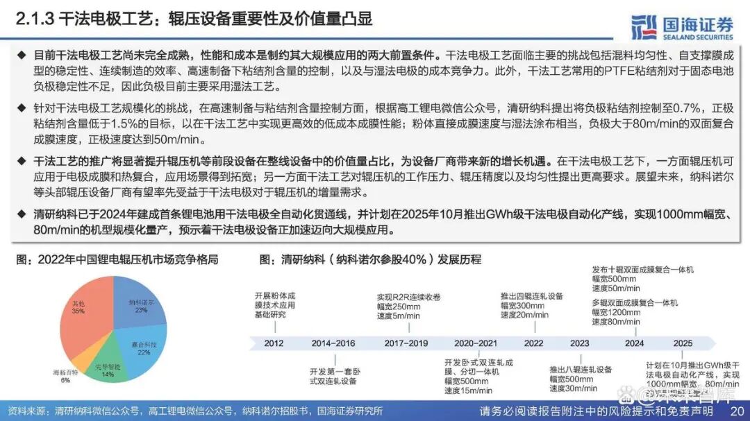
干法电极工艺:辊压设备重要性及价值量凸显
目前干法电极工艺尚未完全成熟,性能和成本是制约其大规模应用的两大前置条件。干法电极工艺面临主要的挑战包括混料均匀性、自支撑膜成型的稳定性、连续制造的效率、高速制备下粘结剂含量的控制,以及与湿法电极的成本竞争力。此外,干法工艺常用的PTFE粘结剂对于固态电池负极稳定性不足,因此负极目前主要采用湿法工艺。
针对干法电极工艺规模化的挑战,在高速制备与粘结剂含量控制方面,根据高工锂电微信公众号,清研纳科提出将负极粘结剂控制至0.7%,正极粘结剂含量低于1.5%的目标,以在干法工艺中实现更高效的低成本成膜性能;粉体直接成膜速度与湿法涂布相当,负极大于80m/min的双面复合成膜速度,正极速度达到50m/min。
干法工艺的推广将显著提升辊压机等前段设备在整线设备中的价值量占比,为设备厂商带来新的增长机遇。在干法电极工艺下,一方面辊压机可应用于电极成膜和热复合,应用场景得到拓宽;另一方面干法工艺对辊压机的工作压力、辊压精度以及均匀性提出更高要求。展望未来,纳科诺尔等头部辊压设备厂商有望率先受益于干法电极对于辊压机的增量需求。
清研纳科已于2024年建成首条锂电池用干法电极全自动化贯通线,并计划在2025年10月推出GWh级干法电极自动化产线,实现1000mm幅宽、80m/min的机型规模化量产,预示着干法电极设备正加速迈向大规模应用。
固态电解质成膜:干法设备增量环节
固态电解质的成膜工艺根据是否采用溶剂也可分为湿法和干法,干法工艺优势明显,更适配固态电解质的成膜过程。湿法工艺成熟、操作简单,易实现量产,但湿法工艺中采用的溶剂可能存在毒性大,成本高的缺点,且残留的溶剂会降低固体电解质膜的离子电导率。固态电解质干法成膜工艺与干法电极工艺原理一致,即将固态电解质与聚合物粘结剂分散成高粘度混合物,再对其施加足够的压力使其成膜。根据《全固态电池生产工艺分析》(翟喜民等),干法形成的固态电解质膜厚度较高会降低电池能量密度,但干法优势在于:1)不采用溶剂,直接将固体电解质和粘结剂混合成膜,不需要烘干,成本上更有优势;2)干法成膜无溶剂残留,可获得更高的离子电导率。而根据《Toward better batteriesSolid-statebattery roadmap 2035+》(Dengxu Wu,Fan Wu),干法压延与干法喷涂是常见的干法工艺中最具前景的大规模量产技术,因其适配卷对卷的生产模式。
分类型来看,固态电解质成膜方法较多,聚合物、硫化物和氧化物可结合自身特点匹配最合适的成膜工艺。1)硫化物固态电解质:因空气稳定性较差,不适合高温条件的挤出法和小尺寸的沉积法,而压延、喷涂等工艺均可用于硫化物固态电解质成膜。2)聚合物固态电解质:因其加工性能最优,具有最强的工艺兼容性,除了因无法造粒不适用于气相沉积法之外,采用干法压延、干法喷涂、挤出、流延成型和浸润等工艺均可实现聚合物固态电解质成膜。3)氧化物固态电解质:因具有陶瓷特性,脆性高,需结合颗粒沉积+烧结的方式成膜,或采用流延成型的湿法工艺。
等静压机:从设备或工艺上解决固固界面问题的关键设备
按成型和固结时的温度高低,等静压技术主要分为冷等静压(CIP)、温等静压 (WIP) 、热等静压(HIP)三类。冷等静压机通常利用液体(如水或油)为压力 介质,应用相对广泛;温等静压机利用液体或气体作为工作介质,在工作过程中会 加热介质或工件,以达到特定的温度条件,从而促进材料的致密化、扩散或相变等 过程;热等静压机在固态电池生产中的均匀性优势明显,且适用于各种材料和结构 的固态电池,但需要以较为昂贵的氩气、氮气、氦气等惰性气体或其他混合气体作 为压力介质。
等静压技术的选择直接影响成本和性能,冷等静压和温等静压或更适合固态电池量 产。根据《The Role of Isostatic Pressing in Large-Scale Production of Solid-State Batteries》(Marm Dixit et al.)对于固态电池规模化生产情况下等 静压技术的经济性分析,CIP循环时间短、单次循环成本最低,综合成本最优;WIP在中等温度(150℃)和压力(500MPa)下,兼顾效率与材料致密化需求;HIP性能优异但成本过高,难以满足大规模生产需求。实际生产中,或可采用 CIP+WIP工艺组合的方式兼顾效率、成本和性能。
叠片机:全固态电池适用叠片+软包的封装方式
全固态电池适用叠片+软包的封装方式。适用叠片的原因:1)全固态电池电解质为氧化物或硫化物时,其柔韧性较弱,叠片设计可有效解决柔韧性问题;2)叠片技术与全固态电池的固-固界面处理相兼容,有助于优化固态电解质与电极之间的接触面;3)叠片工艺下电极单元直接堆叠串联,无需内部极耳,从而提高制造效率,降低组装成本。适用软包的原因:软包电池在封装形式上与固态电池天然契合,能够更好地适应固态电解质的膨胀和收缩,同时有利于电池循环周期的延长。
全固态电池对叠片机精度和稳定性的要求有所提升。根据《全固态电池生产工艺分析》(翟喜民等),叠片工艺主要分为分段叠片和一体化叠片。分段叠片沿用液态电池原有工艺,将正极、固态电解质层、负极按制定尺寸裁剪后依次叠片包装;一体化叠片在裁切前先将正极、固态电解质层、负极压成三层结构,再按需求切割成多个单元,将单元堆叠后包装。但由于裁切前固体电解质膜已同正负极贴合,裁切时易发生正负颗粒的混合,通过该方法制备的全固态电池,可能出现短路风险。因此全固态电池对叠片机精度和稳定性的要求有所提升。
叠片机单GWh价值量高于卷绕机,叠片效率为关键竞争因素。传统叠片存在工艺复杂、效率低、设备成本投入高等问题,导致叠片机渗透率不及卷绕机。而在固态电池生产中仅可用叠片机,叠片效率便成为关键竞争因素。2024年,以出货量计,先导智能的卷绕机及叠片机的市场份额全球市场份额均超过65%,且叠片机最高叠片效率全球第一,公司叠片机的优势在固态电池领域有望进一步凸显。此外,叠片机“小巨人”格林晟(叠片机国内市占率达17.43%,计划2027年前完成IPO)也有望充分受益于固态电池产业化。
报告节选:


























来源:行业报告研究院
厚禄投资介绍:
上海厚禄投资有限公司成立于2015年,主营科创板PE股权投资业务。早年从事上市公司重组并购业务,在业内获得良好口碑及佳绩。
2025年厚禄投资与见华国际携手设立泰国办公室,致力于为中国企业出海泰国投资设厂,包括泰国工业用地买卖,BOI申请等。
BP投递:quain.zhong@glbfinance.net
咨询热线:021-63332362

