专利费用又更新了!近期国家知识产权局发布最新修订的《专利和集成电路布图设计缴费服务指南》,美国专利商标局(USPTO)也发布了新一轮的专利收费标准。
本文整理了最新版的国知局专利收费标准及专利缴费流程指南。
最新修订!国知局专利费用
11月28日,国家知识产权局发布了新修订的《专利和集成电路布图设计缴费服务指南》。涉及专利权期限补偿请求、专利开放许可实施期间的专利年费减免、费用查询及缴纳方式、专利缴费服务相关系统操作等。(详情见第三部分最新版的国知局专利收费标准)
美国专利费2025年上调
美国专利商标局(USPTO)近日发布了新一轮的专利收费标准,并将于2025年1月19日正式生效。此次调整涉及专利申请、维护、复审等多项费用。
1. 基础费用普遍上涨
USPTO会对多项费用进行普遍上涨,包括但不限于:
发明申请费、检索费和审查费:上涨9%
发明授权费:上涨8%
发明独立权利要求(超过3项)费:上涨25%
发明总权利要求(超过20项)费:上涨100%
外观申请费和审查费:分别上涨36%、10% (外观检索费无变化)
外观授权费:上涨76%
2. 增加新收费项目
除了基础费用价格上涨之外,USPTO还新增了若干收费项目。如Information Disclosure Statement (IDS)将根据递交的累计文献数量设置了附加费用;续案申请将根据递交的时间设置不同标准的额外费用。
关于基础费用的调整以及新增项目的情况,我们在这里给出详细的总结。
基础官费项目汇总
(点击可以放大图片查看)
美国发明专利其他常见官费
(点击可以放大图片查看)
3. IDS提交费用
USPTO提议对信息披露声明(IDS)中的项目数量设置门槛,超过门槛的提交将收取额外费用(大小实体的收费标准一致):
累计超过50项但少于100项的提交:费用为$200
累计超过100项:费用为$500(减去先前支付的费用)
累计超过200项:费用为$800(减去先前支付的费用)
4. 续案申请费用的调整
USPTO提议对续案申请设置新的分级费用结构。当续案申请递交的日期从本系列最早申请日[1]起算超过6年或9年时,大实体将分别收取$2,700或$4,000的额外费用,小实体将分别收取$1,080和$1,600的额外费用。这些费用将在新申请递交时与其他申请费、检索费和审查费一起支付。
最新版国知局专利收费标准
一、 专利费用标准
1.发明、实用新型、外观设计专利费用
专利申请阶段缴纳的费用包括申请费、优先权要求费、申请附加费以及发明专利申请的公布印刷费,缴纳期限是自申请日起算两个月内,或者自收到受理通知书之日起15日内。未在规定的期限内缴纳或缴足申请费(含公布印刷费、申请附加费)的,该申请被视为撤回。未在规定的期限内缴纳或者缴足优先权要求费的,视为未要求优先权。发明专利的申请人还需自申请日(有优先权要求的,自最早的优先权日)起三年内提交实质审查请求书,并缴纳实质审查费。未在规定的期限内缴纳或缴足的,专利申请视为撤回。
授予专利权当年的年费的缴纳期限是自当事人收到专利局办理登记手续通知书之日起两个月内,期满未缴纳或未缴足的,视为放弃取得专利权。以后的年费应当在上一年度期满前缴纳。专利权人期限内未缴纳或者未缴足的,应自应当缴纳年费期满之日起6个月内补缴,同时缴纳滞 纳金;期满未缴纳的,专利权自应当缴纳年费期满之日起终止。
申请人对专利局指定的期限请求延长的,应缴纳延长期限请求费。延长期限请求费以月计算。未在规定的期限内缴纳或缴足的,将不同意延长。
著录事项变更费、专利权评价报告请求费、无效宣告请求费的缴纳期限是自提出相应请求之日起一个月内。复审费的缴纳期限是自申请人收到专利局作出的驳回决定之日起三个月内。未在规定的期限内缴纳或缴足的,上述请求视为未提出。
恢复权利请求费的缴纳期限是自当事人收到专利局发出的权利丧失通知之日起二个月内。未在规定的期限内缴纳或缴足的,其权利将不予恢复。
办理专利登记簿副本、在先申请文件副本、专利授权文件副本、专利证书副本、专利证书证明、专利批量法律状态证明、专利授权程序证明、申请人名称变更证明、专利文档复制证明等各种副本和证明文件前应缴纳副本证明费。缴纳费用时,除需要填写专利申请号或专利号之外,缴 费的票据抬头,应与办理文件副本请求书、专利文档查询复制请求书或办理证明文件请求书中填写的“请求人”姓名或名称一致。办理专利批量法律状态证明,缴纳费用时应使用批量专利申请号(或专利号)清单中的第一个号码缴费。
当事人依照专利法第四十二条第二款提出专利权期限补偿请求的,专利权期限补偿请求费的缴纳期限是自专利授权公告之日起三个月内;依照专利法第四十二条第三款提出药品相关发明专利权期限补偿请求的,专利权期限补偿请求费的缴纳期限是自该药品在中国获得上市许可之日起三个月内。经审查作出给与期限补偿决定的,应在20年专利期限届满日前缴纳专利权补偿期年费。专利权补偿期年费一次性缴纳,不足一年部分不收取。期满未缴纳或缴足专利权补偿期年费的,不设滞纳金,不设恢复期。期满未缴纳或缴足专利权补偿期年费的,不予专利权期限补偿。
2.外观设计国际申请费用
世界知识产权组织国际局收取的外观设计国际申请费用收费标准参照《<海牙协定>1999年文本和1960年文本共同实施细则》执行,具体可查询国家知识产权局官网海牙专栏。指定中国的外观设计国际申请国家程序中的费用收费标准依照国内标准执行。
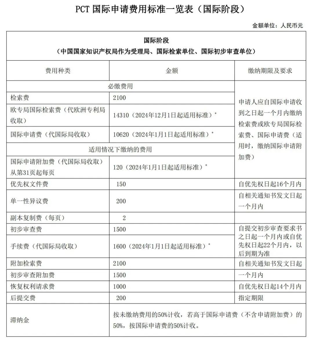
3.PCT国际申请费用
PCT国际申请费用包括PCT国际阶段的费用和国家阶段的费用。
PCT国际阶段必须缴纳的费用包括检索费和国际申请费(代国际局收取)。除此之外,申请人可以依照申请的具体情况,缴纳国际申请附加费(代国际局收取)、优先权文件费、单一性异议费、副本复制费、初步审查费、手续费(代国际局收取)、附加检索费、初步审查附加费、恢复权利请求费、后提交费、滞纳金。
PCT国家阶段(中国国家知识产权局作为指定局、选定局)缴纳的费用包括申请费、申请附加费、公布印刷费、优先权要求费、宽限费、发明专利申请实质审查费、译文改正费、单一性恢复费、优先权恢复费。进入国家阶段其他收费按照国内标准执行。
需要注意的是:国际申请费及其附加费和国际初步审查手续费为代世界知识产权组织国际局收取,数额根据世界知识产权组织每年公布的下一年度PCT申请国际阶段费用的人民币标准确定,原则上维持一年有效,如因汇率波动过大等原因需调整标准将另行公布。具体费用标准及相关减缴规定可在国家知识产权局网站专利合作条约(PCT)专栏进行查询。
4.集成电路布图设计费用
集成电路布图设计的费用种类包括布图设计登记费、布图设计登记复审请求费、恢复布图设计登记权利请求费、著录事项变更手续费、延长期限请求费、非自愿许可使用布图设计请求费、非自愿许可使用布图设计支付报酬裁决费。
5.专利收费的减缴
对符合《专利收费减缴办法》(财税[2016]78号)和《国家知识产权局关于调整专利收费减缴条件和商标注册收费标准的公告》(第316号)有关条件的专利申请人或专利权人,可以请求专利费用的减缴。
可以减缴的费用包括四种:申请费(不包括公布印刷费、申请附加费)、发明专利申请实质审查费、复审费、年费(自授予专利权当年起十年的年费,开放许可实施期间的年费)。
对专利开放许可实施期间的专利年费减缴15%,同时适用其他专利收费减免政策的,可以选择适用最优惠的政策,但不得重复享受。
请求减缴专利收费的,应当在专利业务办理系统“专利事务服务”功能中提交费减备案请求,并在费减备案请求审批合格之后,提出费用减缴请求。申请人在提出专利申请时请求费减的,只需在专利申请请求书中勾选“□全体申请人请求费用减缴且已完成费用减缴资格备案”,并填写专利申请人名称和费减备案证件号码;申请人或专利权人在专利审查过程中请求费减的,则需提交《费用减缴请求书(申请日后提交适用)》,填写申请号或专利号、发明创造名称、申请人或专利权人名称,必要时填写费减备案证件号。申请人或专利权人只能请求减缴应当缴纳但尚未到期的费用,并且应当在有关费用缴纳期限届满日的二个半月之前提出费用减缴请求。
现行收费标准详见附件2。专利和集成电路费用标准及相关收费减缴办法以发改委和财政部最新发布为准。通过《工业品外观设计国际注册海牙协定》进入我国的外观设计国际申请,缴纳的第一期和第二期单独指定费,可按照《财政部 国家发展改革委关于印发<专利收费减缴办法>的通知》(财税[2016]78号)、《财政部 国家发展改革委关于停征免征和调整行政事业性收费有关政策的通知》(财税[2018]37号)、《财政部 国家发展改革委关于减免部分行政事业性收费有关政策的通知》(财税[2019]45号)的规定进行减缴。
二、费用查询及缴费方式
1.费用查询途径及方法
(1)网络查询
缴费人可以登录专利业务办理系统(https://cponline.cnipa.gov.cn/),进入专利查询模块进行查询,也可进入专利缴费服务模块费用查询页面进行查询。
(2)电话查询
电话查询时应提供申请号或专利号。
查询电话:010—62356655
(3)现场查询
国家知识产权局专利局业务受理大厅及各地方代办处设有费用查询服务台,可为缴费人在缴费当天现场查询应缴费用种类、金额和缴费期限,查询时应现场填写或提前准备缴费清单。
2.缴费方式
(1)网上缴费
缴费人可登录专利业务办理系统,进入专利缴费服务模块网上缴费页面缴纳专利及集成电路布图设计费用。缴费人可选择微信、支付宝、银行卡或对公账户支付方式进行缴费。网上缴费的缴费日以网上缴费系统收到的支付平台反馈的实际支付时间所对应的日期来确定。网上缴费方式方便快捷,缴费信息完整准确,建议缴费人采用该缴费方式进行缴费。
(2)银行/邮局汇款
缴费人可以通过银行或邮局汇付专利费用。通过银行或邮局汇付专利费用时,应当在汇款单附言栏中写明正确的申请号(或专利号)及费用名称(或简称)。缴费人通过银行或邮局汇付的,如果未在汇款时注明上述必要信息,可以在汇款当天最迟不超过汇款次日补充缴费信息,补充缴费信息需登录专利业务办理系统,进入专利缴费服务模块电子缴费清单页面提交电子缴费清单。
补充完整缴费信息的,以补充完整缴费信息日为缴费日。因汇款时缺少必要缴费信息、逾期补充缴费信息或补充信息不符合规定的,造成汇款被退回或因款项无法退回而暂时存入专利收费账户(以下简称暂存)的,视为未缴纳费用。
通过银行或邮局汇款的,缴费人可按属地就近汇至全国34个专利代办处银行或邮局账户,各代办处地址、银行/邮局账户以及联系电话等信息详见附件1,也可登录国家知识产权局官方网站代办处页面进行查看。
费用不得直接邮寄到专利局受理处、专利局其他部门或者审查员个人。
(3)面交
缴费人可根据属地,就近前往专利代办处或专利局业务受理服务大厅的收费窗口缴纳专利费用。面交费用的,以缴费当天的日期为缴费日。
特别说明的是,PCT国际阶段费用的缴费方式为网上缴费、银行汇款至专利局银行账户和专利局面交。不接受邮局汇款、银行汇款至代办处银行账户和代办处面交。外观设计国际申请费用的缴费方式详见国家知识产权局官网海牙专栏。
三、退款等其他情形
1.审查部门退款
缴费人多缴、重缴、错缴的专利费用,可以自缴费之日起三年内,提出退款请求。提出退款请求的,应提交《意见陈述书(关于费用)》,并提交国家知识产权局收费电子票据或收费收据复印件、邮局或银行出具的汇款凭证等证明文件。提供邮局或银行的证明应当是原件,不能提供 原件的,应当提供经出具部门加盖公章确认的或经公证的复印件。对进入实质审查阶段的发明专利申请,在第一次审查意见通知书答复期限届满前(已提交答复意见的除外),主动申请撤回的,可以请求退还50%的专利申请实质审查费。
2.出暂存退款或确认收入
缴费人所缴款项因费用汇单字迹不清或者缺少必要缴费信息造成既不能开出票据又不能退款的,该款项将入暂存。缴费人要求出暂存退款或确认收入的,可登录专利业务办理系统专利缴费服务模块暂存款办理页面提交出暂存订单。出暂存请求应当自缴费之日起三年内提出。经缴费人补充必要缴费信息的,专利费用管理处(或代办处)做出暂存处理,开出票据,确认收入,以出暂存之日为缴费日。
3.未成功提供申请号(或专利号)汇款的原路退回
费用通过邮局或银行汇付,未成功提供申请号(或专利号)的,费用原路退回。费用退回的,视为未办理缴费手续。邮局汇付原路退回周期较长,缴费人可耐心等待,必要时可拨打咨询电话010-62356655进行查询。
编辑:聚匠知识产权
聚匠
。
往期推荐
· 【专精特新】2025专精特新评价指标发生重大变化?企业应尽早规划!
· 【热点】1.96亿天价酒企商标侵权案,郎酒vs夜郎古二审竞和解?
· 【公示】1024家!安徽省2024年第三批高新技术企业备案公示
提前做好政策申报
提升品牌价值 享受政策红利

