全国高企已突破 50 万家!但拿下高企认定只是第一步,高企资质还可作为升级的重要 "跳板",进一步申报专精特新、重点科技项目等更高级别资质,从而解锁百万级资金奖励、市场话语权!
本篇整理了高新技术企业的下一步成长路线——如何转型为专精特新?以及企业在整个生命周期该怎样规划申报科技项目?
01
高新技术企业:打开政策红利起点!
高新技术企业是科技类企业成长的一块重要跳板,也是很多企业打开政策红利的“第一扇门”。
一 成为高新技术企业的好处
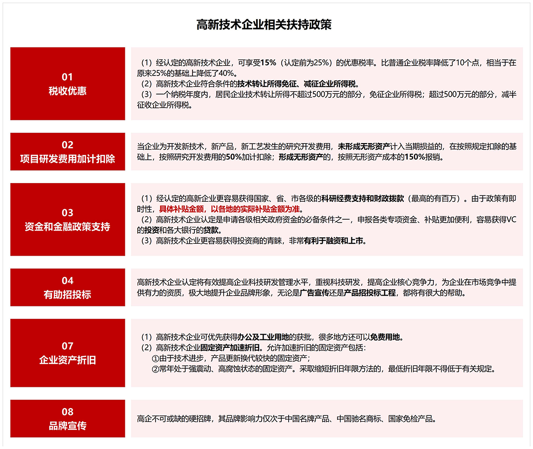
1 税收优惠:企业所得税从 25% 降至 15%,年利润 1000 万的企业年省税 100 万;研发费用也可加计扣除 100%,相当于政府报销一半研发成本。
2 政府扶持与资金补贴:多高新技术企业可获得金融上市,人才引进,办公用地等政策扶持,并对首次认定高企给予 10-50 万元奖励(以当地区域政策为准)。
3 品牌背书:高企资质是唯一“国”字招牌科技企业荣誉,是政府招标、银行融资、投资人考察的重要加分项。
二 如何成为高新技术企业?
那企业该如何成为高企呢?根据《高新技术企业认定管理办法》,必须要同时满足以下8大条件。
1 企业申请认定时须注册成立一年以上
2 企业通过自主研发、受让、受赠、并购等方式,获得对其主要产品(服务)在技术上发挥核心支持作用的知识产权的所有权。如,一家医疗器械企业自主研发出新型的诊断技术,并成功申请发明专利,这将成为其申报高新技术企业的关键优势。
3 对企业主要产品(服务)发挥核心支持作用的技术属于《国家重点支持的高新技术领域》:电子信息、生物与新医药、航空航天、新材料、高技术服务、新能源及节能、资源与环境、先进制造与自动化。
4 企业从事研发和相关技术创新活动的科技人员占企业当年职工总数的比例不低于10%
5 企业需满足近三个会计年度(不满三年按实际经营时间计算)研发费用总额占同期销售收入总额的比例要求:
近一年销售收入 ≤ 5000万元:比例≥5%
近一年销售收入5000万~2亿元(含):比例≥4%
近一年销售收入 > 2亿元:比例≥3%
境内研发费用占比:需占全部研发费用60%以上
6 近一年高新技术产品(服务)收入占企业同期总收入的比例不低于60%。这意味着企业的主要业务应围绕高新技术展开,且产品或服务具备较高的技术含量和附加值。
7 企业创新能力评价应达到相应要求,即分数达到70分以上(不含70分)
8 企业申请认定前一年内未发生重大安全、重大质量事故或严重环境违法行为
很多企业拿完高企就停步了,其实这只是科技创新的起点,而非终点。后面专精特新和重大科技项目,能让你从普通企业变身“行业尖子生”。
02
迈向专精特新:国家政策支持新方向
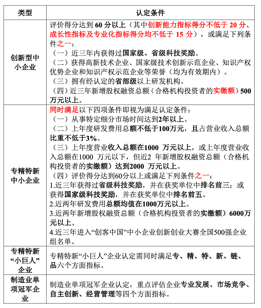
专精特新专注细分领域市场,具备极强的创新与抗风险能力,是产业链的关键环节。认定分为创新型中小企业→专精特新中小企业(超14万家)→专精特新小巨人(1.46万家)→制造业单项冠军四级梯度,企业需逐级进阶。
目前专精特新已经成为国家重点支持方向。自2021年起,“专精特新”已连续四年写入政府工作报告,中央财政已投入超百亿奖补。2025年以来国家及地方政府会议上也多次强调“促进专精特新中小企业发展壮大”,并围绕专精特新企业发展出台多项政策:
· 2025年中央财政按每家企业连续支持 3 年、累计 600 万元发放奖补资金,首期拨付 50%
·2025年工信部开展新一轮中央财政支持专精特新,目标再培育100个国家级中小企业特色产业集群
各省市也陆续发布政策文件,如江苏省发布专精特新企业上市培育三年行动方案(2025-2027);浙江省印发关于推动经济高质量发展若干政策(2025 年);福建省设立 200 亿元规模的专精特新中小企业发展基金等。
一 成为专精特新的好处
1 资金扶持力度大:中央财政 2021-2025 年累计安排超 100 亿元,国家级专精特新 “小巨人” 企业,每家每年获 200 万元奖励(总计 600 万);各省市对省级企业一次性奖励 20-200 万,首次认定的省级企业奖 5-100 万。(以各地方最新奖补政策为准)
2 融资与上市支持:专精特新可获得低利率、高额度、快审批的贷款服务;上市分类指导、精准培育、投融资对接,以及新三板挂牌绿色通道。
3 市场竞争力强:获工信部认定,是细分领域权威性资质。企业可凭借专业技术和定制化服务形成差异化竞争优势,提升市场话语权。
4 产业链协同强地位:专精特新作为产业链关键环节,与上下游企业深度合作,为龙头企业提供核心零部件或配套服务,促进产业链稳定和优化升级。
高企 + 专精特新:红利叠加!
需要强调的是,高企侧重综合创新能力,专精特新聚焦细分领域突破,它们各具优势,并不冲突,两者结合可实现政策红利和市场价值叠加优势。
二 专精特新认定条件
03
高企如何成功转型为专精特新?
目前高企数量全国已超50万家,已经进入了“优中选优”阶段,政策红利优势正逐步减弱。那高企该如何转型为专精特新呢?
一 聚焦细分市场
高企需从广泛的高新技术赛道转向产业链关键环节。通过深入调研市场需求,结合自身技术优势,找准一个细分领域进行深耕细作,避免盲目多元化发展。
如一家原本从事通用机械制造的高企,通过市场分析发现,在某一特定领域的精密机械零部件市场存在较大发展空间,于是集中资源,专注于该细分领域的产品研发和生产。
二 加强研发与自主知识产权
企业需持续加大在技术研发投入,逐步提升企业的创新能力。建立专业化研发平台,进行产学研合作,并围绕“核心技术”构建专利壁垒,尤其是发明专利,最好≥2项。
例:青岛卓英社搭建涵盖光学设计、热学模拟等能力的技术平台,年新增专利近百项,营业绩突破10亿元,一步步从高企成长为专精特新乃至单项冠军企业。
三 优化财务数据
企业要努力提升自身的经营管理水平,扩大市场份额,提高营业收入,避免连续多年亏损或资不抵债。近两年营收连续增长,企业利润率增长,资产负债最好控制在50%以下。
四 塑造企业特色
企业应挖掘自身细分领域的独特优势,如专利技术、地域文化、传统技艺、特殊资源等,将其融入产品或服务中,打造具有特色的品牌形象。着重提升主导产品在全国细分市场占有率。
五 进行精细化管理
注重产品的精细化生产和管理,严格把控产品质量,争取获得 ISO9001 质量管理体系认证。某医疗器械高企通过实施 MES 系统,将手术机器人关键部件的加工精度误差控制在 5 微米以内,凭此通过欧盟认证并进入国际高端市场。
04
企业全生命周期该怎样申报科技项目
一、评估企业主要基础性数据
1. 企业年度销售收入
2. 所属行业或领域
3. 是否有知识产权(专利、软著等),获得方式及数量
4. 是否有研发团队(专科及以上学历)
5. 财税数据(审计报告和完税证明)
6. 单位资质(所获奖励、荣誉等)
7. 研发投入(研发设备、材料等)
8. 项目建设投入(厂房、生产线建设等)
9. 其他(如处罚等)
二、 规划可申报科技项目
企业根据自身所处的发展阶段、企业类型等对应找到项目申请指南或管理办法等,查看自己是否符合申报条件。
初创期企业
专利申请、软件著作权(大多数项目申报基础条件)、知识产权贯标、体系认证、科技型中小企业认定、创新型中小企业、研发费用加计扣除、双软认证等。
成长期企业
高新技术企业认定、专精特新中小企业、市级工程技术研究中心、市级工程研究中心、市级企业技术中心、省级专利奖、瞪羚企业、两化融合贯标、技术改造、智能车间、科技成果转化等。
成长期企业
省级/国家级工程技术研究中心、省级/国家级工程研究中心、省级/国家级企业技术中心、专精特新“小巨人”、制造业单项冠军、国家级/省级专利奖、重点实验室、智能工厂、绿色工厂、首台(套)重大技术装备、新一代信息技术融合应用新模式、质量标杆等。
三、制定细化可实施方案
企业应根据项目申报条件与要求,制定细化的实施方案。必须包含科技项目的实施计划和任务分配、资金投入和管理、人员培训和技术支持等方面的内容。
1 整理申报渠道,按照申报条件匹配与项目输出本企业年度拟申报规划方案。
2 根据申报单位所处的发展阶段、所属行业、主管部门支持资金申报指南研究申报方向。
并充分整合企业内部人力、物力、财力资源等,借助政府、行业协会和专业机构等外部资源,从而达到最大限度的效益。
高新技术企业的资质和项目申报是一个系统工程,需要企业提前规划、持续积累。通过科学布局申报路径,既能紧握政策红利,更能驱动技术与管理升级。聚匠知识产权深耕科技项目申报和知识产权领域10余年,服务过3000多家企业,如需专业申报指导,可为随时联系我们。
编辑:聚匠知识产权
· 国知局新修订!2025专利费用标准及缴费指南,PCT费用又涨了
· 最新通知:2025科技型中小企业正式开始!全流程申报指南来了

