2025年国家仍不断出台相关政策加大对高企的支持力度,高新技术企业数量8年激增5倍,超50万家企业正享受所得税减至15%、研发费加计扣除等重磅红利!您是否也想节省税收、获得政府扶持、提升品牌竞争力?
今天一文讲清!高企申报的好处、条件、流程以及如何高效布局。如今2025年高企已接近尾声,现在正是规划2026年高企认定的黄金期,企业一定要赶紧准备!
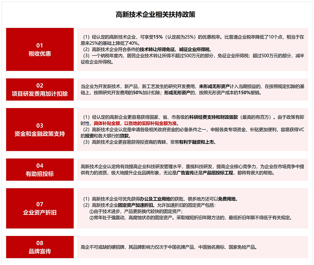
01
申报高企有什么好处?
1 税收优惠:企业所得税从 25% 降至 15%,年利润 1000 万的企业年省税 100 万;研发费用也可加计扣除 100%,相当于政府报销一半研发成本。
还包括先进制造业增值税加计抵减5%,软件和集成电路产业所得税优惠,技术转让所得减免,延长高企和科技型中小企业亏损结转年限等。
2 政策扶持:多高新技术企业可获得人才引进,办公用地等政策扶持,并对首次认定高企给予 10-50 万元奖励(以当地区域政策为准)。
3 企业上市支持:高新技术企业认定是新三板上市的必备条件,优选批准符合上市条件股份制高新技术企业股票上市。
4 品牌背书:高企资质是唯一“国”字招牌科技企业荣誉,是政府招标、银行融资、投资人考察的重要加分项。
02
高企认定需要什么条件?
那企业该如何成为高企呢?根据《高新技术企业认定管理办法》,必须要同时满足以下8大条件。
1 企业申请认定时须注册成立一年以上
2 企业通过自主研发、受让、受赠、并购等方式,获得对其主要产品(服务)在技术上发挥核心支持作用的知识产权的所有权。如,一家医疗器械企业自主研发出新型的诊断技术,并成功申请发明专利,这将成为其申报高新技术企业的关键优势。
一票否决权:不具备知识产权的企业不能认定为高新技术企业。
3 对企业主要产品(服务)发挥核心支持作用的技术属于《国家重点支持的高新技术领域》:电子信息、生物与新医药、航空航天、新材料、高技术服务、新能源及节能、资源与环境、先进制造与自动化。
4 企业从事研发和相关技术创新活动的科技人员占企业当年职工总数的比例不低于10%
5 企业需满足近三个会计年度(不满三年按实际经营时间计算)研发费用总额占同期销售收入总额的比例要求:
近一年销售收入 ≤ 5000万元:比例≥5%
近一年销售收入5000万~2亿元(含):比例≥4%
近一年销售收入 > 2亿元:比例≥3%
境内研发费用占比:需占全部研发费用60%以上
6 近一年高新技术产品(服务)收入占企业同期总收入的比例不低于60%。这意味着企业的主要业务应围绕高新技术展开,且产品或服务具备较高的技术含量和附加值。
7 企业创新能力评价应达到相应要求,即分数达到70分以上(不含70分)
03
高企创新能力评价评分细则
企业在进行高企认定申报时除了满足基本条件,高企评审专家还会从四大指标对企业的创新能力进行打分,分数达到70分以上(不含70分)时,才能顺利通过高企认定。
知识产权(≤30分)
1.技术相关性:知识产权需与主营业务、核心技术直接相关。
2.含金量:相对Ⅱ类知识产权来说,Ⅰ类知识产权,如发明专利含金量更高。5项以上的II类知识产权(5-6分)还不如1项以上的I类知识产权(7-8分)分数高!并且有效的I类知识产权可以多次使用于高企申报,II类只能用1次!
3.获取方式:企业可以通过自主研发、受让、受赠、并购等方式获得知识产权,有自主研发 (1-6 分) ,仅有受让、受赠和并购等(1-3分)。所以企业要想获得高分,需要提前规划知识产权
注意:
1.软著过多可能被质疑技术含量,建议搭配1-2项发明专利。
2.知识产权需在近3年内申请或授权,避免集中突击申请。
科技成果转化能力(≤30分)
转化数量:3年内需有≥15项(A档,25-30分);8-14项(B档,19-24分)科技成果转化
科技成果:指通过科学研究与技术开发所产生的具有实用价值的成果(专利、版权、集成电路布图设计等)。
科技成果转化:指为提高生产力水平而对科技成果进行的后续试验、开发、应用、推广直至形成新产品、新工艺、新材料,发展新产业等活动。
注意:
1.同一科技成果分别在国内外转化的,或转化为多个产品、服务、工艺、样品、样机等的,只计为一项。
2.转化时间需覆盖近3年,避免集中在某一年度。
3.每个主要产品建议都补充检测报告/查新报告。加以佐证企业自身科技成果转化实施能力和企业产品技术的先进性。
研究开发组织管理水平(≤20分)
1.制度文件的完备性和真实性:主要的制度文件是否完备;各项制度文件中的公司名称、部门名称是否统一;文件编号及日期的逻辑合理性;制度文件在公司实际实施的佐证材料是否有且真实(贴合企业实际情况并符合行业特征)。
2.执行记录:研发设备清单、产学研协议、人才培养计划等。
注意:
1.产学研合作协议最好是与公司的研发项目相关联(落实到具体研发项目),且能提供过程材料作为佐证。
2.研发费用辅助账需规范,与审计报告一致。
企业成长性(≤20分)
1.净资产增长率=1/2(第二年末净资产÷第一年末净资产+第三年末净资产÷第二年末净资产)-1;
净资产(即所有者权益总额)=资产总额-负债总额
资产总额、负债总额应以具有资质的中介机构鉴证的企业会计报表期末数为准
2.销售收入增长率=1/2(第二年销售收入÷第一年销售收入+第三年销售收入÷第二年销售收入)-1
3.注意:企业净资产增长率或销售收入增长为负的,按0分计算。第一年末净资产或销售收入为0的,按后两年计算;第二年末净资产或销售收入为0的,按0分计算。
04
高新技术企业申报详细流程
01 企业申请
企业对照《高新技术企业认定管理办法》进行自我评价。认为符合认定条件的在“高新技术企业认定管理工作网”注册登记,向认定机构提出认定申请,申请时提交地方要求材料。企业可借助专业机构的力量提前规划申报,提高认定成功率。
02 专家评审
地方汇总、审核:各地科技部门对申报企业进行现场核查,并对申报材料进行审核,确保材料的准确性和完整性。
专家评审:省高新技术企业认定管理工作协调小组办公室将组织专家对申请材料进行评审。
综合审查:结合专家意见,确定推荐名单。
03 领取高企证书
通过评审的企业名单在“高新技术企业认定管理工作网”公示10个工作日。公示期间无异议或异议不成立的企业,由认定机构备案并颁发证书。
公示结束后约1-2个月,企业可领取“高新技术企业证书”(有效期3年)具体时间视当地科技局通知。
04 高企维护管理
享受税收优惠:持证书到税务机关备案,享受企业所得税减免(按15%征收)。
年度报告:每年5月底前在“高新技术企业认定管理工作网”填报年度发展情况报表。
复审/重新认定:证书到期前需重新申报认定(流程与首次申报类似)。
05
高企如何提前布局?提高申报成功率
企业想要申报成为高企,必须提前准备、专业布局。才能提升申报通过率!
1.此刻!立即进行高企申报规划
高企申报时间一般集中在5-9月份,至少提前1-2年进行规划。如果企业想要2026年进行高企申报或复审,现在此刻就得准备上了,到了2026年有些事情就来不及了。
所以企业务必于2025年内正式确定申报意向,启动核心筹备工作。如知识产权、研发费用归集、人员结构调整等,如果拖延太久,将面临时间不足、难以达标的风险。
2. 知识产权:质量优先,布局前置
(1)建议企业每年申请知识产权至少5项以上(3年最好15项)
(2)Ⅰ 类专利优先布局,高价值的发明专利1-2 项。实用新型专利和软著可作为辅助补齐数量,但需注意 Ⅱ 类专利仅限使用一次。
(3)在前期设立研发立项时,就应当将知识产权提前布局和规划,避免存在申报当年或上年度集中授权情况。
(4)高企认定要求知识产权需对主要产品(服务)发挥核心技术支持作用。
(5)企业需形成“研发→知识产权→产品→销售”的闭环,每个成果转化需对应具体产品,并提供检测报告、销售合同等证明材料。
3. 重视税务审查,提前研发费用合规
做好研发费用合规,占比必须满足高企认定要求。企业需提前了解,确保每一笔研发费用都能准确归集,防止虚假错误数据。提前建立和规范研发费用辅助账,确保数据的准确性和可追溯性。留存好立项评审记录、日志、检测报告等关键证据链。
可结合评分要点审核梳理企业的相关研发制度文件,加强与院校之间的产学研合作,及时建立研发机构。
4. 优化科技人员结构与稳定性
企业需要对科技人员每年进行盘点,核查是否满足占比10%以及工作时间的要求,提前对人员结构进行整体规划,做好调整。
科技人员必须入职缴社保或个税183天以上。在职人员需准备劳动合同、学历证明、社保证明等资料;兼职和临时聘用人员需准备劳务协议、工资发放证明等资料。
5. 提前强化财务指标
(1)企业可引入战略投资或申请政府专项基金,提升净资产规模;拓展高附加值产品线,提升净资产增长率和销售收入增长率。
(2)企业必须要确保近一年高新技术产品(服务)收入,近三年研发费用占比达标。
(3)高新产品核算清晰,有销售合同和发票进行佐证。年度汇算清缴数据与财务审计报告保持一致。
6. 高企复审提醒
如果企业已经成功认定为高企,也要注意维持高企资格,做好复审准备!高新技术企业资格有效期限为三年,发证日期为2023年的高企,需要在2026年进行复审。
高新技术企业认定是一个专业度极高,比较复杂的申请工作,需要企业一般提前1-2年的时间做好战略规划和充分准备,而目前正是规划2026高企申报的关键时期。
企业若想快速获得税收优惠、增强品牌和市场竞争力,应提前规划并咨询专业知识产权机构,全面评估和准备知识产权、成果转化等方面,以提高申报高企成功率。聚匠已成功服务超2000家高新技术企业,如有任何疑问聚匠竭诚免费为您解答。
编辑:聚匠知识产权
· 电学专利申请 “稳、狠、准”:2025详细申请流程与布局策略
· 工信部:加力培育专精特新中小企业,企业赶快抓住申报机遇!
· 奖励高达50万!2025江苏省绿色工厂申报条件、流程全汇总

