(报告出品方/作者:华西证券,吕秀华、魏涛、罗惠洲)
1.历次行情启动规律总结
券商行情具有明显的波段特征。自 2003 年第一家券商上市(中信证券)至今, 典型的券商行情(涨幅超过 50%)共有 8 轮。我们对这 8 轮行情进行了复盘,总结券 商行情启动 6 大条件为:宏观经济处于衰退后期或复苏前期,宏观流动性宽松或趋向 于宽松,国家重视资本市场,改革推动机构微观流动性改善,券商估值处于较低的位 置,外围条件稳定。同时认为券商业绩优异并非行情启动的必要条件,基金限购只数 与产业资本增持情况对于行情判断有一定参考意义。
1.1.行情多启动于宏观经济衰退后半段或复苏前半段
复盘历次券商行情,8 次行情均启动于宏观经济衰退后半段或复苏前半段,也就 是通胀下行、经济触底或企稳的过程中,这也符合美林投资时钟的结论。8 段行情 中有 7 段启动 于 CPI、PPI 下 行(或低 位走平 )阶段 ,只有 2012.11~2013.2 行情启动时 CPI、PPI 已经越过下行阶段,处于上行过程中。然而事 实上本轮行情我们更愿意定义为前一轮 2012.1~2012.6 行情的延续,2012 年上半年 在证券业创新驱动下证券行业有一波持续时间较短的行情,但市场对于行业创新及效 果仍然抱有怀疑态度,加之欧债危机发酵行情终止,2012 年下半年证券业创新细则 陆续落地,以及宽松的货币流动性配合,行情再次启动。8 轮行情中有 7 次工业企业利润位于触底前夜(4 个月内数据回升)或者触底企 稳阶段,只有一个例外是 2014.3~2015.5,行情启动之时,社融与工业企业利润仍然 处于漫长的下行通道,行情启动于 2014 年 6 月,但事实上一年后社融与工业企业利 润才企稳回升。

1.2.稳增长政策发力:货币、财政、房地产政策陆续出台,货 币流动性最宽松或趋向于宽松
历次行情启动前,都伴随着货币、财政、房地产放松政策稳增长的过程。首先,降准降息。降准降息等货币政策的出台有助于稳定经济恢复预期,同时为 市场注入流动性。其次,财政政策发力。有助于稳定经济恢复预期。再次,稳定房地产政策出台。作为国民经济的支柱型产业,房地产业对于稳定经 济的积极意义不言而喻。同时,房地产及相关资产还是借贷最常用的抵押品之一,房 地产价格成为影响资金市场借款者资产净值的重要因素,房地产市场的稳定对于信贷 市场稳定意义重大。2008 年、2014 年为两轮典型的地产放松周期,2011 年、2018 年地产政策弱放松,几轮放松后带来经济趋稳预期,此后券商指数均有较好的表现。
但是券商行情的启动是否伴随着经济预期的改善则在经济发展不同阶段结果有 所不同,具体分界线为 2012 年。2012 年之前券商行情启动之时,货币流动性达到宽 松的顶点,以 10 年期国债收益率来看,达到收益率的最低点,行情伴随 10 年期国债 收益率的回升而启动。换句话说,此时的宏观流动性足够宽松,同时市场对于宏观经 济基本面预期向好。2012 年之后的券商行情则启动于宏观流动性持续宽松的过程 中,也就是流动性在持续宽松,但宏观经济并无预期企稳的迹象。一方面是由于学习 效应下市场参与者行为提前,另一方是由于 2012 年之后,我国经济发展进入新常 态, 以不变价的 GDP 增速来看,2012 年后宏观经济波动明显减小。然而疫情冲击下 的 2020 年,伴随宏观经济基本面回升,10 年期国债收益率上升的 2020 年 6 月份, 券商行情的启动则符合流动性处于阶段性底部同时宏观基本面预期向好的规律。事实上,通过 M1 判断券商行情启动具有较好效果。作为投资活动先行指标,M1 增速回升体现企业资金的活化, M1 增速回升与 M1 与广义货币 M2 增速的剪刀差扩大 几乎完全同步,这反映为企业定期存款向活期存款转化增加,即资金的活跃度提升。当市场 M1 降至较低水平,则接下来 M1 大概率触底回升。

1.3.资本市场改革引入长线资金,其中外资的角色需要特别重 视
券商股的基本面是资本市场,任何权益市场表现向好最直接的驱动因素是增量资 金,增量资金的入市是市场向好的直接原因。在散户资金,以及包括公募基金、私募基金、保险以及外资等各类机构资金中, 外资资金需要特别重视,以往券商股的历次大的行情启动都伴随外资进入条件的改善 以及外资流入的增加。与其他资金相比,外资中相当部分为配置类资金,往往是市场 先行资金,而无论是散户资金还是公募基金,其性质更多的还是跟随资金,也就是市 场右侧资金。而且跟踪以往历年收益表现也能看出外资历年均取得较好收益,外资资 金是当之无愧的聪明资金。
虽然整体上中国资本市场对外开放程度在不断加大,但可以发现,伴随每轮大的 行情的启动,中国资本市场对外开放均在阶段性加速。例如 06-07 年行情启动之时, 伴随着人民币汇率制度改革人民币升值,同时 QFII 扩容为大量境外资本涌入中国创 造了条件,成为推动权益市场在内的中国资产升值的重要力量;14-15 年券商行情爆 发时点恰为沪港通启动时点,全球资金有了直接投资 A 股的更便利途径,海外资金入 市预期增强;18 年底以来的行情背景是从 2018 年下半年开始资本市场加速对外开 放:A 股纳入富时罗素指数体系、QFII 准入条件的放宽、外国投资者参与 A 股交易范 围进一步放开、“沪伦通”制度设计出炉等增进了与全球市场互联互通,促进了境外 资本流入中国市场。
作为长期投资者,保险资金性质与外资行为方式上存在较多相似之处,同时三轮 较大的券商股行情均伴随着保险资金配置资本市场比例的放宽。例如 05-07 年行情之 前保险资金首次被允许直接投资股票市场,14-15 年行情启动之前保险资金投资权益 市场比例提升至 20%;18 年以来的行情启动之前保险资金被鼓励增持上市公司股票, 维护资本市场稳定。我国公募基金产品结构与资本市场牛熊紧密相关:资本市场上行时,风险偏好高 的股票型和混合型基金占比快速提升,此阶段风险厌恶型产品如货币市场型基金、债 券型基金占比下滑;在资本市场下行时,投资和配置风格趋于稳健,货币市场型产品 占比上升。公募基金的发展规模更依赖于行情的发展,在股市下行行情中,会出现市 场上的基金成立数量提高,但募集资金的规模却呈现下滑的现象(例如 2008- 2011)。但是在一些行情时点(2005-2007),基金创新政策放宽以及代销机构条件的放宽带来的基金产品的创新往往为行情上升打下基础,虽然不足以成为行情启动的必 要条件。

1.4.国家高层重视资本市场,改革不断推进
每一轮大级别的券商行情都伴随着国家高层对于资本市场的重视程度提升,以及 资本市场改革的不断推进。
1.5.券商股估值处于低位,有较大提升空间
估值处于低位、有较大提升空间也是券商行情启动的必要条件。2011 年以来, 启动时券商指数 PB 估值均处于 2 倍 PB 以下。从估值分位数来看,2011 年以来,启 动时券商指数估值均处于历史 10%分位数以内。
1.6.外围环境:启动时中美利差上升或稳定,美国加息周期下 A 股有压力
8 次券商行情中 6 次发生于美国 10 年期国债收益率下行触底或者下行过程中, 中美利差上升或稳定,中美货币经济周期一致。只有 2 次例外,分别是 2005 年 7 月 以及 2012 年 11 月。2005 年券商行情启动于 7 月份,彼时中国 10 年期国债收益率持续下行,而美国 10 年期国债收益率持续上行。通常情况下美国加息或缩表周期下,新兴资本市场表 现有较大压力,我们认为 2005 年 6 月 A 股市场之所以迎来行情启动,主要原因在于 2005 年汇改背景下人民币进入长期升值通道,虽然中美利率倒挂,但资金仍然是净 流入的。此外当时虽然上市公司整体业绩有压力,但是中国宏观经济并不差;另外 2005 年 6 月行情启动前市场已经有了长达四年的调整,市场整体估值处于极低位 置。2012 年 12 月券商行情的启动时美债收益率小幅上行,10 年期美债收益率从 2012 年 12 月的 1.6 左右上行至 2013 年 2 月的 2.0 左右。但整体上行幅度不大而且 持续时间并不长。同时我们认为本轮券商行情也是上半年行情的延续。

1.7.六大条件同时出现的概率有多高?
前文总结讲到,大的券商行情的启动需要六个条件,包括宏观经济处于衰退的后 半段或复苏前半段、稳增长政策发力流动性宽松、国家重视资本市场、改革带来机构 微观流动性的改善、较低的券商估值、美国货币经济周期与中国一致。当这六大条件 同时满足时,券商股往往有较大的行情,那么几个条件同时出现的概率高么?事实上六大条件同时出现的概率是比较高的,其背后的逻辑链条在于,宏观经济 处于衰退后半段(此时长期经济低迷股票市场以及券商股估值极低)→央行银行端发 力货币宽松、资本市场端改革支持实体融资→资本市场转暖,券商作为先行者率先启 动,而随着全球化的推进,中美通常情况下货币经济周期也是一致的。其中资本市场端的改革主要在于我国资本市场只有三十年历史,各方面制度仍不 完善,未来随着市场成熟度的不断提高,以及各项制度不断完备,资本市场端的改革 可能会减少。
1.8.优异的业绩及交易活跃并非券商股启动的必要条件
券商优异的财务表现以及市场交易活跃并非行情启动的必要条件,事实上券商行 情通常启动于最差财务表现时期以及交易阶段性最清淡之时,原因在于财务表现是后 置指标,而交易也随着行情发展而活跃。
1.9.交易税费的下调不能扭转市场整体趋势
在市场低迷时期,监管往往出台降低交易税费的举措以刺激交易活跃。但整体来 看,降低交易税费的举措往往只能短期改变市场走势,难以影响整体趋势。几种税费比较来看,下调印花税效果最明显,下调交易结算费以及结算准备金效 果有限,原因在于印花税本身比例较高,其调整对于交易费用影响最大。
1.10.基金、产业资本等资金方面指标
基金限购以及产业资本增持情况对券商行情判断有一定借鉴意义。基金限购只数 阶段性最低的时点往往也是券商行情的最低点,反之基金限购只数阶段性高点往往也 是券商行情的高点。产业资本增持的高点往往是券商行情的低点。

2.历史上 8 次大级别券商行情回顾
2.1.2005 年 7 月-2007 年 11 月:股权分置改革+人民币汇改下 的超级牛市
经历了多年的股市低迷后,2004 年国务院推出了资本市场改革的纲领性文件 《关于推进资本市场改革开放和稳定发展的若干意见》,市场上称之为“国九条”,其 中包括了“解决股权分置改革问题”和引入长线资金的多项举措。“国九条”的落实 带来了股票流通市场的急剧扩容以及长线资金的入市,叠加人民币汇改热钱的涌入, 带来了 2005-2007 年持续时间长达两年的超级大牛市,也成就了券商股高达 1887%涨 幅的惊人表现。
国家重视资本市场,推出资本市场改革“国九条”,股权分置改革得以推进 2004 年 1 月,针对股市连续多年低迷及市场长期积累的股权分置难题,国务院 发布了《关于推进资本市场改革开放和稳定发展的若干意见》(“国九条”)。“国九 条”为资本市场改革的纲领性文件,为接下来资本市场的改革与发展奠定了坚实的基 础。2005 年 4 月证监会发布《关于上市公司股权分置改革试点有关问题的通知》,A 股正式启动股权分置改革,虽然初期对市场交易情绪有很大打击。但 2005 年 7 月随 着股改的全面铺开,市场情绪修复,券商行情逐渐启动。从“国九条”具体内容和跟进落实情况来看,除了解决了多年来股权分置难题, 流通股市场急剧扩容外,在配套引入长线机构投资者方面也通过改革推动了公募基 金、保险、社保以及外资等多类型长期资金入市,造就了 2005-2007 年超级大牛市 以及超级券商股行情。期间各项制度持续完善,2003 年《证券投资基金法》的颁布,2004 年《公司法》 《证券法》的修订,为证券市场的规范化发展奠定了基础。
机构投资者方面:公募基金大发展、社保基金入市、QFII 落地、保险资金入市
作为股权分置改革的配套措施,监管层不遗余力推动长期资金入市。包括社保基 金、保险资金入市, QFII 落地引入外资,以及公募基金行业大发展。特别的是,2005 年 7 月,央行发布《关于完善人民币汇率形成机制改革的公 告》,我国开始实行以市场供需为基础,参考一篮子货币进行调校,有管理的浮动汇 率制度,此后开启了人民币长期升值的大周期。“汇改”所开启的人民币长期升值带 来的“热钱”对于行情的推动不可小觑,甚至作为聪明资金,我们判断外资可能是行 情启动的重要因素。

宏观经济在增速及增长质量上,均能匹配股市更高估值
2005 年除了 GDP 增速进一步加速上行外,同时经济运行还有两个特点,一是固 定资产投资增速降温,2004 年的“经济过热”得到控制,另一方面,通货膨胀得到 了有效控制。2005 年 GDP 实际增速 11.4%,连续第四年加速上行,而 CPI 则基本运行 在 2%区间。
券商板块估值与历史阶段对比来说处于低位状态,估值有较大的提升空间
此轮行情启动前,A 股市场经历四年多的下行,市场估值以及券商板块的估值处 于低位1。券商 PB 估值低至 2 倍,此前券商股均值 3.3 倍,最高值接近 6.6 倍。在资 本市场扩容增量资金入市的背景下,券商业绩预期向好,估值有较大提升空间。

2.2.2008 年 11 月—2009 年 8 月:四万亿宽松下反弹行情
此段行情为全球金融环境恶化背景下,政策层面宏观流动性宽松刺激,叠加社保 基金、保险资金和资本市场创业板改革推进带来的行情反弹。
宏观流动性宽松
2008 年下半年由于全球金融危机的影响,我国经济压力上升,货币政策开始转 向宽松。央行自 2008 年 9 月下旬开启降准降息通道。存款准备金率四次下调,大型 金融机构累计下调 2 个百分点至 15.5%,中小型金额机构下调 3 个百分点至 14.5%。在贷款利率上,央行自 9 月到 12 月期间 5 次密集下调贷款基本利率,1 年期贷款基 准利率下降到 5.31%,活期存款利率降至 0.36%。行情启动时 2008 年末 M1 同比增速 下降到 6.8%的较低水平。
微观流动性之机构长线资金:社保基金 2008 年四季度加仓,监管鼓励公募基金 创新
社保基金:2008 年 4 月,财政部、人保部批复同意全国社保基金投资股权基 金,全国社保基金成为股权基金市场上的国家队。根据社保基金官网《社保基金资产 配置的投资理念》,社保基金在 2008 年四季度加仓,持有股票市值占 A 股流通股比重 开始上升。
适度鼓励基金创新。自 2008 年开始,虽然市场上的基金成立数量增加,但受股 市低迷影响,募集资金的规模却呈下滑趋势。在此情况下,为实现满足市场需求、满 足投资人需求的原则进行产品创新,2008 年 12 月,证监会基金部发布《证券投资基 金产品创新的鼓励措施》,从制度上鼓励基金产品创新。要求基金部在今后的审核工 作中对有重大创新的基金产品实行绿色通道审核制度。同月,证监会发布《关于授权派出机构审核基金管理公司设立分支机构的决定》, 自 2009 年 1 月 1 日起,基金管理公司在中国内地地区申请设立分支机构,只需向分支 机构拟设地的证监会派出机构申请,并由该派出机构直接决定并批复,提高审核效 率。

多层次资本市场改革体系构建不断推进
深入推进创业板筹备工作。2008 年 3 月,证监会公布《首次公开发行股票并在创 业板上市管理办法(征求意见稿)》,2009 年 3 月证监会正式发布《首次公开发行股票 并在创业板上市管理暂行办法》,2009 年 7 月证监会正式发布实施《创业板市场投资 者适当性管理暂行规定》,投资者可在 7 月 15 日起办理创业板投资资格。2009 年 9 月创业板正式落地。
宏观经济:出台“四万亿计划”修复经济回升
受国际金融危机的影响,外部需求明显收缩, 2008 年下半年经济增长下行的压 力明显加大。GDP 同比增速第一季度到第四季度逐季下滑,分别增长 10.6%、10.1%、 9%和 6.8%。为了应对危局,中国政府于 2008 年 11 月推出了进一步扩大内需、促进 经济平稳较快增长的十项措施。四万亿计划出台后,我国经济预期逐步修复。
2.3.2011 年 11 月—2012 年 6 月:证券业创新驱动的非典型行 情
此轮行情上涨并不典型,推动力主要来自证券行业创新带来的行业阿尔法。2011 年 10 月底,郭树清就职证监会主席。2012 年上半年,加快改革、放松管制、鼓励创 新成为证券业乃至资本市场发展的主基调。2012 年 5 月的券商创新大会,出台《关 于推进证券公司改革开放、创新发展的思路与措施》。行业创新和监管放松推动了券 商两融和资管业务发展,同时净资本监管指标的完善为行业加杠杆创造了条件,行业 阿尔法触发券商上涨行情。
宏观流动性:受外需疲弱等因素影响,货币政策发生了明显的转向
针对欧洲主权债务危机继续蔓延、国内经济增速放缓等形势变化,央行在 2011 年 12 月暂停发行三年期央票,并下调存款准备金率 0.5 个百分点,这是自 2008 年 11 月之后首次降准。而 2012 年 2 月、 5 月央行又两次下调存款准备金率各 0.5 个百分点,保持银行体系流动性合理充裕。

微观流动性:基金销售机构增长、新增保险资金入市、RQFII 试点放开
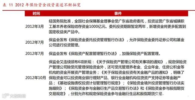
公募基金:2012 年 2 月国家颁发首批第三方基金销售牌照后,独立基金销售机 构数量快速增长 保险资金:经国务院批准,全国社会保障基金理事会受广东省政府委托,投资 运营广东省城镇职 2012 年 3 月工基本养老保险结存资金 1000 亿元。委托投资期限暂 定两年,新增资金将更多配置到固定收益类产品中。外资:2011 年 12 月,中国证监会、中国人民银行及国家外汇管理局发布的 RQFII 试点 办法,12 家内地基金管理公司及证券公司的中国香港子公司正式获得中国证监会批 准的 RQFII 资格。12 月 30 日,国家外汇管理局向 10 家金融机构批出共计 107 亿元 RQFII 投资额度。RQFII 的放开意味着中国香港合格企业或个人可以用人民币直接投 资国内市场。对 RQFII 放开股市投资,从侧面加速了人民币的国际化。

2011 年 12 月,中国证监会、中国人民银行和国家外汇管理局联合发布《基金管 理公司、证券公司人民币合格境外机构投资者境内证券投资试点办法》,进一步允许 境外机构投资者在规定额度内直接使用人民币投资于境内证券市场。
改革出台多项创新政策支持券商业务发展。
2012 年 4 月 28 日,中国证监会发布《关于进一步深化新股发行体制改革的指导 意见》解决新股发行的“三高问题”,同日,交易所将 A 股交易费用降低 25%。2012 年 5 月召开的金融创新大会更将创新监管推向了高潮,所列明的十一项中国证券业的 改革重点涵盖了证券公司业务、管理、产品及经营模式等所有方面。同时,净资本监 管指标的完善为行业加杠杆创造了条件。
2.4.2012 年 12 月—2013 年 2 月:创新发展深入行情
2012 年的监管创新改革深刻改变了行业盈利模式与生态,但在年初“创新发 展”思路刚提出时,市场并未“充分”认识这一点。直至年末,“创新 11 条”相关政 策陆续出台,行业业务空间与杠杆上限逐步打开,券商股在行业“创新发展”浪潮下 再度展开新一轮阶段性行情。

宏观流动性:在“稳增长”的背景下央行两次下调存款和贷款基准利率
随着通胀预期水平的逐步回落,央行分别于 6 月、 7 月两次下调金融机构人民 币存贷款基准利率。其中,1 年期存款基准利率由 3.5%下降到 3%,累计下调 0.5 个 百分点;1 年期贷款基准利率由 6.56%下降到 6%,累计下调 0.56 个百分点。同时,调整金融机构存贷款利率浮动区间:将金融机构存款利率浮动区间的上限 调整为基准利率的 1.1 倍;贷款利率浮动区间的下限调整为基准利率的 0.7 倍。金 融机构自主定价空间进一步扩大,有利于促进其不断通过提高金融服务水平参与市场 竞争,引导资金价格下行。
微观流动性:1)调整监管方式、出台创新政策支持公募基金业务范围扩大;2)保险资金投资渠道扩大;3)资本市场对外开放适度增进,外资投资额度与范围 扩大
1) 公募基金:调整监管方式、出台创新政策支持公募基金业务范围扩大
2012 年,监管出台大量相关政策,加强监管、放松管制:一方面加强事中事后 监管,加大对违法违规行为的查处力度。另一方面调整监管方式,减少对微观活动的干 预, 支持市场主体围绕客户需求自主设计发行公募基金,释放市场主体创新活力。
2)保险资金:拓宽投资渠道
2012 年出台的关于保险资金运用的基础性规章,拓宽了保险公司的投资渠道。允许证券公司和基金公司为保险公司提供资产管理服务,进一步放宽保险资金投资债 券、股权和不动产的品种、范围和比例的限制,给予保险公司更大的资金运用空间。

3)外资:资本市场对外开放适度增进,外资投资额度与范围扩大
改革出台多项创新政策支持券商业务发展
行情启动前期,监管出台一系列鼓励券商创新业务的文件。2012 年 5 月创新大 会之后,行业创新和监管放松推动了信用业务(包括 两融和股票质押)和泛资管业 务发展,助力证券行业业务结构更加多元,行业阿尔法触发券商上涨行情。同时,证 券行业的同质化属性开始在龙头券商中弱化
随着创新大会政策陆续落实,给券商打开了多方面政策空间,券商两融和资管 业务呈乘数级增长。其中券商资管业务可以开展公募私募基金业务、基金托管业务 与管理保险资金。2012 年 8 月 30 日转融通试点开始,首批 11 家券商获得试点资 格,只开展转融资业务,其后受益于两融业务的标的扩容、试点扩容,开户门槛降 低,2012 年两融业务收入达 52.6 亿元,占营业收入 4.06%。
宏观经济处下行区间,“稳增长”政策带来经济预期回升
中国经济在 2011 年进入增速下行区间,在全球复苏放缓、货币政策“大放大 收”中的过度回收等多重因素的叠加下,2012 年上半年初中国经济继续呈现回落状 态。第一季度,GDP 同比增 8.1%,增速同比低 1.6 个百分点,第二季度同比增 7.6%,增速同比回落 0.5 个百分点,监管进行宏观经济的再定位,“稳增长”成为宏 观经济的主要目标,各类积极政策开始重返,央行多次降息降准,审批通过包括宝钢 湛江在内的一大批投资项目,经济在触底后出现向好预期。
2.5.2014 年 6 月—2015 年 5 月:缺乏宏观基本面支撑的杠杆牛
在行情启动时,国内经济下行压力加大,央行首次开启定向降准,一方面市场对 降息的预期强烈,预期政策宽松。另一方面,改革预期升温,市场风险偏好提升。宏 观流动性层面,央行于 2014 年年底降息,宣告了货币政策的彻底转向;微观流动性层面,得益于资本市场改革、监管放松,两融、伞形信托、场外配资等各类融资渠道 杠杆的资金不断入场,充足的流动性叠加资本市场政策利好,带来了此轮急速发展的 杠杆牛行情。

宏观流动性:国内外经济下行压力增大背景下,虽然央行降息时点是 2014 年 11 月,但 10 年期国债收益率的高点出现在 2013 年末,市场对降息预期强烈。同时 2014 年 4 月,央行首次开启定向降准,转向货币宽松,后续行情发展阶段全面降 息,宏观流动性充裕。2014 年上半年宏观经济面临的压力相比 2013 年有增无减的情况下,货币政策转 向定向宽松,开启政策宽松周期。2014 年中国 GDP 实际增速 7.3%,增速比上年大幅 下行 0.5pct。10 年期国债收益率降至 4.04%,M1 同比增速降至 5.5%的低位。
1)央行在货币政策操作上摒弃旧有的大水漫灌刺激,结合美欧等国际货币政策 操作思路, 2014 年上半年开始定向宽松操作,通过定向降准、PSL(抵押补充贷 款)、MLF(中期借贷便利)等方式,向特定金融机构释放了流动性,以刺激它们向小 微企业、农业以及保障房建设的信贷投放,不让释放的流动性再流向地方政府融资平 台、房地产这些不利于经济结构调整的领域。具体来看:2014 年 4 月央行宣布下调县域农村商业银行人民币存款准备金率 2 个百分点,下调县域农村合作银行人民币存 款准备金率 0.5 个百分点。2014 年 6 月,央行对符合审慎经营且“三农”和小微企 业贷款达到一定比例的商业银行(不含 2014 年 4 月已经下调过准备金的机构)下调 人民币存款准备金率 0.5 个百分点。
2)除定向降准外,国家又部署了一系列措施降低社会融资成本,货币政策整体 宽松程度越来越大。2014 年 8 月,国务院办公厅发布《关于多措并举着力缓解企业 融资成本高问题的指导意见》指出,将继续实施稳健的货币政策,综合运用多种货币 政策工具,为缓解企业融资成本高创造良好的货币环境。2014 年 8 月和 9 月,央行 两次下调正回购利率,创 3 年半新低。
3)2014 年底受国际环境的影响,在不断恶化经济环境下,央行货币政策从定向 宽松转向全面宽松,此次超预期的降息直接垂直拉升了券商板块,引爆 2014 年底的 市场行情。2014 年 11 月,央行采取非对称方式下调金融机构人民币贷款和存款基准 利率。其中,金融机构一年期贷款基准利率下调 0.4 个百分点至 5.6%;一年期存款 基准利率下调 0.25 个百分点至 2.75%。

国务院发布《关于进一步促进资本市场健康发展的若干意见》
2014 年 5 月,国务院发布《关于进一步促进资本市场健康发展的若干意见》(新 国九条),扩大了资本市场服务的覆盖面。新国九条的发布体现了党中央、国务院对 资本市场改革发展的高度重视,对我国资本市场的长期稳健发展产生了深远影响,这 也是资本市场从熊转牛的重要标志性事件。
外资:资本市场加速对外开放,“一带一路”概念启航释放开放红利;沪港通互 联互通机制试点,海外资金入市预期增强,成为牛市启动关键因素 2014 年资本市场的一大重要制度性改革就是沪港通获批,开启了两地互通时 代,全球资金有了直接投资 A 股的便利途径。
“一带一路”战略使 A 股市场尽享开放红利,成为蓝筹股大幅上涨的直接催化 剂。“一带一路”的概念大约从 2014 年 6-7 月开始被资本市场所关注,贸易畅通需要基础设施建设投入,其中的融资问题使得“一带一路”成为 2014 年下半年市场投 资的重点,成为蓝筹股大幅上涨的直接催化剂。2014 年 11 月,中央财经领导小组第 八次会议,发起建立亚洲基础设施投资银行和设立丝路基金。
杠杆资金:多种融资渠道为加杠杆提供了便利,两融、场外配资、分级基金
1)两融:行情启动前期,两融限制条件逐步放宽。两融的逐步放开有助于吸引 增量资金入市,增加交易活跃的股票数量,持续为市场注入流动性。证监会同时也在 拓宽券商融资渠道。事实上在此轮行情启动之前,融资余额已酝酿多时,2010 年至 2014 年两融政策的逐渐放开助力 A 股市场逐渐升温,为 2014 年牛市行情奠定基调。
2)场外配资:软件平台及 P2P 的崛起大大降低配资门槛,促进了场外配资的发 展。2012 年,为满足各种信托的杠杆化需要,恒生 HOMS 和上海铭创等公司开始致力 于标准化配资软件的开发,降低了融资门槛,满足普通投资者的加杠杆需求。由于二 级子账户理论上可以无限分割,因此信托自有的伞形融资门槛从此前的 100 万降到 1 万元,且比标准的两融业务拥有更大的投资范围和更高的杠杆。2014 年之后在互联 网金融大发展的背景下,P2P 公司开始从事线上配资业务,相对于伞形信托而言, P2P 公司所受金融监管更为宽松,为风险偏好型投资者提供融资渠道。伴随着 2014 年牛市的开启,配资业务得以迅速开展。根据中国证券业协会数据显示,A 股场外配 资的规模大约有 5000 亿元。
3)分级基金提供了便利的杠杆工具,满足了不同投资者需求 。首先分级基金通过对收益进行分级满足风险不同的投资者需求,其次由于投资过 程中存在着套利的机会,满足了套利投资者的需求,再次分级基金提供了一个便利的 杠杆工具。从行情孕育阶段来看,2013 年,第一支转债分级,地产分级,医药分级 基金相继成立,基金公司创新的步伐加大。中欧基金还推出了第一支多空分级基金。2014 年是分级基金快速扩张的一年,成为了投资者热衷品种。

机构投资者:互联网渠道发展基民数量增加,私募基金大发展,保险资金产品 两端发力推动资金入市
互联网渠道发展带动了基民数量的增加:2013 年 10 月,百度推出理财产品“百 度百赚”,以基金公司直销前置的模式对接华夏基金的华夏现金增利 E。2014 年 1 月,腾讯旗下理财通在微信钱包上线,腾讯正式入局互联网基金销售。2014 年 2 月,腾讯出资认购独立基金销售机构好买财富 18%股份,成为其第二大股东。互联网 公司与基金公司合推互联网货币基金,腾讯理财通正式上线,对接华夏基金、汇添富 基金、易方达基金和广发基金旗下的货币基金。
保险资金端与产品端的发展推动资金入场:资金端:2014 年 1 月,保监会对保 险资金放行,发布《中国保监会关于保险资金投资创业板上市公司股票等有关问题的 通知》,明确保险资金可以投资创业板上市公司股票。产品端:在 2012 年 2 月国家颁 发首批第三方基金销售牌照后,2014 年 1 月、7 月、8 月,泰康人寿、阳光人寿、平 安人寿分别获得基金销售牌照的保险公司,国内基金行业销售机构向着多元化发展。
2.6.2018 年 10 月-2019 年 4 月:股票质押风险化解+对外开放+ 注册制改革下的慢牛行情
2018 年底,在资本市场一系列改革政策的利好下,股市开启慢牛行情。驱动力 为资本市场加速对外开放、科创板+注册制改革试点、化解股票质押风险的政策以及 多次降准流动性宽松。

外资:资本市场开放政策利于外资进一步投资中国市场,是行情上涨的重要推 力。在此轮行情孕育期:A 股纳入富时罗素指数体系、QFII 准入条件的放宽、外国 投资者参与 A 股交易范围进一步放开、“沪伦通”制度设计出炉等促进了境外资本流 入中国市场。
1)A 股纳入富时罗素指数体系:2018 年 9 月,宣布正式将中国 A 股纳入富时罗 素新兴市场指数,为资本市场带来可观的外资长期投资资金。
2)QFII 政策放松:2018 年 6 月,央行发布《合格境外机构投资者境内证券投资 外汇管理规定》(国家外汇管理局公告 2018 年第 1 号),进一步优化 QFII 外汇管理, 便利跨境证券投资。2019 年 1 月,国家外汇管理局经国务院批准,将 QFII 总额度由 1500 亿元增加至 3000 亿元。
3)外国投资者参与 A 股交易范围进一步放开:2019 年 2 月初,证监会就《合格 境外机构投资者及人民币合格境外机构投资者境内证券期货投资管理办法(征求意见 稿)》及其配套规则公开征求意见,扩大外资投资范围,允许外资参与交易所融资融 券交易,同时放宽准入条件并简化申请文件。
4)沪伦通:沪伦通是指上海证券交易所与伦敦证券交易所互联互通的机制。符 合条件的两地上市公司,可以发行存托凭证(DR)并在对方市场上市交易。2018 年 10 月,中国证监会《关于上海证券交易所与伦敦证券交易所互联互通存托凭证业务 的监管规定(试行)》及上交所配套规则的正式发布,为沪伦通的正式开通奠定了制 度基础。“沪伦通”有利于我国进一步融入世界资本市场,优化我国资本市场的基础 设施、基础制度,提升我国资本市场服务实体经济的能力,增进与全球市场互联互 通。
流动性宽松支持实体经济
2018 年宏观经济在中美贸易摩擦的背景下,面临下行压力,GDP 同比增长 6.6%,四季度增长 6.4%,为支持实体经济发展,央行于 2018 年 7 月、10 月和 2019 年 1 月通过降准,为货币市场提供了较为充裕的流动性,行情启动初期,10 年期国 债收益率和 M1 同比增长均处下行阶段,宏观流动性宽松带动市场上行。

具体时点措施:2018 年 7 月,央行定向降准支持市场化法治化“债转股”和小微企业融资:一 是下调工行、农行、中行、建行、交行五家国有大型商业银行和中信银行、光大银行 等 12 家股份制商业银行人民币存款准备金率 0.5 个百分点,可释放资金约 5000 亿元;二是同时下调邮政储蓄银行、城市商业银行、非县域农村商业银行、外资银行人 民币存款准备金率 0.5 个百分点,可释放资金约 2000 亿元。2018 年 10 月,为优化流动性结构,增强金融服务实体经济能力,增加金融机构 支持小微企业、民营企业和创新型企业的资金来源,中国人民银行下调大型商业银 行、股份制商业银行、城市商业银行、非县域农村商业银行、外资银行人民币存款准 备金率 1 个百分点,此次降准可释放增量资金约 7500 亿元。2019 年 1 月,央行为进一步支持实体经济发展,优化流动性结构,降低融资成 本,决定下调金融机构存款准备金利率 1 个百分点,后在 1 月 15 日和 25 日继续下调 0.5 个百分点,此次降准将释放资金约 1.5 万亿元,加上开展定向中期借贷便利操作 等因素后,净释放长期资金约 8000 亿元。
微观流动性:随着 2018 年以来 A 股市场的不断下跌,股权质押融资给资本市场 都带来了较大的风险。在此背景下,纾困基金成立积极化解股票质押风险。化解股权质押风险的一系列举措稳定了市场,一方面有利于市场风险偏好阶段性 修复,另一方面提供了流动性支持。
2.7.2015 年 9 月—2015 年 11 月:股市大幅波动后的大幅反弹
2015 年 9 月,A 股市场在经历了 6 月中旬以来的大幅快速下跌之后开始企稳回 升。伴随着市场回暖,券商板块也快速反弹。本轮反抽行情持续时间较短,宏观层面 社融有所企稳但并未回升,流动性处于下行通道,中美利差有所下降,这三个条件难 以形成反抽行情的理由。反抽行情最大的因素一是经过下跌市场估值有了一定空间,二是在监管救市干预 下市场卖方力量接近枯竭。第二条也是反抽行情最大的原因。
从 2015 年 6 月中旬开始,股票市场出现连续大幅度下跌,导致场外配资盘被强 制平仓,而大量的强制平仓又进一步加剧了股价的下跌,形成恶性循环。为了缓和市 场的恐慌情绪,有关部门出台了一系列政策。包括券商自营盘、上市公司大股东与董 监高、汇金公司、央企、财政部承诺股市波动期间不减持,限制做空交易,暂停 IPO 等限制市场资金流出行为,下调交易结算费,鼓励国家队以及产业资本增持等。发布 养老金入市文件。在一系列救市举措下市场空方力量枯竭,市场迎来快速反弹。

2.8.2020 年 4 月-2020 年 7 月:疫情逐步得到控制下宏观经济 修复
本轮行情在疫情逐步得到控制,宏观经济修复的背景下,得益于全面推进资本市 场改革出台以注册制为基础的一系列措施,同时,强调资本市场的对外开放和引入中 长期机构投资者,提高了市场微观层面流动性。
创业板注册制引领资本市场改革持续推进:再融资规则放宽、新三板转板及科 创板“T+0”改革等政策红利增加了资本市场容量 注册制改革稳步推行,通过对融资结构进行调整,有利于增加 A 股市场股票供 给;新三板转板围绕股转系统的改造,带来新增需求。资本市场改革持续全面深化推 进,证券行业长期受益政策红利释放。
鼓励机构投资者入市,支持资本市场发展
1)扩大公募基金的投资范围和投资渠道,增量资金加速入市
投资范围扩大:2020 年 4 月 17 日,证监会正式发布《公开募集证券投资基金投 资全国中小企业股份转让系统挂牌股票指引》,允许公募基金投资新三板精选层股 票,有助于形成改革合力,改善新三板投资者结构,提升市场交易活跃度,有利于拓 展公募基金投资范围。投资渠道丰富:公募 REITs 试点起步, 2020 年 4 月 30 日,证监会与国家发 改委联合发布《关于推进基础设施领域不动产投资信托基金(REITs)试点相关工作 的通知》,标志着境内基础设施领域公募 REITs 试点正式起步。盘活基础设施存量资 产,拓宽居民投资渠道并丰富投融资工具。
2)资本市场对外开放加速:一方面取消外资股比限制,国外公司的投资国内的 资金比例不再受限;另一方面取消 QFII/RQFII 投资限制,提高外资进入的积极性。2020 年 3 月,证监会明确取消证券公司外资股比限制,这意味着,政策给予了外资 金融机构实现 100%控股的支持,外资独资券商、基金和期货公司的设立已是大势所 趋;2020 年 5 月,中国人民银行、国家外汇管理局发布《境外机构投资者境内证券 期货投资资金管理规定》,明确并简化境外机构投资者境内证券期货投资资金管理要 求,进一步便利境外投资者参与我国金融市场,落实取消 QFII 和 RQFII 境内证券投 资额度管理要求。对合格投资者跨境资金汇出入和兑换实行登记管理有利于引导更多 外资流入中国资本市场,利好股市和债市。

3)监管层鼓励机构投资者入市, 基本面预期向好。2020 年 6 月,第十二届陆 家嘴论坛上,银保监会主席郭树清提出将推出多项举措鼓励机构投资者入市,包括:1、增加新的机构投资者,批设更多银行理财子公司和保险资产管理公司,允许 境外专业机构发起设立控股理财公司;2、加大权益类资管产品发行力度。支持理财子公司提高权益类产品比重,信托 公司发行证券投资信托产品,保险机构发行组合类产品;3、推进银行与基金公司、银行与保险公司等各类机构深度合作;4、鼓励新设理财子公司加大证券投资;5、支持保险公司通过直接投资、委托投资、公募基金等各种渠道,增加资本市 场投资,特别是优质上市公司的股票投资;6、对保险公司权益类资产配置实行差异化比例监管,引导保险机构将更多资金 配置于权益类资产;宏观流动性:为应对疫情带来的经济压力,货币政策趋势宽松。
宏观经济修复:受新冠疫情冲击 2020 年初经济下滑,随着疫情逐步得到控制和 国内复工复产逐步展开,宏观经济逐渐修复,PMI 在 2 月见底回升,5 月 M1 同比和 十年期国债收益低位回升,宏观经济预期向好,券商行情伴随经济改善同时发生。
3. 目前券商板块投资分析
3.1 宏观经济:PPI 下行较为缓慢,社融尚待企稳
2021 年 1 月至 2021 年 11 月数据体现为通胀上、经济下,也就是滞胀组合。2022 年 CPI、PPI 数据进入下行区间,然而受疫情及俄乌冲突影响,PPI 仍处于较高 水平且下行较为缓慢。社融尚未企稳。未来随着疫情以及俄乌局势逐步进入尾声,PPI 有望迎来快速下降阶段。
3.2 2022 年 5 月以来稳增长政策超预期,宏观流动性宽松
2022 年 5 月以来稳经济政策超预期出台。针对房地产市场,先是最低首套房贷 利率降低 20BP,而后 5 年期 LPR 报价下调 15BP。2022 年 5 月 24 日国务院发布《扎实稳住经济的一揽子政策措施》(六个方面 33 项措施),此后各地纷纷出台相应的稳住经济一揽子政策措施。宏观流动性方面,10 年期国债收益率处于较低水平。

3.3 全面注册制与国际板改革不断推进,监管降低交易过户费 稳定市场
延续 2018 年底以来资本市场改革不断推进的趋势,2021 年以来资本市场改革仍 在进行中。2021 年北交所成立,通过契合中小企业特点的制度安排,支持专精特新企 业的发展。2022 年 1 月,证监会主席表示注册制试点已经达到了预期目标,全面实行注册 制的条件已经逐渐具备。3 月的两会报告中提出“全面实行股票发行注册制,促进资 本市场平稳健康发展”。2022 年全面注册制有望落地。另外国际板的进展可能是被市场忽略的,2022 年 3 月 25 日,上交所、深交所双 双发布与境外证券交易所互联互通存托凭证上市交易暂行办法,这相当于比较间接推 出国际板。针对 22 年以来资本市场的大幅波动,4 月 29 日起股票交易过户费总体下调 50%。虽然对于投资者整体交易成本降幅有限,但体现了监管稳定资本市场的态度, 资本市场政策底确认。
3.4 引入长线资金:个人养老金账户制探索正式落地
2022 年 3 月 25 日,银保监会表示将充分发挥保险资金长期投资的优势,引 导保险机构将更多资金配置于权益类资产。2022 年 4 月 20 日,国务院办公厅发布关于推动个人养老金发展的意见,个 人养老金账户制探索正式落地。美国共同基金、资本市场与个人养老金相互促进 共同发展的经验让我们有理由相信,个人养老金的推进将为资本市场引入长线资 金,有利于资本市场稳健快速发展。
3.5 券商板块估值为 03 年以来 2%最低分位数
2022 年 4 月 28 日、5 月 6 日估值分别为 1.25 倍、1.26 倍,估值仅高于 18 年底 行情上涨之前的 1.10 倍,为 2003 年以来券商指数 2%最低分位数。

3.6 美债收益率继续上行空间不大
前文复盘说过,券商行情通常启动于美国与中国货币经济周期相一致的时候,在 较大级别的券商行情中,10 年期美债收益率上行而 10 年期中债收益率下行的组合仅 仅出现在 2005 年,而彼时人民币汇率放开人民币进入长期升值通道。2021 年 9 月以来,中美 10 年期国债收益率利差不断收窄至倒挂,期间券商指数 波动下行。美国一季度经济数据不及预期以及美国经济衰退风险影响了对美联储加息预期, 5 月份美债收益率回落明显。2022 年 5 月 7 日 10 年期美债收益率达到高点 3.12%, 此后逐渐下降至 5 月 27 日的 2.74%,近日略有反弹至 6 月 2 日的 2.92%。整体我们认为美联储加息预期的最高点已过,这将有利于 A 股市场以及券商行情 的筑底,但 6 月份美联储缩表潜在风险仍需关注。
总结券商行情启动的六大条件及目前状况:1)宏观经济处于衰退后期或复苏前 期。目前需要观察的是疫情以及俄乌冲突变化所带来的通胀情况,PPI 回落是我们所 期待的,还有社融的企稳。2)宏观流动性处于最宽松或趋向于最宽松的过程中。目 前宏观流动性较为宽松,如果经济仍然难以企稳,下半年更为宽松的政策仍然可期。3)国家重视资本市场,改革不断推进。目前全面注册制、国际板仍在不断推进,4 月 28 日交易结算费的下调确认了监管稳定市场的态度以及资本市场的政策底。4)引 入长线资金。银保监会表示提高保险资金投资权益资产的比例,个人养老金账户制探 索的落地将为资本市场带来稳定增长的长线资金。5)券商估值较低,有较大提升空 间。本轮低点 PB 估值 1.25 倍,处于历史最低 2%估值分位数。6)中美利差情况的改 善。5 月份美国 10 年期国债收益率已经回落,在强烈的衰退预期下美国利率上行空 间有限。但需要继续关注美联储 6 月缩表情况。
厚禄投资介绍:
上海厚禄投资有限公司成立于2015年初,目前主营科创板PE股权投资业务。早年从事投资顾问及重组并购业务,在业内获得良好口碑及佳绩,具备大量上市公司资源。公司从2019年初开始专注于股权投资(PE)科技领域。
作为一家厚积薄发的新锐投资机构,公司以直投的投资方式,具备出资快、效率高、投资方式灵活、退出渠道丰富等优势。公司聚焦于科技创新项目,涵盖新能源、医疗器械、高端制造、人工智能等领域,偏向技术壁垒高、符合科创板上市条件的优质项目标的。
助力国内科技驱动型新兴产业的崛起,填补国内科技空白。公司力争成为国内一流的科技投资PE机构。
BP投递:alex@glbfinance.net
咨询热线:021-63332362
公众账号:glbfclub



