2025年11月13日,国知局发布《国家知识产权局关于修改〈专利审查指南〉的决定》,对《专利审查指南》进行了重要修订。此次重点修订了哪些条例?有什么重要影响?本篇将进行具体解析。
国知局再修改《专利审查指南》
《专利审查指南》此次变更旨在提升专利质量、适应新兴技术发展,同时强化审查程序的规范性和效率。申请人需关注新规要求,调整申请策略,确保专利申请符合高质量标准。
发明人及申请人信息管理强化
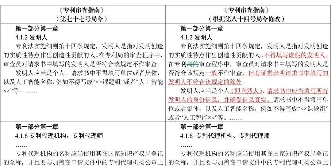
明确发明人必须为自然人,请求书中需填写所有发明人的身份信息,禁止填写单位、集体或人工智能名称。审查员一般不主动审查,但有证据证明不符合规定时将介入核查,杜绝虚假发明人申报。
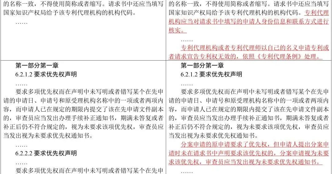
专利代理机构应当对请求书中填写的申请人身份信息和联系方式进行核实。
创造性审查标准细化
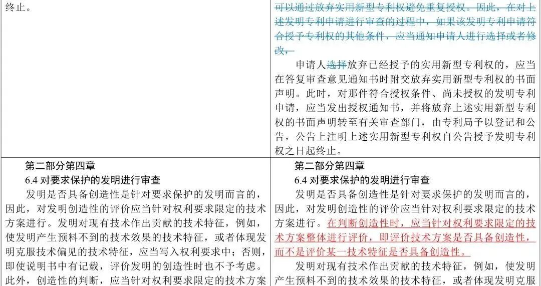
整体性评价原则:创造性判断针对权利要求限定的技术方案整体进行,而非单独特征。对解决技术问题无贡献的特征,即使写入权利要求,通常不影响创造性。
技术特征贡献要求:发明对现有技术作出贡献的技术特征(如带来预料不到技术效果或克服技术偏见的特征)需写入权利要求,否则审查时不考虑。
专利审查程序优化
1 同日申请处理:同一申请人同日对同样发明创造既申请发明又申请实用新型的,需放弃实用新型才能获得发明专利授权,取消通过修改权利要求缩小保护范围的方式。
2 无效宣告程序:新增“非真实意思表示的无效请求不予受理”条款,规制恶意无效行为。
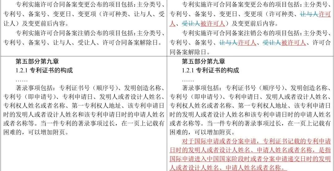
3 专利权人修改:权利要求书需提交全文替换页和修改对照表,同一程序中多份修改文本以最后一次为准。
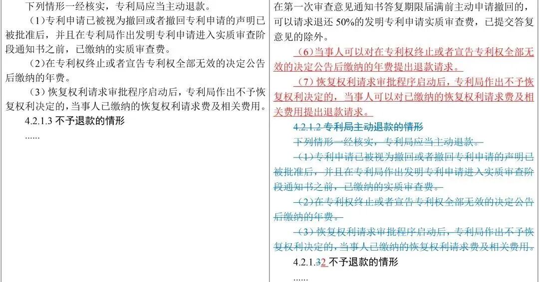
4 费用管理优化:明确计算机可读形式序列表不计算申请附加费页数;发明专利实质审查费在第一次审查意见通知书答复期限届满前主动撤回的,可退还50%。
新业态专利保护标准明确
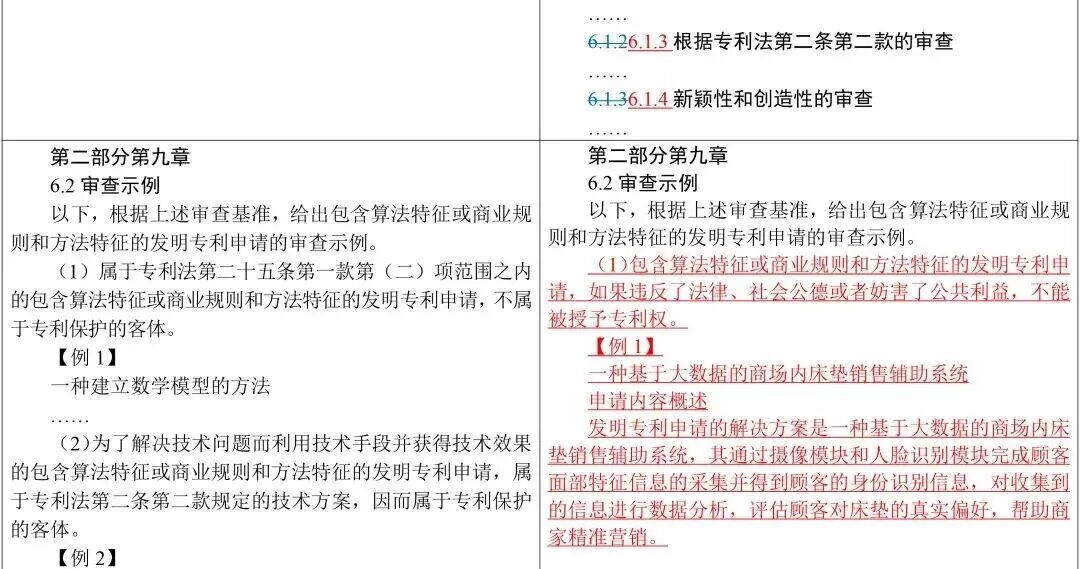
1 人工智能专利:单纯算法或数学模型不再授予专利,需结合具体应用场景并证明技术效果。新增伦理审查要求,涉及数据采集、决策等违反法律或公序良俗的算法应用将被驳回。
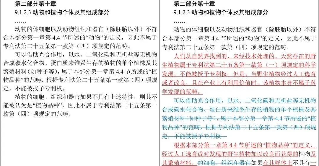
2 植物品种专利:明确通过生物技术改良的植物品种可申请专利,与《植物新品种保护条例》衔接。野生植物经人工选育或改良且具产业利用价值的,可寻求专利保护。
3 比特流专利:单纯比特流不属于专利保护客体,但由特定视频编码方法限定的比特流存储、传输方法及存储介质,若体现技术效果,可获保护。
对申请人的影响
申请策略调整:同日申请需谨慎规划,避免因规则变化导致驳回。
申请文件质量要求提升:说明书需充分公开技术方案,包括算法模型结构、训练步骤等细节,权利要求需精准提炼核心创新特征。
《专利审查指南》修改对照表
聚匠深耕知识产权行业十余年!国知局代码 32339 ,代理专利超 12000 件。如果您有任何知识产权问题,欢迎随时联系我们。
编辑:聚匠知识产权
来源:国家知识产权局等

