
问题:怎样才能每天免费收到这种文章?
答案:只需要点击上方蓝字《顺通国际快递》关注即可!
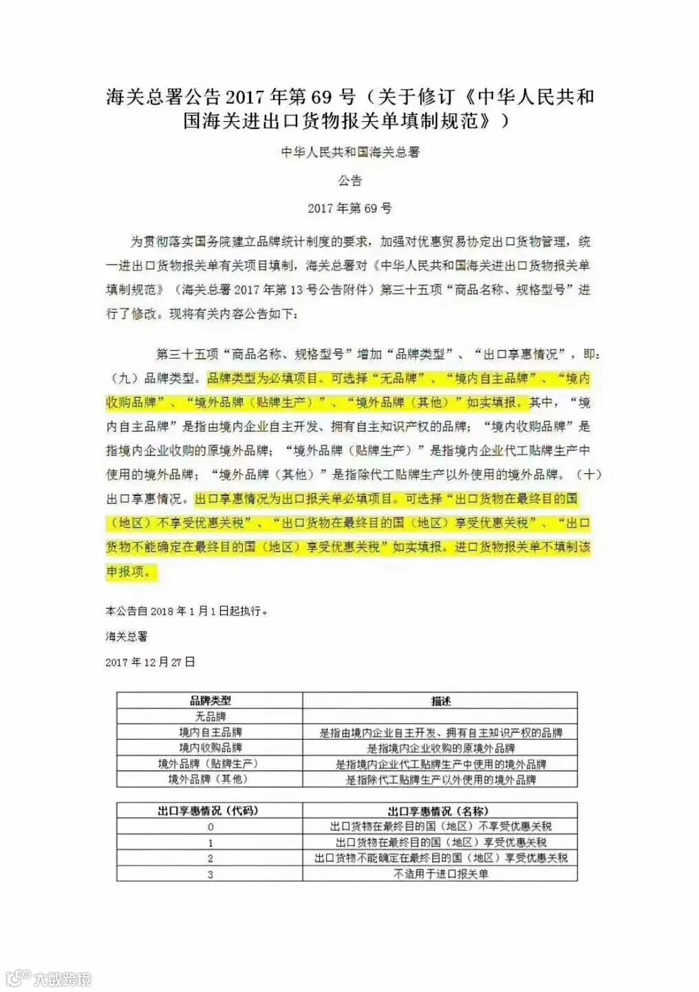
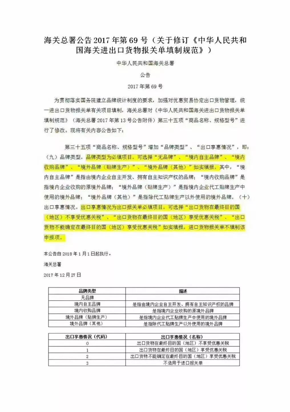
2018年1月1日起海关将执行新版报关单填制规范,重要的是新增了两个必填项目,分别是:“品牌类型”(进出口必填项)和“出口享惠情况”(出口必填项)。本文将详细介绍具体填报方式和注意事项。大家一上班又该有的忙了……

相关提示及问答:
问:1月1日起报关单中的“品牌类型” 和 “出口享惠情况” 必须填报吗?
答:是的。这两个项目都为必填项目,但其中“品牌类型”项目对于进口报关单和出口报关单都要填报,而“出口享惠情况”仅需在出口报关单中进行填报。
问:中外合资产品出口时“品牌类型” 怎么填?
答:中外合资企业通常会有一方为品牌持有人,其将品牌作为投资的一部分,这里要注意是否存在品牌转让的情况。比如北京奔驰汽车,奔驰品牌持有人还是德国方面,那么就应当填报“境外品牌”。
问:中资企业收购了部分海外品牌旗下业务时“品牌类型” 怎么填?
答:中企近年来的走出去战略还是很成功的,很多大企业收购了国外品牌的部分业务,这种情况下大多数时候并没有完全收购其品牌,所以还应填报“境外品牌”。比如:联想集团收购了IBM旗下的个人笔记本电脑业务,但是并没有收购IBM品牌,美国IBM依旧是品牌持有人。
问:服装(或包装盒)上有两个品牌存在时“品牌类型” 怎么填?
答:假设罗蒙服装公司为日立电梯生产一匹印有日立品牌的工作服,这时在一件服装上就会同时存在“罗蒙”和“日立”两个品牌,在填报时应当按照服装生产企业的品牌“罗蒙”填报。至于“日立”这个品牌仅关乎到海关知识产权保护的问题,是否在海关总署已有知识产权备案都不重要。
问:本次报关单调整是否影响到申报要素“品牌”的填报?
答:申报要素中的“品牌”属于海关价格要素之一,主要是为了海关知识产权保护和海关估价之用,而本次填报的项目“品牌类型”则是另外一个项目,与申报要素的“品牌”无关,不要填错了哦。
问:进口报关时有没有可能碰到“境内品牌”的情况?
答:完全有可能。据新闻报道,有不少网红的婴幼儿奶粉虽然是新西兰生产并进口到中国的,看上去也是洋名字,但其都是中国企业拥有品牌然后拿到国外去进行贴牌生产的。这时要在明确品牌属性的情况下填写“境内自主品牌”和“境内收购品牌”。
问:报关员应当如何确认“品牌类型”?
答:有些报关员可能来企业没几年,对于企业品牌的发展历史了解不够,这时要及时联系行政部门或者相关资深领导确认品牌类型才可以。
问:“出口享惠情况”这个栏目应当如何确认?
答:该项目需要由出口货物的发货人联系境外买方,由境外买方确认产品进口时是否将会适用优惠关税待遇,然后据此进行填报。请放心,作为买方在进行成本核算时已充分了解关税的适用情况,这不会给他们带来任何负担。
如果您觉得这篇文章不错,请把他分享给需要的人

关注国际物流信息平台,了解更多国际物流相关知识,最新国家物流政策,最新海关新规,更多精彩内容等你免费领取
招代理--中国国际物流信息平台2018年1月1日起面向全国各地,各县市区招代理,以最小的投入换取最大的利益,详情可关注本公众号了解更多招商内容,咨询13157755892,微信同号,QQ3134054756钟经理
点击“阅读原文”下载中国国际物流APP,让一切和物流有关的事儿都不再是难事儿

