【FTO】
产品成功面市,企业必须要一份FTO报告!
2024/7/2 聚匠知识产权
专利侵权对于很多企业来说说往往都是很棘手的问题,一旦侵权成立,往往会面临着数千万的高额赔偿,甚至可能影响企业的生存发展。
而在进行产品研发、市场拓展和上市等之前,做一份不侵犯他人专利权的FTO报告,不光能够帮助企业预防和避免潜在的专利侵权风险,还能够为企业创造多重商业机会。
那么,究竟什么是FTO?为何企业需要它?又该如何进行FTO分析呢?
01
什么是FTO
FTO:Freedom to Operate自由实施
FTO是指在不侵犯他人专利权的情况下,企业对技术自由地进行使用和开发,并将利用该技术生产的产品或服务投入市场。本质是评估企业即将进入市场的技术或者产品是否有侵权风险的工作,它的表现形式就是一份FTO报告!
FTO报告是不侵权调查报告/法律意见的一种,是指对企业实施的技术是否侵犯他人的专利权进行尽职调查和发表法律意见,并作出是否侵犯他人专利权的分析报告。
02
企业为什么要做FTO?
企业在国内销售新产品或将已有产品销往国外时,可能会遇到专利侵权纠纷的风险,如果被权利人起诉并被法院判定侵权成立的话,往往会面临着高额的赔偿。
除此之外,企业还有可能面临着法院强制执行的禁令,例如禁止将已经生产出来的产品继续销售、禁止继续生产制造被判定侵权的产品等,这都会对企业造成少则数百万,多则上千万乃至上亿的损失。
1.侵权风险管理:
在国内销售新产品或将现有产品销往国外时,存在潜在的专利侵权风险。FTO有助于识别和管理这些风险,确保企业遵守相关法律规定。
2.侵权判定风险:
如果企业被起诉,并最终被法院判定侵权成立,可能面临巨额赔偿责任。通过FTO可以降低这种风险,减少不必要的法律争端。
3.面临法院禁令:
侵权指控可能导致法院发布强制执行的禁令,例如停止销售或生产制造。FTO分析有助于预防这种情况的发生,保护企业的运营。
4.预防和规避侵权:
FTO分析不仅有助于识别潜在的侵权风险,还能在产品进入市场之前采取预防措施。这有助于降低在被控侵权成立时,被认定为恶意侵权的可能性。
5.市值提升和企业上市:
为企业上市扫清障碍,有利于在科创板上市。FTO报告在融资、并购和上市时,它有助于吸引投资者、提升企业市值,以及促进顺利的资本市场进程。
6.突破专利壁垒:
FTO是中国企业突破国外企业专利壁垒的重要工具;比如八亿时空通过FTO突破了国外液晶巨头的专利壁垒,进入液晶产品的高端市场。中国企业在向高端技术领域的突破过程中、在申请科创板IPO过程中一定要重视FTO。
因此,在企业研发和生产制造的同时,至少在产品销售之前,就应当及早做好识别、预防和规避有可能产生的产品侵权风险,这对企业来说是尤为重要的。目前,国内大多数企业在专利方面的知识和技能储备还不太完备,尤其是有可能对其目标市场国的法律法规不够熟悉,这更增加了产品出口销售过程中的不确定性。
所以,为了更好地识别、预防和规避专利侵权风险,企业通常都会委托专业的代理机构对其特定产品进行FTO调查分析,并由专业代理机构出具相应的FTO分析报告。这样即使在被控侵权成立时,也可以减少被认定为恶意故意侵权的可能性。聚匠成立10余年来,已为众多企业出具FTO报告,帮助企业更好地规避风险,创造了多重商业机会。
一个企业自主研发的技术或产品有专利证书的授权后,是否就可以放心的进行市场销售,就可以说明其得到了充分的专利保护?
事实上并非如此!
企业自主研发的技术或产品有自主专利权,只代表企业有了防身武器,并不代表他人或竞争对手有更锋利的武器向企业发起进攻!所以说如何避免/防御他人的进攻,FTO就是解决这样的问题的!
FTO相当于企业在市场上形成的一个防护盾,他人或竞争对手进攻后,企业就可以拿FTO报告向法院、IPO审核机构展示自己并不侵权,这可以让企业免于受到该攻击的影响!
企业有自主专利权,只代表企业内部。企业要不要做FTO报告,则取决于企业外部风险!
03
什么时候需要开展FTO
作为专利风险管控的重要手段,FTO尽调分析实际上贯穿企业的产品研发、上市、参展、进/出口贸易等全流程。越早进行FTO尽调分析就越能够给企业更多的选择余地以及主动性,将企业因专利侵权诉讼带来的损失控制在合理、可控、安全的范围内。
场景一:产品进出口
产品进出口正被卷入“纠纷风暴”
新能源汽车因驱动电机材料侵权被申请禁令:
国产新能源汽车出口海外,被日本某制铁企业以“新能源汽车核心材料涉及专利侵权”为由,索赔200亿日元,同时要求禁止相关车企制造和销售涉嫌侵犯其无取向硅钢专利的新能源汽车。企业海外出口容易遭受知识产权纠纷,特别是其上下游供应商的零部件/材料等具有潜在侵权风险,容易引起竞争对手的的侵权诉讼,阻挠自身产品的海外出口。
场景二:市场开拓
被诉故意侵权 遭受惩罚性赔款
A企业起诉某智能设备B企业故意侵害其“卡波”制造工艺技术秘密,要要求B企业停止生产并赔偿A企业3000万元。故意侵权行为成立法院判处五倍顶格惩罚性赔偿。
近年来国内外有关案件表明,侵权行为的主观态度直接影响法院的最终判决数额。FTO尽调分析可以有效证明被诉侵权人的非主观故意,避免被法院认定为故意侵权而承担惩罚性赔偿责任。
场景三:企业上市
遭受专利“狙击”错失上市时机
某芯片制造企业A上市进程遭遇竞争对手B企业专利狙击”,B企业以阻止或拖延该企业成功上市为目的对其提起专利侵权诉讼,并索赔3000万元。尽管A企业积极应对专利诉讼,但还是导致上市进程被拖延,被迫撤回上市请求。
2020年以来,因专利诉讼导致科创板企业IPO终止审核案件数量逐年递增。企业在上市前期就要做好自身专利盘点和分析,并针对核心技术做好FTO不侵权调查,做好充分的预案,快速解决可能面临的专利诉讼。
场景四:产品研发
研发前期FTO侵权尽调 有效规避风险
A公司研发高端液晶产品面临多个国际龙头企业的专利壁垒,利用FTO分析精确锁定潜在竞争对手相关专利,针对高风险专利进行规避设计,调整研发方向,突破国外巨头技术封锁。
企业产品研发初期充分的专利风险评估,确保研发方向的正确性,提高产品研发效率的同时避免侵权风险,突破专利技术壁垒。
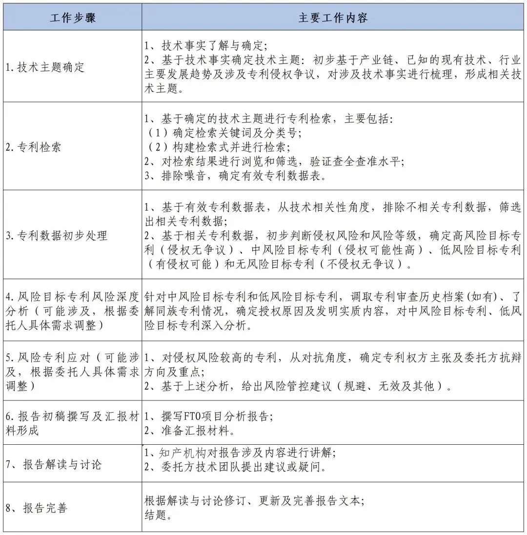
04
企业如何开展FTO报告?
FTO报告是企业突破专利壁垒、规避侵权风险的重要工具。中国企业在研发、生产和上市过程中需重视FTO,合理运用以保护自身利益。FTO是一个极具专业的分析报告,最好是找到专业的知识产权机构进行制作完善报告,如果企业对自己是否需要进行FTO报告存有疑虑,可以联系我们,聚匠将为您提供专业的建议。
编辑:知产小匠
聚匠
。
往期推荐
· 【专精特新】重磅!专精特新利好,1000家、60亿、56项财政政策支持!
· 【聚·活动】企业专利“快车道”!聚匠圆满举办“加快专利授权的流程与技巧”活动!
· 【专利侵权】判赔6.4亿,创新高!企业到底如何应对专利侵权风险?
· 【企业必看】专精特新到底需要多少专利?企业如何进行专利布局?
提前做好政策申报
提升品牌价值 享受政策红利
点此即刻咨询

