发明、实用新型、外观设计,这三种专利到底有啥区别?选哪个才最划算、最能保护企业创新成果?这可不是小事,选错可能让核心技术‘裸奔’,甚至错失市场先机!今天一篇讲清三大专利类型的区别和申请流程,以及具体如何选择。
发明 vs 实用新型 vs 外观设计区别
我国专利分为发明专利、实用新型专利和外观设计专利,三者有什么区别?
01
发明专利
涉及对产品、方法或其改进所提出的创新性技术方案。涵盖有形物体,如机械、器械、设备、装置、工具及各式物质。涉及制造流程、物理过程、化学反应等,以及通信、测试、操作方法等。
1 保护期:发明专利的保护期为20年。
2 用途好处:适用于高投入、长周期的前沿技术研发,如半导体芯片制程、生物制药工艺等。是企业申报项目、认定高新技术企业、专精特新的 “硬通货”,科创板上市必备资质。还是技术保护的坚实壁垒,更是副高以上职称评选的重要筹码。
3 申请难度:★★★★★ 含金量高
4 申请流程:提出申请→受理通知书→缴纳申请费、公布印刷费、实质审查费等相关费用→初步审查→初审合格进入公布阶段→实质审查阶段→授权或驳回→授权则办理登记手续(缴费年费)→授权公告→获得专利权及证书。
5 所需材料:发明专利请求书、说明书、权利要求书、说明书摘要和实质审查请求书。必要时,需要提供说明书附图。
6 申请周期:1-3年左右(加速审查 2-12个月)
7 申请官费:发明专利费减前3450元,费减后560元。
8 授权官费:第1-3年发明专利费减前900元,费减后135元。
02
实用新型专利
1 保护期:实用新型专利的保护期为10年。
2 用途好处:一般适合中小企业对现有产品的改良创新,如日用品功能优化、传统设备部件升级。较短的审批周期与较低成本,可用于高新技术企业数量补充、职称评选。
3 申请难度:★★★助力企业快速收获创新成果保护
4 申请流程:提出申请→受理通知书→缴纳申请费等相关费用→初步审查→授权或驳回→授权则办理登记手续(缴纳年费)→授权公告→获得专利权及证书。
5 所需材料:实用新型专利请求书、说明书摘要、说明书、权利要求书和说明书附图
6 申请周期:6-12个月(加速审查1-2个月)
7 申请官费:实用新型专利费减前500元,费减后75元。
8 授权官费:第1-3年实用新型专利费减前600元,费减后90元。
03
外观设计专利
对产品形状、图案或其结合以及色彩与图案结合所做出的富有美感且适合工业应用的新设计。侧重于产品外观及表面装饰,不涉及内部结构或功能。
1 保护期:外观设计专利的保护期为15年。
2 用途好处:一般用于各类商品外观保护,学生比赛,加学分等用处。提高品牌价值防止抄袭,促进技术创新的的,评职加分。
3 申请难度:★ 为产品颜值保驾护航
4 申请流程:提出申请→受理通知书→缴纳申请费等相关费用→初步审查→授权或驳回→授权则办理登记手续(缴纳年费)→授权公告→获得专利权及证书。
5 所需材料:外观设计专利请求书、外观设计图片或照片和外观设计简要说明。
6 申请周期:3-6个月(加速审查 1周-2个月)
7 申请官费:外观设计专利费减前500元,费减后75元。
8 授权官费:第1-3年实用新型专利费减前600元,费减后90元。
企业如何选择专利类型?5个决策关键
既然每种专利保护的范围不一样、保护年限不同,审批时间及费用都差挺多!所以企业的产品和技术到底该申请哪个?
1、创新性质
颠覆性技术→发明专利;结构改良→实用新型;外观美化→外观设计。
2、市场生命周期
涉及企业核心技术,选发明专利,市场生命周期快消品,如手机壳优先外观专利。
3、预算与时间
资金有限或急需保护,实用新型或外观设计优先。也可进行发明专利优先审查或快速预审加速审查。
4、防御策略
核心专利(发明专利)+外围专利(实用新型/外观)组合布局。
5、行业特性
互联网人工智能:侧重发明专利;制造业:侧重发明+实用新型;消费品:外观+实用新型组合。
经典案例:一杯子看懂专利布局
发明专利:内嵌滤芯,能将自来水转化为矿泉水的智能水杯。
实用新型:可拆卸杯盖+防烫硅胶套的结构设计。
外观设计:国风青花瓷纹样+流线型杯身。
企业的一件产品可多维度申请专利,构建保护壁垒。
3大专利类型的申请详细流程
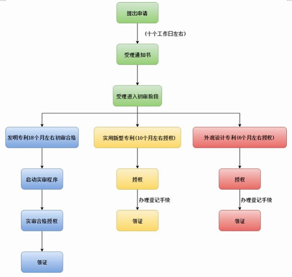
不同专利申请的流程有一定差异。依据专利法规定,发明专利申请的审批程序包括受理→初审→公布→实审→授权五个阶段。实用新型或者外观设计专利申请在审批中不进行早期公布和实质审查,只有受理→初审→授权三个阶段。
一、提交专利申请
完成前期的准备工作,就可提交专利申请了,建议申请人利用国家知识产权局官网的电子申请系统进行提交,便捷高效。
二、国知局受理后缴纳费用
国知局一般在接到专利申请文件后的15个工作日内,下发受理通知书和缴费通知书。专利申请阶段缴纳的费用包括申请费、优先权要求费、申请附加费以及发明专利申请的公布印刷费。
三、初步审查
国家知识产权局主要对申请文件的完整性以及格式的合规性进行细致检查 。一旦申请文件不合格,将会下发补正通知,申请人需在 30 日内完成答复,确保申请顺利推进 。
四、公布阶段(仅适用于发明专利)
发明专利申请从发出初审合格通知书起进入公布阶段,如果申请人没有提出提前公开的请求,要等到申请日起满18个月才进入公开准备程序。
当然,申请人也可在申请时勾选 “提前公开” 选项,提前开启公开流程 。
五、实质审查(仅适用于发明专利)
发明专利的申请人需要在申请日起3年内提交实质审查请求,或在递交申请文件时就提交实质审查请求,并缴纳2500元实质审查费。未在规定的期限内缴纳或缴足的,专利申请视为撤回。
六、授权与登记
外观设计专利或实用新型专利,通常需要3—6个月时间,初审合格即授权;发明专利是在实质审查合格后被授权。
收到授权通知书后的 2 个月内,申请人要及时缴纳登记费和首年年费,并办理相关登记手续。若未按时缴费,同样会被视为放弃授权机会 。缴费成功后,20 - 30 天左右会下发电子证书。
七、专利权的维持
专利申请被授予专利权后,专利权人应于每一年度期满前一个月预缴下一年度的年费。期满未缴纳或未缴足的,专利局将发出缴费通知书,通知专利权人自应当缴纳年费期满之日起六个月内补缴,同时缴纳滞纳金。
每家企业的需求都不尽相同,对于专利保护的考虑也是不一样的,如果您还是不知道申请什么专利,怎么申请专利,可以免费聚匠知识产权,我们会根据您产品具体情况来为您规划和保护发明创造!
编辑:聚匠知识产权
· 国知局新修订!2025专利费用标准及缴费指南,PCT费用又涨了
· 最新通知:2025科技型中小企业正式开始!全流程申报指南来了

