手握专利就不会侵权?
FTO专利侵权风险分析只是大公司的标配?
错!数据显示,2025年上半年我国专利及商标侵权案件高达1.7万件,这些企业基本都是栽在没提前排查专利侵权风险上!事实上,不管是新品上市、出海拓展,还是研发立项等各个环节,FTO分析都是企业不可缺少的一步。那么,究竟什么是FTO?企业该如何进行FTO分析呢?
01
专利侵权风险分析(FTO)
拥有专利≠绝对安全,它只是“防身武器”,对手还可能有更强专利来挑战。而FTO分析才是应对专利侵权风险的关键!它像企业的护身符,一旦被诉,可凭FTO报告能向法院、IPO审核机构证明自己没有侵权专利,免受影响。
FTO分析与专利侵权分析有什么区别?
FTO侧重“能否做”(事前预防),侵权分析侧重“是否已侵权”(事中/事后评估)。
FTO分析的重要性
根据专利法(2020年修正),明确了故意侵权将加重侵权赔偿额。如果不幸被起诉侵权的话,很可能面临1-5倍赔偿,企业可以用FTO报告证明自己非故意侵权,以避免惩罚性赔偿。
FTO分析除了能有效规避潜在侵权风险,避免因专利纠纷导致的巨额赔偿、生产停滞等损失外,还能在投融资、并购等商业活动中增强交易可信度。助力企业精准把握技术方向,合理规划创新策略,提升市场竞争力。
02
企业什么时候需要做FTO分析?
2025年上半年,中国市场监督管理部门组织开展了知识产权执法等专项行动,共查处相关案件近24万件,其中专利及商标侵权案件达1.7万件。这表明专利侵权风险仍在持续增长,企业必须提高警惕。
2025年初,天合光能起诉阿特斯,指控其侵犯了天合光能两项关于 TOPCon太阳能电池技术的发明专利,索赔金额高达10.58亿元。因此提前做好FTO分析,对于企业来说非常重要!它贯穿企业的产品研发、上市、进出口等全流程。
新产品面市前
这是非常重要的FTO时间点。在产品定型后、批量生产前进行全面FTO分析,可极大限度降低侵权风险,避免产品上架即被诉的被动局面。
产品进入新国家或地区前
不同国家/地区的专利布局存在差异,在企业“出海”前,必须进行针对目标市场的FTO分析。避免惩罚性赔偿或禁售。
研发立项阶段
在产品概念形成初期进行初步FTO分析,可避免走向可能侵犯他人专利的技术路线,节省大量研发资源。
企业上市IPO前
通过FTO可以帮助企业扫清知识产权障碍,避免因专利狙击,导致上市受阻。
参加展会前
国内外大型展会往往是专利权利人维权的“高发地”,提前进行FTO分析可避免展品被扣押的尴尬局面。
并购与技术引进过程中
在收购企业或引进技术时,FTO分析可帮助评估目标知识产权的清晰度和潜在风险。
03
企业如何开展FTO分析?
FTO 是一项系统性工程,企业要想开展FTO分析,首先必须需要明确好具体需求,提前做好准备工作。
1.企业针对什么产品/技术特征需要做FTO?
一个产品可能包含众多零部件和要素,但并非所有要素都需要排查侵权风险。通常,现有技术和外购部件可排除侵权风险,重点分析企业侵权可能性大、企业自身研究开发、及产品上有创新的技术特征。
对于销量较大、预期利润较丰厚的产品,如果竞争对手在预期市场中存在类似产品,企业也需要进行FTO分析,并且需要把竞争对手列为重点对象。
2.企业需要在哪些国家范围内进行FTO?
专利具有地域性,专利侵权的分析先要确定产品生产和上市的地区,哪些行为会构成侵权,决定了需要在哪些国家范围内进行FTO,因此可以将拟开展FTO分析的区域限定于未来产品的制造、上市销售、出口、许诺销售、进行商业应用的区域。
3.企业需要排查检索的哪些专利类型?
企业需要根据产品或技术特点,确定需要排查的专利类型。例如,若产品仅更换包装,重点排查外观设计专利;若创新点在配方改进,重点排查发明专利。
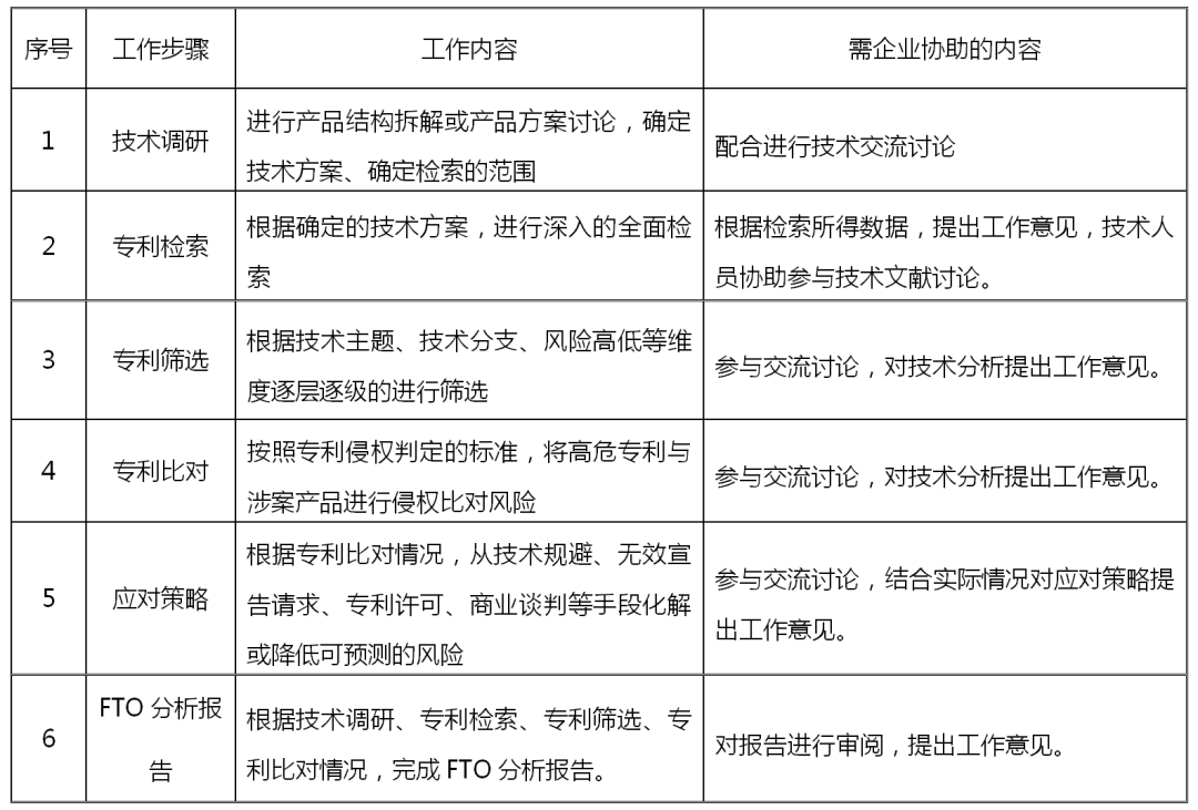
4.FTO分析具体操作流程
由于FTO分析整个流程专业性较强,企业往往无法自行全程完成FTO,建议委托专业的知识产权机构进行。一份详细的FTO报告,包括分析过程、主要发现、风险等级评估和建议措施。
若FTO分析结果确认存在侵权风险,则企业需要权衡利弊,考虑是否启动诉讼、寻求授权、寻找其他技术解决方案等策略。
04
FTO分析常见问题解答
Q1:FTO专利侵权风险分析大概费用是多少?
FTO专利侵权风险费用受技术复杂度、地域范围、专利数量影响,无固定标准。简单技术(如机械结构)国内分析通常费用相对较低;复杂技术(如生物医药、AI算法)涉及多国专利时,费用则会显著上升。
Q2:分析报告由谁出具?需要什么资质?
通常由知识产权代理机构、律所或专业专利分析公司出具。核心人员需具备专利代理人资格(中国),部分机构会联合技术专家(如工程师)共同完成。
Q3:FTO分析中会核查专利的法律状态吗?
会。法律状态是关键环节,包括专利是否有效、是否被无效宣告、是否存在权属纠纷等。若专利已失效(如过期或未缴费),则不构成侵权风险。
Q4:FTO专利分析报告包含法律风险提示吗?
是的。正规报告不仅会标注风险等级,还会给出具体规避建议,如技术改进方向、专利许可策略,部分报告可配套法律意见书,增强法律效力。
Q5:企业FTO分析,只做一次够么?
专利权具有时效性和地域性,且竞争对手的专利布局也在不断变化,FTO应当是一个持续的过程。
Q6:小公司需要进行FTO分析么?
FTO分析不论企业规模大小,小公司反而更需要FTO分析。因为中小企业往往更加脆弱,一次专利诉讼就可能让企业陷入困境。
05
不同行业领域企业FTO分析要点
不同行业领域的企业由于其技术特点和专利布局特点不同,FTO分析的侧重点也有所差异:
智能制造行业
需要重点关注设备结构、控制系统和工艺流程等方面的专利。由于智能制造领域专利往往较为密集,需要特别注意跨技术领域的专利风险,如机械结构、电控系统、软件算法等不同领域的专利可能同时涉及。建议特别关注主要竞争对手和行业龙头的专利布局。
电学与通信行业
该领域技术更新快,专利布局密集,需要重点关注电路设计、信号处理和通信协议等方面的专利。分析时需要注意标准必要专利的风险,以及专利权利要求的解释可能随技术发展而变化的特点。检索时需要充分考虑技术术语的多样性和变化性。
化学与医药行业
需要重点关注化学成分、配比比例、制备工艺和用途专利等方面的专利。该领域专利往往保护范围较宽,需要仔细分析权利要求书的文字表述和实际保护范围。同时需要注意晶型专利、制备方法专利等特殊类型的专利风险。
总结:做好FTO分析的3个关键建议
面对日益复杂的专利侵权环境,企业必须采取有效的防范措施,以降低侵权风险。聚匠专注知产10余年,拥有专业团队与丰富经验,为企业提供精准、全面的自由实施分析(FTO)、专利布局和风险预警等,帮助企业在技术创新的道路上稳步前行。如果您有任何问题,可以随时联系我们,聚匠将为您提供专业的建议和服务。
编辑:聚匠知识产权

