在当今竞争激烈的商业环境中,专利侵权已成为企业面临的重大风险之一,一旦侵权成立,往往会面临着数千万的高额赔偿,甚至危及生存和发展。
但如果企业开展提前FTO 分析,就能精准排查研发、上市、出海等环节的侵权风险,更能帮企业挖掘技术空白点、构建专利壁垒。那么,究竟什么是FTO?企业该如何进行FTO分析呢?
01
FTO为何对企业如此重要?
近年来专利侵权纠纷案件呈爆发式增长,2024年我国专利侵权案件共计7.2万件,较上年提高5%。一旦企业不慎侵犯了他人的专利权,就可能面临巨额赔偿、市场禁入等严重后果。因此做好FTO分析,对于企业来说,其重要性不言而喻。
FTO是什么?
FTO,全称为Freedom to Operate,即专利的自由实施,也被称为“防止专利侵权检索分析”。它指的是在遵守法律规定的前提下,企业可以自由地使用、开发某项技术,并将由此技术制造的产品投放市场,而不会侵犯他人的专利权。简而言之,FTO分析就是对产品或技术是否侵犯他人专利权的风险进行分析。
FTO的重要性
1. 规避侵权风险
通过FTO分析,企业可提前识别技术是否落入他人专利保护范围,及时采取预防措施,避免后期因侵权导致产品禁售与高额赔偿风险。据统计,在一些专利侵权案件中,赔偿金额往往高达数千万元甚至上亿元。
例:某新能源汽车厂商在研发固态电池时,因未提前排查海外专利布局,投入2 亿研发的核心技术被日本企业指控侵权,最终不得不支付高额许可费并重新调整技术路线。
2. 降低恶意侵权
在许多国家和地区,一旦被认定为恶意侵权,赔偿额可能达到正常赔偿额的一至三倍。而FTO分析可以作为企业尽到合理注意义务的证据,减少被判恶意侵权的风险,降低赔偿费用。
3. 构建竞争壁垒
FTO分析还可以帮助企业了解竞争对手的专利布局,锁定技术空白点布局自有专利,反制竞争对手的专利围剿,从而在竞争中取得优势。
例:八亿时空通过FTO突破了国外液晶巨头的专利壁垒,逐步成长为液晶领域的龙头企业,并成功在科创板上市。
4. 助力企业上市
在企业上市过程中极易遭受专利“狙击”,导致错失上市时机。而FTO分析可为企业上市扫清障碍,并且有助于吸引投资者、提升企业市值,以及促进顺利的资本市场进程。
02
企业什么时候需要开展FTO?
作为专利风险管控的重要手段,FTO分析贯穿企业的产品研发、上市、进出口等全流程。越早进行FTO分析就能够给企业更多的选择余地以及主动性,将企业因专利侵权带来的损失控制在合理、可控、安全的范围内。
场景一:产品研发初期
在产品研发初期就进行FTO,可优化研发方向,避免 “创新投入打水漂”。通过FTO分析,可以明确现有技术状况和潜在的专利障碍。如果发现某个关键技术区域存在专利障碍,研发团队可以调整研发方向或找到绕过已有专利的方法。这可以节省时间和资源,避免进行与现有专利相冲突的研发,同时提前规避可能的侵权风险。
2024 年,某光伏企业计划研发新一代钙钛矿电池,通过 FTO 发现目标技术路线已被欧美企业布局超 500 项专利,且关键设备专利被日本企业垄断。企业及时调整策略,转向叠层电池技术,同步布局相关专利,实现技术壁垒突破,避免了数亿元的无效研发投入。
场景二:新产品面市前
像消费电子、科技器械等领域产品迭代快、专利复杂,通过FTO分析可以排查潜在侵权点,避免产品上架即被诉的被动局面。通过提前识别潜在的侵权风险,并采取规避措施。这不仅可以避免侵权赔偿,还能减少因侵权指控导致的市场声誉损失。
2024年,某智能硬件企业计划推出一款新型智能手表。在产品面市前,企业进行了FTO分析,发现某竞争对手拥有一项与智能手表外观设计相关的专利。企业通过微调产品设计,成功规避了侵权风险,顺利将产品推向市场。
场景三:产品进出口前
美国的专利侵权诉讼中,涉及高科技企业的案件占比超过70%,且诉讼标的额巨大,平均赔偿金额可达数百万美元。
所以企业在“出海”前,由于专利保护的地域性以及各个目标国家或地区的专利法规政策不同,往往会针对相关特定国家或地区对该产品做FTO分析,从而了解目标市场的专利环境,制定更加合理的市场扩张策略,避免因侵权导致的产品扣押或禁售。
2024 年,某锂电设备厂商计划进入欧洲市场,通过 FTO 发现其产品涉及欧盟 3 项核心工艺专利。企业提前与专利方谈判,以交叉许可和技术入股的方式达成合作,不仅化解风险,更借此打开了欧洲高端客户市场。
另一家中国电动车企在进军东南亚时,因忽视当地专利布局,在印尼被指控侵犯电池管理系统专利,被迫暂停销售,最终通过支付高额许可费才恢复市场,错失黄金拓展期。
场景四:企业上市前
IPO 审核中,知识产权合规性是监管层重点关注的 “硬指标”。拟上市企业若存在未披露的专利侵权风险等问题,可能导致上市终止、股价暴跌。同时通过FTO可以帮助企业扫清知识产权障碍,避免因专利狙击,导致上市受阻。
2025年,江苏汉邦科技在科创板IPO前夕,因被国际巨头Cytiva起诉专利侵权,部分案件败诉导致其核心产品面临禁售风险。尽管最终通过专利无效程序部分翻案,但其上市进程仍因诉讼披露被迫延期。
因此,在企业研发和生产制造的同时,至少在产品销售之前,就应当及早做好识别、预防和规避有可能产生的产品侵权风险,这对企业来说是尤为重要的。
03
企业FTO时常见误区
在实践的过程中,有不少企业对专利以及FTO分析还有一定误解:
误区1:自主研发就不会侵权?
很多企业认为,只要产品或技术是自主研发的,就不会侵犯他人的专利权。其实不然。
专利侵权判断主要看“全面覆盖原则”,即只要你的技术方案包含了别人专利中的所有关键技术特征,哪怕你还有额外的创新点,也可能构成侵权。比如,别人的专利技术特征是A、B、C,而你的技术方案是A、B、C、D,虽然你多了个D,但因为包含了A、B、C,所以依然有侵权风险。
误区2:有专利就不会侵权?
有些企业觉得,自己的产品或技术有专利,实施自己的专利肯定不侵权。这其实也是错的。
拥有专利,只是给自己加了一层保护,但别人可能有更厉害的专利来“攻击”你。FTO分析就是帮你提前发现这些潜在风险,避免被别人“攻击”。
FTO就像一个防护盾,当别人发起侵权指控时,你可以用FTO报告来证明自己不侵权,从而避免不必要的麻烦。
总之,企业有自主专利,只是内部的保护措施。要不要做FTO,关键看外部有没有侵权风险。
04
企业FTO分析操作流程
FTO 是一项系统性工程,需融合专利检索、侵权分析、商业决策等等内容。这要求企业首先需要明确好具体需求,提前做好准备工作。
01 明确产品技术特征
一款产品可能包含众多零部件和要素,但并非所有要素都需要排查侵权风险。通常,现有技术和外购部件可排除侵权风险,重点分析企业自主研发且具有创新性的技术特征。企业需与专业人员充分沟通,明确并提供需要排查的技术细节。
02 划定国家或地区
专利权具有地域性,仅在授予专利的国家或地区有效。企业需确定产品生产和上市的地区,针对特定国家或地区开展FTO工作,确保分析有的放矢。
03 确定检索分析范围
根据产品或技术特点,确定需要排查的专利类型。例如,若产品仅更换包装,重点排查外观设计专利;若创新点在配方改进,重点排查发明专利。
由于FTO分析整个流程专业性较强,企业往往无法自行全程完成FTO,建议委托专业的知识产权机构进行。
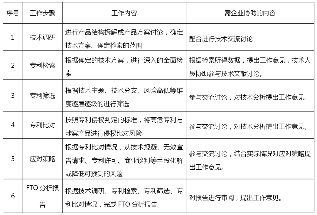
01 详细技术调研
首先需要对目标产品进行技术拆解,全面理解技术方案并做好记录。明确好目标产品的销售区域,如中国、美国或欧洲等,固定检索范围。
全面调研目标产品的技术发展路线、梳理竞争对手及其产品,了解涉诉情况,为FTO工作提供背景信息。
02 全面专利检索
在明确技术方案和检索范围后,专业的检索人员进行全面深入的检索。通过选择合适的数据库,制定检索策略,并校验检索效果,确保检索的全面性和准确性。
03 准确筛选专利
接下来要把检索出来的相关专利进行筛选,筛选过程就是大浪淘沙、去伪存真的一个过程,建议根据技术主题、技术分支、风险高低等维度逐层逐级的进行标签备注。
04 精准侵权比对
在第三步准确的专利筛选基础上,针对不同主题、不同分支下的高危专利,按照专利侵权判定的标准,将高危专利与涉案产品进行侵权比对。
05 制定应对策略
根据侵权比对结论,采取不同策略。若存在侵权风险,可选择技术规避、无效宣告请求、专利许可或商业谈判等方式化解或降低风险。
针对上述五步操作流程,概括如下:
FTO报告是企业突破专利壁垒、规避侵权风险的重要工具。中国企业在研发、生产和上市过程中需重视FTO,合理运用以保护自身利益。FTO是一个极具专业的分析报告,最好是找到专业的知识产权机构进行制作完善报告,如果企业对自己是否需要进行FTO报告存有疑虑,可以联系我们,聚匠将为您提供专业的建议。
编辑:聚匠知识产权
· 写入“十四五”规划的高价值专利:企业培育、申请与转化全攻略
· 2025江苏省专精特新中小企业(第一批)申报开始,3月28日截止!

