近年国家不断加大对“专精特新”企业的培育,2025年党的二十届三中全会、政府工作报告、中共中央政治局会议等都多次指出,构建促进专精特新中小企业发展壮大机制。各地方政策也纷纷响应号召,为企业提供财政补贴、金融支持、资源对接等多项奖补措施。
目前我国已经涌现出创新型中小企业超20万家,专精特新中小企业超14.1万家,专精特新“小巨人”企业1.46万家,制造业单项冠军企业1557家。为帮助企业做好2025年度申报准备,本篇整理了申报流程、认定条件、认定标准等一系列问题,让企业在市场竞争中脱颖而出!
01
“专精特新”梯度培育路线
当前,我国建立了多方位、多层次的创新性企业梯次,根据工信部《关于促进中小企业“专精特新”发展的指导意见》,主要分为以下四个层次:创新型中小企业、专精特新中小企业、专精特新“小巨人”企业、制造业单项冠军企业。
企业可以明确自身所处的发展阶段,并规划适合的成长路径,逐步成为专精特新企业。
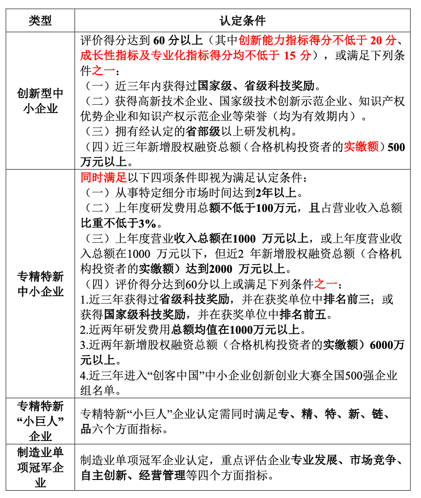
01 创新型中小企业(超20万家)
创新型中小企业是优质中小企业的基础力量,是企业梯度培育的重要环节,是申报专精特新中小企业、专精特新“小巨人”企业的前置条件。
02 专精特新中小企业(超14万家)
专精特新中小企业专注于细分市场,具有专业化、精细化、特色化、新颖化的特点。截至2024年底,专精特新中小企业超14万家。
03 专精特新小巨人企业(1.46万家)
专精特新小巨人企业是专精特新中小企业中的领军者,它们在细分领域具有显著的竞争优势和市场影响力。根据工信部数据现有数量14695家。
04 制造业单项冠军企业(1557家)
制造业单项冠军企业在特定细分领域拥有全球领先的市场地位和技术实力。截至2024年8月,累计培育制造业单项冠军企业1557家。
政策大力扶持!
此外,为鼓励“专精特新”企业发展,国家及地方政府还从各个角度给予支持政策。走入“专精特新”的企业,可以获得财政专项资金、税收优惠、企业知识产权保护、技术创新支持、市场开拓扶持、企业上市融资增信等扶持。同时在贷款服务、技术服务、创新驱动、转型升级、专题培训等方面,专精特新企业享受优先和重点扶持。
(根据各省政府官网公布信息整理具体以各地方最新奖补政策为准)
02
一图看懂!
2025认定条件与评价指标
01 参评要求及认定程序
02 认定条件
03 评价指标
03
2025年专精特新申报重点事项
2025年专精特新培育认定工作已进入“优中选优”阶段,目前今年第七批专精特新小巨人已经结束,企业可以着重准备专精特新中小企业申报。
江苏省专精特新中小企业第二批申报截止时间预计在9-10月,安徽省申报截止时间预计在6-7月,浙江省申报截止时间预计在11月。企业需要关注以下重点:
01 确保是创新型中小企业
申报专精特新企业的第一步就是成为创新型中小企业。这对于大部分中小企业来说都相对简单,创新型中小企业有效期3年,还未申报认定创新型中小企业的企业可以加紧提上议程了。
02 领域分析
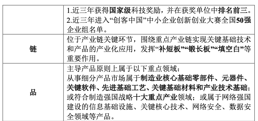
专精特新企业重点遴选制造业中小企业,优先遴选战略性新兴产业、核心基础零部件(元器件)、关键基础材料、先进基础工艺、产业技术基础以及基础软件等领域的中小企业。
企业可依据主导产品进行判断,查看产品是否在以下领域内:
1 在产业链供应链的关键环节及关键领域中是“补短板”“锻长板”“填空白”作用且取得实际成效;
2 属于工业“六基”领域、中华老字号名录或企业主导产品服务关键产业链重点龙头企业。
03 布局核心技术和发明专利
提前布局核心技术和专利,尤其是发明专利,请注意与企业的主导产品、主导技术有相关联度。
知识产权不够,提前预审快速下证安排起来,只要在申报前下证都认可(购买转让需要满一年),值得一提的是,2025年必须注意专利与产业、技术领域的契合度。
04 优化财务数据
1、近两年营收连续增长
2、企业利润率增长
3、企业研发费用占营业收入比重
4、企业资产负债
05 开展研发活动,归集研发费用
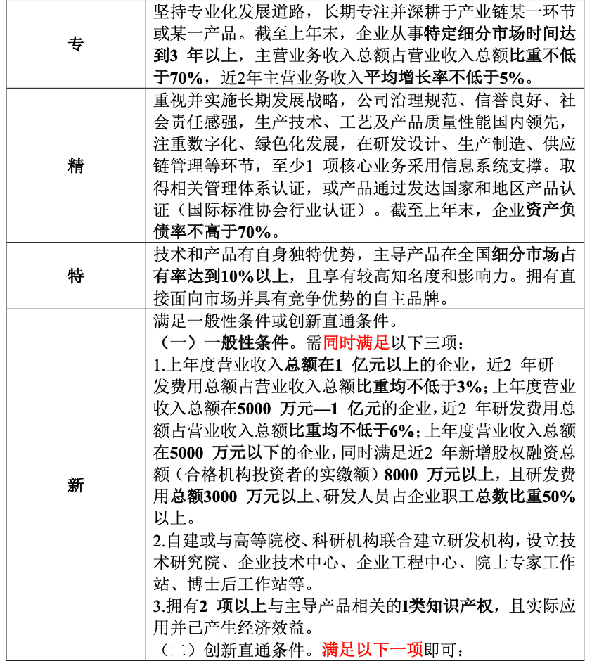
专精特新中小企业认定标准中要求企业上年度研发费用总额不低于100万元,且占营业收入总额比重不低于3%。
企业需要开展相关的研发活动,并对整个活动周期实行阶段性的管理,包括对各个阶段的研发投入分别进行测度并加以计算,归集出对应的研发费用和编制费用明细账,以便后续整理研发费用。财务要单独设立研发费用汇算的内容,并保存相关的费用票据和证明材料。
06 建立研发机构
假如是研发型企业,可以自建或与高等院校、科研机构联合建立研发机构,设立技术研究院、企业技术中心、企业工程中心、院士专家工作站、博士后工作站等,以争取在专精特新企业申报中提高成功率!
07 数字化转型实现提升
确保在研发设计、生产制造、供应链管理等环节,至少1项核心业务采用信息系统支撑。
08 提高质量管理水平
包括申请省级以上质量奖荣誉、建立质量管理体系,获得ISO9001等质量管理体系认证证书或者拥有自主品牌。
09 参加创业大赛
另外针对初创公司,各地都有创新创业大赛,有自己项目的初创公司,这个项目一定要参加,可加分。
10 提前布局专精特新小巨人
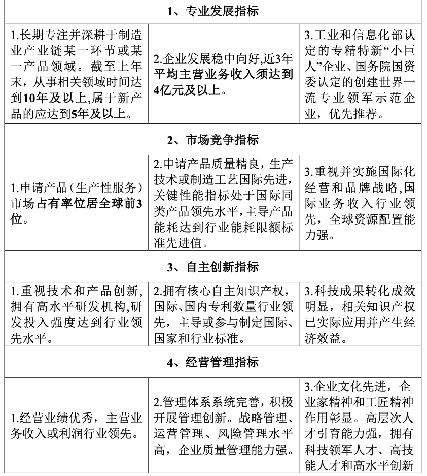
如果企业已经成为专精特新中小企业,可以提前规划下一年度的第八批专精特新小巨人,重点关注以下指标:
避免出现下列情况:
1.未被列入经营异常名录或严重失信主体名单;
2.提供的产品(服务)不属于国家禁止、限制或淘汰类;
3.近三年未发生过重大安全(含网络安全、数据安全)、质量、环境污染等事故以及偷漏税等违法违规行为等等
面对如此广阔的发展前景和政策红利,广大中小企业应抓住机遇,积极进行申报。专精特新企业不仅是对企业自身实力的肯定,更是迈向高质量发展的重要一步。聚匠知识产权作为专业的服务机构,一直致力于为中小企业提供全方位的申报指导和支持,可以优化申报流程,提高申报成功率。如果您对专精特新申报有任何疑问或需要专业帮助,欢迎随时联系我们。
编辑:聚匠知识产权

