2025年江苏省双软评估申报
正式启动!
那么,企业该如何申报?
有什么好处,又要注意些什么?
01
2025年江苏省双软评估正式启动
各市软件行业协会、各有关企业:
“双软评估”工作是省软协经中国软件行业协会授权,依据中国软件行业协会《软件企业评估标准》(T/SIA002-2019)、《软件产品评估标准》(T/SIA003-2019)开展的一项工作,企业自愿申报。
为进一步做好2025年双软评估申报工作,现将有关事项通知如下:
一、申报方式、时间、地点
申报方式:企业自行申报
申报时间:2月12日至11月30日
纸质材料递交地点:各市受理点。受理点地址与联系方式参见省软协官网(www.jssia.org)和双软申报系统(www.jss.org.cn)相关栏目。
二、申报流程
企业登录双软申报系统,填报数据,并按要求准备好相关书面材料,然后递交至当地受理点即可。
三、申报注意事项
(一)2025年,产品评估业务继续采用无纸化方式申报,企业在申报系统中按要求填报数据和上传证明材料后即可,相关原件企业自行留存备查。
(二)请企业经办人员在填报数据和准备材料的过程中,仔细阅读2025年双软各项业务最新的申报要求,务必按最新要求、最新模板提交材料(详见系统中各业务数据填报界面的“申报所需材料清单及模板”标签页),不要使用留存的之前年份的模板,避免后期产生不必要的材料补正工作。
(三)在业务办理期间,请企业经办人员务必及时跟踪业务申请的进展情况。在向受理点提交材料之后,有可能被受理员退回要求整改,也有可能在审查环节被要求补充提交材料,请企业随时关注双软申报系统中相关申请记录的状态变化,有疑问时,请及时致电省软协或各受理点咨询。
(四)双软评估常见问题,企业经办人员可以登录省软协官网(www.jssia.org)和双软申报系统(www.jss.org.cn)相关栏目查看《双软评估申报必读》、《双软评估申报指南》等系列文章。
四、省软协联系方式
省软协双软评估业务咨询电话:汤老师 025-83344010。特此通知。
江苏省软件行业协会
2025年2月12日
02
企业双软认证的6大好处
企业申请双软认证除了获得软件企业和软件产品的认证资质,同时也是对企业知识产权的一种保护方式,更是企业技术研发能力和创新实力的有力证明。
软件产品
是指信息处理程序及相关文档和数据。软件产品包括计算机软件产品、信息系统和嵌入式软件产品。
(1)税收优惠:软件产品减征增值税,超过3%即征即退
(2)软件企业评估必备,招投标必备
软件企业
是指以计算机软件开发生产、系统集成、应用服务和其他相应技术服务为其经营业务和主要经营收入,具有一种以上由本企业开发或由本企业拥有知识产权的软件产品,或者提供通过资质等级认定的计算机信息系统集成等技术服务的企业。
税收优惠:软件企业减免所得税,两免三减半,即所得税前2年免征所得税,后三年减半征收所得税
01 税收优惠
双软认证企业,自获利年度起,第一年和第二年免征企业所得税,第三年至第五年减半征收企业所得税,即两免三减半。
02 政策支持
各地机构对于科研专项资金,税收减免科技计划、资金奖励等多种政策措施逐渐在信息科技领域倾斜,政策支持力度空前。
03 扩大市场
双软认证具有经营、销售软件产品的特定权限,有助于企业承接工程项目,参加投标,促进项目成交和市场营销,扩大市场。
04 提升品牌形象
双软认证可以显示企业的实力和市场价值,提升品牌形象,同时也便于进一步申报软件企业和高新技术企业认定双重证书。
05 吸收投资
双软认证企业在融资方面具有竞争优势,还可以实现技术入股以及上市融资。双软认证的资质可作为投标融资的重要依据。
06 企业荣誉
双软认证证明企业在本领域有较强的技术创新能力、高端技术开发能力,对企业广告宣传和企业形象树立起到良好的作用。
01
双软认证的申报指南
软件产品评估指南
评估条件
需满足以下三方面的要求:
(1)软件产品的开发生产应遵守法律、法规的规定,符合国家的有关技术和安全标准;
(2)取得具有资质的软件检测机构出具的检测证明材料。检测报告由具备资质的第三方软件检测机构或由省级软件产业主管部门认可的软件检测机构;
(3)软件产品开发生产单位所开发生产的软件产品应是本单位享有著作权或者经过著作权人或者其他权利人许可其生产的软件。
申报程序
(1)自愿申请:登陆省软协网站(www.jssia.org),进入省软协在线申报系统(www.jss.org.cn/UserCenter/Login.aspx),按照要求填写后上报,之后提交材料,并缴纳评估费用。
(2)材料受理:在每年受理工作开始后,省软协及各市受理点受理员工作日对企业提交的材料进行核对。受理员对企业提交的材料进行核对,对材料齐全、符合评估条件的产品受理。
(3)专家评审:省软协组织专家对申报材料进行评审。
(4)公示公告:每月在中国软件行业协会双软评估公共服务平台上公布评估结果(双软评估公共服务平台链接:https://srpg.csia.org.cn/)。
(5)颁发证书:通过评估的企业领取《软件产品证书》。
注意:软件产品登记证书的有效期为五年,有效期满后重新申请。
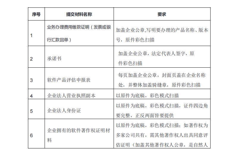
提交材料名称及要求
(1)软件产品应由该软件产品的开发生产企业申请评估;
(2)软件产品评估申请所需提交的材料及要求如下表
软件企业评估指南
评估条件
1.在江苏省行政区域内依法设立的企业法人;
2.需满足人员、研发费用、销售收入等方面的相关要求,具体要求如下:
(1)企业签订劳动合同关系且具有大学专科以上学历的职工人数占企业当年月平均职工总人数的比例不低于 40%,其中研究开发人员占企业当年月平均职工总数的比例不低于 20%;
(2)企业拥有核心关键技术,并以此为基础开展经营活动,且当年度的研究开发费用总额占企业销售(营业)收入总额的比例不低于 6%;其中,企业在中国境内发生的研究开发费用金额占研究开发费用总额的比例不低于 60%;
(3)企业软件产品开发销售(营业)收入占企业收入总额的比例一般不低于50%(嵌入式软件产品和信息系统集成产品开发销售(营业)收入占企业收入总额的比例不低于 40%),其中软件产品自主开发销售(营业)收入占企业收入总额的比例一般不低于 40%(嵌入式软件产品和信息系统集成产品开发销售(营业)收入占企业收入总额的比例不低于 30%);
(4)企业主营业务拥有自主知识产权,其中至少1件软件产品拥有江苏省软件行业协会颁发的《软件产品证书》;
(5)企业具有保证设计产品质量的手段和能力,并建立符合软件工程要求的质量管理体系并提供有效运行的过程文档记录;
(6)企业具有与软件开发相适应的生产经营场所、软硬件设施等开发环境,以及与所提供服务相关的技术支撑环境;
(7)企业应积极开展诚信体系建设,近三年内在《全国企业信用信息公示系统》未列入经营异常名录。
3.能够提供企业资质、研发能力、经营收入、质量保证、软件产品、软件销售等方面的有效证据。
申报程序
(1)自愿申请:登陆省软协网站(www.jssia.org),进入省软协在线申报系统(www.jss.org.cn/UserCenter/Login.aspx),按照要求填写后上报,之后提交纸质材料,并缴纳评估费用。
(2)材料受理:在每年受理工作开始后,省软协及各市受理点工作日对企业提交材料进行受理。受理员对企业提交的纸质材料并进行核对,对材料齐全、符合评估条件的企业,开具《软件企业评估受理单》。
(3)专家评审:省软协组织行业、财务等专家对申报材料进行评审。
(4)现场评估:专家根据评审情况,对有需要的企业进行现场评估。
(5)公示公告:每月在中国软件行业协会双软评估公共服务平台上公布评估结果(双软评估公共服务平台链接:https://srpg.csia.org.cn/)。
(6)颁发证书:通过评估的企业领取《软件企业证书》。
注意:软件企业评估采取每年评估一次的方式进行,初次评估后,之后每年参加年度评估(复评)。
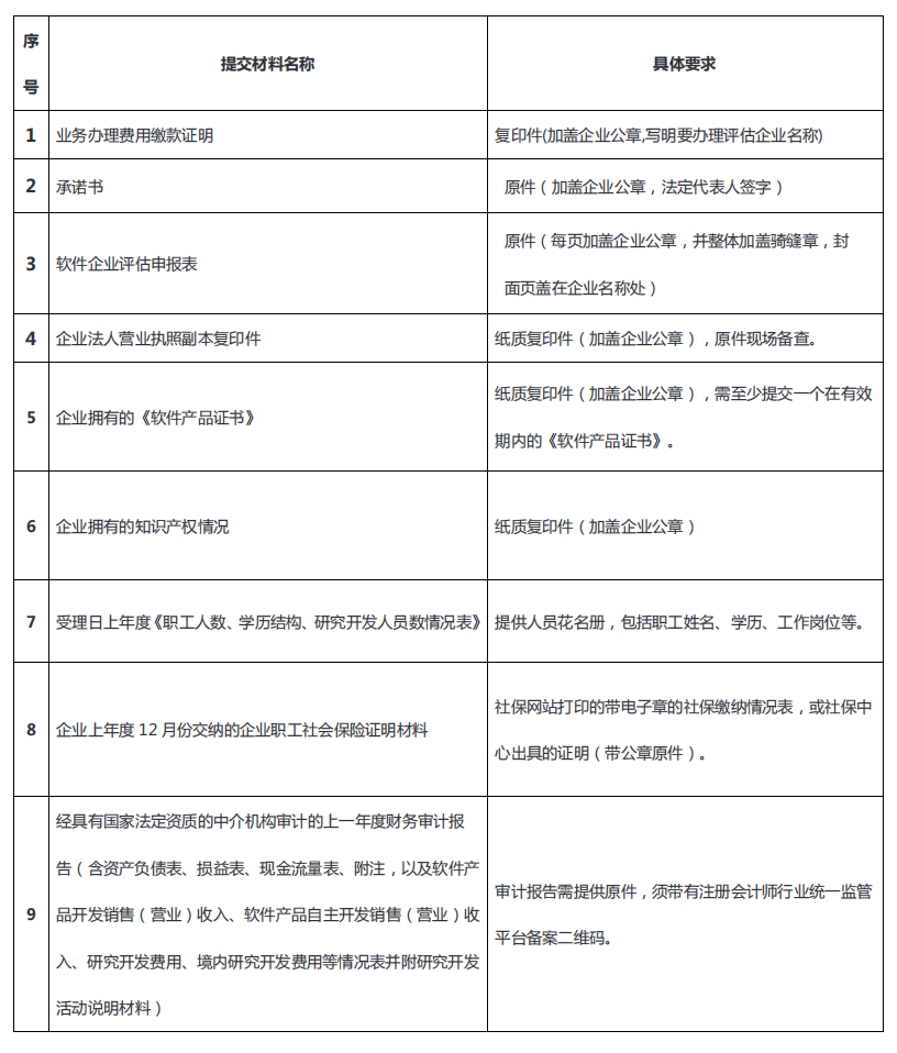
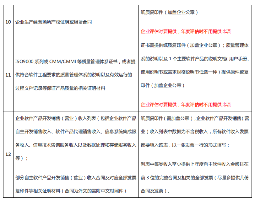
提交材料名称及要求
如何高效申报、如何确保材料合规、如何最大化利用双软认证带来的优势?这些问题都需要专业的指导和支持。聚匠知识产权凭借多年深耕知识产权领域的经验,为企业提供全方位的双软评估申报服务。
编辑:聚匠知识产权
聚匠
。
往期推荐
· 政策调整!2025第七批专精特新“小巨人”,最新变化与申报要点全梳理
· 2025企业必备知产布局策略:一次搞定不同阶段知产项目规划
提前做好政策申报
提升品牌价值 享受政策红利

