在当今科技飞速发展的时代,电学领域的创新层出不穷。但电学创新没有实体形态,极易被侵权窃取!导致大量企业资金投入打水漂,丧失市场优势,所以电学专利申请对于企业生存发展至关重要!
企业哪些技术可以申请电学专利?具体该如何申请?本文将详细讲解2025年电学专利申请流程及布局策略。
01
企业为什么要申请电学专利?
一 企业申请电学专利的核心重要性
1. 保护电学创新,防范风险
电学创新(如芯片设计、算法、通信协议)是高科技行业的核心基础。专利可防止竞争对手仿制,保障企业市场优势。
如:共达电声诉苹果1.43亿专利侵权案,表明专利不仅能带来经济补偿,还可阻止他人非法使用核心技术。反之,缺乏专利可能面临产品禁售和市场流失。
2.提升企业估值与市场竞争力
电学专利组合属于高价值无形资产,有助于吸引投资、提高企业估值,并通过技术许可产生收益,平衡研发投入成本。
二 电学专利的独特性(为何它如此特殊)
1.无形性与易复制性:电学创新多为算法、逻辑等虚拟形态,易通过复制或反向工程泄露,专利是防止技术被盗用的关键法律手段。
2.侵权行为隐蔽:软件侵权难以发现和取证。专利权赋予了调查和起诉的法律权利。
3.高度依赖性:许多电学创新是底层基础技术,其他产品必须采用才能实现功能。一旦获得专利,就等于卡住了产业链的“咽喉”。
4.技术迭代极快:电学技术迭代快,专利提供的20年垄断期有助于收回成本、确立市场先发优势。
02
企业哪些技术可申请电学专利?
企业哪些技术可申请电学专利?简单概括来说,企业几乎所有与“电”和“电子控制”相关的技术创新都可以申请电学专利。
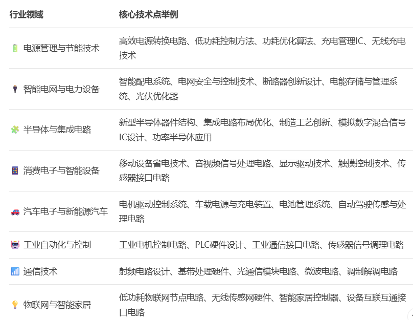
一 电学专利涉及的主要行业领域
企业申请电学专利的范围非常广泛,也涉及不同的行业领域,如电源管理、智能电网、半导体与集成电路、消费电子与智能设备、新能源汽车、工业自动化、通信技术、 物联网与智能家居等,不同领域也有着各自的专利重点。
如:格力电器围绕变频技术、节能控制与智能互联布局专利。其 "1 赫兹变频技术" 实现压缩机低频稳定运行,获国家科技进步奖。格力专利总数突破 11.9 万,稳居空调行业核心地位。
二 企业可申请电学专利具体技术点
1. 硬件电路与元器件
全新的电路设计。如 芯片(IC)设计、传感器结构、新型存储器、天线设计、PCB(印刷电路板)布局等。
2.软件与算法
解决技术问题的算法和控制方法。如图像处理算法、数据加密方法、通信协议、人工智能(AI)模型训练与优化方法、用户界面(UI)交互逻辑等。
注意: 纯软件本身通常申请软件著作权,但软件与硬件结合、能解决具体技术问题的“方案”可以申请专利。
3.通信与网络技术
数据传输、连接和网络优化的技术。如5G/6G技术、物联网(IoT)通信协议、网络路由算法、信号编解码技术、低功耗蓝牙连接方法等。
4.控制与自动化
让机器或系统自动运行的方法。如工业机器人控制技术、智能家居系统的协同控制方法、自动驾驶汽车的决策与控制算法、工业流程的自动化控制系统等。
5.人工智能与大数据应用
利用AI或数据解决特定领域问题的技术方案。如用于医疗诊断的图像识别模型、用于金融风控的预测算法、智能推荐系统、自然语言处理(NLP)的具体应用方法等。
6.电源与能源技术
电能的产生、存储、分配和管理。如快速充电技术、电池管理系统(BMS)、新能源并网技术、节能控制电路等。
03
2025企业该如何申请电学专利?
电学行业的创新层出不穷,企业该如何高效申请专利呢?接下来聚匠整理了电学专利申请的详细流程。
1
选择专利申请时机与类型
电学技术更新迭代快,申请时机选择至关重要。一般来说,专利申请应在技术方案相对成熟但尚未公开披露前进行。企业可以采用"早期申请"策略,先申请基础专利,再通过后续申请不断完善和扩展保护范围。
在专利类型选择上,企业应根据技术创新特点决定:
发明专利:聚焦于新技术、新方法或对现有技术的改进,保护期限为20年。适用于核心技术创新,如新型控制算法研发或高精度机械装置设计。
实用新型专利:针对产品形状、构造或其结合的局部改进设计,保护期限为10年。适用于机械结构优化、电子元件布局改进等具体技术提升。
外观设计专利:保护产品外观形状、图案或色彩设计,保护期限为15年。适用于设备外观或操作界面设计。
在电学领域,通常以申请“含金量较高”的发明专利为主。如涉及硬件结构可同时或单独申请实用新型。
2
提前进行专利检索
在申请前,必须进行全面的专利检索,确认技术方案的新颖性、创造性和实用性。这一步骤至关重要,它能避免你投入大量时间和精力申请的专利,因 “重复研发” 或 “因现有技术存在而被驳回”。
中国国家知识产权局专利检索与分析系统:检索国内现有专利。
网址 https://pss-system.cponline.cnipa.gov.cn
WIPO专利检索系统:查询国际专利情况。
网址:https://www.wipo.int
小贴士:在检索过程中,可以利用关键词+分类号的组合方式,提升检索精度。例如,通过IPC分类号“H02”(电学)进行限定。
3
准备高质量专利申请文件
技术交底书的准备
技术交底书是企业向专利代理机构或内部法务团队提供的核心技术说明文件,直接关系到专利质量与授权前景。电学类技术交底书应至少包括以下内容:
(1)说明现有技术存在的缺陷和不足;
(2)详细描述本发明的技术方案,包括电路结构、信号流程、算法步骤、系统架构等。
(3)通过实验数据或理论分析说明创新带来的技术效果,如性能提升、功耗降低、成本优化等。
专利申请文件撰写
电学领域专利申请材料需要特别注意技术描述的准确性和权利要求的合理性。说明书应当对技术做出清楚、完整的说明,包括技术领域、背景技术、发明内容、附图说明和具体实施方式。对于电路发明,需要提供完整的电原理图以及与该原理图相对应的电路框图。
专利申请文件的撰写比较复杂,若经验不足,建议委托专业知识产权机构撰写申请文件,以确保文件质量和申请的成功率 。
4
提交专利申请获得授权
提交专利申请可通过国家知识产权局官网电子系统或线下代办处,受理后缴费;随后进入审查阶段,初步审查核查文件格式合格后下发受理通知书,发明还需在公开和实质审查;收到授权通知后 2 个月内缴费登记可获专利证书。
04
企业电学专利布局策略
一 围绕电学核心,层层保护
企业不要只盯着一个核心技术去申请专利。
核心专利:针对基础、关键创新的技术(比如一个新的芯片架构、核心算法),申请保护范围大的发明专利,占住关键位置。
周边专利:在核心专利周围,申请大量相关专利(比如具体实现方式、配套电路、应用方法),把技术“围起来”,让别人很难绕过去。
比如企业做了一款智能电控模块,除了申请主控算法的专利,还要为它的电路设计、节能模式、通信方式等都申请专利。
案例:恒运昌真空技术公司围绕等离子体射频电源技术进行布局,还在硬件设计、电路保护、等多个外围技术领域进行了全面布局。经过十二年发展,已手握224项专利,其中发明专利104项,成为半导体设备关键零部件国产化的“隐形冠军”。
二 结合技术,动态布局电学专利
电学技术迭代迅速,专利布局也要灵活。
1.提前申请:技术还没完全成熟就可以先申请,占住优先权,后面再逐步完善。
2.分批申请:不要等所有技术都做好了再申请。可以分阶段申请,先覆盖基础方案,再补充细节和优化版本。
3.按市场申请:产品要卖到哪里,就在哪些国家申请专利。比如做电源管理的,重点在中国、美国、欧洲布局。
三 布局防御与进攻专利
专利不只是用来告别人的,也能保护自己。
1.储备防御性专利:提前申请一些可能被竞争对手用来告你的技术专利,到时候可以相互授权,避免被告垮。
2.盯住竞争对手:经常关注对手申请了哪些专利,提前发现风险,必要时可以提出异议。
3.合作申请:和供应商、高校一起申请专利,共享成果,降低成本和风险。
电学专利申请是企业保护创新成果、提升竞争力的重要手段,每个环节都考验专业度。检索漏了、文件写偏、时机把握不准,都可能让创新白费功夫。聚匠专注知产行业10余年,专利累计代理12000+,提供全方位的专利申请服务,从检索到撰写,从申请到维护,帮你精准避坑,一站式解决你的所有需求。如有任何问题,可随时联系我们。
编辑:聚匠知识产权
· 工信部:加力培育专精特新中小企业,企业赶快抓住申报机遇!
· 奖励高达50万!2025江苏省绿色工厂申报条件、流程全汇总
· 2025国际专利申请流程费用全解,附PCT与巴黎公约选择策略

