专精特新正在成为企业的热词!目前全国已涌现超1.76万家“小巨人”,14万家专精特新中小企业。它们不仅是创新的主力军,更享受着真金白银的政策红利,最高600万奖励、税收减免、融资支持…
连“十五五”规划都再次强调了加大专精特新培育力度!目前2025年专精特新已经完全结束,现在正是布局2026专精特新申报的黄金期!企业该如何准备才能抢占政策先机呢?
01
我国专精特新“小巨人”超1.76万家!
11月12日,2025专精特新中小企业发展大会在重庆举行。“十四五”期间,我国中小企业规模实力不断壮大,专精特新中小企业从不足4万家增至14万家以上,专精特新“小巨人”从5000余家突破至1.76万家,科技和创新型中小企业超60万家!
1
专精特新发明专利数据
2024年中小企业独立研发的有效发明专利占比达75.3%,“小巨人”企业户均拥有发明专利26.6项,平均研发投入超3000万元,有3000多家“小巨人”企业承担过国家重大科技项目。
2
专精特新行业分布情况
超六成“小巨人”企业深耕工业基础领域,近八成企业分布在重点产业链环节,九成企业至少为3家国内外知名大企业直接配套,量子科技、人工智能、低空经济等未来产业领域“小巨人”企业近6000家,为强链稳链发挥了重要支撑作用。
3
全七批专精特新小巨人汇总
从2019年至今,工信部已累计开展七批国家级专精特新“小巨人”企业培育工作,其中2025年全国“小巨人”数量约为3482家,相比2024年新认定的3012家,增加470家,新认定数量增长约15.60%。
02
“十五五”规划:加大专精特新培育力度
中小企业是社会经济发展的生力军,专精特新企业则是中小企业的“领头羊”。此前二十届四中全会审议通过的“十五五”规划建议,明确提出“促进中小企业专精特新发展,培育独角兽企业。”当前,相关政府部门深入解读推动专精特新中小企业发展壮大政策举措。
所以企业成为专精特新,远不止于获得一项荣誉。它还意味着:
1 巨大资金扶持:中央财政 2021-2025 年累计安排超 100 亿元,国家级专精特新 “小巨人” ,每家每年获 200 万元奖励(总计 600 万);省级专精特新企业奖励 20-200 万。(以各地方最新奖补政策为准)
2 税收优惠:能够得到国家和地方政府在财政补贴、税收减免、金融等多方面的政策倾斜。
3 融资与上市支持:专精特新可获得低利率、高额度、快审批的贷款服务;上市分类指导、精准培育、投融资对接,以及新三板挂牌绿色通道。
4 品牌价值飞跃:国家级“小巨人”称号是企业实力的超强背书。企业可凭借差异化竞争优势,提升市场话语权。
目前2025专精特新已经尘埃落定,2026年想申报第八批专精特新“小巨人”或专精特新中小企业的,现在就可以进行准备了!
03
专精特新认定标准修订最新动向
同时根据“十五五”期间的任务要求,按照高质量发展方针,主管部门将持续“完善梯度培育体系”,包括:
1 形成标准统一、衔接有序、层次清晰的优质企业梯度培育体系,探索建立优质企业主动发现机制;
2 修订发布新的优质中小企业梯度培育管理办法,优化完善专精特新中小企业和“小巨人”企业认定标准;
3 探索赋能中心建设,探索建设一批专精特新赋能中心,引导创新资源向优质中小企业集聚。
此前工信部颁布的《中小企业专精特新发展评价指标体系(试行)》就明确了五大发展指标及其权重。后续将继续优化完善专精特新认定标准修订,预计将实现质的有效提升与量的合理增长。
04
2026专精特新小巨人如何规划申报
参考往年时间,第八批专精特新“小巨人”企业申报通知预计在2026年第二季度(4-5月)由工信部办公厅发布。若企业计划申报第八批小巨人,现在的每一分准备都至关重要。
1
全面自评,成为专精特新中小企业
首先企业要获得专精特新中小企业认定,并确保资质在有效期内。如果还不是省级专精特新企业,企业可先规划申报认定,一步步成长。
并对照专精特新小巨人企业核心申报条件进行自我诊断,找出差距和短板;企业可及时借助专利机构力量,进行整体规划,避免申报误区。
2
证明细分市场占有率(2025.11月)
明确企业主导产品是否属于政策支持的重点领域,如工业“六基”(核心基础零部件、关键基础材料等)、“制造强国”战略十大重点产业领域等,编制产业链定位报告;
着手准备主导产品市场占有率的证明材料。通过省级协会获取行业数据,签订头部企业供应合同佐证10%份额。
3
重点强化创新指标(2025.11-12月)
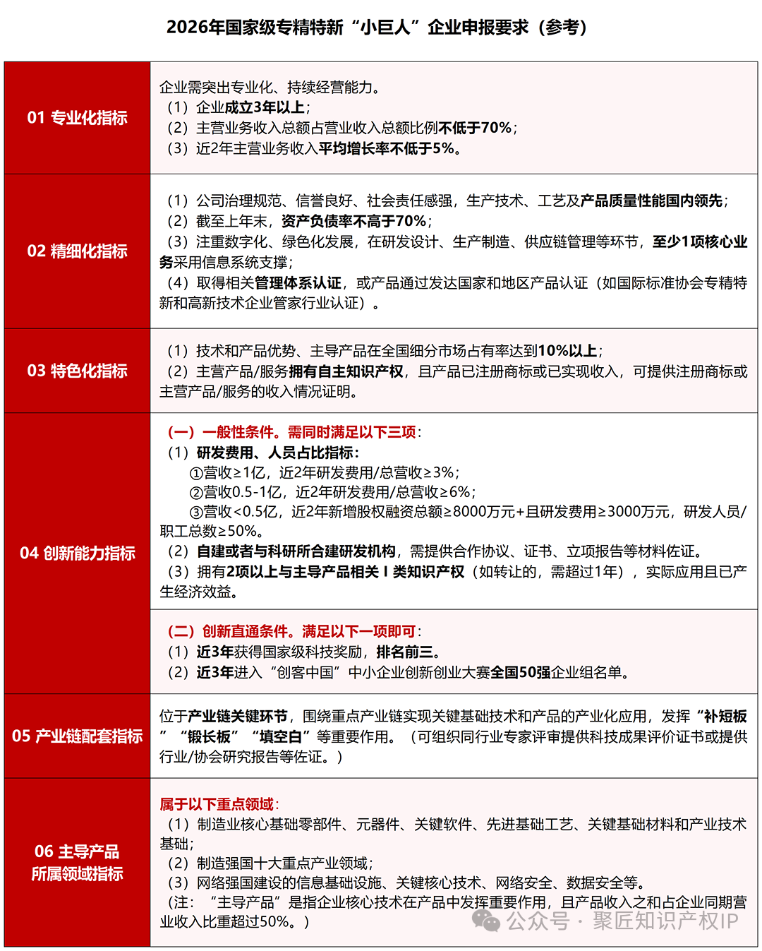
创新能力指标占比35%,是所有评价指标中权重最大的一个指标,企业必须提前强化。
(1)布局知识产权:查漏补缺,确保至少拥有2项有效的I类知识产权(发明专利、集成电路布图设计专有权等);
(2)研发费用归集:加大研发投入,1亿元以上企业不低于3%,5000万至1亿元企业不低于6%;
(3)建立研发机构:积极申报或共建市级、省级企业技术中心、工程研究中心等研发平台。
4
完善财务与审计报告(2026.1-2月)
(1)审计报告预审:审计报告需纳入主营业务收入、主营业务成本两项指标;确保会计师事务所报告上传到注册会计师行业统一监管平台报备赋码;
(2)营收增长率校准:主营成本与收入逻辑匹配,检查近2年主营业务收入平均增长率(不低于5%)和资产负债率(不高于70%),避免计算错误。
5
确保材料及数据合规(2026.3-4月)
借助专业机构力量,打磨专精特新申报材料,可提前进行审查,核对签名盖章、扫描清晰度、PDF文件命名规范。
企业想要在2026年拿下专精特新小巨人的“金字招牌”,现在正是提前布局的黄金时期。但注意前提一定是企业已经成为专精特新中小企业,如果还没获得资格,现在务必进行申报认定!聚匠作为专业的“知产+科技项目+财税”三位一体的服务机构,已助力众多企业成功跻身专精特新行列。我们拥有丰富的申报经验和专业的服务团队,能够为您提供全方位的指导和支持。
👇👇👇
立即扫码获取
1V1免费知产咨询
“
”
编辑:聚匠知识产权

