请点击上方
关注我们!

几天前我们刚刚报道过,在本月17号之后的半个月时间里,加拿大共有18架航空确诊。大家多半才去查看了有没有自己航班,
刚把悬着的心放下,昨天CBC又报道了YVR的4趟航班有乘客确诊...

一天天的真不让人省心。
根据BC省疾控中心公布消息,此次受影响的航班是:
6月3日,从西雅图(Seattle)出发的达美航空3898航班;
6月16日,从萨斯卡通(Saskatoon)出发的加拿大航空217航班;
6月18日,从洛杉矶(Los Angeles)出发的加拿大航空557航班;
6月21日,从多伦多出发的 Flair Airlines 8102航班。

CDC虽然没有公布受影响的座位排号,但也强调了乘坐了以上航班的乘客,无论是否出现感染症状,都必须进行14天的自我隔离。
从7月份开始,加航、西捷航空就已经取消飞行中的社交距离政策,从7月1日起开始恢复出售邻座机票。


一干加拿大人虽然极其不满加航等航空公司的新规,却一点办法都没有。如今几乎每日都有航班曝确诊的消息,也是让人相当忧虑!
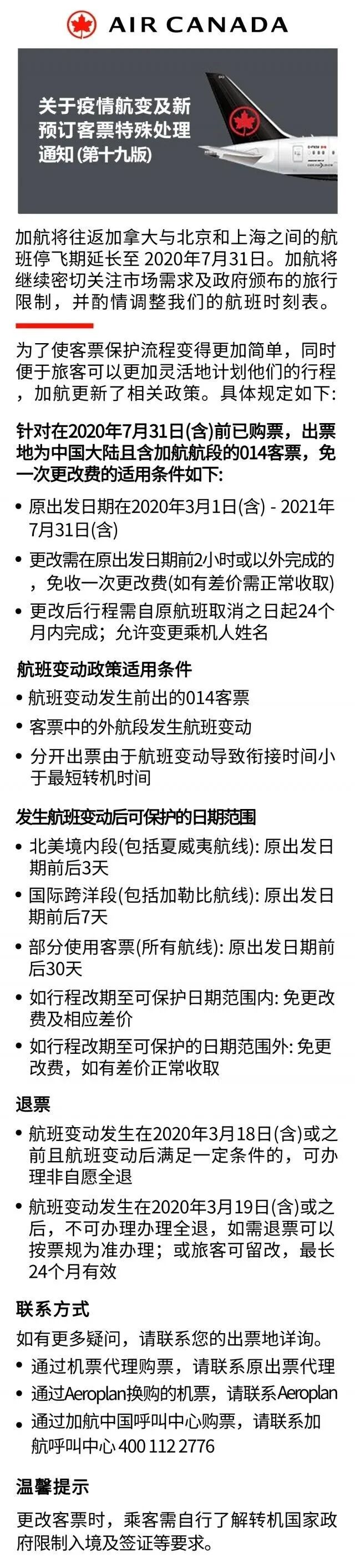
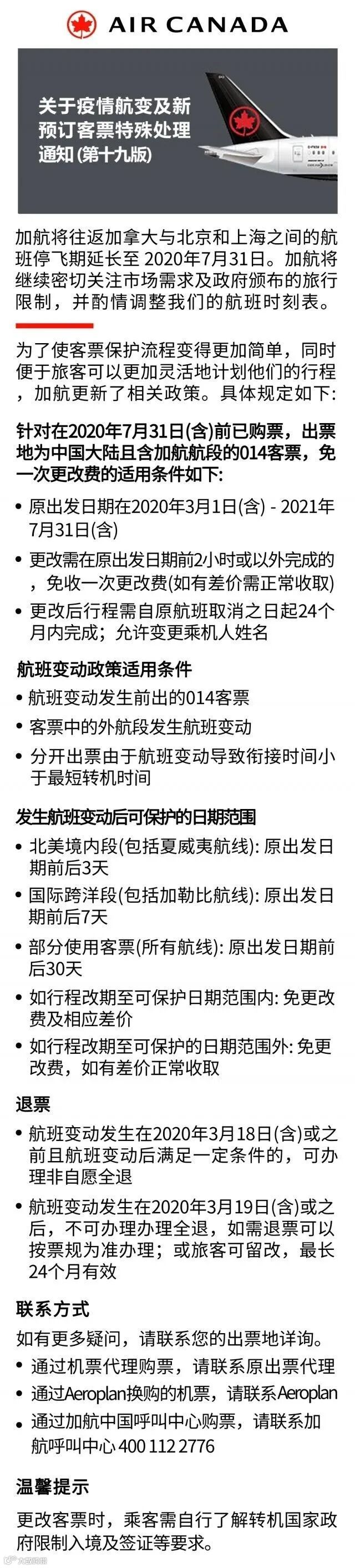
最近,大家最关心的加拿大复飞中国的航班最近也有了新进展,加拿大航空7月1日在官方微博上发出关于疫情航班变动及新预订机票特殊处理通知(第十九版),将往返加拿大与北京、上海航班停飞期延长至2020年7月31日。



看后大家心里肯定也是哇凉哇凉的...

回家之路何其漫长。
免责声明
文章内容不代表本微信公众号立场,对文章内容概不负责。
如有争议,请随时联系我们!
文章来源:加拿大家园


长按二维码关注我们!

