请点击上方
关注我们!


截止发稿前止,
加拿大累计确诊人数达81,324人!
6152人死亡!
今天确诊人数中:安省新增413例,累计24187人(重灾区);魁省新增720例,累计45495人(重灾区);BC省累计2479例;阿省累计6768例,诺省确诊累计1046,萨省确诊累计622,纽省累计260,曼省累计290,新省累计121例。
随着BC省的逐步重启,不少商店都陆续开门营业。时隔数月,走在温哥华的街头终于再一次感受到了繁华的气息。
昨天是BC省重启第二阶段的第二天,理发店的生意依然火爆。看来疫情期间,无论男女老少,都受够了不能理发的困扰


三级认证即BC省认证的律师认证,维多利亚省政府认证,中国领事馆的认证。
本公司有BC省认证的大牌西人律师和大牌华人律师
中国房产买卖授权委托书认证(人在加拿大,无论中国籍还是加拿大籍,本人不需亲自回中国,节省机票钱,委托国内人代办一切事项)
公司注册文件的认证(回中国注册公司,收购兼并,股权分配用)
同一身份关联认证(中国的中文名字,中国身份证号码和加拿大籍的英文名字,加拿大护照号码,关联在一起,系同样一个人的身份的认证)
持加拿大籍护照的认证(回中国处理房产等一切事项用)
持加拿大出生证的认证(回中国上学上户口用)
单身证明的认证(先去加拿大人口统计局办理婚姻检索证明,再来本公司办理单身声明书,证明是单身身份,或回中国结婚用)
放弃遗产继承权的声明书(父母一方或者双方去世,财产留给子女,子女不方便回中国用)
加拿大籍的各类学历认证(回中国找工作用)
死亡证认证(中国下葬报销费用用,继承子女处理房产用)
无犯罪记录证明的认证(回中国用)
加拿大重大疾病医疗的认证等等各类三级认证(回中国人寿保险报销用)
专业续枫叶卡,入籍填表
专业办理各类移民,各类签证(ICCRC资深持牌移民顾问律师团队)
电话:778-955-5918








快讯!早前,加航已经宣布6月开始恢复,
温哥华 至 上海/北京
多伦多 至 上海/北京
今天,突然全部取消的回中国的航班!
小编随即查询了加航官网,发现6月从温哥华和多伦多回上海和北京的机票出售都已经被取消。

虽然,官网显示6月27号回上海经济仓还有12458加币(约6.2万人民币)一张令人乍舌的单程机票。不过,点击进去后也是无票的状态。

现在看,加航官网显示,最早的回上海的机票可订是7月3日,但票价也是高达近2万人民币一张(4127加币)。不过,小编提醒大家,由于全球疫情仍在反复中,这个日期能不能飞还并不确定。并不建议大家购买。

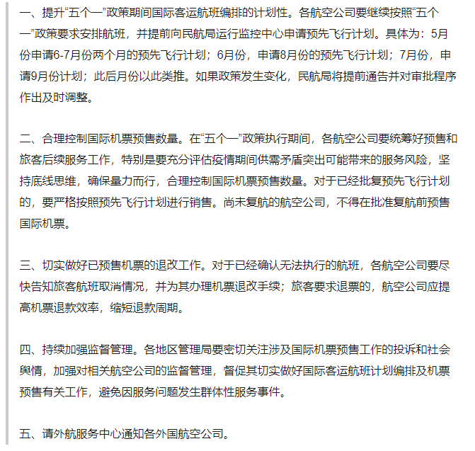
对于加航突然取消所有6月回中国航班,权威人士表示可能和昨天中国民航局重申仍将施行“五个一”政策,严禁未复航航司预售的表态有关。


所谓“五个一”是指:一个航空公司、一个国家、一条航线、一周一个航班的规定。
民航局在《关于切实做好疫情防控期间国际客运航班计划编排和机票预售有关工作的通知》中要求:“尚未复航的航空公司,不得在批准复航前预售国际机票”。据悉,这一要求很可能到延长至今年10月份。
目前已有不少外航希望恢复欧美到中国的国际航线,比如美联航,加航,达美航空,汉莎航空等都计划在6月恢复部分到中国的国际航班,但都需要获得中国民航局的审批。


已经公布复航中国计划的不少外航,都已经开始销售6月境外至国内的机票,如果最终无法成行,又将涉及一大波退票。
现在看来,全球疫情仍在反复,何时能恢复正常生活?谁也不知道。。。
免责声明
文章内容不代表本微信公众号立场,对文章内容概不负责。
如有争议,请随时联系我们!
文章来源:加拿大家园


长按二维码关注我们!

