

回国入境政策又变了!
自从疫情以来,回国就成为了一件让大家头疼的事,入境政策三天一小变,五天一大变!

对于很多有回国需求的小伙伴来说,那可真是一个头两个大。
近日,有官方消息称,防疫健康码将推出“蓝色健康码”,旅客可凭行前第7日核酸检测、48小时内相关检测等文件申请“蓝码”。
近日,《华人头条》采访驻美使馆的徐学渊公使。在采访中,徐公使透露,即将上线蓝色健康码。

小编注意到,防疫健康码国际版小程序已经加入了相关蓝码的内容,但具体政策还没公布。

不过这光有“蓝码”也不行,如果想要顺利登机的话,还需要最后一次检测结果阴性证明,二者缺一不可。
根据有关消息,这种“蓝码”并不是适用于所有国家,但是美国和加拿大在这其中。

除此以外,核酸检测的时间也有所变化,登机前48小时内的“双核酸检测”或“核酸抗体双检测”中,最后一次核酸检测时限缩短至登机前24小时。
当然了,“绿色健康码”也是依然有效的,持有绿色健康码就意味着已经符合乘机条件,但是旅客需要注意健康码的有效期,并在有效期内乘机。

如果有小伙伴在登机前发现自己的健康码变成灰色了,那就说明原来有效的健康码已经过期失效,不符合乘机条件。

而且灰色码的上方会有失效提醒,所以大家一定要密切关注下,毕竟这有可能会导致你上不了飞机。

在这里也提醒下大家,如果你想通过防疫健康码国际版申领健康码,那就必须上传以下材料:
检测阴性证明
有关国家居留证明
行程单
新冠疫苗接种证明(如已接种)
健康检测情况等材料
当然了,每个国家的要求可能也会有一些出入,大家可以根据需求再核对一下。

不过就算这万事俱备了,航班也还是存在被熔断的风险,大家还是要做好心理准备。
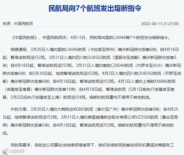
根据中国民航网的消息,4月13日,民航局向7个航班发出了熔断指令。

就拿3月31日入境的四川3U8502温哥华至成都的航班来说,这趟航班确诊了新冠肺炎旅客5例,因此自4月18日起,暂停该航班运行2班。
之前预订过这趟航班的小伙伴可能就需要退票或者改签了,所以说,计划永远也赶不上变化,大家一定要提前规划,密切留意航班消息。

但是对于近期有回国需求的小伙伴,还是有一个好消息要告诉大家的!
那就是厦门近期将开始试点疫情防控措施优化,这意味着部分入境人员集中隔离时间将缩短四天。

据悉这项计划还属于试点阶段,为期四周,也有可能被随时取消。
根据相关人士透露,如果入境厦门人员的最终目的地是厦门,在入境后10天内将在酒店实施集中隔离观察,若10天内在酒店隔离点没有被检测出阳性,那么就可以离开酒店实施7天居家健康监测。

这也就意味着,最终目的地是厦门的入境人员,在酒店集中隔离的时间被缩短了四天,要知道原来的入境政策可是14天酒店集中隔离+7天居家健康监测。
而对于最终目的地为厦门市外的入境厦门人员,新的试点隔离政策是入境后10天内实施酒店集中隔离观察。
若在10天内没有在酒店隔离点被检测出阳性,那么还需再实施4天的酒店健康监测(可在酒店走动),之后再返回最终目的地。

免责声明
文章内容不代表本微信公众号立场,对文章内容概不负责。
如有争议,请随时联系我们!
文章来源:加国无忧


长按二维码关注我们!

