
近期处于风尖浪口的洋浦中良海运,于6月24日官方连发四份公告和通知,宣布这家经营了近15年的中国内贸航运企业,从6月25日起暂停所有航线经营!
四份公告和通知即《暂停航线经营公告》、《告全体员工书》、《关于集装箱停止流转的通知》、《关于要求将集装箱返回码头、堆场的通知》完整内容如下:
洋浦中良海运有限公司暂停航线经营公告

▲暂停航线经营公告
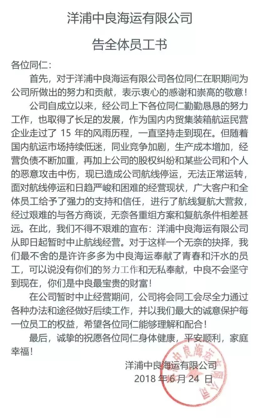
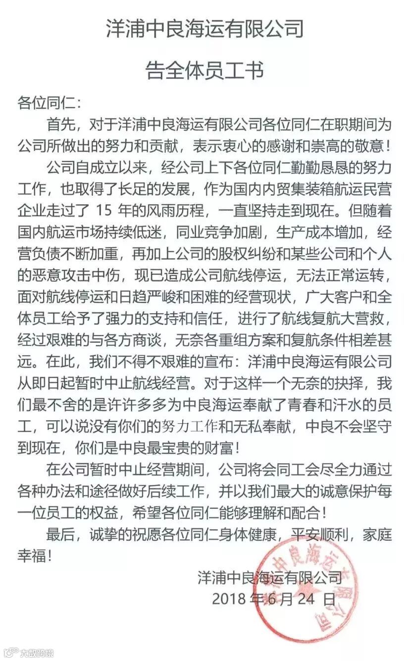
洋浦中良海运有限公司告全体员工书

▲告全体员工书
关于洋浦中良海运有限公司集装箱停止流转的通知

▲关于集装箱停止流转的通知
关于要求将洋浦中良海运有限公司集装箱返回码头、堆场的通知

▲关于要求将集装箱返回码头、堆场的通知
事实上,从2008年开始至今,由于内贸集装箱航运市场低迷及船公司自身经营的原因,已经发生包括南青、港泰、海南泛洋等等多家国内集装箱航运公司倒闭的情况。当航运公司面临破产局面时,因业务经营的连贯性和持续性,相关利益方皆面对着诸多不利局面。
租箱公司及金融租赁公司方面,无法及时收回航运公司拖欠的租金、修理费等债务的同时,还可能要为收回资产承担隐性成本。
码头方面,一旦箱子被提走,则将面对码头费、堆存费、驳船费无法回收的现实。
货主方面,由于在集装箱运输业务中本来就处于相对弱势地位,加之货物被存放于集装箱内,通过船舶、港口等节点进行物流,一旦船舶、箱子等资产被扣押,相当于货物也被扣押。导致提货过程中增加了时间、费用等成本。
如此一来,难免引发短期内的业界混乱。不论是内贸公司外贸公司;不论是曾经的内贸巨头南青,还是曾经的外贸巨头韩进海运;一家公司一旦出现经营困难,就不可避免地给上下游客户带来损失与困扰。这样的事不是第一次发生,也不会是最后一次。集装箱班轮运输业过往的近10年整体疲软,而内贸似乎更加残酷。显然,目前的现状已非洋浦中良海运所能左右:既不能给货主、货代一个满意答复,也不能给租箱公司、船东公司以及港口码头一个解决方案。当前各家都在为维护自身权益,采取包括扣箱、扣货、发布声明通函等方式尽力止损,而这也正是中国内贸航运业的缩影。船公司在作出租船、新开航线、抄底下订单、低运价竞争以及整合吞并重组等扩展决策时,却忽略了风险意识,忘记了增强资金链,在市场形势稳定之时,好时光掩盖了潜在风险,而在市场出现波动时,今天种种的不幸,才被完全暴露在阳光之下。
洋浦中良海运当前的局面是所有市场参与者都不愿看到的。在此呼吁大家客观、理性地面对和解决问题。同时也希望可以通过合理、合法的方式降低各方损失,尽力创造良好的市场环境,促使中国内贸航运业健康发展。

