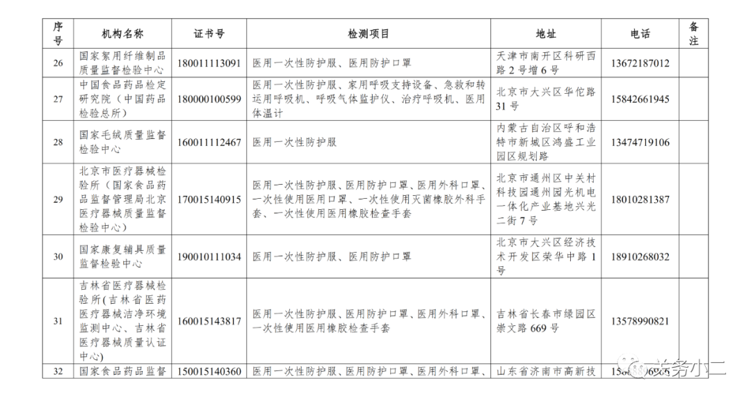
出口医用口罩等医疗物资检测报告找谁做?5月22日,市场监管总局更新公布63家获国家级资质认定的医疗器械防疫用品检验检测机构名录。

市场监管总局更新公布获国家级资质认定的
医疗器械防疫用品检验检测机构名录
为进一步加强防疫物资质量安全监管,充分发挥检验检测在疫情防控中的技术保障作用,满足对防疫物资检验检测的需要,现将通过国家认证认可监督管理委员会审批取得资质认定的医疗器械防疫用品检验检测机构名录集中予以更新公布(具体名单附后)。
这类机构共有63家,其中:
41家具有医用一次性防护服检测能力、
43家具有医用防护口罩检测能力、
38家具有医用外科口罩检测能力、
35家具有一次性使用医用口罩检测能力、
42家具有一次性使用灭菌橡胶外科手套检测能力、
43家具有一次性使用医用橡胶检查手套检测能力、
14家具有家用呼吸支持设备检测能力、
13家具有急救和转运用呼吸机检测能力、
9家具有呼吸气体监护仪检测能力、
13家具有治疗呼吸机检测能力、
19家具有医用红外体温计检测能力、
21家具有医用体温计检测能力。
此外,全国还有253家获得省级市场监管部门资质认定的防疫用品检验检测机构,具体名单由各省、自治区、直辖市及新疆生产建设兵团市场监管局(厅、委)公布。
为保障抗疫取得全面胜利,有关检测机构,要继续认真落实党中央、国务院关于疫情防控工作的系列决策部署,做好疫情防控期间防疫用品检测工作,提升检验检测服务能力,为消费者和用户提供优质、高效、高标准的技术支撑服务。
附件:获国家级资质认定的医疗器械防疫用品检验检测机构名录
市场监管总局认可检测司
2020年5月20日
获国家级资质认定的医疗器械防疫用品检验检测机构名录(点击文末阅读原文可下载)











