
作者:CDA数据分析师
来源:法纳斯特
数据可视化是数据科学中关键的一步。
在以图形方式表现某些数据时,Python能够提供很大的帮助。
不过有些小伙伴也会遇到不少问题,比如选择何种图表,以及如何制作,代码如何编写,这些都是问题!
今天给大家介绍一个Python图表大全,40个种类,总计约400个示例图表。
分为7个大系列,分布、关系、排行、局部整体、时间序列、地理空间、流程。

文档地址
https://www.python-graph-gallery.com
GitHub地址
https://github.com/holtzy/The-Python-Graph-Gallery
给大家提供了示例及代码,几分钟内就能构建一个你所需要的图表。
下面就给大家介绍一下~
01. 小提琴图
小提琴图可以将一组或多组数据的数值变量分布可视化。
相比有时会隐藏数据特征的箱形图相比,小提琴图值得更多关注。
import seaborn as sns
import matplotlib.pyplot as plt
# 加载数据
df = sns.load_dataset('iris', data_home='seaborn-data', cache=True)
# 绘图显示
sns.violinplot(x=df["species"], y=df["sepal_length"])
plt.show()
使用Seaborn的violinplot()进行绘制,结果如下。

02. 核密度估计图
核密度估计图其实是对直方图的一个自然拓展。
可以可视化一个或多个组的数值变量的分布,非常适合大型数据集。
import seaborn as sns
import matplotlib.pyplot as plt
# 加载数据
df = sns.load_dataset('iris', data_home='seaborn-data', cache=True)
# 绘图显示
sns.kdeplot(df['sepal_width'])
plt.show()
使用Seaborn的kdeplot()进行绘制,结果如下。

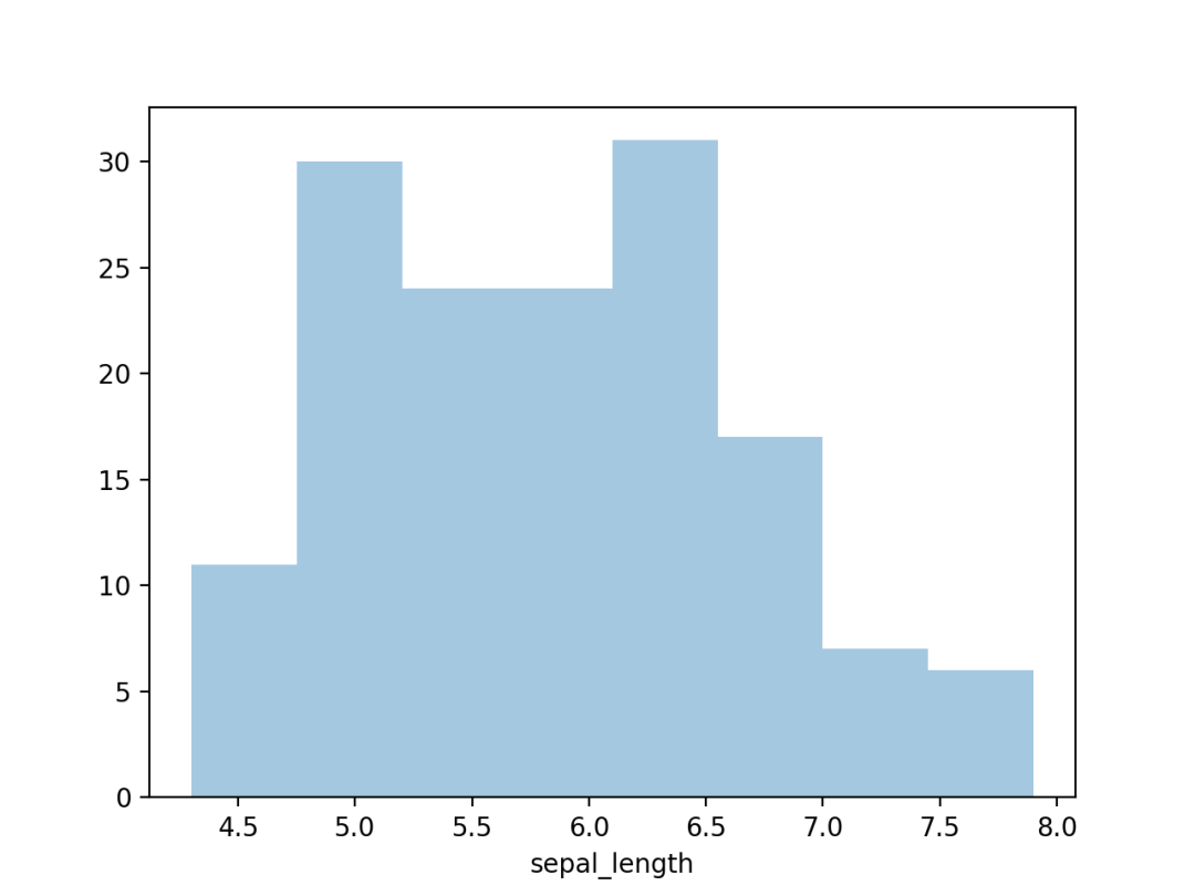
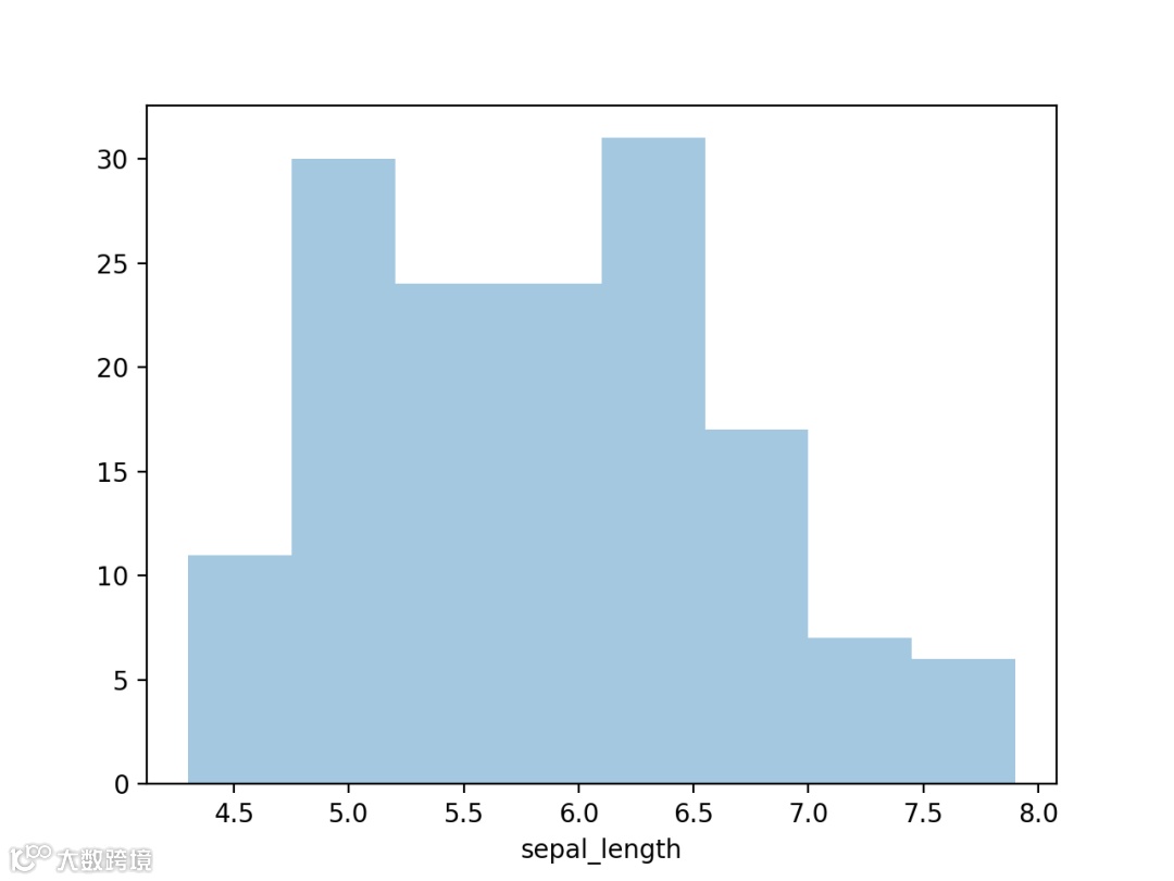
03. 直方图
直方图,可视化一组或多组数据的分布情况。
import seaborn as sns
import matplotlib.pyplot as plt
# 加载数据
df = sns.load_dataset('iris', data_home='seaborn-data', cache=True)
# 绘图显示
sns.distplot(a=df["sepal_length"], hist=True, kde=False, rug=False)
plt.show()
使用Seaborn的distplot()进行绘制,结果如下。

04. 箱形图
箱形图,可视化一组或多组数据的分布情况。
可以快速获得中位数、四分位数和异常值,但也隐藏数据集的各个数据点。
import seaborn as sns
import matplotlib.pyplot as plt
# 加载数据
df = sns.load_dataset('iris', data_home='seaborn-data', cache=True)
# 绘图显示
sns.boxplot(x=df["species"], y=df["sepal_length"])
plt.show()
使用Seaborn的boxplot()进行绘制,结果如下。

05. 山脊线图
山脊线图,总结几组数据的分布情况。
每个组都表示为一个密度图,每个密度图相互重叠以更有效地利用空间。
import plotly.graph_objects as go
import numpy as np
import pandas as pd
# 读取数据
temp = pd.read_csv('2016-weather-data-seattle.csv')
# 数据处理, 时间格式转换
temp['year'] = pd.to_datetime(temp['Date']).dt.year
# 选择几年的数据展示即可
year_list = [1950, 1960, 1970, 1980, 1990, 2000, 2010]
temp = temp[temp['year'].isin(year_list)]
# 绘制每年的直方图,以年和平均温度分组,并使用'count'函数进行汇总
temp = temp.groupby(['year', 'Mean_TemperatureC']).agg({'Mean_TemperatureC': 'count'}).rename(columns={'Mean_TemperatureC': 'count'}).reset_index()
# 使用Plotly绘制脊线图,每个轨迹对应于特定年份的温度分布
# 将每年的数据(温度和它们各自的计数)存储在单独的数组,并将其存储在字典中以方便检索
array_dict = {}
for year in year_list:
# 每年平均温度
array_dict[f'x_{year}'] = temp[temp['year'] == year]['Mean_TemperatureC']
# 每年温度计数
array_dict[f'y_{year}'] = temp[temp['year'] == year]['count']
array_dict[f'y_{year}'] = (array_dict[f'y_{year}'] - array_dict[f'y_{year}'].min()) \
/ (array_dict[f'y_{year}'].max() - array_dict[f'y_{year}'].min())
# 创建一个图像对象
fig = go.Figure()
for index, year in enumerate(year_list):
# 使用add_trace()绘制轨迹
fig.add_trace(go.Scatter(
x=[-20, 40], y=np.full(2, len(year_list) - index),
mode='lines',
line_color='white'))
fig.add_trace(go.Scatter(
x=array_dict[f'x_{year}'],
y=array_dict[f'y_{year}'] + (len(year_list) - index) + 0.4,
fill='tonexty',
name=f'{year}'))
# 添加文本
fig.add_annotation(
x=-20,
y=len(year_list) - index,
text=f'{year}',
showarrow=False,
yshift=10)
# 添加标题、图例、xy轴参数
fig.update_layout(
title='1950年~2010年西雅图平均温度',
showlegend=False,
xaxis=dict(title='单位: 摄氏度'),
yaxis=dict(showticklabels=False)
)
# 跳转网页显示
fig.show()
Seaborn没有专门的函数来绘制山脊线图,可以多次调用kdeplot()来制作。
结果如下。

06. 散点图
散点图,显示2个数值变量之间的关系。
import seaborn as sns
import matplotlib.pyplot as plt
# 加载数据
df = sns.load_dataset('iris', data_home='seaborn-data', cache=True)
# 绘图显示
sns.regplot(x=df["sepal_length"], y=df["sepal_width"])
plt.show()
使用Seaborn的regplot()进行绘制,结果如下。

07. 矩形热力图
矩形热力图,矩阵中的每个值都被表示为一个颜色数据。
import seaborn as sns
import pandas as pd
import numpy as np
# Create a dataset
df = pd.DataFrame(np.random.random((5,5)), columns=["a","b","c","d","e"])
# Default heatmap
p1 = sns.heatmap(df)
使用Seaborn的heatmap()进行绘制,结果如下。

08. 相关性图
相关性图或相关矩阵图,分析每对数据变量之间的关系。
相关性可视化为散点图,对角线用直方图或密度图表示每个变量的分布。
import seaborn as sns
import matplotlib.pyplot as plt
# 加载数据
df = sns.load_dataset('iris', data_home='seaborn-data', cache=True)
# 绘图显示
sns.pairplot(df)
plt.show()
使用Seaborn的pairplot()进行绘制,结果如下。

09. 气泡图
气泡图其实就是一个散点图,其中圆圈大小被映射到第三数值变量的值。
import matplotlib.pyplot as plt
import seaborn as sns
from gapminder import gapminder
# 导入数据
data = gapminder.loc[gapminder.year == 2007]
# 使用scatterplot创建气泡图
sns.scatterplot(data=data, x="gdpPercap", y="lifeExp", size="pop", legend=False, sizes=(20, 2000))
# 显示
plt.show()
使用Seaborn的scatterplot()进行绘制,结果如下。

10. 连接散点图
连接散点图就是一个线图,其中每个数据点由圆形或任何类型的标记展示。
import matplotlib.pyplot as plt
import numpy as np
import pandas as pd
# 创建数据
df = pd.DataFrame({'x_axis': range(1, 10), 'y_axis': np.random.randn(9) * 80 + range(1, 10)})
# 绘制显示
plt.plot('x_axis', 'y_axis', data=df, linestyle='-', marker='o')
plt.show()
使用Matplotlib的plot()进行绘制,结果如下。

11. 二维密度图
二维密度图或二维直方图,可视化两个定量变量的组合分布。
它们总是在X轴上表示一个变量,另一个在Y轴上,就像散点图。
然后计算二维空间特定区域内的次数,并用颜色渐变表示。
形状变化:六边形a hexbin chart,正方形a 2d histogram,核密度2d density plots或contour plots。
import numpy as np
import matplotlib.pyplot as plt
from scipy.stats import kde
# 创建数据, 200个点
data = np.random.multivariate_normal([0, 0], [[1, 0.5], [0.5, 3]], 200)
x, y = data.T
# 创建画布, 6个子图
fig, axes = plt.subplots(ncols=6, nrows=1, figsize=(21, 5))
# 第一个子图, 散点图
axes[0].set_title('Scatterplot')
axes[0].plot(x, y, 'ko')
# 第二个子图, 六边形
nbins = 20
axes[1].set_title('Hexbin')
axes[1].hexbin(x, y, gridsize=nbins, cmap=plt.cm.BuGn_r)
# 2D 直方图
axes[2].set_title('2D Histogram')
axes[2].hist2d(x, y, bins=nbins, cmap=plt.cm.BuGn_r)
# 高斯kde
k = kde.gaussian_kde(data.T)
xi, yi = np.mgrid[x.min():x.max():nbins * 1j, y.min():y.max():nbins * 1j]
zi = k(np.vstack([xi.flatten(), yi.flatten()]))
# 密度图
axes[3].set_title('Calculate Gaussian KDE')
axes[3].pcolormesh(xi, yi, zi.reshape(xi.shape), shading='auto', cmap=plt.cm.BuGn_r)
# 添加阴影
axes[4].set_title('2D Density with shading')
axes[4].pcolormesh(xi, yi, zi.reshape(xi.shape), shading='gouraud', cmap=plt.cm.BuGn_r)
# 添加轮廓
axes[5].set_title('Contour')
axes[5].pcolormesh(xi, yi, zi.reshape(xi.shape), shading='gouraud', cmap=plt.cm.BuGn_r)
axes[5].contour(xi, yi, zi.reshape(xi.shape))
plt.show()
使用Matplotlib和scipy进行绘制,结果如下。

12. 条形图
条形图表示多个明确的变量的数值关系。每个变量都为一个条形。条形的大小代表其数值。
import numpy as np
import matplotlib.pyplot as plt
# 生成随机数据
height = [3, 12, 5, 18, 45]
bars = ('A', 'B', 'C', 'D', 'E')
y_pos = np.arange(len(bars))
# 创建条形图
plt.bar(y_pos, height)
# x轴标签
plt.xticks(y_pos, bars)
# 显示
plt.show()
使用Matplotlib的bar()进行绘制,结果如下。

13. 雷达图
雷达图,可以可视化多个定量变量的一个或多个系列的值。
每个变量都有自己的轴,所有轴都连接在图形的中心。
import matplotlib.pyplot as plt
import pandas as pd
from math import pi
# 设置数据
df = pd.DataFrame({
'group': ['A', 'B', 'C', 'D'],
'var1': [38, 1.5, 30, 4],
'var2': [29, 10, 9, 34],
'var3': [8, 39, 23, 24],
'var4': [7, 31, 33, 14],
'var5': [28, 15, 32, 14]
})
# 目标数量
categories = list(df)[1:]
N = len(categories)
# 角度
angles = [n / float(N) * 2 * pi for n in range(N)]
angles += angles[:1]
# 初始化
ax = plt.subplot(111, polar=True)
# 设置第一处
ax.set_theta_offset(pi / 2)
ax.set_theta_direction(-1)
# 添加背景信息
plt.xticks(angles[:-1], categories)
ax.set_rlabel_position(0)
plt.yticks([10, 20, 30], ["10", "20", "30"], color="grey", size=7)
plt.ylim(0, 40)
# 添加数据图
# 第一个
values = df.loc[0].drop('group').values.flatten().tolist()
values += values[:1]
ax.plot(angles, values, linewidth=1, linestyle='solid', label="group A")
ax.fill(angles, values, 'b', alpha=0.1)
# 第二个
values = df.loc[1].drop('group').values.flatten().tolist()
values += values[:1]
ax.plot(angles, values, linewidth=1, linestyle='solid', label="group B")
ax.fill(angles, values, 'r', alpha=0.1)
# 添加图例
plt.legend(loc='upper right', bbox_to_anchor=(0.1, 0.1))
# 显示
plt.show()
使用Matplotlib进行绘制,结果如下。

14. 词云图
词云图是文本数据的视觉表示。
单词通常是单个的,每个单词的重要性以字体大小或颜色表示。
from wordcloud import WordCloud
import matplotlib.pyplot as plt
# 添加词语
text=("Python Python Python Matplotlib Chart Wordcloud Boxplot")
# 创建词云对象
wordcloud = WordCloud(width=480, height=480, margin=0).generate(text)
# 显示词云图
plt.imshow(wordcloud, interpolation='bilinear')
plt.axis("off")
plt.margins(x=0, y=0)
plt.show()
使用wordcloud进行绘制,结果如下。

15. 平行座标图
一个平行座标图,能够比较不同系列相同属性的数值情况。
Pandas可能是绘制平行坐标图的最佳方式。
import seaborn as sns
import matplotlib.pyplot as plt
from pandas.plotting import parallel_coordinates
# 读取数据
data = sns.load_dataset('iris', data_home='seaborn-data', cache=True)
# 创建图表
parallel_coordinates(data, 'species', colormap=plt.get_cmap("Set2"))
# 显示
plt.show()
使用Pandas的parallel_coordinates()进行绘制,结果如下。

16. 棒棒糖图
棒棒糖图其实就是柱状图的变形,显示一个线段和一个圆。
import matplotlib.pyplot as plt
import pandas as pd
import numpy as np
# 创建数据
df = pd.DataFrame({'group': list(map(chr, range(65, 85))), 'values': np.random.uniform(size=20) })
# 排序取值
ordered_df = df.sort_values(by='values')
my_range = range(1, len(df.index)+1)
# 创建图表
plt.stem(ordered_df['values'])
plt.xticks(my_range, ordered_df['group'])
# 显示
plt.show()
使用Matplotlib的stem()进行绘制,结果如下。

17. 径向柱图
径向柱图同样也是条形图的变形,但是使用极坐标而不是直角坐标系。
绘制起来有点麻烦,而且比柱状图准确度低,但更引人注目。
import pandas as pd
import matplotlib.pyplot as plt
import numpy as np
# 生成数据
df = pd.DataFrame(
{
'Name': ['item ' + str(i) for i in list(range(1, 51)) ],
'Value': np.random.randint(low=10, high=100, size=50)
})
# 排序
df = df.sort_values(by=['Value'])
# 初始化画布
plt.figure(figsize=(20, 10))
ax = plt.subplot(111, polar=True)
plt.axis('off')
# 设置图表参数
upperLimit = 100
lowerLimit = 30
labelPadding = 4
# 计算最大值
max = df['Value'].max()
# 数据下限10, 上限100
slope = (max - lowerLimit) / max
heights = slope * df.Value + lowerLimit
# 计算条形图的宽度
width = 2*np.pi / len(df.index)
# 计算角度
indexes = list(range(1, len(df.index)+1))
angles = [element * width for element in indexes]
# 绘制条形图
bars = ax.bar(
x=angles,
height=heights,
width=width,
bottom=lowerLimit,
linewidth=2,
edgecolor="white",
color="#61a4b2",
)
# 添加标签
for bar, angle, height, label in zip(bars,angles, heights, df["Name"]):
# 旋转
rotation = np.rad2deg(angle)
# 翻转
alignment = ""
if angle >= np.pi/2 and angle < 3*np.pi/2:
alignment = "right"
rotation = rotation + 180
else:
alignment = "left"
# 最后添加标签
ax.text(
x=angle,
y=lowerLimit + bar.get_height() + labelPadding,
s=label,
ha=alignment,
va='center',
rotation=rotation,
rotation_mode="anchor")
plt.show()
使用Matplotlib进行绘制,结果如下。

18. 矩形树图
矩形树图是一种常见的表达『层级数据』『树状数据』的可视化形式。
它主要用面积的方式,便于突出展现出『树』的各层级中重要的节点。
import matplotlib.pyplot as plt
import squarify
import pandas as pd
# 创建数据
df = pd.DataFrame({'nb_people': [8, 3, 4, 2], 'group': ["group A", "group B", "group C", "group D"]})
# 绘图显示
squarify.plot(sizes=df['nb_people'], label=df['group'], alpha=.8 )
plt.axis('off')
plt.show()
使用squarify库进行绘制,结果如下。

19. 维恩图
维恩图,显示不同组之间所有可能的关系。
import matplotlib.pyplot as plt
from matplotlib_venn import venn2
# 创建图表
venn2(subsets=(10, 5, 2), set_labels=('Group A', 'Group B'))
# 显示
plt.show()
使用matplotlib_venn库进行绘制,结果如下。

20. 圆环图
圆环图,本质上就是一个饼图,中间切掉了一个区域。
import matplotlib.pyplot as plt
# 创建数据
size_of_groups = [12, 11, 3, 30]
# 生成饼图
plt.pie(size_of_groups)
# 在中心添加一个圆, 生成环形图
my_circle = plt.Circle((0, 0), 0.7, color='white')
p = plt.gcf()
p.gca().add_artist(my_circle)
plt.show()
使用Matplotlib进行绘制,结果如下。

21. 饼图
饼图,最常见的可视化图表之一。
将圆划分成一个个扇形区域,每个区域代表在整体中所占的比例。
import matplotlib.pyplot as plt
# 创建数据
size_of_groups = [12, 11, 3, 30]
# 生成饼图
plt.pie(size_of_groups)
plt.show()
使用Matplotlib进行绘制,结果如下。

22. 树图
树图主要用来可视化树形数据结构,是一种特殊的层次类型,具有唯一的根节点,左子树,和右子树。
import pandas as pd
from matplotlib import pyplot as plt
from scipy.cluster.hierarchy import dendrogram, linkage
# 读取数据
df = pd.read_csv('mtcars.csv')
df = df.set_index('model')
# 计算每个样本之间的距离
Z = linkage(df, 'ward')
# 绘图
dendrogram(Z, leaf_rotation=90, leaf_font_size=8, labels=df.index)
# 显示
plt.show()
使用Scipy进行绘制,结果如下。

23. 气泡图
气泡图,表示层次结构及数值大小。
import circlify
import matplotlib.pyplot as plt
# 创建画布, 包含一个子图
fig, ax = plt.subplots(figsize=(14, 14))
# 标题
ax.set_title('Repartition of the world population')
# 移除坐标轴
ax.axis('off')
# 人口数据
data = [{'id': 'World', 'datum': 6964195249, 'children': [
{'id': "North America", 'datum': 450448697,
'children': [
{'id': "United States", 'datum': 308865000},
{'id': "Mexico", 'datum': 107550697},
{'id': "Canada", 'datum': 34033000}
]},
{'id': "South America", 'datum': 278095425,
'children': [
{'id': "Brazil", 'datum': 192612000},
{'id': "Colombia", 'datum': 45349000},
{'id': "Argentina", 'datum': 40134425}
]},
{'id': "Europe", 'datum': 209246682,
'children': [
{'id': "Germany", 'datum': 81757600},
{'id': "France", 'datum': 65447374},
{'id': "United Kingdom", 'datum': 62041708}
]},
{'id': "Africa", 'datum': 311929000,
'children': [
{'id': "Nigeria", 'datum': 154729000},
{'id': "Ethiopia", 'datum': 79221000},
{'id': "Egypt", 'datum': 77979000}
]},
{'id': "Asia", 'datum': 2745929500,
'children': [
{'id': "China", 'datum': 1336335000},
{'id': "India", 'datum': 1178225000},
{'id': "Indonesia", 'datum': 231369500}
]}
]}]
# 使用circlify()计算, 获取圆的大小, 位置
circles = circlify.circlify(
data,
show_enclosure=False,
target_enclosure=circlify.Circle(x=0, y=0, r=1)
)
lim = max(
max(
abs(circle.x) + circle.r,
abs(circle.y) + circle.r,
)
for circle in circles
)
plt.xlim(-lim, lim)
plt.ylim(-lim, lim)
for circle in circles:
if circle.level != 2:
continue
x, y, r = circle
ax.add_patch(plt.Circle((x, y), r, alpha=0.5, linewidth=2, color="lightblue"))
for circle in circles:
if circle.level != 3:
continue
x, y, r = circle
label = circle.ex["id"]
ax.add_patch(plt.Circle((x, y), r, alpha=0.5, linewidth=2, color="#69b3a2"))
plt.annotate(label, (x, y), ha='center', color="white")
for circle in circles:
if circle.level != 2:
continue
x, y, r = circle
label = circle.ex["id"]
plt.annotate(label, (x, y), va='center', ha='center', bbox=dict(facecolor='white', edgecolor='black', boxstyle='round', pad=.5))
plt.show()
使用Circlify进行绘制,结果如下。

24. 折线图
折线图是最常见的图表类型之一。
将各个数据点标志连接起来的图表,用于展现数据的变化趋势。
import matplotlib.pyplot as plt
import numpy as np
# 创建数据
values = np.cumsum(np.random.randn(1000, 1))
# 绘制图表
plt.plot(values)
plt.show()
使用Matplotlib进行绘制,结果如下。

25. 面积图
面积图和折线图非常相似,区别在于和x坐标轴间是否被颜色填充。
import matplotlib.pyplot as plt
# 创建数据
x = range(1, 6)
y = [1, 4, 6, 8, 4]
# 生成图表
plt.fill_between(x, y)
plt.show()
使用Matplotlib的fill_between()进行绘制,结果如下。

26. 堆叠面积图
堆叠面积图表示若干个数值变量的数值演变。
每个显示在彼此的顶部,易于读取总数,但较难准确读取每个的值。
import matplotlib.pyplot as plt
# 创建数据
x = range(1, 6)
y1 = [1, 4, 6, 8, 9]
y2 = [2, 2, 7, 10, 12]
y3 = [2, 8, 5, 10, 6]
# 生成图表
plt.stackplot(x, y1, y2, y3, labels=['A', 'B', 'C'])
plt.legend(loc='upper left')
plt.show()
使用Matplotlib的stackplot()进行绘制,结果如下。

27. 河流图
河流图是一种特殊的流图, 它主要用来表示事件或主题等在一段时间内的变化。
围绕着中心轴显示,且边缘是圆形的,从而形成流动的形状。
import matplotlib.pyplot as plt
import numpy as np
from scipy import stats
# 添加数据
x = np.arange(1990, 2020)
y = [np.random.randint(0, 5, size=30) for _ in range(5)]
def gaussian_smooth(x, y, grid, sd):
"""平滑曲线"""
weights = np.transpose([stats.norm.pdf(grid, m, sd) for m in x])
weights = weights / weights.sum(0)
return (weights * y).sum(1)
# 自定义颜色
COLORS = ["#D0D1E6", "#A6BDDB", "#74A9CF", "#2B8CBE", "#045A8D"]
# 创建画布
fig, ax = plt.subplots(figsize=(10, 7))
# 生成图表
grid = np.linspace(1985, 2025, num=500)
y_smoothed = [gaussian_smooth(x, y_, grid, 1) for y_ in y]
ax.stackplot(grid, y_smoothed, colors=COLORS, baseline="sym")
# 显示
plt.show()
先使用Matplotlib绘制堆积图,设置stackplot()的baseline参数,可将数据围绕x轴展示。
再通过scipy.interpolate平滑曲线,最终结果如下。

28. 时间序列图
时间序列图是指能够展示数值演变的所有图表。
比如折线图、柱状图、面积图等等。
import numpy as np
import seaborn as sns
import pandas as pd
import matplotlib.pyplot as plt
# 创建数据
my_count = ["France", "Australia", "Japan", "USA", "Germany", "Congo", "China", "England", "Spain", "Greece", "Marocco",
"South Africa", "Indonesia", "Peru", "Chili", "Brazil"]
df = pd.DataFrame({
"country": np.repeat(my_count, 10),
"years": list(range(2000, 2010)) * 16,
"value": np.random.rand(160)
})
# 创建网格
g = sns.FacetGrid(df, col='country', hue='country', col_wrap=4, )
# 添加曲线图
g = g.map(plt.plot, 'years', 'value')
# 面积图
g = g.map(plt.fill_between, 'years', 'value', alpha=0.2).set_titles("{col_name} country")
# 标题
g = g.set_titles("{col_name}")
# 总标题
plt.subplots_adjust(top=0.92)
g = g.fig.suptitle('Evolution of the value of stuff in 16 countries')
# 显示
plt.show()
下面以一个时间序列面积图为例,显示多组数据,结果如下。

29. 地图
所有的地理空间数据分析应该都离不开地图吧!
import pandas as pd
import folium
# 创建地图对象
m = folium.Map(location=[20, 0], tiles="OpenStreetMap", zoom_start=2)
# 创建图标数据
data = pd.DataFrame({
'lon': [-58, 2, 145, 30.32, -4.03, -73.57, 36.82, -38.5],
'lat': [-34, 49, -38, 59.93, 5.33, 45.52, -1.29, -12.97],
'name': ['Buenos Aires', 'Paris', 'melbourne', 'St Petersbourg', 'Abidjan', 'Montreal', 'Nairobi', 'Salvador'],
'value': [10, 12, 40, 70, 23, 43, 100, 43]
}, dtype=str)
# 添加信息
for i in range(0,len(data)):
folium.Marker(
location=[data.iloc[i]['lat'], data.iloc[i]['lon']],
popup=data.iloc[i]['name'],
).add_to(m)
# 保存
m.save('map.html')
使用Folium绘制谷歌地图风格的地图,结果如下。

30. 等值域地图
等值域地图,相同数值范围,着色相同。
import pandas as pd
import folium
# 创建地图对象
m = folium.Map(location=[40, -95], zoom_start=4)
# 读取数据
state_geo = f"us-states.json"
state_unemployment = f"US_Unemployment_Oct2012.csv"
state_data = pd.read_csv(state_unemployment)
folium.Choropleth(
geo_data=state_geo,
name="choropleth",
data=state_data,
columns=["State", "Unemployment"],
key_on="feature.id",
fill_color="YlGn",
fill_opacity=0.7,
line_opacity=.1,
legend_name="Unemployment Rate (%)",
).add_to(m)
folium.LayerControl().add_to(m)
# 保存
m.save('choropleth-map.html')
使用Folium的choropleth()进行绘制,结果如下。

31. 网格地图
Hexbin地图,美国大选投票经常看见。
import pandas as pd
import geopandas as gpd
import matplotlib.pyplot as plt
# 读取数据
file = "us_states_hexgrid.geojson.json"
geoData = gpd.read_file(file)
geoData['centroid'] = geoData['geometry'].apply(lambda x: x.centroid)
mariageData = pd.read_csv("State_mariage_rate.csv")
geoData['state'] = geoData['google_name'].str.replace(' \(United States\)','')
geoData = geoData.set_index('state').join(mariageData.set_index('state'))
# 初始化
fig, ax = plt.subplots(1, figsize=(6, 4))
# 绘图
geoData.plot(
ax=ax,
column="y_2015",
cmap="BuPu",
norm=plt.Normalize(vmin=2, vmax=13),
edgecolor='black',
linewidth=.5
);
# 不显示坐标轴
ax.axis('off')
# 标题, 副标题,作者
ax.annotate('Mariage rate in the US', xy=(10, 340), xycoords='axes pixels', horizontalalignment='left', verticalalignment='top', fontsize=14, color='black')
ax.annotate('Yes, people love to get married in Vegas', xy=(10, 320), xycoords='axes pixels', horizontalalignment='left', verticalalignment='top', fontsize=11, color='#808080')
ax.annotate('xiao F', xy=(400, 0), xycoords='axes pixels', horizontalalignment='left', verticalalignment='top', fontsize=8, color='#808080')
# 每个网格
for idx, row in geoData.iterrows():
ax.annotate(
s=row['iso3166_2'],
xy=row['centroid'].coords[0],
horizontalalignment='center',
va='center',
color="white"
)
# 添加颜色
sm = plt.cm.ScalarMappable(cmap='BuPu', norm=plt.Normalize(vmin=2, vmax=13))
fig.colorbar(sm, orientation="horizontal", aspect=50, fraction=0.005, pad=0 );
# 显示
plt.show()
使用geopandas和matplotlib进行绘制,结果如下。


